Fórum témák
» Több friss téma |
Mielőtt kérdezel, a következő két dolgot ellenőrizd!
I. A helyes tápfeszültségek megléte.
II. A kimeneten van-e egyenfeszültség.
Élesztés.
Úgy van. Akkor beszélj bele ha hallottad mindkettőt, és szerinted a másik a jobb. Nagyon meg lennék lepve, csatolókondi ide vagy oda. Sejtem hogy szerinted az ott elronthatja a hangot, de az ilyen "okosságokat" inkább valami más fórumon terjeszd.
Ez nem okosság, ez tény. Légyszives máshol terjeszd a butaságot. Vagy legalább lennének valami minőségi fóliakondik az elkók mellé rakva..
A hozzászólás módosítva: Okt 25, 2016
Végre sikerült ellentmondásba keveredned önmagaddal is. Bizonygatod itt évek óta hogy a kondinak nincsen saját hangja, aki meg az ellenkezőjét állítja az így meg úgy. Most akkor mégis van?Vagy mi van? Hallgasd meg, utána osszad az észt!
köszi szépen a segítséget (!)
elfelejtettem jelezni, hogy 8-Omos terhelésre, kellenének a kapcsolások és azért a TIP142/147,és 2N3055 a választásom mert ezek megbízhatóak(.) az LM-és a TDA sorozatok, azok többnyire 4-Omosak, és hőre érzékenyek nálam a beforrasztásnál többször is tönkre mentek(.) ha lehetséges ,akkor egy tranzisztoros, kapcsolást építenék meg csak még nem találtam, meg hozzá a kapcsolást(.) majd csak találok valamit. Mondateleji nagy kezdőbetűk, írásjelek használata kötelező a fórumon! mod. A hozzászólás módosítva: Okt 25, 2016
Te keversz valakivel... Én azt mondom, hogy a kondi elcseszi a hangot ezért kerülöm és ezért babráltam műltkor egy olyan kapcsolással, ahol még a visszacsatolásban sincs kondi, nem ám a jel útjában, de semmi baj...
A hozzászólás módosítva: Okt 25, 2016
Szia!
Köszönöm a hta. erősítő infót!
Üdv! Lenne egy kérdésem, nem tudom jó helyre írom-e ki
![]() Szóval vettem egy TPA3116D2 2.1-es erősítőt 2x50W 12-24V na és egy Philips 60W-os hangfalból aktív erősítőt csináltam. Következő a probléma: 24V-tal nem akar működni. 12V-os trafóval vígan elmegy, de akár egy 24V-os vagy 1x11,5V+1x13.5V-os trafót kötök sorba az erősítő bekapcsol meg világít is, de hangot nem ad ki. A trafók teljesítménye: amivel most működtetem 12V 6.66A, amivel nem ment 24V 160VA Kaposvári trafó, vagy a másik kettő 13.5V 1.85A+11,5V 5A Akinek tippje van hogy miért nem ad hangot azt megköszönöm
Szia!
Első ránézésre az áramkör max 24 volt egyenfeszültséget kaphat. Ha a váltó 24 voltot egyenirányítod majd kondenzátorral simítod, puffereled az eredmény 30-32 volt!
Sziasztok!
Nem tudom, jó helyre írok-e: végfokozat IC-t keresek adott körülmények mellé (egy halott és eredetiben beszerezhetetlen STK helyére egy midi-toronyba). A rendelkezésre álló tápfeszültség 2x39V, a max. teljesítményfelvétel a hálózatból 120W. Kimenő teljesítmény gyárilag 2x25W 8..16 ohmon, de ez kevésbé lényeges, hogy pontosan ennyi legyen. (Végső soron jó minőségű 4 ohmos hangszóróm is van, egy 4..8 ohmos nem is lenne rossz.) Előre is köszönöm, ha tudtok valami viszonylag nem túl drága és bonyolult, de azért vállalható minőségű megoldást ehhez
Szerintem ez jó lenne helyett: Bővebben: Link
A hozzászólás módosítva: Okt 26, 2016
De itt elég sok STK-t lehet kapni, egyszerűbb lett volna megadni, hogy mire van szükséged.
Sziasztok!
Remélem jó helyen teszem fel a kérdésem. Érdekelne egy Vermona Regent Mixer 620 típusú erősítő. Még 8.-os koromban az iskolának volt egy ilyen erősítője,és 1x volt alkalmam (gyermeknapon) használni. A kérdésem az,hogy a maga 50 VA teljesítményével még is hogyan szólt akkorát? Ha jól emlékszem hozzávaló regent L9063 típusú 3 vagy 2 utas 50 VA-es teljesítményű nagy dög hangfalat hajtott,a hangfalnak biztos volt vagy 38-50cm-es mélynyomója. Hogy a fenébe szólt úgy mint ha 1000w-os lett volna? Magyarázza már el ezt nekem valaki. A hozzászólás módosítva: Okt 27, 2016
Itt pihen egy sajnos romokban lévő példány de valamikor ha lesz időm és energiám lehet felújítom.
Ezekben még volt anyag és semmi sem volt belőlük kispórolva mint amit mostani gyártmányoknál sajnos nem így csinálnak. Ami másik dolog hogy ezek eléggé túl voltak tervezve és úgy hogy amit ráírtak azt maradéktalanul teljesítsék . A hangsugárzói meg borzalmasan jó érzékenységűek voltak persze nem a mostani hifi szédület paramétereit elvárva tőle. Nem vittek kegyetlen mélyhangot és nem tudtak denevéreknek játszó magasakat sem erősítő sem hangsugárzó téren de amit tudtak azt hatalmas tartalékokkal és legfőképp megbízhatósággal tették. Abban az időben ez bőven elegendő is volt , főleg ha megnézzük az eredeti felhasználási célját. Összegezve megbízható és tényleges tudású erősítő jó érzékenységű hangsugárzókkal. Ennek a tesója a 1060-as ami már 100w-os volt és eq helyett 6csatornás keverő volt benne zengetővel az mégbrutálisabbat tudott művelni. Teszteltem egy közepesen érzékeny hangsugárzó párral és a sztereó tda7294-es végfokot lenyomta dinamikában és talán hangerőben is. Itt arra lehet következtetni hogy ennek a tranzisztoros végfokja és egy ic-tokba zsúfolt végfok azért nem ugyanaz. A hangsugárzói meg ha jól emlékezem akkor nem bili lemezből kinyomott habszélű rosszhatásfokú plé lótütty volt hanem öntvénykosaras jó merev és strapáratermett példányok voltak. A hozzászólás módosítva: Okt 27, 2016
Megtaláltam ezt is, meg még pár beszerzési forrást, még konkrétan a hozzá való típus (STK 4141/II) is kapható - de csak ismeretlen eredetű utángyártott, vagy egyenesen hamisított változatban. Ezekről viszont sok fórumon kb. csak rémtörténeteket lehet olvasni, hogy nagy hányaduk újonnan is torzít, túlmelegszik vagy akár rövidzárba átmegy néhány óra használat után. Na most, ilyenekért egy fillért nem akarok adni, ráadásul a kimenetre kerülő tápfeszültséggel sem fogom kinyíratni a hangszóróimat. Az eredeti Sanyo meg aranyáron van külföldről, és annak az eredete sem garantálható már. Szóval, a gazdasági totálkárt akarom elkerülni ezzel a helyettesítéssel.
Nekem még nem sikerült soha eredeti STK-t vennem. Vagy bontásból sikerült hozzá jutnom, vagy őrült ember lévén kibontva, megpatkoltam. Nem túl esztétikus, de legalább jobb mint a tíz percig üzemelő utángyártott.
Sziasztok, feltennék ide két kapcsrajzot, és szeretném, ha megszakértenétek, hogy könnyebben dönthessek, melyik kerüljön megépítésre!
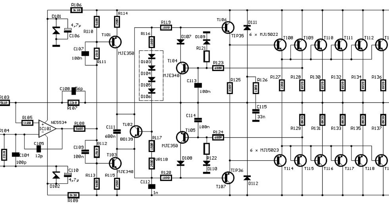
a cél: Nagyjából 2x700-900W RMS / 4 Ohm PA végfok építése, hozzávaló van dögivel, viszont nehéz a választás. Melyiket javasolnátok? 1. Ez a Yiroshi nevű szerkezet szimpatikusnak tűnik, nyákterv van hozzá, az 1500W-2 Ohm ugyan felejtős, viszont a 800/4-et elvárnám. Jobb végtranyókat tennék bele, tápfesznek +- 95V-ot ír a rajz, de gyanúsan széles az ott feltüntetett tápfesztartomány. Ki mit gondol erről a kapcsolásról? vagy, 2. Elrad PA 600, állítólag 600W-ot tud, mondjuk rátennék még egy végtranyó párt, és egy picit nagyobb tápfeszt. Ehhez nincs panelterv. vagy, (: 3. KISO 800W-os hazai végfokról is van egy rajzom, az most nincs nálam, 2x95V a tápja annak is, elvileg 7 pár 2Sa1943-2Sc5200-al. (Nálam Mj 15023-24 lenne helyettük) Mit javasoltok, melyiket építsem meg?
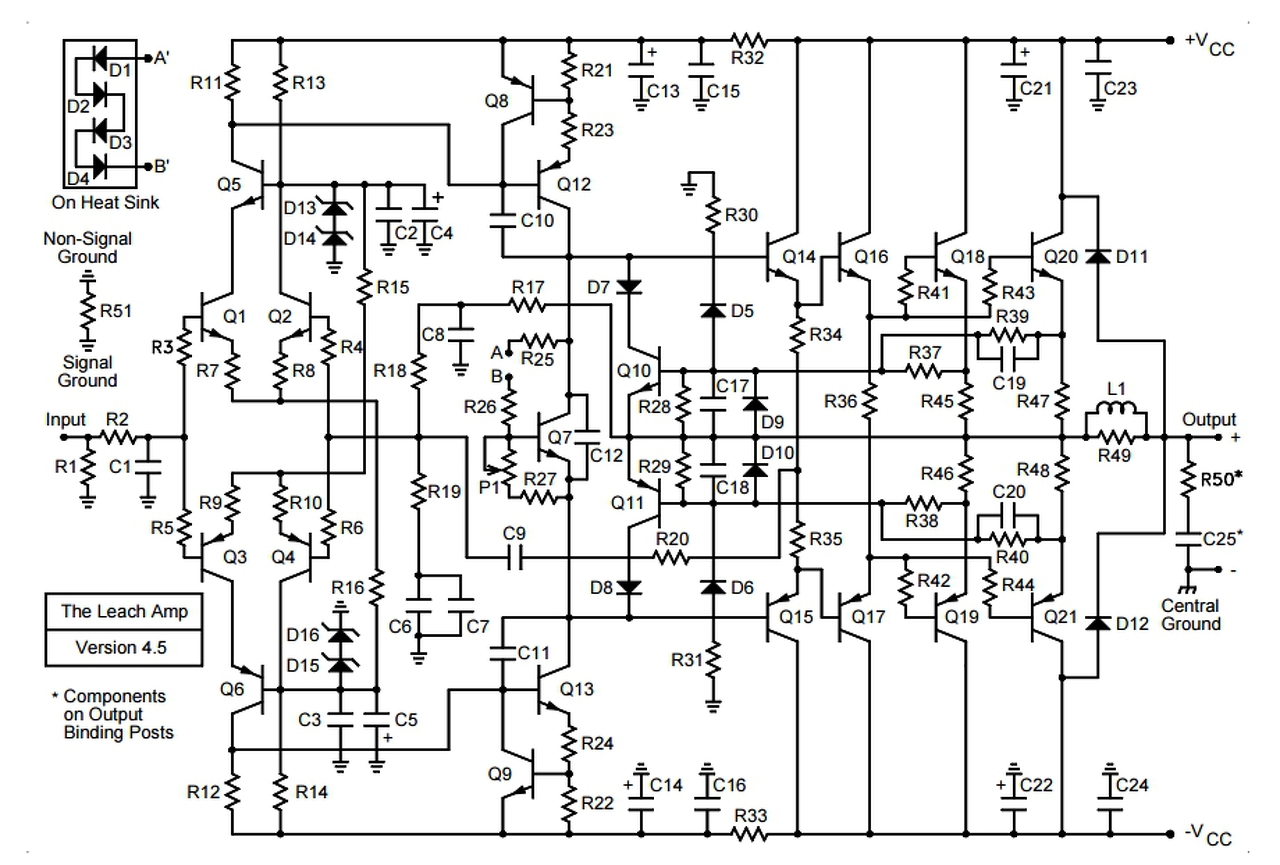
Teljesen mindegy mert mindkét kapcsolás bizonyított már gyári megoldásban is. Sőt igazából ez az a két kapcsolási elrendezés (a VF2-n és az AM1600-on kívül de azok fetesek) amit érdemes nagyobb teljesítményre megépíteni ha valaki analógban gondolkodik. Viszont abban a yiroshi-ban még áramkorlát sincs, azt úgy biztosan nem építeném meg. De van annak a kapcsolásnak egy jóval kidolgozottabb változata is a LeachAmp, komplett leírással, méretezéssel, nyáktervvel, érdemesebb azt böngészni, végigolvasni. Ha jól emlékszem valamelyik külföldi oldalon fórumtémája is van. A másiknak a kisebb változatát pedig megtalálod itt a topik képei között is PA300 néven, nyákterv is van hozzá.
A LeachAmp teljes, neten hozzáférhető dokumentációját áttanulmányoztam már, és ennél is voltak kételyeim.
Főleg az, hogy itt sem egyértelmű a kimenő teljesítmény: A 700W-ot 2 Ohmra írják, nekem az összes ládám 8 meg 4 Ohmosak, és hát hangosításnál a 2ohmra kötözgetés nem egy értelmes idea, a PA technikánál nem szokás ennyire kis impedanciára dolgoztatni. Ott is csak nagyjából írják a tápfeszültséget, legalább +- 75V-ra, amiből biztos nem lehet kivenni 4 ohmon 7-800 wattokat, tehát fel kéne menni +- 100v DC-ig. De vajon a végfok "előrésze" ehhez mit szól? Beállnak-e azok a munkapontok, amik kellenek a stabil működéshez? erről semmit sem találtam egyik leírásban sem, ami fellelhető a Leachez. Mondjuk az áramkorlátot utólag is be lehetne tenni a yiroshiba, egy kis külön panelon...
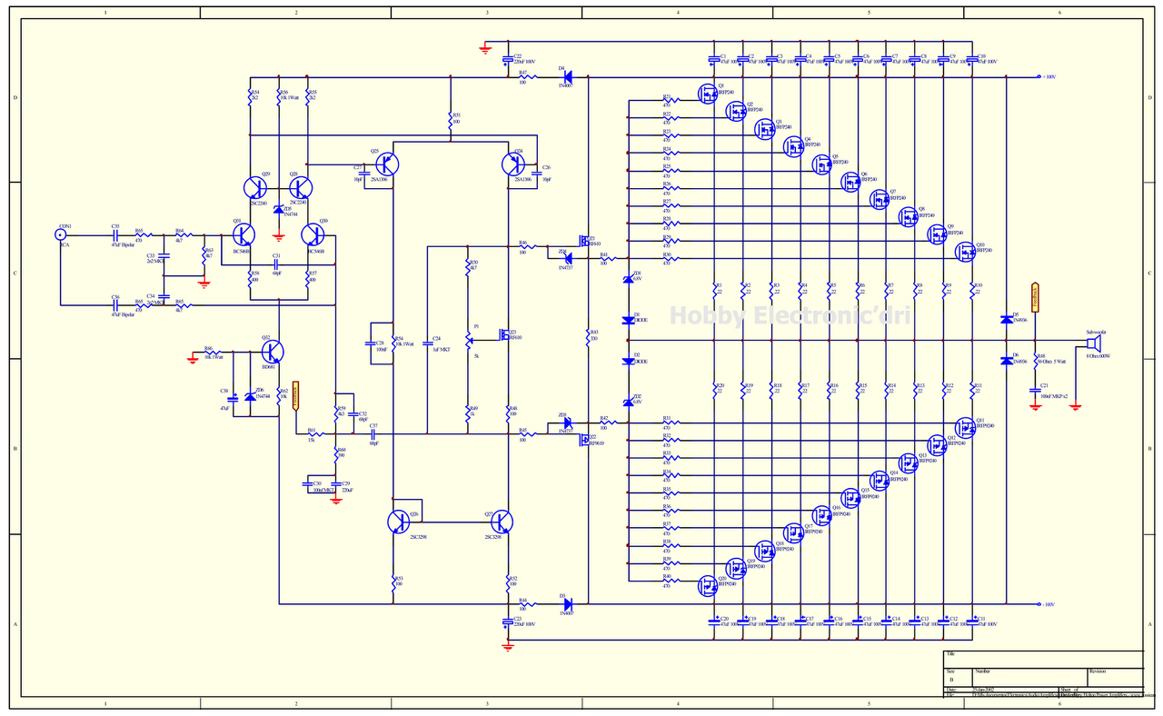
Szia. Én is találtam egy tervet és műkődő képpes. Meg is építették már. Az 1kw és FET-tel van. Személyszerint nekem tetszik az irfp páros hangja
gondolkodtam .az 1kw megépítésén. A hozzászólás módosítva: Okt 28, 2016
Ismerem ezt a rajzot, már régebben begyűjtöttem a netről fetes végfokrajzokat is. De sajnos fet most nem játszik, drága is, venni meg nem akarok, ugyanis marékszámra áll a fiókban a nagy bipoláris tranyókészlet, ezek kéznél vannak, nem kell venni.
Meg ezek szívósabbak is mint a fet, nehezebb tönkrevágni esetleges túlterhelésnél. Más kérdés, hogy a fetesek többségének gyönyörű a hangja, és egyszerűbb a meghajtása, csak ne lenne annyira drága a tényleg jóféle audio-fet, meg igbt!
Persze hogy működik, , régen Holton "bátyó" honlapján volt fenn az összes rajz, de amióta komoly cége van a rajzok lekerültek , a termékek viszont szépek lettek. Keressetek rá, ausztrál a mókus.
Szia! A Yiroshi szerintem rendben van. Ha az aktuális tápfeszültséghez szeretnéd igazítani, az áramgenerátorok 47k ellenállásit méretezd át 1-1,5mA-re, más teendőt nem látok.
Az áramkorlát mellett egy limiterrel is kiegészíteném. Az Apexes Slavkovic rajzait nézted már?
Magam is nagyon hajazok a Yiroshi irányába, de nem véletlenül dobtam fel itt ezt a dolgot - aki már épített benga erősítőt, az jól tudja, nem csak a végfokpanelek összeállítása nagy meló, hanem a kiszolgáló részeké is. (kaszni, táp, stb..)
Egy ekkora cucc nem játék, nem is fél évi használatra készül, szolgáljon ki nyuggerkoromig! (: De ha rosszul választok alapkapcsolást, akkor nem csak a 2 panelt bukom, hanem az egyedileg kialakított tápot, kasznit is. Nyugodtabb vagyok így, hogy többen is megvéleményezitek, ha van kétely, az is előkerül. Apexeket néztem. Ötletes, de például az 500-as verzió nekem kicsi, a 900W-os pedig már azzal a fura, de nagyon elterjedt megoldással készülne, ahol nincs igazi tápközép, a tranyók meg közvetlenül a testpotenciálra dolgoznak. Nekem a hagyományosabb konstrukciók jobban bejönnek.. Yiroshira esetleg még ellenvélemény, valaki? (:
Ellenvélemény? Vagy el van rajzolva, vagy nem igazán értem hogy a meghajtótranyók bázis-emittere között minek van kondi. Annak is utána kellene számolni hogy a feszültségerősítő tranyókon mekkora disszipáció lesz, meg hogy az a rész mit csinál ott amikor mondjuk 1-2 percig rövidzár van a kimeneten (bár nem tudom mennyire vagy a nyuggerkortól), áramkorláttal együtt is.
Apex feleslegesen túl van bonyolítva, sokkal egyszerűbben is megcsinálták gyárilag, és attól nagyobb teljesítményre. Nekem mondjuk a PA600 szimpatikusabb, de ennyi tranyót biztos hogy nem kötnék párhuzamosan egyik kedvéért sem, akkor már sokkal inkább a D osztály, abba elég ehhez 4db TO220-as FET. Meg nem kell bele nagy borda sem, meg a rövidzárra sem olyan kényes mint ezek. Mondjuk ott meg lehet szívni a nyáktervvel, ami az áram növekedésével négyzetes, de inkább köbös mértékben lesz kényesebb, nehezebb. És a FET-tranyó dolgot pont fordítva tudod, a FET sokkal strapabíróbb mint a tranyó, ez az elmélet nálam párszor már alátámasztódott.
A kondi azért kell, hogy lassítsák kicsit az áramkört, hogy ne gerjedjen.
Nem mondod.
Azt egyrészt a kollektorkörbe teszik ahogy az az azt megelőző fokozatban is van, másrészt ott van a 47pF a visszacsatolásban amitől aluláteresztő lesz az egész. Ha az a kondi ott nem elég és gerjed a végfok, akkor az egész kapcsolást megette a fene, úgy ahogy van.
Milyen ládákat használsz, hogy kell egyben a kW? Ott már rentábilisabb digit vég. Analógban a helyedben èn 500-600W -okat tolnék ha kell azokat hidalva.
Szia! Talán ez is egy megoldás lehet, de hallgass a szakikra.
Amplifier A hozzászólás módosítva: Okt 28, 2016
Hiába aluláteresztő az egész, ha közben valamelyik fokozat gerjed. Okkal tették oda, bár nem a legjobb megoldás.
Saját tapasztalataim alapján a FET-ek elég jól viselik a rövidzárt,és a táp kimaradást is
(mind kipróbáltam. ) |
Bejelentkezés
Hirdetés |













gondolkodtam .az 1kw megépítésén. 
Azt egyrészt a kollektorkörbe teszik ahogy az az azt megelőző fokozatban is van, másrészt ott van a 47pF a visszacsatolásban amitől aluláteresztő lesz az egész. Ha az a kondi ott nem elég és gerjed a végfok, akkor az egész kapcsolást megette a fene, úgy ahogy van. 



