Fórum témák

» Több friss téma
Fórum » Erősítő mindig és mindig
Mielőtt kérdezel, a következő két dolgot ellenőrizd! I. A helyes tápfeszültségek megléte. II. A kimeneten van-e egyenfeszültség. Élesztés.
Lapozás: OK   2235 / 2577
(#) Geri86 válasza Geri86 hozzászólására (») Feb 20, 2020 /
 
Vf vagy Tda7294?
(#) Ge Lee válasza Geri86 hozzászólására (») Feb 20, 2020 /
 
Teljesen mindegy, az a doboz borzalmasan szól. Plusz nem tesz jót neki ha sokat áll a lábán, néha (mondjuk évente) át kell fordítani fejjel lefele (vagy kivenni a mélyet és csak azt forgatni), mert úgy el tud ernyedni a mélynyomó pilléje hogy megrogyik az egész és elkezd köszörülni, beleverni a lengőcséve a vasba.
(#) Endre22 hozzászólása Feb 20, 2020 /
 
Sziasztok!

Megépítettem a csatolt doksiban lévő LM386 kapcsolást. Illetve pontosabban a javított verziót, ami sárgával van kiemelve.
Ugyanis problémám az LM386-al, hogy zajos a kimenetem...
És sajnos ezzel a kapcsolással is az. Igaz megfelelő hangerőt választva alig hallani, de síri csendben hallani a ciripelést

Kérdéseim:
A tápon elég sok minden van, így lehet az okozza a zajt. Illetve ha megfogok kézzel egy elkó kondit, akkor aztán durván jön a zaj. Mivel lenne érdemes megszűrni? Ha meg lehet egyáltalán...
Van valami bevált, szinte zéró zajú kapcsolás LM386-al?
Vagy esetleg tudnátok más IC-t ajánlani, ami nem bonyolultabb erősítőt építeni ennél és hasonlóan kis helyen is elfér?

Egyébként semmi komoly hangosításra nem kell a cucc. Pici speker szólna róla, de lehetőleg zaj nélkül
(#) reloop válasza Endre22 hozzászólására (») Feb 20, 2020 /
 
Szia! Csodát nem kell várnod, ez egy elég zajos IC. Az erősítést csökkentheted, akkor az alapzaj is mérséklődik. Az 1-8 lábak közül távolítsd el az alkatrészeket Bővebben: Link.
(#) pucuka válasza Endre22 hozzászólására (») Feb 20, 2020 /
 
Zéró zajú erősítő nem létezik, lefegljebb olyan kicsi a zaj, hogy nem hallod.
A pici hangszóró (sicc) meg nem baj, ha zajong kissé, legalább van életjel, hogy működik.
Ha nagyon zavar a zaja, más végfok IC -vel kell dolgozni.
(#) Endre22 válasza pucuka hozzászólására (») Feb 20, 2020 /
 
Igen, másik IC-re gondoltam én is, kérdés hogy mi lenne jobb ennél?
Szemezgettem az LM4870 és az LM8002 -vel.
Lehet kipróbálom mindkettőt...
(#) tothbela válasza Endre22 hozzászólására (») Feb 21, 2020 /
 
Szia!
Ahogy írták, ez egy elég zajos IC. Viszont nem biztos hogy ez a legnagyobb probléma. Egy összetett rendszered van, ami együtt próbál dolgozni, viszont a végfokon kívül nem tudjuk mi van még ott. Írj többet a rendszeredről, és kiderülhet mi a baj.
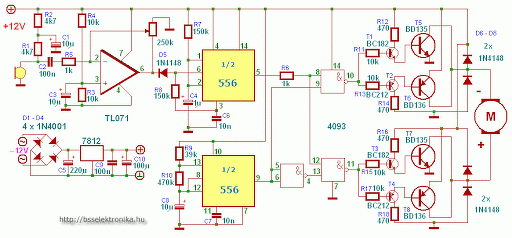
(#) gaboca323f hozzászólása Feb 21, 2020 /
 
Üdv Mindenkinek!

Az alábbi kapcsolásban hogyan lehetne megoldani, hogy érzékenyebb legyen a szerkezet? Lehet az erősítés mértékét befolyásolni valahogy?
Az lenne a cél, hogy kevésbé hangos zenére is működjön.
Előre is köszönöm a válaszokat!

unnamed.gif
    
(#) szaka válasza mcc hozzászólására (») Feb 21, 2020 /
 
Szia.
Van egy service manuál ehhez a szériához.
Ha jól értelmezem akkor akár 120W is lehet a teljesítményfelvétele terhelés nélkül?
Illetve ír pár sort a kimeneti DC szintről.


3.2.2 DC Output Offset No Signal
No Load
With the input level controls turned fully clockwise, the DC offset for both channels should be less than ±100 millivolts. A large
DC offset usually indicates a failure in the output stage, though such an offset should have shut down the amplifier on a
DC/LFI signal.


3.2.3 Quiescent Power No Signal
No Load
While there is no published specification on quiescent power, it should be checked. A power draw with the fan operating
slowly will normally be less than 120 W (<800mA). If quiescent power greatly exceeds expectation, then turn the amplifier off
immediately and search for power supply or output failure. If quiescent draw exceeds expectation by a “small” amount, check
bias immediately.
(#) szaka hozzászólása Feb 21, 2020 /
 
Sziasztok!
Csak egy megerősítést szeretnék kérni abban, hogy a QSC GX5 erősítőjében, ha az R134 ellenállás értékét csökkentem akkor a MUTE ideje is csökken? (gyorsabban "lekapcsolja" a hangszórókat).

Mert jelenleg jó nagy feszültség kerül a kimenetre kikapcsolás után.
(#) Hx-2 válasza Endre22 hozzászólására (») Feb 21, 2020 /
 
Cseréld fel a "3-as" és a "2-es" lábat. 3-as test 2-es bemenet!
(#) reloop válasza Hx-2 hozzászólására (») Feb 22, 2020 /
 
Üdv! Linkelj be egy ilyen kapcsolást!
(#) reloop válasza gaboca323f hozzászólására (») Feb 22, 2020 /
 
Szia! Nézd meg az első fokozatban a poti értékét és a bekötését! Óvakodj a ̶t̶ö̶r̶p̶é̶t̶ő̶l̶ BSS-től!
(#) Hx-2 válasza reloop hozzászólására (») Feb 23, 2020 /
 
Gitáros füllel. Nálam ez megy a szobai gyakorlóban. Az előtte lévők nálam is zajosak voltak.
(#) reloop válasza Hx-2 hozzászólására (») Feb 23, 2020 /
 
Az invertáló kapcsolás torzítására nem találtam adatot, lehet gitárnál még jól is jön
(#) Hx-2 válasza reloop hozzászólására (») Feb 23, 2020 /
 
Ha arra gondolsz hogy torzít hát nem! Az 1-8 lábak be sincsenek kötve.
(#) reloop válasza Hx-2 hozzászólására (») Feb 23, 2020 /
 
Szabadon hagyott 1, 8 lábakkal 20 dB-t erősít invertáló kapcsolásban is. Az indokolja az alacsony zajt.
(#) tothbela válasza reloop hozzászólására (») Feb 24, 2020 / 2
 
Szia!
Van egy régi gitár effektem aminek lm386 a fejhallgató erősítője. Érzékeny fülessel természetesen zajos, de erősen vissza kell venni a hangerőt mert ordít. Egy kis hangszóró 80dB alatti érzékenysége esetén talán nem is hallható a zaj. Természetesen csak az erősítő saját zajára gondoltam, mert rossz fólia vezetésből, zajos tápból valamint az erősítő előtti áramkörökből eredő zaj esetén nem segít még az erősítő csere sem. Viszont a kérdező nem válaszolt az erre irányuló kérdésre, pedig biztosan lett volna megoldás. Talán egy zajzár áramkör is megoldás lehet bizonyos esetekben.
(#) mek-elek válasza tothbela hozzászólására (») Feb 24, 2020 /
 
Hát igen, a megépítés módja, a táp. Rövid vezetékezés, csillagpontos szerelés.......
(#) tothbela válasza mek-elek hozzászólására (») Feb 24, 2020 /
 
A 7-es lábra nem is került a bypass kondenzátor, ami az IC bemeneti fokozatának a tápból jövő zavarok ellen véd. De főként a műsor jellege izgatott, mert például egy rövidhullámú vevő után hiába tennénk bármilyen hifit.
(#) pucuka válasza tothbela hozzászólására (») Feb 24, 2020 /
 
Igencsak hiába tennél bármilyen HIFIT, mert az AM sávokban 4 - 5 kHz felett már csak zaj van. Ezt is erősíti a HIFI-d.
Ha az AM sávokon vehető műsorokat perverz módon HIFI -n szeretnéd hallgatni, igencsak kívánatos egy 4 - 5 kHz felett erőteljesen vágó szűrő alkalmazása, különben csak a zajt fogod hallani. (Copiright by Grundig)
A hozzászólás módosítva: Feb 24, 2020
(#) Ge Lee válasza pucuka hozzászólására (») Feb 24, 2020 /
 
Az FM sáv sem sokkal jobb, komprimált és alul felül sávhatárolt is a szórt műsor.
(#) pucuka válasza Ge Lee hozzászólására (») Feb 24, 2020 /
 
Azért ott kissé más a helyzet. Az FM műsorszóró adások átvitele nagyjából egyezik a HIFI szabvánnyal (nem audiofill). Ami kissé bonyolítja a helyzetet, az a preemfázis, és a löketkorlát, ami a rádiós átvitel műszaki követelményei miatt van, helyes beállítások esetén nem igazán észrevehető a korlátozás hatása. További kötöttséget jelent, hogy a mono jel kompabilitás miatt a különbségi jel átvitelében nem lehetnek ellenfázisú jelek, mert akkor azok a mono jel esetén kiejtődnének.
Egyébkén piszok jól tud szólni, ha a stúdióban, és az adóban is tisztességesen elvégezték a beállításokat.
annakidején, mikor a kvadrofóniával kísérleteztek, igencsak meglepódtem, mikor az eléggé átlagos hangrenszeremen (VT Apolló+ Orion hangdoboz) sztereóban hallottam. Soha azelőtt, és azután sem volt olyan hangzása.
(#) tothbela válasza pucuka hozzászólására (») Feb 24, 2020 /
 
Szerintem már elbeszéltünk egymás mellett, mert nem erről van szó. Csütörtök 13:41-kor merült fel a kérdés.
(#) pucuka válasza tothbela hozzászólására (») Feb 24, 2020 /
 
Idézet:
„rövidhullámú vevő után hiába tennénk bármilyen hifit.”

Én pedig erre a (mellékes, de egyébként fontos) megjegyzésedre reagáltam.
Pont az Apolló kapcsán volt egyszer szerencsém reklamálni közvetlenül a VT fejlesztésén gyártmányellenőrzés kapcsán, hogy ha már lekoppintották a Grundig hasonló rádióját, akkor miért maradt ki a KH, és RH vételénél az aluláteresztő szűrő.
(#) tothbela válasza pucuka hozzászólására (») Feb 24, 2020 /
 
Egyébként igazad van, csak nem akartam nagyon elkeveredni az eredeti témától.
Ide most kellene valami szöveg, mert a kérdező azóta sem írt semmit, így legfeljebb feltételezhető hogy mi is van a végfok előtt. Extrém példaként írtam a RH vevőt, mert az elég zajos. De tény, hogy a jel/zaj viszony nem az egész hangfrekvenciás sávban ugyanakkora, így szűkebb sávban akár kedvezőbb is lehet. Ezt is figyelembe lehet venni egy erősítő fokozat tervezésekor, és akkor az eredő zaj sokkal alacsonyabb szinten lesz.
Ha a végerősítő zajosabb a kelleténél, akkor az aluláteresztő szűrő akár annak a kimenetére is tehető. Amennyiben az átvinni kívánt hangfrekvenciás sáv nem használja a 4-5kHz-nél magasabb tartományt, a kis erősítő teljesítmény miatt nem okoz gondot egy egyszerű LC szűrő beépítése a hangszóró elé. De tovább megyek. CCCP gyártású kis rádióban olyan hangszórót találtam, aminek jó nagy átmérőjű porsapkája volt. Ez egy akusztikus aluláteresztő, ami teljesen megfelelt a híreket hallgatni, egyáltalán nem sziszegett.

Ha Endre22 újra jelentkezik, majd többet fogunk tudni.
(#) pucuka válasza tothbela hozzászólására (») Feb 24, 2020 /
 
Reméljük, és várjuk a bővebb információkat.
A cicergés, amiről írt, az nem zaj,hanem zavar. Lehet külső eredetű is, de lehet a balul sikeredett visszacsatolásos zajcsökkentés eredménye is.
(#) gaboca323f válasza reloop hozzászólására (») Feb 25, 2020 /
 
Szia, sajnos csak ez van (Óvakodj a ̶t̶ö̶r̶p̶é̶t̶ő̶l̶ BSS-től!) , illeteve más csoportban említett "kockás füzetes" vezérlő, aminek nem az igazi a mozgása. Ezzel kell főzni. Nem vagyok nagyon otthon ennyire az elektronikában, ha van egy leírás, meg tudom csinálni a nyákot, de a működését megérteni, és átlátni azt nem fogom tudni. Viszont van pár régi fényem, ami nem érett meg a kukába csak azért mert nincs bele ütemvezérlő. A régi magyar fénygyártók nagy ívben le.... a hobbistát, nem adják ki a 20-25 éves terveket, nem mintha bármilyen konkurenciát is jelentene nekik. Az ilyen irányú csoportokban sem írta még senki, hogy rendben én csinálok egy tökéleteset.
Na mindegy, ahogy írtam ezzel főzünk.
(#) Emu12 hozzászólása Feb 25, 2020 /
 
Sziasztok!

Segítségeteket kérném.
5 csatornás A/B osztályos végfok egyik csatornáján jóval magasabb az alapzaj, mint a többi csatornán. Az erősítőre semmi nincs rácsatlakoztatva, csak a hangfalak és bekapcsolás után mégis hallható a zaj különbség. A 4 csatorna alapzaja elenyésző, de az ötödik csatorna dupla olyan zajos, mint a többi.

Mi lehet a probléma?
(#) latyakosa hozzászólása Feb 25, 2020 /
 
Konkrét gyártmány típus ? Előfok nincs ?
Következő: »»   2235 / 2577
Bejelentkezés

Belépés

Hirdetés
XDT.hu
Az oldalon sütiket használunk a helyes működéshez. Bővebb információt az adatvédelmi szabályzatban olvashatsz. Megértettem