Fórum témák
» Több friss téma |
Mielőtt kérdezel, a következő két dolgot ellenőrizd!
I. A helyes tápfeszültségek megléte.
II. A kimeneten van-e egyenfeszültség.
Élesztés.
Szia!
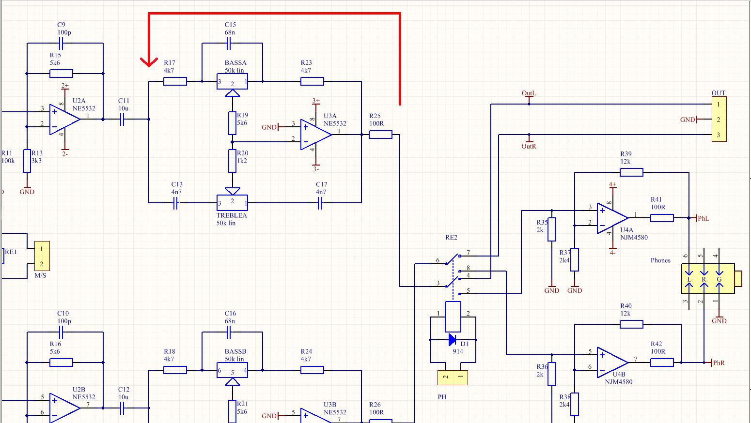
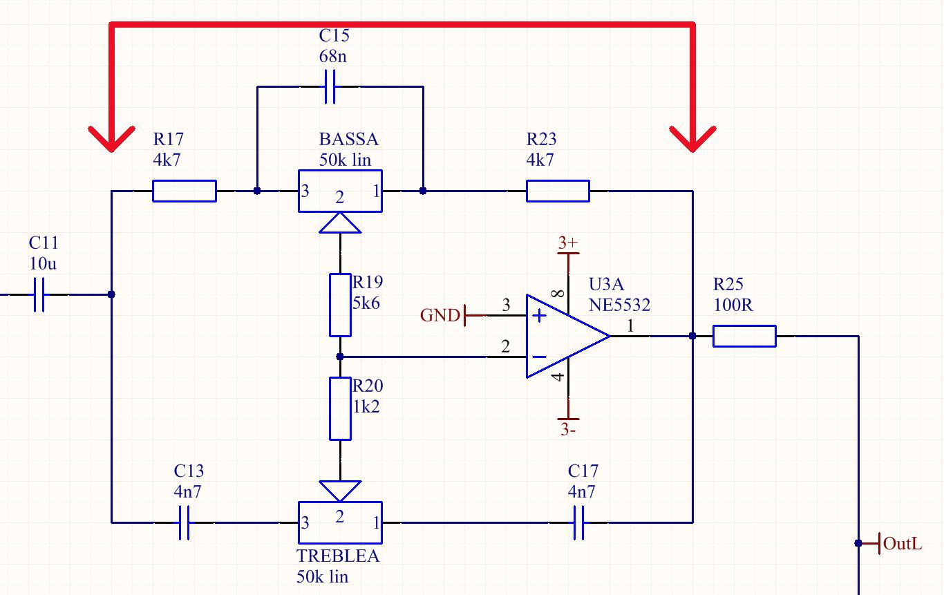
Van egy csomó ilyen tök jó on/off kapcsolóm, gondoltam, megszórom vele a nyákot. ![]() Ha kikapcsolhatóvá akarnóm a hangszínszabályzást, akkor hova kössem a kapcsolómat? A piros nyilas végekhez, vagy inkább máshová?
Úgy ahogyan a pirossal rajzoltad semmiképpen ne.
Vagy küzdjön meg egymással a műveleti erősítő, és győzzön a jobbik.
Nem értek hozzá, azért kérdem. A Belcanto-ban láttam hasonló megoldást, gondoltam jó lehet ide is. Bocs, most nézem, hogy a hangerőpotit rakják, a nyilak valamelyikére (out_L), tehát nem rövidrezárják.
Részemről köszönöm a linket! 3 éves alkatrész hajtást oldott meg. Csöves gitár erősítőt építek, 1 megás poti és értelmes foglalt választék még ebayen sem volt... van forrléc és minden. Hogy mennyi az ára az egy ügy, de legalább jó minőségű holmik. Ráadásul magyar a beszállító.
Mivel az elekroncsöves topik zárva van
, ide teszem be ahhoz a témához tartozó hozzászólásom:Egy rövid elemzést tennék fel annak kapcsán, hogy az elektroncsöves erősítőkben mi minden számithat működésük közben. A global NFB hatását az erősítő saját belső problémáira már sokat tárgyalták, amihez még a hangszóró/hangváltó cselekedeteit is hozzáadták. De mi van a tápegységekkel, az anódtápokkal és a fűtéstápokkal? A kimenetre jutó felerősített zenei jelet nemcsak az erősítő által előidézett problémák terhelik, hanem a tápegységekből bejutó különböző zavarok is. A global NFB nem tud különbséget tenni, hogy az eredeti jeltől való eltérés honnan szàrmazik - csak végzi a dolgát, tehát a tápegységekből bejutó zavarokkal is foglalkozik ![]() Melyek ezek? Anódtápegységek: - passzívnál a maradék 100Hz, zajtermékek, fojtó használata esetén a mágneses indukció - aktivnál a zajok, különböző impulzusok (stabilizátorok, kapcsolóüzemű tápok, DC/DC konverterek) Fűtéstápegységek: - AC táplálásnál a hálózati zavarok, a katódra/rácsra ható mindenféle indukció -- DC fűtésnél a felhasznált aktív elemek zaja, általuk termelt impulzusok (kapcsi táp, DC/DC konverter) Összegezve, a tápegységekből az erősítőbe bejutó - az eredeti zenei jelben nem lévő - hibákat, zavarokat az NFB így eltünteti. Habár annyit hozzátennék, hogy így az erősítőben végül is a tápegységekből származó zavarok, hibák inverzei azért folyamatosan(!) jelen vannak. Az NFB-s elemzést azért készìtettem, mert egy olyan elektroncsöves erősítőben, ahol sem globalis, sem lokális negatív visszacsatolás nincs, ott gyakorlatilag minden más dimenzióba kerül. Az erősítőben végig a zenei jel halad, az anód és fűtéstápból származó zavarokat annyira minimalizálni kell, hogy számottevő hatásuk ne legyen. Magyarul - mindent jobbra kell csinálni, mert itt már nincs (NFB) mankó amely segítene ![]() TJ.
Érdekes amiről elmélkedtél! Én sehol nem vagyok a csöves tekintetében. Nem építettem, és nem is úgy néz ki, hogy fogok. Megtapasztalt dolgokról szoktam posztolni, de most gyomorszájra ütéssel mondanám a következőket, ha építenék ilyet: abban is lenne földcsillagpont, kerülném a fóliás összekötéseket, külön fűtése lenne a csöveknek egyenként LT sorozatú stabilizátorokkal, lehetőleg az alkatrészek lábaival igyekezném a kötéseket elvégezni a legrövidebb módon, a szerelést az általad mutatott teflonos szigetelésű érintkezőkön végezném, stb....
Sziasztok!
Építettem egy erősítőt tda7396 ic vel. Eddig akkuról ment hibátlanul, de most rákapcsoltam egy meanwell tápegységet. Sípol serceg halkan de zavaró valami nagyfrekis zavar. A bemeneten szedi össze, mert ha ujjal megfogom az 1es vagy 2es lábat amik a bemenetek akkor megszűnik. Mit javasoltok?
Még egy dolog. A hangfalamban a magason gyárilag van egy soros kondi. Ha bekötöm a magas nem szól csak ha egy pillanatra rövidrezárom az erősítő kimenetet. A magasat külön egy tda7396 hajtja. (Minden hangszóróhoz tartozik egy ic)
Szia! A kapcsolóüzemű tápegységet vidd jó messzire az erősítőtől. Ha van nagyobb pufferkondi az erősítő mellett, azt váltsd ki LC szűréssel. Induktivitásnak 5-10 uH-t, kondinak pár száz µF LOW-ESR-t ajánlok.
A rövidzártól megszólaló erősítőkben érintkezési hiba szokott lenni. Mérőjellel és AC voltmérővel megkeresheted a helyét.
Szia! A zavart a bemeneteken szedi össze. Az nem jó ha a becsatoló kondi után 22k val lehúzom őket földre?
Mind a négy csatornánál ez van a magassal. Ha a soros kondi feltöltve marad kis hangerőnél nem szólal meg. Ez így közvetlenül van egy csatornára kötve nincs a kondi előtt se hangszóró se párhuzamos ellenállás.
Az IC bemeneti lábára nem köthetsz ellenállást, mert megváltoztatja a kimeneti egyenfeszültséget, de a csatoló kondi előtt lehetőséged van ilyen jellegű zavarelnyomásra.
A magas sugárzó kondenzátorán mérted a feszültséget, vagy csak tippeled? Lévén szó híd-kapcsolásról, nem kéne ott feszültségnek lennie. Ha tényleg van visszamaradó feszültség ezen a kondenzátoron, akkor párszor 10k párhuzamos ellenállással megszabadulhatsz tőle. A kondenzátor felüláteresztő funkciója ettől még megmarad.
A TDA7294ben csatolókondi után van lehúzva földre. Most próbálgatom 22k val és csak akkor szűnik meg ha a csatolókondi után kötöm. Gond lehet belőle?
Az autós végfok IC-ket úgy tervezik, hogy a lehető legkevesebb külső alkatrészt igényeljék. A bemeneti ellenállást tartalmazza a tok és az olyan forrásra van kötve amitől a kimeneti egyenfeszültség a tápfeszültség felére áll be. Ha ezt egy külső ellenállással eltéríted akkor a kivezérelhetőség csökken, vagy meg is szűnik.
A TDA7294 invertáló és nem invertáló bemenete egyaránt ki van vezetve, a DC egyensúlyt külső alkatrészek biztosítják. Ennek része az általad említett ellenállás. A kapcsolóüzemű tápok zavarszűrő és parazita kapacitásai gyakran még földhurkot is okoznak. Ha nem kötsz jelet az erősítőre, hanem a bementi csatlakozót testre zárod. akkor mennyire zajos?
Akkor kérdezném megint, hogy, ha beraknék egy hangszínleválasztó relét, azt hova kössem, leválasztás esetén. A 10µF után jó lehet? Kell-e utána a 100R?
Sziasztok, szép napot mindenkinek!
Mi a vélemény erről a kínai kütyüről? Tényleg ennyi az ára? És vajon mit tudhat (W) 17V-ról 4 Ohm terheléssel? A hozzászólás módosítva: Ápr 30, 2023
Neked is!
Nem vagyok a híve a z ilyen erősítőknek, de ez az én dolgom lenne. Ami miatt írok kérdésedre, ami elgondolkodtató, hogy az a panel a maga fóliájával, mit kezd a 3 amperrel?
Ez ugyanannak néz ki.
2x15W-ot mondanak rá. Ez hihető. Ennyi pénzt akkor is megér, már csak a tanulmányozása miatt is, ha meghallgatod, és undorodva dobod ki a szemétbe. Ha meg tetszik amit hallasz, akkor fillérekért van egy sztereó végerősítő paneled.
Üdv mindenkinek! Nem tudom hogy jó helyre írok-e a problémámal?Segítséget szeretnék kérni van 1 Sanyó JA8500 erősítő ami azt a hibát produkálja hogy a bal csatornában hangerő független halkan 50hz van jelen. Az erősítő tisztításon van nálam. Kontakt hibás volt a hangerő poti. Ezért azt az egységet ki szereltem, de még volt egy probléma a Tuner LED nem mindig világított.Azt a panelt is kiszereltem újra forrasztottam a LED lábait.Ezekután össze szereltem,majd ez után ki próbáltam, és tapasztaltam a fentemlített hibát. A vezetékeket ,csatlakozásokat már töbször átnéztem az erősítőt újra szétszedtem-összeraktam a hiba továbbra is fennáll.Erősítő témában sem vagyok jártas. Kapcsolási rajzom van hozzá de nem sokat tudok kinézni belőle sajna!
Köszi a segítséget. Kicseréltem a tápot egy kínai gagyi tápegységre és síri csend. Csalódás, hogy a 20.000Ft-os MeanWell tápegység kimenetén ilyen cirkusz van. 30.000µF + LC szűrővel sem tudtam teljesen leszűrni a zavart... és nemtudom, hogy milyen köze van hozzá, de még a magas is szebben szól nem harsogós. Érdekes
A hozzászólás módosítva: Ápr 30, 2023
Szia!
A 15W-ot én is hihetőbbnek találom, de a teljesítmény grafikont a TPA3110 katalógusából ollóztam. Mindenesetre nekem kis aktív dobozokhoz kellene amikben 2-2 db 8 Ohm 5W-os BEAG széles sávú hangszórók vannak párhuzamosan. (4 Ohm 10 W / csatorna). Eredetileg TDA2005 erősítő volt tervben de abból egy KIT 3000 Ft + munka. Ez meg már kész, csak be kell kötni. Azért kíváncsi lennék hogy fél kiló kenyér áráért mit tud a kicsike.
Nem a márka függvénye hogy hangfrekis felhasználásra hogyan viselkedik. Sokféle üzemmód létezik kapcsoló üzemű tápoknál. Kiemelnék kettőt ezekből.
Burst üzemű táp: Ez terhelés nélkül gyakorlatilag leáll ezért minimális az üresjárási áramfelvétele. Sokszáz W maximális teljesítmény esetén is ha nincs terhelve, alig vesz fel valamit. Megfelel a green power szabványnak (ha jól tévedek), de ennek ára van. Bár a kapcsoló frekvencia 50kHz felett van, de az aktív/passzív üzem ms nagyságú, azaz másodpercenként néhány száz esetleg ezer alkalommal bekapcsol hogy a szekunder oldali puffert töltögesse. Nos ez hangfrekis erősítőben jól hallható kerregést vagy fütyülést generál. Állandó üzemű táp: Itt mindig dolgozik az 50kHz feletti átalakító. Nem hallatszik be semmi a hangfrekibe, de mivel a kapcsitápokból hatásfoka sem 100%, egy 100W-os táp terhelés nélkül 5-10W, vagy akár nagyobb teljesítményt is fogyaszthat üresen, hiába nincs a kimenetén terhelés. Ezen kívül létezik még sok megoldás, mindnek megvan a maga előnye, de mindig van valami hozadék ami lehet hogy a használat során gondot okoz.
Én autóban használtam egy ideig, arra teljesen jó volt, de persze abban a környezetben (meg hangszórókkal) nem az erősítőn múlt a hangzás. Valszeg mehajtottam előtte itthon hangfallal is, nem nagyon emlékszem rá, szóval valszeg úgy is értelmesen szólt. Én valahonnan vateráról vettem egy ezresért (amikor az még inkább három kiló kenyér ára volt) és nem éreztem lehúzásnak, szóval ennyiért simán megéri kipróbálni.
Szevasztok Mesterek!Segítséget kérnék. Vettem egy kínai 2x100 wattos erősítőt, aminek az egyik felét akarom használni, aztis csak fél gőzzel. Nem kihajtva. A nem használt erősítő félről mit kapcsoljak le? A bemenetet zárom. Ez idáig rend ben. Aztán?
Tápot, hacsak nem egy IC-n van az egész...
Oké! Köszönöm!
Ha tipusa is lenne, akkor persze könnyebb lenne nyilatkozni, hogy mi a közös része, és lehet-e könnyen "felezni".
Tranzisztoros. A tápot le tudom szakaszolni. Köszi!
Sziasztok!
Továbbra sem jutok megoldásra. A probléma az, hogy a magas hangszóró első bekapcsolás után nem szól csak ha a végfok kimenetét egy pillanatra rövidrezárom. 4db TDA 7396 van egy nyákon ez hajt egy hangfalat. Csak a magassal csinálja de bármelyik csatornára kötöm a magast ugyanez a helyzet. A többi hangszóró szól azonnal.
Bár nem mutatja az adatlapot a belső részletes kapcsolási rajzot, két dologra tippelek.
Egyik, hogy a diagnosztika fel van okosítva arra, hogy a t@pfesz ráadásakor megnézni a kimenetet, hogy van e rajta terhelés. Ha nincs, akkor nem is állít be nyugalmi áramot, hanem készenlétben teszi az IC-t. Ez az okosítás amolyan sötét terület, nem nagyon közli a gyártó. Azt sem tudatjuk, hogy folyamatosan figyel, vagy csak bekapcsoláskor. Nemrégiben teszteltem a TPA3116 működését. Egyik lábára adott feszültség nagyságától függ, hogy mekkora legyen az erősítése, valamint mester avagy szolga üzemmódban dolgozzon. Tettem erre a lábra a gyári ajánlás tól eltérően egy potit. Tehát nem fix ellenállás osztóval, hanem folyamatos beállítással akartam állítani az erősítést. Nem csinálta azt, amit szerettem volna. Kiderült, hogy bekapcsoláskor beszkenneli ennek a lábak és a többi üzemmód beállító lábának a feszültségét, majd ennek megfelelően indítja az erősítőt. Később már nem nézi a lábakat, tehát adatok rájuk bármilyen feszültséget. A mute és a suthdow lábak azok természetesen mindig élnek. Másik dolog ami lehet, hogy hibás az IC. Nem elromlott, hanem a gyártó nem tesztelte nyitott kimenettel. Én is elkövettem egyszer egy hibát egy erősítőben, méghozzá olyat, hogy végtranzisztor zárlat esetén tiltson le a tápegység. Alapból 1V felett kellett volna lenni a végtranzisztorokon a maradék feszültségnek, de a tervezettől eltérően terhelés nélkül bekapcsolva, valamint éppen 90 fokos fázistolásnál megtörtént, hogy leállt az erősítő. Kellemes érzés volt szombat éjszaka felkelni, majd rohanni újraindítani az erősítőt. Bérbe volt a hangosítás adva, de a szervíz is része volt az üzletnek. A beálláskor ott voltam, de a harmadik-negyedik szám után hazamentem. Szabályosan indítva soha nem volt baj, csak ha valami véletlen folytán valami anomáliák történt. Az erősítőt én adtam, de a hangládákat én is bérletem, ezért nem szerettem volna ha elpukkantak volna. Harmadik alkalom után kicseréltem az erősítőt. A műveleti erősítők első generációjának is voltak ilyen hibái, vagyis ha a bemenetére túl nagy feszültség került, akkor kiakadt. Tehát a bekapcsolási tranziens miatt spontán nem működött ha úgy gondolta.
Milyen az a magas hangszoro? Hiogyan hajtod meg? Az adatlap szerint a TDA csak akkor indul, ha az indulás elött ohmos terhelés van a kimeneten.
|
Bejelentkezés
Hirdetés |







, ide teszem be ahhoz a témához tartozó hozzászólásom:









