Fórum témák
» Több friss téma |
Mielőtt kérdezel, a következő két dolgot ellenőrizd!
I. A helyes tápfeszültségek megléte.
II. A kimeneten van-e egyenfeszültség.
Élesztés.
Sziasztok
Tudtok mondani olyan bipoláris párt, ami minimum 200 V-os, és 150-es bétája van 25 c fokon 1 A alatti terhelésen ?
Egy sima műveleti ic nem tud nagyobb feszültséget kiadni mint a saját tápfeszültsége, ide kapcsoló üzemű táp ic kell, amelyek direkt erre a feladatra tervezték, de kéne tudni mekkora áramot venne fel a fogyasztod.
Sziasztok.
Itt is megkérdezem,hogy mi a véleményetek erről a kapcsolásról? A rajzon középen található egy 10 Ohm-os ell.állás. Elég gyanús,hogy mindkét lábán GND van.Ezek szerint az át van kötve és akkor értelmét vesztette.Nem? A jobb oldalt látható tranzisztorok furcsa kapcsolódást sem láttam még sehol. Működhet ez egyáltalán? Vagy rosszul értelmezem?Bővebben: Link
Üdv!
Valószínűleg el van egy picit rajzolva. Így valóban nem sok értelme van, de ha a bemenetre visszacsatoló 33 kOhm alsó végéről leveszed a pöttyöt, akkor már jó lehet, ez ugyan olyan visszacsatolás lesz, mint a diff erősítő másik oldalán. Tehát valószínűleg csak a pötty a hiba. A jobboldali kapcsolás egy "full komplementer" kapcsolás, fellül egy NPN, allul egy PNP differenciál erősítő, amiknek a közös emitterében áramgenerátor (áramnyelő) van, és pusztán rajztechnikai okok miatt van a "keresztbe" kötés.
Nagyon köszönöm,azt hiszem egy próbát megér,valahogy összetákolom próbapanelen.
Kapcsolástechnikailag nem tűnik rossznak, bár a csillagozás párbaválogatást jelent valószínűleg. A bemeneti tranzisztorok meg tranzisztorpárok lesznek, két tranzisztor egy tokban, párban PNP/NPN, nem lesz egyszerű.
Igen gondoltam,hogy az eredeti az dualtokozásu de ezt már átvariálták BC-sekre.
Ha nem találok valamilyen dualos kivitelt akkor tényleg marad a válogatás.
Ne változtasd , jó a razon a 10 ohm bekötése .
Az nincs átkötve , a bemenet földjét választja el a táp GND-től , földhurok elkerülés érdekében .
Tehát akkor ami a rajzon van a bemenetnél az a Bemeneti GND, és azt nemkell közösíteni a GND azaz a 0V-al?Vagy egybe kell vele húzni?
Bocs az értetlenkedés miatt csak szeretném tisztán látni.
Na eddig értem és az az ellenálás osztó amit írtál az hogy is néz ki?
Jah és mégegy gyors kérdés. Az adatlapban test circuit et ír azaz próba kapcsolás. Attól még szépen fog szólni? Nem túl minimális ez így?
Nem kell összekötni , 2 külön GND-ről van szó .
A táp GND megy a rajzon a megfelelő pontra és a bemenetek földpontja a 10 ohm elválasztó ellenállás után , így nehezebb földhurkot kialakítani a huzalozás során . El is hagyhatod azt az ellenállást , helyét átkötheted , de akkor rossz vezetékezéssel könnyebben lehet brumm .
Rendben van, nagyon köszönöm a magyarázatot.
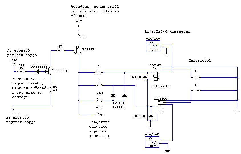
Sziasztok terveztem egy hangszóró kiválasztó és egyben védő ÁK-ört, gondoltam megosztom veletek a kapcsolást. Nem túl bonyolult, de jól működik.
Estét!
Én most egy erősítőt csinálok!(találtam itthon egy trafót ![]() )TDA 7250et csinálom majd meg TIP142/TIP147 tranzisztor párral! A hangfal majd egy ilyen lesz:Hangfal A legnagyobbat csinálom meg a 140W/110W! Az előerősítő egy LM1036 lesz! Majd teszek fel képeket! Várom a jó tanácsokat, okosságokat, kritikákat! üdv Orosz
Sziasztok!
Korábban csináltam már egy erősítőt. Végfok LM3886-tal, és egy itt talált előerősítővel. Az előerősítő annyival lett meghackelve, hogy nem TL IC-t kapott, hanem OPA2134-et. Stereóban készült, kegyetlen jó hanggal. Kis hibája, hogy a hangszín szabályozás enyhén átfed. Most úgy döntöttem csinálok 7.1-et ezekből. 8 Mono csatorna, kis módosítássokkal. Ami kérdés: hogyan tudom egyszerre változtatni a 8 csatorna hangerejét úgy, hogy közben meg maradjon az egyes csatornák hangerejének állítása? Azaz az előerősítő 100k potiját megtartanám, hogy külön is tudjam állítani a hangerőt a szoba elosztásának függvényében, de ezt a 8 kimenő jelet egyszerre is tudnom kell szabályozni. "8 tárcsás szabályozás egyben" - kicsit meredeknek tűnik , és szerintem az együtt futás szinte lehetetlen.Néztem digitális megoldást (BSS), de ez 16 léptékű, amit keveslek egy 68W-os mononál. Ötlet?
Helló én úgy csinálnám hogy fognék 2 darab 4 az egyben tokozású műv. erősítőt és ezeknek az erősítését egyszerre állítanám egy potival. Szerintem kivitelezhető.
Amit az előbb írtam, az nem működik, próbáltam többféleképp is
25állású, Jackley 8 tárcsás forgókapcsolóval.
Viszont ettől nincs pontosabb együtt futás szempontjából, ha 1 vagy 0,1% ellenállásokat használsz. Megőszülsz mire beforrasztod az ellenállásokat. Utána mono potik a csatornánkénti beállításhoz. Vagy digit úton, de az sem egyszerűbb,olcsóbb. (VCR)
Szamóca!
Látom nem akarsz válaszolni a legfontosabb kérdésemre. Hogyan kössek mekkora ellenállást, hogy az ic lábain a megfelelő feszültség jelentkezzen..?
A megoldást már kb 30-35 éve feltalálták. Úgy hívják VCA ! feszültséggel szabályozható erősítő. Lényegében ugyanaz, mint egy sima OPA, csak ennek az egyik bemenete az, amit erősíteni akarsz, a másik valamekkora pozitív fesz, amivel az erősítést állítod.
pl az SSM2164 ezt HQ-ban úgy 1500HUF-ért dobálják.
Rájöttem egy dologra optocsatolókkal is megoldható, csak fontos hogy 1 csatornára 2 kell, és a Collectort, Emittert felcserélve összekötni, Az Anódot és katódot simán párhuzamosítani.
Még nem válaszoltam?
Ja persze, mert input kell. Mekkora a tápfeszed amiről üzemelteted az IC-t?
Ez baró dolog, hogyhogy én ezt eddig nem tudtam?
(Úgy látszik van még mit tanulnom )
A megoldást már kb 30-35 éve feltalálták. A neve VCA. Feszültséggel szabályozható erősítő. Asszm ez mindent elmond.
SSM2164 ebben 4db van. HQ-ban 1500Ft.
Eszembe jutott egy jobb megoldás:
Egy sima OPA visszacsatolásába a test és a bemenet közé JFET-et tegyél, és ennek a GS feszével változtadhatod az erősítést. VCA-nál lineáris az erősítés/vezérfesz karakterisztika, itt nem ! Ha nem világos, lerajzzolom.
Helló mindenkinek! Lenne egy problémám, kérlek segítsetek... Szóval van egy Tesla AZS 222-es erősítőm és valami miatt a jobb oldalon recseg a hang. A baloldali tökéletesen szól. Én személy szerint a végfokra gyanakszom benne,de ha valami más ötletetek van akkor írjátok meg létszi. Mellékelek néhány képet róla.
Üdv, Gery
Ez nem lesz jó, én már próbálkoztam vele. A visszacsatolt jel az összesre hatással lesz.
Ez kérem egy kiváló megoldás. Sőt, ha a vezérlő feszültséget netán átkapcsoljuk az OPA kimenetére, pontosabban onnan vesszük, akkor nagyszerű dinamika kompresszorhoz jutunk.
Mikor recseg és hogyan?
Megy a zene mindkét hangfalon, de a jobb oldaliban a zene alatt vagy felett (nem is tudom hogy mondjam) recsegés van. halkabb a zene és recseg. a hangfal tuti nem rossz mert másik erősítővel teljesen tiszta hangja van...
|
Bejelentkezés
Hirdetés |








(Úgy látszik van még mit tanulnom
) 






