Fórum témák

» Több friss téma
Fórum » Erősítő mindig és mindig
Mielőtt kérdezel, a következő két dolgot ellenőrizd! I. A helyes tápfeszültségek megléte. II. A kimeneten van-e egyenfeszültség. Élesztés.
Lapozás: OK   403 / 2568
(#) Csaszu hozzászólása Nov 22, 2009 /
 
Sziasztok
Tudtok mondani olyan bipoláris párt, ami minimum 200 V-os, és 150-es bétája van 25 c fokon 1 A alatti terhelésen ?
(#) sebestyen_ferenc válasza dugabácsi hozzászólására (») Nov 22, 2009 /
 
Egy sima műveleti ic nem tud nagyobb feszültséget kiadni mint a saját tápfeszültsége, ide kapcsoló üzemű táp ic kell, amelyek direkt erre a feladatra tervezték, de kéne tudni mekkora áramot venne fel a fogyasztod.
(#) saraha hozzászólása Nov 22, 2009 /
 
Sziasztok.
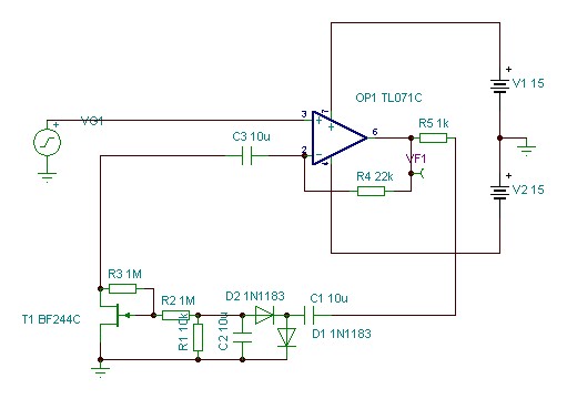
Itt is megkérdezem,hogy mi a véleményetek erről a kapcsolásról?
A rajzon középen található egy 10 Ohm-os ell.állás.
Elég gyanús,hogy mindkét lábán GND van.Ezek szerint az át van kötve és akkor értelmét vesztette.Nem?
A jobb oldalt látható tranzisztorok furcsa kapcsolódást sem láttam még sehol.
Működhet ez egyáltalán? Vagy rosszul értelmezem?Bővebben: Link
(#) pucuka válasza saraha hozzászólására (») Nov 22, 2009 /
 
Üdv!
Valószínűleg el van egy picit rajzolva. Így valóban nem sok értelme van, de ha a bemenetre visszacsatoló 33 kOhm alsó végéről leveszed a pöttyöt, akkor már jó lehet, ez ugyan olyan visszacsatolás lesz, mint a diff erősítő másik oldalán. Tehát valószínűleg csak a pötty a hiba.
A jobboldali kapcsolás egy "full komplementer" kapcsolás, fellül egy NPN, allul egy PNP differenciál erősítő, amiknek a közös emitterében áramgenerátor (áramnyelő) van, és pusztán rajztechnikai okok miatt van a "keresztbe" kötés.
(#) saraha válasza pucuka hozzászólására (») Nov 22, 2009 /
 
Nagyon köszönöm,azt hiszem egy próbát megér,valahogy összetákolom próbapanelen.
(#) pucuka válasza saraha hozzászólására (») Nov 22, 2009 /
 
Kapcsolástechnikailag nem tűnik rossznak, bár a csillagozás párbaválogatást jelent valószínűleg. A bemeneti tranzisztorok meg tranzisztorpárok lesznek, két tranzisztor egy tokban, párban PNP/NPN, nem lesz egyszerű.
(#) saraha válasza pucuka hozzászólására (») Nov 22, 2009 /
 
Igen gondoltam,hogy az eredeti az dualtokozásu de ezt már átvariálták BC-sekre.
Ha nem találok valamilyen dualos kivitelt akkor tényleg marad a válogatás.
(#) CHZ válasza saraha hozzászólására (») Nov 22, 2009 /
 
Ne változtasd , jó a razon a 10 ohm bekötése .
Az nincs átkötve , a bemenet földjét választja el a táp GND-től , földhurok elkerülés érdekében .
(#) saraha válasza CHZ hozzászólására (») Nov 22, 2009 /
 
Tehát akkor ami a rajzon van a bemenetnél az a Bemeneti GND, és azt nemkell közösíteni a GND azaz a 0V-al?Vagy egybe kell vele húzni?
Bocs az értetlenkedés miatt csak szeretném tisztán látni.
(#) csovalek válasza szamóca hozzászólására (») Nov 22, 2009 /
 
Na eddig értem és az az ellenálás osztó amit írtál az hogy is néz ki?
Jah és mégegy gyors kérdés.
Az adatlapban test circuit et ír azaz próba kapcsolás.
Attól még szépen fog szólni?
Nem túl minimális ez így?
(#) CHZ válasza saraha hozzászólására (») Nov 22, 2009 / 1
 
Nem kell összekötni , 2 külön GND-ről van szó .
A táp GND megy a rajzon a megfelelő pontra és a bemenetek földpontja a 10 ohm elválasztó ellenállás után , így nehezebb földhurkot kialakítani a huzalozás során .
El is hagyhatod azt az ellenállást , helyét átkötheted , de akkor rossz vezetékezéssel könnyebben lehet brumm .
(#) saraha válasza CHZ hozzászólására (») Nov 22, 2009 /
 
Rendben van, nagyon köszönöm a magyarázatot.
(#) bankimajki hozzászólása Nov 22, 2009 /
 
Sziasztok terveztem egy hangszóró kiválasztó és egyben védő ÁK-ört, gondoltam megosztom veletek a kapcsolást. Nem túl bonyolult, de jól működik.
(#) marcall hozzászólása Nov 22, 2009 /
 
Estét!
Én most egy erősítőt csinálok!(találtam itthon egy trafót)
TDA 7250et csinálom majd meg TIP142/TIP147 tranzisztor párral!
A hangfal majd egy ilyen lesz:Hangfal
A legnagyobbat csinálom meg a 140W/110W!
Az előerősítő egy LM1036 lesz!
Majd teszek fel képeket!
Várom a jó tanácsokat, okosságokat, kritikákat!

üdv Orosz
(#) ifiszgy hozzászólása Nov 23, 2009 /
 
Sziasztok!

Korábban csináltam már egy erősítőt. Végfok LM3886-tal, és egy itt talált előerősítővel. Az előerősítő annyival lett meghackelve, hogy nem TL IC-t kapott, hanem OPA2134-et. Stereóban készült, kegyetlen jó hanggal. Kis hibája, hogy a hangszín szabályozás enyhén átfed.

Most úgy döntöttem csinálok 7.1-et ezekből. 8 Mono csatorna, kis módosítássokkal.

Ami kérdés: hogyan tudom egyszerre változtatni a 8 csatorna hangerejét úgy, hogy közben meg maradjon az egyes csatornák hangerejének állítása?

Azaz az előerősítő 100k potiját megtartanám, hogy külön is tudjam állítani a hangerőt a szoba elosztásának függvényében, de ezt a 8 kimenő jelet egyszerre is tudnom kell szabályozni.

"8 tárcsás szabályozás egyben" - kicsit meredeknek tűnik , és szerintem az együtt futás szinte lehetetlen.

Néztem digitális megoldást (BSS), de ez 16 léptékű, amit keveslek egy 68W-os mononál.

Ötlet?
(#) bankimajki válasza ifiszgy hozzászólására (») Nov 23, 2009 /
 
Helló én úgy csinálnám hogy fognék 2 darab 4 az egyben tokozású műv. erősítőt és ezeknek az erősítését egyszerre állítanám egy potival. Szerintem kivitelezhető.
(#) bankimajki válasza ifiszgy hozzászólására (») Nov 23, 2009 /
 
Amit az előbb írtam, az nem működik, próbáltam többféleképp is
(#) szamóca válasza ifiszgy hozzászólására (») Nov 23, 2009 /
 
25állású, Jackley 8 tárcsás forgókapcsolóval.
Viszont ettől nincs pontosabb együtt futás szempontjából, ha 1 vagy 0,1% ellenállásokat használsz.
Megőszülsz mire beforrasztod az ellenállásokat.
Utána mono potik a csatornánkénti beállításhoz.
Vagy digit úton, de az sem egyszerűbb,olcsóbb. (VCR)
(#) csovalek válasza szamóca hozzászólására (») Nov 23, 2009 /
 
Szamóca!
Látom nem akarsz válaszolni a legfontosabb kérdésemre.
Hogyan kössek mekkora ellenállást, hogy az ic lábain a megfelelő feszültség jelentkezzen..?
(#) Milan90 válasza ifiszgy hozzászólására (») Nov 23, 2009 /
 
A megoldást már kb 30-35 éve feltalálták. Úgy hívják VCA ! feszültséggel szabályozható erősítő. Lényegében ugyanaz, mint egy sima OPA, csak ennek az egyik bemenete az, amit erősíteni akarsz, a másik valamekkora pozitív fesz, amivel az erősítést állítod.
pl az SSM2164 ezt HQ-ban úgy 1500HUF-ért dobálják.
(#) bankimajki válasza bankimajki hozzászólására (») Nov 23, 2009 /
 
Rájöttem egy dologra optocsatolókkal is megoldható, csak fontos hogy 1 csatornára 2 kell, és a Collectort, Emittert felcserélve összekötni, Az Anódot és katódot simán párhuzamosítani.
(#) szamóca válasza csovalek hozzászólására (») Nov 23, 2009 /
 
Még nem válaszoltam?
Ja persze, mert input kell. Mekkora a tápfeszed amiről üzemelteted az IC-t?
(#) bankimajki válasza Milan90 hozzászólására (») Nov 23, 2009 /
 
Ez baró dolog, hogyhogy én ezt eddig nem tudtam? (Úgy látszik van még mit tanulnom )
(#) Milan90 válasza ifiszgy hozzászólására (») Nov 23, 2009 /
 
A megoldást már kb 30-35 éve feltalálták. A neve VCA. Feszültséggel szabályozható erősítő. Asszm ez mindent elmond.
SSM2164 ebben 4db van. HQ-ban 1500Ft.
(#) Milan90 válasza Milan90 hozzászólására (») Nov 23, 2009 /
 
Eszembe jutott egy jobb megoldás:
Egy sima OPA visszacsatolásába a test és a bemenet közé JFET-et tegyél, és ennek a GS feszével változtadhatod az erősítést. VCA-nál lineáris az erősítés/vezérfesz karakterisztika, itt nem !
Ha nem világos, lerajzzolom.
(#) pusi1989 hozzászólása Nov 23, 2009 /
 
Helló mindenkinek! Lenne egy problémám, kérlek segítsetek... Szóval van egy Tesla AZS 222-es erősítőm és valami miatt a jobb oldalon recseg a hang. A baloldali tökéletesen szól. Én személy szerint a végfokra gyanakszom benne,de ha valami más ötletetek van akkor írjátok meg létszi. Mellékelek néhány képet róla.

Üdv, Gery

P1030513.JPG
    
(#) bankimajki válasza Milan90 hozzászólására (») Nov 23, 2009 /
 
Ez nem lesz jó, én már próbálkoztam vele. A visszacsatolt jel az összesre hatással lesz.
(#) highand válasza Milan90 hozzászólására (») Nov 23, 2009 /
 
Ez kérem egy kiváló megoldás. Sőt, ha a vezérlő feszültséget netán átkapcsoljuk az OPA kimenetére, pontosabban onnan vesszük, akkor nagyszerű dinamika kompresszorhoz jutunk.
(#) bankimajki válasza pusi1989 hozzászólására (») Nov 23, 2009 /
 
Mikor recseg és hogyan?
(#) pusi1989 válasza bankimajki hozzászólására (») Nov 23, 2009 /
 
Megy a zene mindkét hangfalon, de a jobb oldaliban a zene alatt vagy felett (nem is tudom hogy mondjam) recsegés van. halkabb a zene és recseg. a hangfal tuti nem rossz mert másik erősítővel teljesen tiszta hangja van...
Következő: »»   403 / 2568
Bejelentkezés

Belépés

Hirdetés
XDT.hu
Az oldalon sütiket használunk a helyes működéshez. Bővebb információt az adatvédelmi szabályzatban olvashatsz. Megértettem