Fórum témák
» Több friss téma |
Mielőtt kérdezel, a következő két dolgot ellenőrizd!
I. A helyes tápfeszültségek megléte.
II. A kimeneten van-e egyenfeszültség.
Élesztés.
Az tényleg nincs messze csak hát úgy van messze hogy bringával vagy motorral(babettával)elég nehéz és merész.Autónk meg már nincs(hossszúúúúúú)
sziasztok egy autóerősítő problémával fordulnék hozzátok. A probléma 100%hogy a remote részen van mivel a rajzon látható 2N4401es tranzisztort kicseréltem egy helyettesítőre akkor működött viszont remote nélkül is üzemelt. átmértem a 2N4401est nincs gondja viszont ezzel nem kapcsol be. (a rajz korántsem korrekt a lényeget próbáltam vele ábrázolni)
De a sok rossz között azért jó is történik.Ma megjött az ATX táp.300W.Arra kötöttem az autós végfokokat.Nagyon jól szólnak és semmi lámpa halványodás még maxon se.
Hello.
Egy hozzáértő gyors válaszára vagyok kíváncsi! Adott a csatolt atadlapon lévő Végfokozat ic. A 2. sémát akarom megcsinálni lényegtelen okból... Azt ahol nem +- tápfesz van csak + meg gnd. És azt szeretném kérdezni: Ha ott csak + és gnd van akkor 25V vagy 50V a tápfesz? Mert az elsőnél vágom hogy +-25V és az ugy 50V De a másodiknál nem tudom. Kösz.
Jól gondolkodtál, 50V tápfesz kell, de --- a TDA IC-k korai halálát rendszerint a tápfesz max. kihasználása szokta hozni.
Legyen a tápfesz 45V és hosszúéletű lehet.
Sziasztok! Szükségem lenne egy 12 v-ról működő úgy 30 wattot tudó erősítőre. Egyszerű TDA ic-ben gondlkodom, valami tipp? Ne legyen túl drága, beszerezhető legyen, előny az ha egy IC-n belül több csatorna is megtalálható, de nem felététel! Válaszotokat köszönöm! Esetleg 12 volt lehet több is, ha ilyen IC nem létezik! Köszi!
gabikft
Szia!
Nem értem miért akarja ezeket az IC-ket a maximum tápfeszültségről működtetni. A katalógusban világosan benne van az ajánlott tápfeszültség az miért nem jó.
Szia!
12V-ról illetve 14,4V-ról(autó) az leadható teljesítmény kb.18W elfogadható torzítás mellett 4ohm-ra hídkapcsolásban. Ha ennél több kell emelni kell a tápfeszültséget, ha nem lehet(autó) olyan végfok IC-t kell szerezni, ami hídban tud dolgozni 2 ohm-ra.
Akkor inkább maradjunk a tápfeszültség emelés mellett, aztm ég megtudom oldani, viszont nekem 8 ohmra kellene ez a 30 watt, így szűkítve a kört, valami javaslat?
Ami olcsó és jó: TDA2050, TDA2051, TDA2052
Ami jobb, de drágább: LM3875T, LM3876T, LM3886, LM4702, LM4765
Még egy pár: TDA7391, TDA7393, TDA7394, TDA7396
Próbáltam az "egyedi" mérésről készült kis "műsort" nézhetővé tenni.
Ha jól csináltam, akkor itt megnézhető
Sziasztok !
Megépítettem ezt az erősítőt és lenne néhány kérdésem vele kapcsolatban. 1. A negatív ágban levő 100 mikros kondi egy idő után eldurrant mi lehet a baj? 2. Mi ennek az erősítőnek a beállítása (nyugalmi áram és kimeneti feszültség értéke)? 3. A feteket hogy lehet kimérni? Köszönöm a válaszokat.
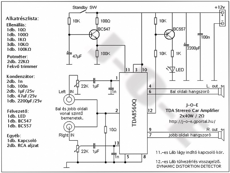
Már egy párszor fent van itt TDA8560 12V.-ról 2x40W/2 Ohm saját Topic-ot is találsz hozzá a panelt és kapcsolást nem volt időm tesztelni de biztos jó.
Csak pár 100 mV lehet a kimeneten max.
Szerk.: A kondi lehet hogy hibás volt vagy fordítva raktad be vagy kicsi volt a feszültsége.
Ez nagyon izgalmas. Lehet a végén mégis kipróbálom, jóval egyszerűbbnek tűnik mint a diódavizsgálós módszer...
A leírásod alapján nekem jóval bonyolultabbnak tűnt.
Van egy bika trafóm erre a célra és az 40Vot ad le ami egyenirányítva ott lesz az 50Vnál.
Csak ezért.
Szia !
A kondi vadi új 100 uf/63V,jól van berakva egy darabig működött az erősítő, most bekapcsolás után azonnal elszáll a kondi.Mekkora lehet a teljesítménye ennek az erősítőnek 4 és 8 ohmon? Én így állítottam be: Nyugalmi áram : Áganként 30mA Kimeneti fesz : 10mV A két rajz közül melyiken van jól berakva a 100 uf/63 v-os kondi??
Szia Alkotó!
Nekem is van egy hasonló, de még egyszerűbb tranzisztorvizsgáló módszerem, amikor nincs kéznél műszer. Kellékek: 4,5 vagy 9V-s telep és a vizsgálandó tranzisztor. N-P-N tranyó emitterét hozzáérintem a negatívhoz, kollektorát és a + kivezetést egyszerre megérintem a nyelvemmel(nem üt - nincs vezérlés). Szabadon maradó kezem egyik ujját megnedvesítve hozzáérintem a bázishoz - vezérlés - és megüti a nyelvem. Ilyen módön megnézhetem a bázis-emitter, bázis-kollektor átmenetet(vezet-nem vezet). Másoknak nem ajánlom, nehogy a fertőzést kapjanak és rosszabb esetben vakbélműtét legyen.
Sziasztok.
Az lenne a kérdésem hogy az alábbiak közül melyik erősítőt lenne érdemes megépíteni hangosítás céljából vagy ha van valakinek kapcsolási rajza és panelterve azt is köszönettel fogadom. Bővebben: Link
A linken lévők közül egyiket sem, inkább a pa300-at.
Ez ha jól értem ugyanaz, csak műszer helyett a nyelved használod. Simán működhet. Talán ott fogsz kicsit elakadni vele ha mondjuk egy TO3-as tokot akarsz vele vizsgálni. Ahhoz már érzékeny nyelv kell, mert ott kisebb az erősítés azaz kisebb a "mutató kitérése"
Próbáld ki. Ha az ujjad helyett egy ellenállást használsz (esetleg potmétert),akkor még válogatni is lehet velük a tranyókat. Azt persze nem fogod megtudni számszerűen mennyi az erősítés, de egyformaságra én ezt használtam gyerekkoromban.
Ha pedig esetleg valami gyanús lesz, akkor még mindig ott az összes többi vizsgálati módszer.
Egyértelmű hogy a nyákterv TO247LAY.-on van fordítva és a pdf-es beültetésibe jó.
Ha esetleg jól volt bekötve és úgy szált el akkor nem a kondi okozza a hibát, ott valami elküldte. Viszont ha a fordított kondi csinált rövidzárat akkor a végfokoknak is rezeg a léc. Ezek után hiába teszel jó kondit megint elszálhat. De én csak amatőr vagyok egy profi igazolja ha jól gondolom.
Segitsegeteket kernem egy ismerosomtol kaptam egy kis sztereo erositot,"Electronica AS 2010"ezt irja rajta,a googleben rakerestem de semmi talalat.Esetleg volt vagy van valakinek ilyen erositoje.Erdekelne mert azt sem tudom,hogy hany ohmos hangszorokat kossek ra,meg hany wattos?
Sziasztok!
Csak egy gyors kérdés: a TDA1554 IC-t el kell szigetelni a bordától? (A bordán GND van). Csak aki biztosan tudja, az írjon, nem szeretném megsütni Addig is kimérem a lábakat, hogy van-e közös az IC "hátával". Köszönöm! zoka |
Bejelentkezés
Hirdetés |













