Fórum témák
» Több friss téma |
Mielőtt kérdezel, a következő két dolgot ellenőrizd!
I. A helyes tápfeszültségek megléte.
II. A kimeneten van-e egyenfeszültség.
Élesztés.
Akkor a Melody féle 400W-os erősítőt ajánlom, mivel én is azt használom és nagyon jó hangja van, de a melegedésre mindenképpen oda kell figyelni. Ha nem tudsz mit kezdeni a trafóddal akkor inkább add el és vegyél valami használható trafót belőle, de az egyáltalán nem baj, ha túl van méretezve a trafó.
Szkóp az egyébként is jól jön ha erősítőt mérsz. Azt ugye nem árt látni, hogy meddig van értelme kivezérelni a cuccot és hát egy 400W-os erőlködő az már nem naposcsibe ám... a 0,7-es kantál drót vörösen izzik a kimenetén.
Kapcsolást láthatnám?
A melegedéssel mi van? Van most a dobozban egy venti ami aktív hűtéshez jó lesz és egy bordám ami kb 600W-ot tud elhűteni mivel 2X300-as végből van. UI.: Valaki mutatna egy jó PWM kapcsolást ami egyszerű már mint a nyákja?
AZ adott primer feszültségű trafóban gondolkodsz, akkor min2x70V-os táprol járó erősítő kapcsolást kell nézned.
A primer 240V a szekunderen max 60V jön ki. 230V-nál kb 55V körül van? Most nem méregetem mert nem akarom,hogy kivigye a biztit.
Bencikusz #877946 számú hsz-ében van, az első mellékelt kép az.
A jó pwm-ek nem egyszerűek, pláne nem a nyákjuk :no:
De még ha egy teljes dokumentáció lenne is a birtokodba, akkor sem lehetne nagy sikert bejósolni a project-nek. Ez nem a TDA 7294 kategória, hogy vasalom, maratom, forrasztom aztán már szól is.
Azért is írtam,hogy azt tuti,hogy nem menne.
Nekem ezek a kapcsolóüzemű dolgok egyenlőre távol állnak.
Már erre gondoltam én is, na de hát a gazdája szegény ember, én meg jószívű hülegyerek, mondom jóó megjavítom, de bánom már jaaj. Egyébként nálad mi volt a konkrét baj? Lehet tudni?
Akkor sajnos nem fog ez összejönni, mert nicns olyan AB osztályú végfok ami nagyon kicsi helyen elfér, nagyteljesítményű és alid melegszik.
Mindjárt lemérem mekkora hely van a nyákoknak bordával együtt.
Szerk: A bordának: 250X220mm A nyákoknak: 250X120mm hely van a dobozban.
Szerintem ne kínlódj a méricskéléssel!
Kabáthoz választunk gombot és nem pedig gombhoz kabátot ! Ha valaha is sikerül két 400-as modult építened, akkor majd egy akkora dobozba kell beszerelned, amibe a bazinagy toroidos táppal, meg a jókora ventillátoros bordákkal együtt szellősen elfér. Ennyi a lényeg...
Tedd bele a trafót, és a tápot rögzítetlenül,a fennmaradó térfogatba kell beletervezni akár valami spéci (drága!) kisméretű bordát ami egy légyf..ing hatására is jól hül (Fischer ipari bordák). Elfog férni a motyó, csak ügyesen kell tervezni a panelt a hűtőbordákhoz.
És ennek az IC-nek sorozathibája, hogy a védelem fals riasztást kap. Az IC melegedése munkaponti árama miatt lehet akár normális is, a kimeneteit ki kell mérni és ha a DC szint 200mV alatti, akkor a kimenetekre a relé előtt egy-egy pl. 470µF-os kondin keresztül hangszórót akasztani és műsorjellel kipróbálni. Ha a hangja rendben lévőnek hallatszik, akkor a gyári védelmet ki kell iktatni és egy legegyszerűbb hangszóróvédő kapcsolással pótolni külsőleg.
A diffúzió nem áll meg, csak lelassul, a szilícium félvezető meg nem örökéletű. Lehetett az a BD140 gyárilag is kissé selejtes, kaphatott éppen rosszkor valami tüskeszerű zajt valahonnét. A mögötte lévő végtranyók nem törvényszerűen mennek tönkre, BC zárlat ilyen tekintetben inkább az előtte lévő fokozatnak veszélyes, aztán a kialakítástól függően lehet, hogy ez a zárlat a végeszközöket inkább lezárás felé viszi, semmint nyitásba.
Hát , igen, semmi sem tart örökké, csak már megszokott nálam, hogy ha valami pukkan, az visz mást is, és furcsa amikor nem.
Úgy mértem le.
Mikor a 3kW-os trafót bele teszem meg a tápot semmi hely nem marad,max 250X5cm. Akkor az lesz,hogy csinálok 4db Quvadot ami 200W-ot tud. 2-2-t hidalok és így lesz 400W vagy hagyom simán 4X200W-nak.
Az Quad nem quvad te
Azaz,néha írok olyat,hogy ha a kutya megenné megveszne tőle.
Vettem észre... meg néhány fórumozó meg modi is. :hehe:
[OFF]Sajnos sokszor így van.
Sziasztok
Szeretnék építeni egy invertáló fokozatot 1x-es erősítéssel, hogy egy sztereó erősítőt hidalhassak. A csatolt képen lévő invertert szeretném megépíteni, a kérdésem annyi lenne, hogy mi a szerepe a C17-es kondenzátornak (33piko Farad)? Iskolában tanultuk az invertáló erősítőt, de ott nem volt kondenzátor, ezért érdekelne. Nagy probléma, ha nagyobbat tennék a helyére (ami hirtelen eszembe jut, hogy van itthon az 100n)? A válaszokat előre is köszönöm, és boldog újévet kívánok mindenkinek.
Hanyagold azt a kapcsolást, inkább ezt csináld meg ha hidalni akarsz. Az ellenállásokat célszerű pontos értékre összeválogatni és 78/79L15 stabról táplálni az ícét. 5532-t javaslok hozzá. Használatba vétel előttt a biztonság kedvéért nem árt megszkópolni, hogy tutira fázis és amplitudó helyes jeleket adjon ki, bár ha jól építed meg, akkor nem lehet vele probléma.
A visszacsatolókörben jelenlévő kapacitás nagy frekvenciás viselkedést javít, a neve a környező bemeneti kapacitásokkal együtt Miller kapacitás. Ezzel valósítjuk meg, hogy az IC bemenetein közel azonos kapacitív lezárás legyen jelen, mely így az IC nagyfrekvenciás viselkedését stabillá és uniformmá teszi.
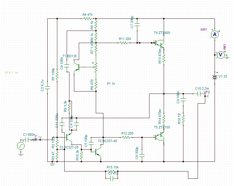
Hali! A mellékelt kapcsolásról mi a véleményetek?
Erősen hajaz erre: Bővebben: Link. Nálam szépen szól.
Én nem vagyok annyira szigorú, mint a moderátorok, és szívesen adnék közre kapcsolást (sajnos te még a jobbik fajta lelkes kezdő vagy, aki legalább kérdez és nem csak utánépít a neten szabadon fellelhető forrásból, tehát ilyen szempontból mindegy, hogy neked válaszolunk, vagy nem, ha profinak teszünk fel egy ilyen kapcsolást, azt is megtalálhatja bárki más és akkor már inkább itt olvasd el 12 intéssel, mint máshol bármi intés nélkül..), de nincs ilyen kapcsolásom. És én is elmondom, hogy a 2x80V tápfesz olyan veszélyeket rejt magában, melyekkel szinte biztosan nem vagy tisztában. Más felsorolni elméletben, hogy mit okoz és miként a kisfeszültség a szervezetben, és megint más minden nap ezzel dolgozni és zsigerből tisztában lenni ezzel. Még én is belenyúlok olykor ilyen dolgokba, pedig hány tápegység jár a kezem alatt! Éppen ezért nem ajánljuk, vagy mindenképpen úgy, hogy legalább legyen jelen valaki, aki segíteni tud, szakmailag ilyen dolgokban!
Köszi! Amúgy abból néztem a kapcsolást csak a tina szerint nem adott ki szinusz jelet a kimenetén hanem eléggé tüskés volt a görbe. A mellékeltet építsem meg vagy az eredetit?
Amit linkeltem azt építsd meg. Az R1-et cseréld ki 220kohm-os trimmerrpotira, hogy az R15-R18 közös pontján be tudd állítani a féltápfeszültséget. A Darlingtonok típusa nem kritikus, de érdemes 100V-os komplementer párokat választani.Az alkatrészlistát és a leírást is mellékeltem ott.
|
Bejelentkezés
Hirdetés |














