Fórum témák
» Több friss téma |
Mielőtt kérdezel, a következő két dolgot ellenőrizd!
I. A helyes tápfeszültségek megléte.
II. A kimeneten van-e egyenfeszültség.
Élesztés.
Én a szaktudásomat nem az internetről, különböző agyaskodásokból szereztem, hanem az elmúlt majd 50 év különböző fokozatú tanulmányaimból, és gyakorlatából. A felkészültségemet már a TV nyilvánossága előtt is bizonyítottam, egy CB zavar elhárítása kapcsán, igaz még a 80' -as években. Akkor is egy fontos elvtárs nyugati márkás HIFI tornyáról volt szó, gondolhatod hogy nem akárki volt.
És magyarul is megtanultam, nem elhidje, hanem elhigyje
Az csak jó ha annyit kap
Lényegében ennél nagyobb teljesítményt már csak a tápfesz megemelésével tudnál kivenni.(de ehhez már ismerni kell a kapcsi rajzot, nehogy elmásszanak a munkapontjaid) A nagyobb puffer témát csak akkor lehet helyesen megválaszolni ha elvégeztek rajt egy gyakorlati mérést. Ez azért fontos, mert a tápfeszültség esését látni fogod a terhelés függvényében az oszcilloszkópon, és összehasonlítást tudsz majd végezni, mi történik akkor, ha több µF-od van. Én azért minimum 15.000µF feltornásznám így látlanban is. Hogy miért is?- mert egy trafód van csak, amit két db modul terhel.- és a trafóhoz mérten nem is kis terheléssel. Az élettartamra is érdemes figyelni a kondiknál, tehát mindig érdemes 10-15% al felülméretezni a feszültség tűrését, a tápfeszedhez képest, már csak az végett is mert sosem szép egy felpúposodott kondi látványa.
Hali! Köszi szépen a választ majd a kondikat ki fogom cseréltetni 15.000 uf-es re. Üdv.
És még abban nemtudnál nekem segiteni hogy az LM1036-os hangszinszabályzómhoz egy mikrofont hogyan tudnék csatolni úgy hogy a zenére tudjak rábeszélni. Előre is köszi.
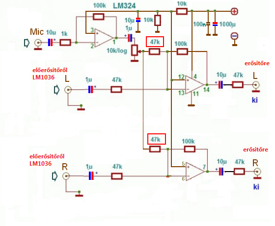
Az erősítődnek nyilván nem az LM1036 a legelső fokozata. Legalább egy erősítő/impedancia illesztő fokozat kívánkozik eléje, mert ez csak hangerő/hangszín szabályozó modul. Az IC elé gyakorlatilag egy keverő fokozatot kell tenni, ami összeadja a hangforrás és a kellően (ugyanazon szintre) felerősített mikrofon jelet.
Tehát mindenképp szükséges lesz egy mikrofon erősítőre, ami a mikrofon szintjét felerősíti 6 - 700 mV jelszintre, amit egy ellenállásos összeadó áramkörrel becsatolhatsz akár az LM elé, vagy mögé. A mikrofon erősítő fokozatban a hangerő (esetleg hangszín) szabályozásról gondoskodni kell.
Sziasztok!
Van 2 db 8 ohmos hangfalam 25w tejesitményü Szeretnák hozájuk csinálni egy erősitőt.15v rol szeretném hajtani. a hangfalba 8ohmos 25w magas és egy mély közép található ez is 8 ohmos 25w os ezek párhuzamosan vanak be kötve. Előre is köszönöm a válaszotokat és a segitségeteket.
Üdv!
Egyen, vagy váltó 15volt? Ha már egyen akkor szinte vármilyen TDA megfelelő lehet, 2003 2030, mindkettőnek van topicja, egyszerű erősítők készíthetők belőle.
Egyen 15 volt sajnos a tda2003 kilőve mert nem tudja a 8 ohmot
Nekem szól 8 Ωon 2003, meg 2030is, meg TDA1558-is.
Még annyit írhatnál a tápodról, hogy mekkora teljesítményű, nehogy kevés legyen a majdan kiszemelt kapcsoláshoz.
Már miért ne tudná a 8 ohmot? Nem szól vele?
Én is valahogy úgy gondoltam, mert dinamikus mikrofon lenne hozzá, és ahhoz elég egy erősitő a mikrofonhoz.
És azt a hangszin után tenném de viszont abból valahogy kéne sztereó jelet csinálni hogy a mikrofon mind a két oldalon menjen a végerősitőben. Vagy épiteni két mikrofon erősitőt és egyiket az egyik bemenetre a végfoknál másikat a másikra és a mikrofon erősitő bemenetét összekötni és úgy rá a mikrofon, mert a mikrofon csak két kivezetéses tehát mono jack van rajta. Csak ha én azt bekötöm a hangszinszabályzó után akkor a két erősitő (a mikrofon és a hangszin) fog tudni együtt dolgozni? Mert nekem az a célom hogy tudjak a zenére rábeszélni.
Szia! Amit építettél az megfelel a célnak. Ha közölsz részleteket, rendbe lehetne hozni. Bővebben: Link
Teszek fel róla nyáktervet beültetéssel, meg képet.
A kapcsolás annyit csinál hogy ha adok neki tápfeszt akkor hangosan zúg a hangszóró és az előtte lévő hangszinen maxon van hang és a telón is akkor egy nagyon kicsit hallani a zenét a nagy zúgás mellet.
Sziasztok.Azon gondolkodom, hogy a jelfoldet be-e kell kötni a csillagpontba! Ha bele kell akkor a hangerő szabályzó poti előtt kössem a csillagpontba és onnan vigyem a potihoz aztán a potiról a nyák-ra?
Nézd meg: a keverő test és az erősítő test összekötését. Olyan mintha csak a jel lenne bekötve, a hozzá tartozó GND nélkül.
A nyákot átnéztem nem találok hibát. A 3,5,12 lábakon meg van a fél tápfesz?
Kipróbáltam úgy hogy kicineztem belőle a potit és akkor megyen rendesen, a rendes zez része amin csak keresztül megy. Igaz nagy még az alapzaj de az a földelés miatt van. És ha apotit hozzáérintem a gnd és középponthoz akkor ugyan úgy elkezd zúgni és lecsendesedik ami a hibája. Ez miért lehet akkor most már tudom hogy a mic része a rossz. A poti 10K logaritmikus.Bővebben: Link
A tápfesz igen megvan minden előirt lábon a fele 6,02V-ot mértem.
A táp az 15 Volt 250Watt kb 10 amper durván.
A mikrofon csatorna bemenetét - mivel az nagyon érzékeny - egyelőre zárd rövidre, úgy nézd meg hogyan viselkedik.
A leírtak alapján a piros téglalappal jelölt 47k ellenállásokat mérd meg, hátha sokkal kisebb értékűek. A földeléssel mi a gond? A tápod milyen?
Hát azzal egy pár ilyen kisteljesítményű végfokot elhajthatsz.
Fölösleges is akkora, ilyen kis tda-khoz elég lenne 80-100watt is, nyilván típusfüggő. Én alltalában spotokhoz használt toroid vagy újabban kapcsolóüzeműt használok, van ami évek óta baj nélkül üzemel. 2-3000ft darabja. A kapcsolóüzemű ráadásul kicsi és könnyű.Vagy valami bontott nyomtatótáp, vagy töltő. Bővebben: Link
Üdv.Az egyik baratomnak kellene egy eloerosito a gitarjahoz mert passziv eloerosito van benne es kene noveljen a hangeron.Ezt meglehet oldani egytranzisztoro eloerositovel?Vagy akar ua741 el?Vagy kerek egy kapcsolasi rajzot.Faradozásotokat előre köszönöm.
Az ellenállások azok mind 47K értékűek amiknek azoknak kell lenniük. kipróbáltam és ugyan az a jelenség. Nagyon búg és csendesen megyen benne a zene ha kikötöm a potit de mikrofon bemenet zárva van akkor megyen rendesen. A cucc labortápról megy csak mind egybe van kötve az erősitő a hangszin és ez a keverő és mindegyiknek csak egy minusz táp vezetéke van szerintem ezért van a nagy alapzaj (ez csak próbára van igy összekötve), ez most perpillanat nem gond, csak az kéne hogy menjen minden.
Sajnos nem tűnt fel eddig, az egytápfeszes átrajzolásból kimaradt egy 1µF kondi a poti csúszkája mögül. A rajzon bejelöltem.
Ez lenne a legolcsóbb és legegyszerűbb. TDA1557.
És működik!
Már megyen úgy ahogy kel neki, csak betettem oda azt az 1µF kondik a + lábát tettem a poti felé. Vagy tegyek oda kerámiát? mert az is van itthon. Csak még el kel vele játszanom nagy az alapzaj.Igaz még csak egy kis hangszóró volt a mikrofon, de működik, csak ah nagyobb hangot adok a mikrofonnak akkor óriási hangot ad ki tehát úgy berecseg.
A kondit fordítsd meg, a rajzra tettem is "+" jelet.
A zajok akkor múlnak el, ha 7812 IC-vel szűröd az LM1036 és a keverő tápját, a jelkábeleket - különösen a mikrofonét - árnyékolt vezetékre cseréled, és a keverőt árnyékolt dobozba építed. |
Bejelentkezés
Hirdetés |









Már megyen úgy ahogy kel neki, csak betettem oda azt az 1µF kondik a + lábát tettem a poti felé. Vagy tegyek oda kerámiát? mert az is van itthon. Csak még el kel vele játszanom nagy az alapzaj.




