Fórum témák
» Több friss téma |
Fórum » Erősítőhöz való hangsugárzó védelem (koppanásgátló)
Témaindító: Thom, idő: Márc 14, 2006
Témakörök:
Panellal nem volt semmi gond!Csak én bénáztam a bekötéssel!1X24v-ot adtam neki és nem 24+ -GND - -24
De működik és végre folytathatom a többit hogy elkészülhessen a 4x300v-os végfokom!Most az előerősítő következik!Azt is meg fogom osztani, meg a véleményeket!
Itt tartok,még van sok meló
toroidot is én tekertem asszonnyal
Az elsőt én is igy csináltam, csak aztán kaptam egy egyszerűbb tippet innen a fórumról.
Egy "H" alakú fűzőpálcára feltekerem a huzalt, majd pillanatszoritóval leszoritom az asztal sarkára, és mehet a tekergetés.
Elég kicsinek tűnik kép alapján a 4 db 300 W-os erősítő. A hűtés szintén. Nem látszik, ezért kérdezem, mennyi félvezető kerül erősítőnként a bordára, és azok hogyan helyezkednek el? Kérnék erről is egy képet.
Szabályzat.
II. Gondolatainkat szedjük össze és egy jól megfogalmazott, és nyelvtanilag is helyes hozzászólásban írjuk meg azokat.
Szia!
Köszi a válaszod. Csak most volt időm mérni, R4-en 2,10,12 mv körül ugrál a műszer, behúz a relé, teljes hangerőnél -3,5 voltot mutat. Többször átnéztem a kapcsolást, mert próbapanelon van egyelőre, vagy megcsinálom mégegyszer. Már annyit kísérleteztem vele, alkatrészcserék stb. A másik védelemmel a cleopatra nem produkálta ezt, csak nem szeretnék külön tápost faragni bele.
Köszönöm a reagálást és az információt. Kutakodom tovább mi lehet a gond, nagyon tetszik a kapcsolás.
Szia! Az R4-en mérted a -3,5V-ot? Mivel a Cleopátra kimeneti csatoló kondenzátoros, így maximum a kondival (C17, 2200uF) lehet valami probléma, amúgy semmi szükség a DC védelemre. Tennék bele friss kondit. Persze annak a feszültségtűrése is szorosan volt eredetileg méretezve emlékeim szerint, látogass el a készülék témájába, ott pontos megoldási javaslatot fogsz találni.
Szerk.: erre keresd... A hozzászólás módosítva: Nov 9, 2015
Igen, az R4-en teljes hangerőnél. Az egyiket már cseréltem 63v-osra, kicserélem a másikat is, hátha.
Miért nincs szükség a dc védelemre?
A csatolókondenzátor leválasztja az egyenfeszültséget, hiszen pont ezért került a kapcsolásba. Az indulás és a leállás pillanatában vannak a bajok, mikor fel kell töltődnie, illetve a töltését el kell veszíteni, na ezért építünk be utólagosan koppanásgátlót. Az egyenfeszültség-figyelő a galvanikusan csatolt kimenetű, szimmetrikus tápegységes erősítőben jut szerephez.
Esetedben kondenzátor zárlat esetén aktiválódna, de helyesen megválasztva a feszültségtűrését elhanyagolható valószínűségű a bekövetkezése.
Hálás köszönet a kimerítő válaszért!
Az igazság, hogy modifikálva lesz a teljesítmény erősítő része, illetve normálisabb hangsugárzók lesznek rajta. Ezek védelme miatt aggódom, nehogy elfüstöljenek.
Heló mindenkinek!Megígértem hogy felteszek képet a végfokról ha elkészül,benne a majki féle védelemmel!Még egyszer köszönöm a segítséget!Ha valaki elakad ebben a védelem építésben szívesen megosztom a tapasztalataimat!
Sziasztok!
Van egy ilyen mélynyomom! Ez egy Audi-ból való de nem tudom bekötni nem tudom melyik szál mi? Tudna nekem segíteni valaki? Volt egy pár embernél és állítólag nem lehet csak a saját fejegységgel meghajtani! A hozzászólás módosítva: Nov 21, 2015
Szia majdan!
A feliratozást hogy oldottad meg?
Kell hozzá egy jó minőségű lézer nyomtató,meg lehet kapni A4-es matrica papírt!Tervezd meg a gépeden a betűket és nyomtasd ki!Ha végeztél vágd ki pont akkorára hogy csak a fehér betűk legyenek!Ha ezzel is végeztél ragaszt fől a szépen mattra fényezett felületre,majd lakkozd le matt lakkal ami megvédi a kopástól és a víztől!Olyan lakkot használj ami nem marja le a lézertintát!Ha ügyes vagy olyan lesz mint a gyári és nem látszik a matrica sem!Ha valami érdelel még kérdezzetek nyugodtan!Stroboszkóp vezérlőt stroboszkópot scanner lámpát is építettem x-y mozgással gobo és szín,és villogtató tárcsával!Nekem a teljes felszerelésem saját kezűleg van megcsinálva és elég durvák!Következő feladat egy robot lámpa lesz ha kellenek képek szívesen megosztom!De a scannereket is föltehetem,azok 1 évig készültek és minden darabja saját kezű!
Szia!
Először is elnézést a Moderátortól. Valamikor volt egy remek kis turpisság a feliratozásra, és ez az Alfaset vagy Letraset néven forgalmazott kis csoda (dörzsölős) betűkészlet volt. Sajnos már nem lehet kapni.
Sziasztok!
500W feletti (pl. 1000/2000W - os RCF) hangszóróhoz milyen védelmet javasoltok? Az egyik itteni cikk szerint ilyen teljesítményhez már nem ajánlott a "hagyományos" relés védelem, helyette crowbar védelmet javasol, amiről sehol semmilyen információt nem találtam... Köszönöm
Szia! Egy kis infó.
Pár fotó többet mond 100 szónál
Engem érdekelne az a típusú matrica papír, amiről beszéltél, illetve a beszerzés helye.
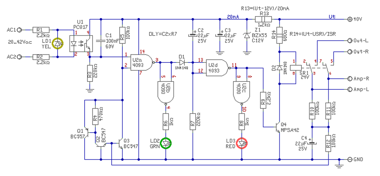
Hello! Valamikor rajzoltam egy ilyen védelmet. Most megtaláltam, így közreadom. Hátha valakinek szimpatikus..
Papírboltba lehet kapni A4 méretűt!De tényleg jó lézernyomtató kell hozzá hogy mély legyen a fekete szín!Lakk nélkül az első húzás után lekopik a fekete már próbáltam de ha lelakkozod örökös lesz és nem kopik le soha!Olcsó és jó megoldás!Nekem nem akarták elhinni hogy nem gyári a cuccom!De mindenképpen matt lakkot vegyél mert csúnya lesz!
Miért nem használod a "Válasz" linket? Ott van minden hozzászólásnál a fejlécben, a dátum mellett. A fórumon egyszerre több beszélgetés folyik egy adott témán belül, így nehezebben követhetők a beszélgetések.
Az Alkotó fórumtárs által közzétett uPC1237-es IC-vel készült hangsugárzó védelmet szeretném használni egy olyan végfok védelmére, amit kapcsolóüzemű táppal hajtok. Célszerű betenni egy kis nyáktrafót a védelem tápjának, vagy hogyan lehet máshogy megoldani?
Sziasztok!
Van egy ilyen erősítőm és ez a védelem. A képen láthattok két bekötést. Mind a kettő esetében életbe lép egyből a védelem. Ha az erősítő nem üzemel akkor is bekapcsol a védelem ahogyan látjátok a "2. bekötést". Ha a két táp negatívját nem kötöm össze akkor nem lép életbe a védelem, illetve akkor sem lép életbe a védelem ha az erősítő a + tápot nem kapja meg. Az erősítő maga teljesen jól működik. Nincs egyenfesz a kimeneten. Egyszerűen nem tudom elképzelni mi lehet a gond. Tudnátok nekem ebben segíteni ?
Szia! Az egy hídkapcsolású erősítő, a kimenetei alapesetben féltápon vannak. A választott védelem nem köthető össze az erősítő tápjával.
Csatornánként külön, galvanikusan független táp kell a két, azaz kettő darab védelemnek. A védelmet a hangszórócsatlakozóra kell külön-külön bekötnöd.
Egy kapcsolóüzemű táp van a sztereó erősítőnek és egy külön 12V-os kapcsolóüzemű táp van a kettő db. védelemnek. Nem egy tápról üzemel.
Csatornánként külön egy egy védelmem van mind a két oldalnak. Még annyi hogy ennek az erősítőnek csak szimpla tápfeszültség kell, nem +-. |
Bejelentkezés
Hirdetés |




De működik és végre folytathatom a többit hogy elkészülhessen a 4x300v-os végfokom!Most az előerősítő következik!Azt is meg fogom osztani, meg a véleményeket!
toroidot is én tekertem asszonnyal







Engem érdekelne az a típusú matrica papír, amiről beszéltél, illetve a beszerzés helye. 








