Fórum témák
» Több friss téma |
Nem vitatnám a Te kreativitásodat ez ügyben. Mondhatnám próbáld ki az ötletedet, és rájössz, hogy sokkal nehezebb bekötni. No meg egy hűtőfelülettel kevesebb, és a további hűtőfelületek felszerelése is komplikáltabb lenne a trafóra. Az meg hogy nem egyformán képzelünk el valamit az nem téma nálam.
Én meggyőzhető vagyok, de érvek kellenek hozzá.
A bekötési nehézség az nyilvánvalóan ködölés, kényelmesen rá lehet mindent forrasztani a trafó aljára, majd utána 4 csavarral simán felfogható. Minden változtatás nélkül, így ahogy most van is hasrafordítható lenne, ha alá teszel 4 db mondjuk 6-8mm-es távtartót. Jól értem, hogy egy műanyag dobozos trafót (ami ki van öntve), külső lemezkével akarsz hűteni, és ezt látod megvalósulni az alkalmazott konstrukciódnál? Ha melegszik a trafó, akkor jobb eredményt ígér egy nagyobb teljesítményű típus választása.
Van nekem még elég tennivalóm a hibriddel. Mért kellene téged meggyőznöm a magamnak megfelelőnek talált megoldásokról? És ebben az adott trafó egésze benne vagyon. Ami a melegedést illeti, a trafó nem a mérete miatt melegszik, hanem a prímér tekercselési adottságai miatt. Ami meleg a trafó felszínén jelentkezik, azt egy megfelelő nagyságú hőelvezetővel minimalizálni lehet, és ennyi.
Idézet: „Mért kellene téged meggyőznöm a magamnak megfelelőnek talált megoldásokról? ” Mert ez egy olyan fórum, ami pont ezért van. Hogy megbeszélhessük, mit miért. Nem egy blog, ahol a bloggazda kinyilatkozásai vannak. Lehet, hogy nem is te vagy a gazda... Itt kérdésekre választ adunk (ha tudunk), ellenvetésekre pláne. Attól fejlődünk mi, olvasók. A hozzászólás módosítva: Okt 20, 2024
Nem engem kell meggyőznöd. Sokkal inkább arról van szó, hogy látunk tőled egy szokatlan megoldást, amit nem értünk. És mivel mi szeretnénk tanulni, megkérdezünk téged, miért választottál egy sok szempontból indokolatlannak tűnő felfogást.
Nem tartozik a témához, de mostanában szoktam hallani a "miért kellene bárkit is meggyőzni" mondatot. Sajnos általában olyan témáknál, ahol nem a meggyőzési szándék hiányzik, hanem a racionális szempontok.
Ez a "blogos" dolog nálam trollkodásféle. Ha én látok egy építést képes vagyok a látvány alapján értelmezni a lényegét. Egy ilyen egyszerű építési dolgot, mit egy trafó rögzítése, nem lenne érthető?
Különben is az ismertetőben közöltem annak lényegét. Szóval ez csak kötekedés, jobb híján. A részletek közlését kezdő hobbistáknak szántam, ötlet gyanánt. Persze magatoknak megcsinálhatjátok másképp. Ígérem nem fogok belekérdezni, mint eddig sem...
Tanulni? Ugyan már. Szereltél Te már elég trafót...
Hogy másra tereljem a szót... Nem egészen téma szerinti, ugyanakkor szerintem mégis egy kicsit.
A HIFI SHOW '24 a kiindulópont, azon belül a füles-erősítők. A saját véleményem nem találkozott Kareszével. Az indok ezekre a sorokra a Karesz szerinti "szidás", amit én csak kifogásnak titulálnék. Mikor délután visszatértem végigjárni, amit addig nem, belefutottam a fejhallgatós helységbe. Sokan voltak ott. Mondhatnám talán furakodtam (kemény vagyok a magam véleményezésével), szóval megkértem a szobafőnököt melyik a legdrágább cucc, és ott kérnék egy percet. Végül is ez kétszer 1 perc lett, mivel nem egy szettbe volt a legdrágább erősítő, és hallgató. Előbbi, netes forrásról, tán, ha jól emlékszem 400E körüli hallgatóval, nem gyönyörködtetett el. Sok hiányérzetem volt a linearitás érzetével, lehet, hogy analóg hangforrásról jobb lett volna, meg másik fülessel. A másik a román egymillkós füles. Egy kedves látogató bent hagyta az ott vásárolt Stockfisch SACD-jét. Annyi átjött, hogy az SACD spéci, de a cucc sajnos fedetté tette a hangképet. Ugyan tapasztalattal, de nem boldogan távoztam a helységből. A mellékletet Karesztől csentem. Zárszó, a bejáratnál lévő orsóst szívesen meghallgattam volna az én cuccommal, persze ez a helyzethez képest csak fantáziálás. Pedig azt hiszem jó anyag volt a szalagon... És még megemlíteném, nem vitatkoznék senkivel, hogy kinek mi a jó, hiszen ez személyiségi jog.
Már azt hittem, hogy ebben az évben nem kapom meg a megrendelt mütyürkéimet. Ám csoda történt, végre... történt, végre…
A készülék kivitelezésének ez alapvető kelléke lenne. Az anyagokat már ehhez régebben megvettem ehhez, teflonszalagot, 12 (12,3) mm-es átmérőjű teflon rudakat. A terv szerinti méretek a mellékletben. Végre elkezdhetem a stabilizátor összeszerelését. ui.: a "C" típusú szigetelőnél a 10mm változott 12mm-es hosszra
A szélcsendben kerítettem egy hátlapnak valót, és lepingáltam, hogy lássam az elképzelésem szerinti, remélt színharmóniát a hűtőbordák, és a majdani fa készülékház között.
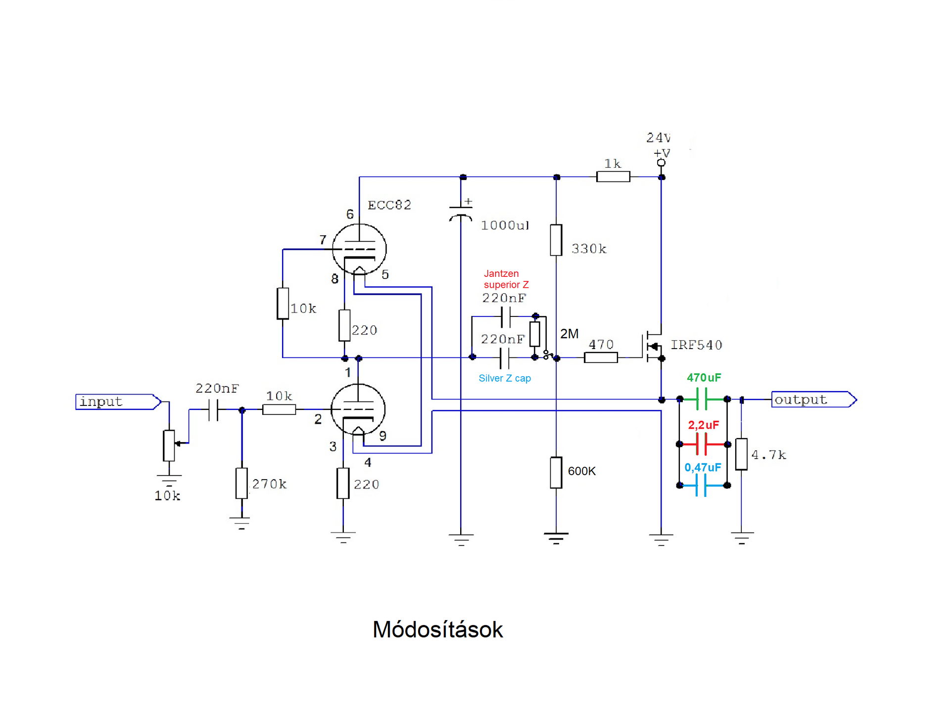
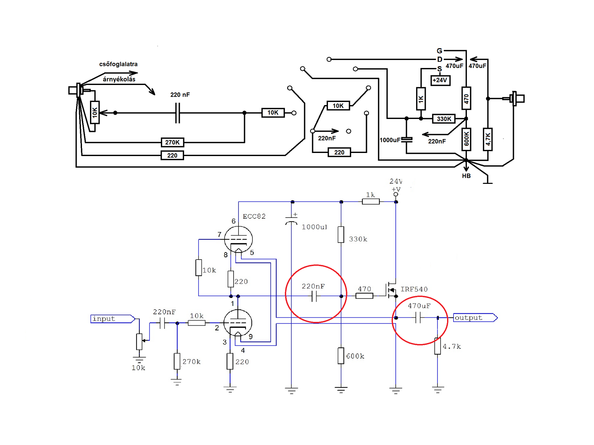
Mint írtam a kapcsolás mindentől elszigetelve kerül megépítésre a jobb hangkép reményével. Ehhez tartozna a duál monó, és az ebből adódó kettőscsillagpontos kivitelezés is. Elölről kezdve, a pufferek paneljei egyenként vannak az őket tartó lábaktól to220 szigetelőkkel szerelve. A stabilizátor bordája a hátfaltón teflonlapon nyugszik. Mivel rögzítését menetes szárral oldottam meg, ezeket vállas teflon szigetelőgyűrűkkel szereltem. Alá egy-egy alátét került, hogy a fa hátfalon ne a gyűrűk viseljék a pontatlanságból adódó mechanikai terhelést. A stabilizátor paneljének felfogása is elszigetelt a menetes száraktól. Így jól elhatárolt a borda földelése, és a panel referencia földje. És ha mindkét oldal elkészült, jöhet az erősítőpanel.
Azokat a teflon bizgentyűket hol vetted? Mintha azt írtad volna régebben, hogy az alkatrészek lábai is el lesznek szigetelve teflonnal a nyáklaptól, itt nem látok olyat.
A teflonszalag, és a teflon rudak, amiből a gyűrűket esztergálták Bronzker-esek. Sajnos ez nekem olyan 35-40-be fájt, mivel meg kellet venni a minimum hosszakat (2méter), és hiába a képességem, gép híján, a megmunkálást is meg kellett fizetnem.
Az előző próbáknál látható volt, hogy a stab alkatrészei üveggyöngyökre vannak szerelve. A pufferkondiknak csak a panelja van elszigetelve a tartóktól. Topping A70Pro es D70ProCsak az erdekesseg kedveert, eddig ez volt a legjobb(nak talalt) kombinaciom fulesre.Egy HD660S2-vel hallgattam, mezei C006 XLR kabellel osszekotve. Gondoltam mielott ezt is felszamolom meg gyorsan megorokitem
A teflon melyik tulajdonsága miatt előnyösebb mint egyéb szigetelő anyagok?
Pl or és viztaszitó és a PTFE spray formában cilinderzárba jobb mint bármi.Gondolom szilárd formában is ezen tulajdonságok miatt esett rá a választás.
(Utálom az istenitett WD-40ét, a hatóanyaga miatt mert annak 90%a petróleum, ha kell, akkor veszek egy üveggel, műszerolajam is van itthon, az is jobb kenni, a petróleum meg rozsdaoldó, és lámpába való)
Gafly, Joe_001
Ezek olyan mechanikai tulajdonságok, amik kevéssé kapcsolódnak az elektronikai elvárásokhoz. Éppen ezért kérdeztem. A Teflont a felületi tapadás hiánya miatt szeretjük. Viszont lehetnek olyan rejtett képességei, amikkel nem kalkulálunk, de mek-elek rátalált valamire. Csak remélem, hogy elmondja miért éppen a Teflon.
Pénteken 13. volt…
Hiába minden, amikor az ember megtapasztalja, hogy öregen milyen elesett lehet.
Nem igazán értem mi jelentősége lenne egy teflon alátét dielektromos állandójának egy hangfrekvenciás áramkör stabilizátorának hűtőbordájának szigetelt rögzítésekor. Egy nagyfrekvenciás NYÁK-nál értem, hogy kisebb szórt kapacitást eredményez epoxy helyett teflon hordozó használata két fóliasáv között, de itt a rögzítés másik oldala is egy szigetelő (NYÁK lemez), és nem fém. Melyik két pont között lenne a szórt kapacitás, aminél a jobb dielektromos állandónak bármi jelentősége lenne? És a sima polietilén dielektromos állandója kb. azonos. Vagy valamiről lemaradtam?
Néhány anyag dielektromos állandója: Polietilén 2 Teflon 2.1 Papír 3,3 Epoxy 3,7
A dielektromos állandó kevésbé érdekes, a teflon dielektromos vesztesége (a polarizációs és az átvezetési is) nagyon kicsi. Kb. 10GHz-ig használható.
Ilyen megközelítésben, semmi!
Amiben meg ez felmerülhet, az inkább az audiofil témában lenne érdekes. Így erre a mismákolásra ott válaszoltam.
Ez egy hosszu tortenet lenne, igy roviden: nem erzem, hogy szuksegem lenne rajuk.
Alátáként természetesen igen kevéssé használható ki ez a tulajdonság. Oda gyakorlatilag bármilyen keménybb műanyag is jó. Itt a tervező hitéről van maximum szó...
Olvastam, hogy a Nichicon kondinak jó mélyei vannak, így megrendeltem két darabot belőle.
Karácsony előtt meg is érkeztek. Az utóbbi idők kiköltekezése miatt a kiegészítések a fiókból kerültek elő. Ha majd nem tetszenek, a módosítás tavaszra marad.
A nichicon inkább a tápba jó, illetve meg kell hallgatni, mert pl. sokan esküsznek az arany színű Nichicon FG-re (Fine Gold) mert hogy azt kimondottan audió célra fejlesztették, hát én nem estem hanyatt tőle.
Az FG adatlap azzal kezdi, hogy van nála jobb sorozat is a KZ.
Esetleg azt is próbáltad?
Olyat nem kaptam ott ahol az FG-t vettem, így azt nem tudtam meghallgatni. De nem is az a lényeg, hanem az, hogy már az FG-nek is valamiféle csodát kellett volna mutatnia egy általános (nem audióra fejlesztett) vacakhoz képest.
|
Bejelentkezés
Hirdetés |






















