Fórum témák
» Több friss téma |
Akkor végcső lesz.
Milyen tipusú füleshez lesz?
70 ohm-os füles, igaz hogy stúdióra veszem meg de ha zenét hallgatok akkor nekem egy dús romantikus cső szóljon, izzon a fénye mint a parázs
Bővebben: Link
Ez egy DJ füles. Hallottál már ilyet? Szerintem az áráért jobbat is lehet venni, de te tudod. Az alább linkelt OTL erősítő teljesen jó stúdióra, én is csak ezt használom.
Ha jól meg tudod csinálni akkor szeretni fogod, de a dolog igényel némi felkészültséget és eltökéltséget, mint minden csöves. Addig is keress 6N23P és/vagy 6N1P meghajtó csöveket és 6N13SZ (vagy 6080) végcsövet.
Sziasztok!
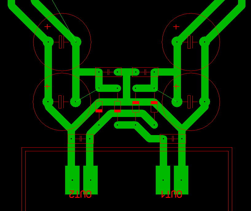
Szeretném az oldalon közzétett Heed Canamp-ot megépíteni, amihez terveztem egy NyÁK-ot, próbáltam a gyáriban alkalmazott szimmetrikusságot és elrendezést követni, de mielőtt belevágnék a megépítésnek szeretném ha megnézné egy két hozzáértő hifista szempár, hogy érdemes-e ezzel a tervvel megépíteni, nem lesznek-e esetleg a tervezésből adódó gerjedési vagy brumm problémák. Válaszaitokat előre is köszönöm! ![]() radiomano
Szia! Ajánlom építs bele feszültség stabilizátort. A puffer kondik túl hosszú sávon kapnak testet, közelebb vinném őket egymáshoz.
Szia! A stabilizálást most még sajnos nem tudom megcsinálni, mert itthon volt egy 2x9V-os trafóm, szóval nem akartam arra is pénzt kiadni. A pufferek testpontjának rövidítésére nekem is ingerenciám támadt a tervet nézegetve. Köszönöm a válaszod!
Szép estét!
A stabilizátort a szűrés miatt ajánlottam. Így hagynék helyet a nyákon puffer bővítésnek, esetleg egy ellenállásnak két puffer közé. Brummosság esetén ne kelljen előlről kezdeni.
Nem fontos stabilizálni a tápot nekem sem nincs stabilizálva és semmi gond nincs a szerkezettel nem zúg nem brumos ,stb
Egyéb iránt érdemes meghallgatni stabil táppal és az nélkül is és a meghallgatás után lehet dönteni szerintem hogy mit legyen ? Van aki kimondottan nem is szereti a stabilizált tápot az ilyen erősítőknél ! Más a kapott hangkép azt mondják .
Üdv!
De milyen igaz! Az A-osztály tápja +/- szimmetrikusan hullámzik, nem jelenik meg a 0V-os kimeneten. Az IC-k meg elnyomják a táphiba jelentős részét. Radiomano fórumtársnak mekkora pufferre lenne szüksége?
Úgy emlékszem talán , 4700uf és még egyszer 4700uf van bent egy R taggal , itt A osztály így lehet CRC szűrést alkalmazni . Ha kell holnap megnézem pontosan !
Látom a munkáidon, hogy nem a tömeggyártás méretezési szabályai szerint határozod meg a tápszűrő kondik kapacitását
A 4700µF-ot önmagában is elégnek találom. A több csak javít rajta.
Van igazságod nem szeretek semmit alul méretezni az tény , [/OFF]láthattad élőben is .[OFF]
Itt a több nem árt ez A-osztály .
Sziasztok! Tudtok valami nagyon jól szóló fejhallgató erősítőt ajánlani ami műveleti erősítőkre épül?
Mert van itthon 3+2+5+5+5+5 azaz összesen =25 Texas Instruments duial(!) opamp-om, trafónak pedig 2x12V 20VA. Előre köszönöm, üdv: Ákos UI: nézegettem a canamp klónt, de inkább kutakodok a témában.
Sziasztok!
Megépítettem a Canamp-ot, voltak kisebb nehézségek, szegény OPA-nak a lábait 180° al el kellett hajtani... Végülis működik, szól is szépen, de brummos... Ha jól értelmeztem az előző hozzászólásokat, akkor meg kéne próbálnom mégegyszer 4700µF-et betenni mindkét tápágba és a két kondi közé ellenállást tenni? Mekkora ellenállást kéne közékötni? Válaszaitokat köszönöm előre is. radiomano
Szia! Úgy emlékszem a rézoldali felirattal szinkronban volt az IC az első verziónál, bocs ha elnéztem és nem hívtam fel rá a figyelmedet.
A CRC szűrőbe széles határok között választhatsz ellenállást. Az értékének növelésével javul a szűrés és csökken a hasznos tápod. 0,5-5 ohm között tegyél bele.
Igen a rajz teljesen rendben volt, én voltam a marha... Kézzel rajzoltam a nyákot, tehát a SprintLayout-ban tükrözve nyomtattam ki, hogy az legyen a papíron amit látnom kell ha a nyák réz felőli oldalát nézem, az alapján kifúrkáltam a panelt, odáig rendben is volt minden. Utána nem gondolkoztam, és a programból rajzoltam ki a lemezre a sávokat. Tehát pont a tükörképét rajzoltam rá mint amit kellett volna. Ha nem lennének szemre teljesen szimmetrikusak a furatok, akkor nem lett volna ilyen probléma... De most már mindegy, az IC-k túlélték a merényletet szerencsére... Nem lett volna se idegzetem, se anyagom újra rajzolni az egészet... (: Köszönöm a tippet, most már csak az a kérdésem, hogy jól gondolom-e a CRC szűrő bekötését. A mostani puffer mellé bekötök még egy ugyan olyan kondit párhuzamosan, és a pozitív-negatív tápágakat a kettő között megszakítom, majd oda kötök be pár ohmos ellenállást? Ellenállásnak gondolom nem felel meg a mezei 0.6W-os, mert az egész erősítő árama azon fog átfolyni. Mekkorát lenne érdemes választani?
Ezen a rajzon szeretném bemutatni, hogyan számítanám a szűrőellenállásra jutó teljesítményt.
Az erősítő az opa-t leszámítva 12V/100 ohm = 0,12A-t vesz fel. A két csatornánál jó közelítéssel 0,25A-rel számolhatsz. A tápágba kötött ellenálláson R*I^2 teljesítmény disszipál. Ha nem akarsz túl forró ellenállást, bátran rakj 10x túlméretezettet. Például 1 ohm -osból elég 0,6W-os, míg 5 ohm -ból 3W-os kéne.
Szégyenletes hogy erre nem tudtam magamtól rájönni... :hide: Köszönöm a segítőkészséged (és másokét), betettem még egy sor puffert egy-egy 4.7Ohm-os ellenállással, el is kergette a medvéket. A trafót is kivezetékeztem, mert a mágneses terét szépen összeszedik az elkók.. Nagyon szép hangja van, nem bántam meg a megépítését. Már csak egy szép külsőt kell rávarázsolnom. Több mint biztos hogy a burkolatának nagyobb része valamilyen szép erezetű keményfa lesz. És megérdemelne egy rendes potit is, mert hiába vettem meg a 600forintos piher sztereó potit, annyit is ér.. a két pálya együtt mozdulásának esélye egyenlő a mínusz egyel... Na de ennyi baj legyen.
Köszönöm még egyszer a segítséget! További szép napot! radiomano
Képet majd küldesz?
Csatolom róla a képeket. Bocsi a rossz minőségért, de a fényképező épp most krepált be...
Sziasztok!
1-2 hete Én is "elütöttem az időt" nagy unalmamban egy fejhallgató erősítővel. Szegénykém még egyenlőre táphiányban szenved,de ami késik nem múlik. Ahogy az egyik kedves ismerősöm mondaná: "Az a nagyon hibrid fejhallgató erősítő...." Nos,Én is azt építettem meg. Tetszik ebben a kis erősítőben,hogy gyakorlatilag a sz*rból épít várat! A gépből jövő jelet is képes feljavítani,nagyon jó,nekem nagyon bejön. Képek ITT
Sziasztok! Én is canampot építek, és kíváncsi lennék a véleményetekre a táppal kapcsolatban. 4x4700uF, 10nF, 100nF.
Esetleg az eredeti táp rajzát nem tudja valaki? Mert ott van még pár alkatrész...
A két 4700 uf közé nem ártana egy R -tag
Azt olvastam a tiédben nincs R tag. Miért?
Egyébként így? Mellékeltem.
Sziasztok!
Csak nem tudok zöld ágra vergődni ezzel az erősítővel... Elkezdtem a dobozolást, a doboz "vázát" egy régi számítógépház tetejéből vágtam ki, hajtottam belőle egy U alakot, eleje hátulja van csak. Beleépítettem a dolgokat, de olyan lehetetlenül zúgott az egész, mondtam neki 1-2 aranyos szót, utána kutakodtam a trafó árnyékolás mikéntjének, olvastam itt a fórumon hogy konzerv doboz anyaga tökéletes, forrasztható is. Találtam ilyen dobozt, az oldalfalával beburkoltam a trafót körbe, passzentos dobozt létrehozva, betettem a helyére, de ugyan úgy zúg az egész... Ti hogy oldottátok meg a dobozolást hogy ne brummogjon mint egy kis maci? Tanácstalan vagyok és kicsit elkeseredett is.
Szia! Igen így kell, én is így csináltam és rögtön megoldódtak a táp-problémák (: Most már csak a trafó szórakozik velem. De a végén az lesz hogy külön házba kerül az erősítő és a trafó, aztán akkor próbáljon meg szórakozni velem...
Dobj egy képet a dobozolásról amin látszik a belseje.
Szerintem földelési gondok vannak, nem hinném hogy a trafó a ludas.
Így van benne a dobozban, csak a trafó most nincs bevezetékezve. Azért gondolom hogy a trafó a ludas, mert ha menet közbe kifordítom a dobozból, akkor megszűnik a brumm. De annak örülnék a legjobban ha tényleg csak földelési gondok lennének
|
Bejelentkezés
Hirdetés |


















