Fórum témák
» Több friss téma |
Fórum » Feszültségcsökkentési módszerek
Témaindító: elektro007, idő: Feb 24, 2007
Témakörök:
Stepdown a megoldas. Ekkora aramoknal a sima disszipacio nem ertelmes valasz, azon kivul ugy nem nohetne az aramod az eredeti 19V-os fole.
De a wattot elvileg sem lepheted tul, a stepdown hatasfokat figyelembe kell venni a maximalis aram kiszamitasahoz.
Szia!
Igen teljes mértékben igazad van, eléggé megbonyolítottam saját magamnak a dolgot De amennyire én használok egy labortápot nem akartam újabb trafót venni, megint ezreket költeni rá. De nem is a vétellel van gond, hanem a keresgéléssel, ideális trafót találni sem egyszerű, ami pontosan akkora (vagy legalább is megközelítőleg akkorát) feszültséget tud amennyit én szeretnék, emellett az áramerőssége is megfelelő. Ha ennek a secunder oldala van fölül, és tudok lefelé tekercselni, semmi probléma nem lett volna, be letekertem volna pont annyit, hogy a legideálisabb trafót kapjam (a 32Vhoz a lehető legközelebbi feszültségűt, de mégse legyen több). Mivel eléggé kezdő vagyok ebben, szeretek még kísérletezgetni is ezekkel, magam kárán tanulni már kevésbé, de az vele jár ![]() Tudom, hogy nem ebbe a témába tartozik továbbra sem, de még egy kérdésem lenne az említett feszültség csökkentéssel kapcsolatban. Ha jól működik az LM338T akkor a kimeneti feszültsége mondjuk 32V, de ha meghal egy ilyen ic akkor "átengedi" a bemenő feszültséget (egyenirányítás után 36V). Van rá megoldás, hogy 32V fölött levédje valami, tehát ha véletlenül meghalna az LM338T, ne menjen rá a panelemre 36V , mikor az csak max 32V-ot tud? Nekem a zener diódát mondták, az alkalmas erre a célra?
Hello! Önmagában a zéner nem alkalmas rá, mert csak kis teljesítmény igénynél alkalmazható. Maximum ha egy tirisztorral ki van egészítve, ami túlfesz esetén kiveri a biztosítékot, akkor akár már működhet is a dolog. De túl nagy precizitást nem lehet elvárni egy ilyen egyszerű dologtól. üdv!
Szia!
Köszönöm a választ! Max. kipróbálom azzal, jobb mint a semmi. üdv
Sziasztok!
Nekem 48 v ac -ból kellene 12 v dc led szalaghoz . Ötleteket aki tud megköszönném!!
Hello! Nem túl jó választás, mert a 48V váltóból, több mint 60V egyen lesz. Vagy is komplett kapcsolóüzemű tápot célszerű építened. Esetleg StepDown konvertert, de elég magas a fesz hozzá. De kérdezd meg a DC/DC topikban, ott vannak akik ilyesmit építenek.. üdv!
Sziasztok!
Hasonló kérdésem lenne mint sokan az előttem szólóknak, csak nekem kisebb feszültséggel kell dolgozni. Adott egy kis digitális időjárásműszer (hő és pára mérő ) Ez 1.5 voltról üzemel. Na az ilyen akksik hamar lemerülnek, ezért dugvillás tápegységet akarok rákötni. Van is itthon egy 5 voltos telefontöltőm, amelyből stabil 1.5 voltot kellene alkotni. Mit tudnátok javasolni? Előre is köszönöm!
Gondolom, nem eszik többet 10-20 mA-nél-ha tudsz mérni egy áramfelvételt, akkor pontosabban lehet méretezni, de első próbaként egy párszáz ohmos ellenállás (240-470 Ohm) és vagy másfél V-os zener, vagy két (esetleg három) szilíciumdióda nyitóirányban teljesen megfelelő lesz. Disszipáció nem lesz számottevő, negyed W alatt lesz.
Sziasztok,
DC 12 voltról kellene DC 5 volt, kb. 1A. Tudna valaki valamilyen egyszerű kapcsolást ajánlani? Köszönettel, J.
L7805CV, az adatlapján látható, hogyan kell bekötni. Egy hűtőborda, egy 330 n, egy 100 n kondi és készen is vagy.
Hellosztok, van 1 toroidtrafóm ami egyen irányitás -puferelés uttán 49,5 voltot ad le de nekem maxi 42-43 voltocska kéne csak. olvastamm itt a fórumba hogy kössek sorba diodákat néhányat, számolgatok az a néhány van vagy 10 darab hogy meglegyenn a kábé 7 voltos feszkó csökkentés, meg nemtudom mennyire melegednek stb, valami más egyszerü olcso ötletet van valakinek, hm? traforol nem tudok tekerni le mer kivan öntve valami anyaggal aztán hát nem akarnámm megbarkácsolni
köszi Pityka voltam
Hello, sajnos ez volt az egyszerű és olcsó ötlet
A melegedést a rajtuk folyó áram határozza meg, jó támpont itt az adatlapjuk. A stb.-re nekem sincs ötletem. A hozzászólás módosítva: Feb 22, 2014
Mekkora terhelőáramról van szó?
Nem első eset.
![]() Idézet: „A legegyszerűbb lehetőség, fogsz egy kis trafót, 230/12 V-osat. Ennek a primerjét közvetlenül rákötöd a bejövőre, a szekunderét meg fordított irányban elékötöd a másiknak. Ha még így is sok a feszültség, 24 V-osat kötsz elé. A kis trafó teljesítménye arányosan annyi legyen, mint amilyen a feszültségek aránya. Pl. 12 V kivonás és 100 W-os nagytrafó esetén 5 W, 24 V-nál 10 W,...” A megoldás jóformán veszteségmentes, a trafók feszültségarányában csökkenti a hatásfokot. Semmi nem fog jobban melegedni, mint normál üzemben. A rajz adatai, az idézett szöveg példa... A hozzászólás módosítva: Feb 23, 2014
Hello, ilyen kis trafom még van is vagy 2-3 darab, tökk jó ez a megoldás, meg soha de soha nem hallotam ilyet, köszi!!!
Pityka
Elavult és pazarló megoldás 7W-ot elfűteni egy hűtőbordán!
![]() A XXI. században ezt így csináljuk, mint a mellékletben. Egyébként még csak melózni sem kell vele, tele van az ócskapiac mindenféle divatból kiment telefonok szivargyújtó töltőivel, 200 Ft-tól indul, csak ki kell tépni a műanyag házából, és berakni oda, ahova kell.
Én nem foglalkoznék vele. Egy 43V-ra méretezett kapcsolás simán elmegy 49,5V-tal is. A különbség csak 15%, ettől még a világon semmi sem fog történni.
Hello, a gond az hogy a kapcsolás amit hajtana a trafo elvileg 40 volt maxival lehetne müködtetni a plusz 1-2 volt még télleg nem baj és hát gondoltam arra is hogy sokszor nem 230 voltot mérek a hálózatba , itt a forumon is olvastam valahgol hogy 240eket meg még többet is szoktak mérni. hát emiatt szeretném letörni a feszültséget valamennyire hogy azért ne a határon mennyen a kapcsolás
Pityka
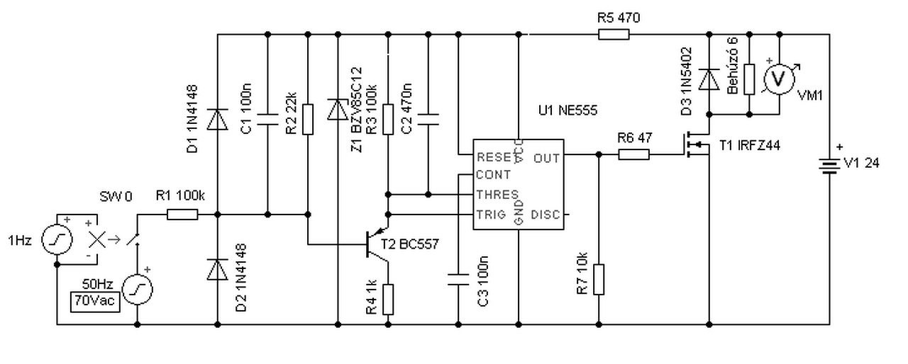
Az lenne a kérdésem ,hogy 70v ac-ből szeretnék 24v dc-t csinàlni. Trafó kilőve. Olyan valami kellene a nem igényel sok helyet. Kb 4 ampert vesz fel a behuzo tekercs amihez kell a 24v. Ugy is jó lenne ha a 70v csak vezérlő fesz lenne és az kapcsolna valamit ami engedi tovàbb a 24v-ot a tekercs felé. A lényeg az hogy minnél kisseb legyen az egész.
Elég tapasztalatlan vagyok, és az lenne a problémám, hogy 18, 19 voltos dc feszültséget szeretnék leszabályozni 12, 13 volt-ra, trafó nélkül. Valaki tudna segíteni ebben?
Azt is fontos lenne tudni, mekkora terhelhetőséggel. Kis áramoknál (<0,5 A) elég egy stabilizátor áramkör, nagyobb áramokra step down konverter.
Bővebben: Link
Hello! Ezek szerint van 24Vdc, csak kapcsolni kell. Akkor a második lehetőség szerint pld. így lehet eljárni. Ha galvanikus elválasztás is kell, akkor tranyó helyet optocsatolót is lehet alkalmazni.
A hozzászólás módosítva: Ápr 29, 2014
Sziasztok, tudna esetleg valaki adni egy működő kapcsolást 40V-ról 12V-ra való átalakításhoz, 2A terhelhetőségig ? Előre is köszönöm !
Hello! A kapcsolóüzemű DC-DC topikban keresd a megoldást, mert elfűteni a különbséget értelmetlen. Ekkor viszont egy StepDown kapcsolás kell. (De mint ha már kérdezted volna is ezt.. :crazy
A hozzászólás módosítva: Máj 12, 2014
Sziasztok!
Van egy 20 V-os 440mA-es adapterem és szeretnék belőle kb.14 V-ot! Szeretném megkérdezni hogy a feszültséget mivel lehetne csökkenteni? (gondoltam ellenállásokkal de nem biztos hogy jó ötlet) Fontos lenne! Válaszokat előre is köszönöm!
"Stab.kockával", 12V-os feszültségstabilizátorral (xx7812; GND láb 2-3 diódával megemelve, rajta van az adatlapon a megoldás). Ha kiveszed a ~400mA-t, akkor ~2.5Wot elfűtesz, ha kisebb áram kell, akkor arányosan kevesebb a fűtés. Hűtés kell rá. Ellenállással terhelésfüggő a feszültségcsökkenés.
Üdv a csapatnak!
Szeretném a 220V-os hálózati feszültséget egyszerű eszközökkel 190V-ra csökkenteni színuszosan. Van egy előtétkondenzátoros tápegységem, ennek a bemenetén szeretnék 190V-ot mérni. Van ötlete valakinek?
Hello! Előtét kondis tápegységnél értelmetlen ezzel küzdeni, ha sok az áram, kisebb kapacitású kondit kell alkalmazni. De ha mindenképpen ragaszkodsz ehhez a módszerhez, akkor célszerű egy trafót 240V/42V-os trafót használni, úgy hogy a hálózati feszültségből vonja le a 42V-ot.
(Egyébként már nem 220V a hálózat, hanem 240V) |
Bejelentkezés
Hirdetés |




De amennyire én használok egy labortápot nem akartam újabb trafót venni, megint ezreket költeni rá. De nem is a vétellel van gond, hanem a keresgéléssel, ideális trafót találni sem egyszerű, ami pontosan akkora (vagy legalább is megközelítőleg akkorát) feszültséget tud amennyit én szeretnék, emellett az áramerőssége is megfelelő. Ha ennek a secunder oldala van fölül, és tudok lefelé tekercselni, semmi probléma nem lett volna, be letekertem volna pont annyit, hogy a legideálisabb trafót kapjam (a 32Vhoz a lehető legközelebbi feszültségűt, de mégse legyen több). Mivel eléggé kezdő vagyok ebben, szeretek még kísérletezgetni is ezekkel, magam kárán tanulni már kevésbé, de az vele jár
Köszönettel, J.
A melegedést a rajtuk folyó áram határozza meg, jó támpont itt az adatlapjuk. A stb.-re nekem sincs ötletem. 









