Fórum témák
» Több friss téma |
Fórum » Fordulatszámmérő kétütemű motorra
Hali, az a 2 gondom ezzel, hogy ez még véletlen se tirisztoros gyújtáshoz van, és hogy nem is uaa 180-al hajtja meg a ledeket, és olyat is hallottam, h sokan megépítették, és sokuknak rossz lett.
De azért kösz Üdv.:Ty. Tamás
szevasztok
Én megakarom építeni ezt a fordulatszámmérőt(http://www.szocimotoros.hu/hu/tuningfejlesztes/8)csak kezdő vagyok ebbe a témába és a segítségeteket szertném kérni.Kb.mennyiből jön ez igy ki?pontos alkatrészt tudna nekem irni vki??(miböl mennyi,milyen kell)
Hi!
Ott van az alkatrész-lista az oldal alján! Ellenállások darabja 2-3 Ft Kondenzátorok darabja 3-5 Ft Diódák darabja 5-10 Ft LED-ek darabja 10-20 Ft Jumper darabja 4-5 Ft Potméter darabja 100-200 Ft Ezresen belül leszel, még a NYÁK lemezzel együtt is!
köszi de már láttam. de az ic-ből kell kettő aminek 799-ft dbja meg kell még eggy ami 69-79ft...
thx a válaszod Frankye
abba tudnátok segíteni hogy ezt mire kell kötni???gyertya alá???vagy honnan kap stabil bemenetet????:eek2: :eek2:
Tényleg senki nemtud segíteni, mert akkor még ezernyi helyen fogom megkérdezni.
Szóval csak ha tudjátok ne titkoljátok. Idézet: „Lenne az a kis problémám, hogy megvolt az első próba, de a "kütyü" folyamatosan világított mind a 12LED.”
Hali!
Ugye a Szocimotoros RPM mérőről beszélsz? Azt én is megépítettem, és nekem is világított alapból pár LED (de az is lehet, hogy az összes, már nem emlékszem). Próbáltam módosítgatni a kapcsolást, de semmi eredménye nem volt, ezért áttértem az UAA180-ra, és 4 db ilyen IC-ből csináltam egy 40 LED-es 250RPM pontosságú (azaz hát amennyire az UAA pontos lehet) műszert. A szocimotoros kapcsolásban valószínűleg a jumper utáni részen van a gond, mert a freki-fesz átalakító része rendesen működik, tehát nagyobb frekinél (fordulatszámnál) nagyobb fesz ad ki. Azt mondom, hagyd a fenébe azt a kapcsolást, még UAA-val is jobbat lehet csinálni... Üdv Krisz
biztos, hogy jó az áramkör!
ez: [link=http://www.simson.hu/cikk/56/kapcsolas.jpg]http://www.simson.hu/cikk/56/kapcsolas.jpg[/link] :nezze: üdv
Igen, ez tényleg jó, mert én is megépítettem már, és kb 1 évig használtam is. Nem egy nagy szám, de kezdetnek nagyon jó.
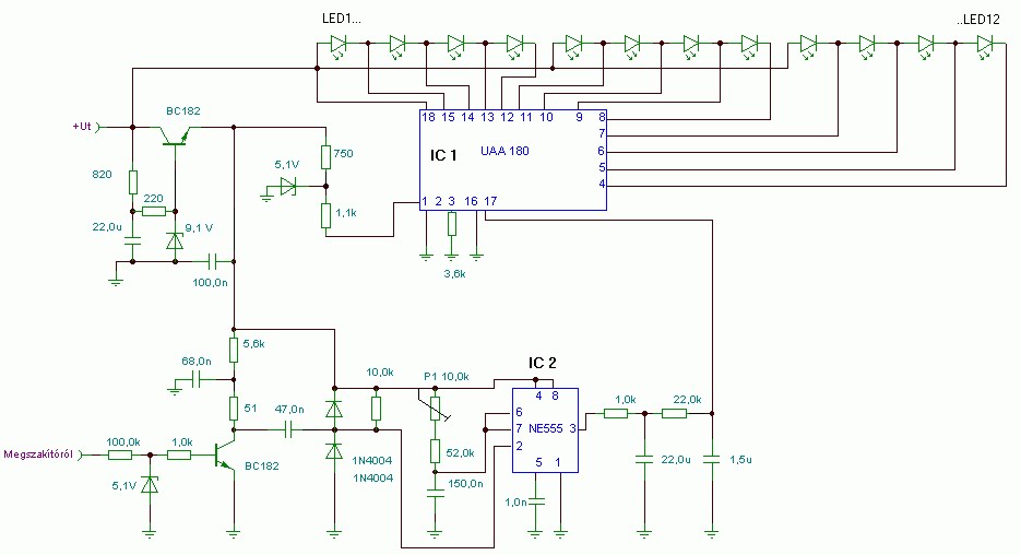
De van egy hiba is a rajzon. Úgy látszik, hogy az IC 1-es lába 5.1V-ot is és testet is kap (az 1-es láb egyébként test). Amúgy elhagyható az az 5.1V-os zener, 750ohm, 1.1k. Működik azok nélkül is. Sőt, az egész 9.1V-ot előállító rész sem kell. Helyette nyugodtan lehet használni 7810-et (a LED-eknek viszont változatlanul 12V kell). Nekem is így van megoldva a 40 LED-es, UAA180-as mérőmben. Üdv Krisz Ui: a pdf-et nem tudom megnyitni...
Hű a mindenit!
Nagyon köszi a válaszokat; nemsokára nekifutok újból, már biztos sikerülni fog a ford.sz.mérő UAA180-nal. De még mindig nemtudom, hogy a megszakítóról vett jel maximum feszültsége mennyi. Meg tudná valaki mondani? Jó, lehet, aki jártas ebben, az röhög rajta, de nekem fogalmam sincs mennyi.
Feltéve, hogy akkumulátoros gyújtású.
Ha tekercses, akkor akár 30V (vagy még több) is lehet, de nyugodtan oda lehet kötni a fordulatszámmérőt, hisz a tirisztoros gyújtású gépekben sincs akksi, se mexa, és ott a gyújtótrafó primerjére szokás raki az ilyen mérő eszközöket. Krisz Ui: Nekem is volt már trafóra kötve a fordulatszámmérő, de nekem a primer oldalon van vagy 300-350V (CDI gyújtás RT 91-es évkönyvből).
Helló!
CDI gyújtás? Nekem is van egy 4ütemű robogóm. Erre is lehetne csinálni valamilyen ford.mérót? /A motor CDI gyújtásos.../
Persze, ha valahonnan tudsz jelet levenni... Mexa, vagy egy tekercs...
Csak majd be kell állítani a fordulatszámmérőt, mert 4T-nél 2 fordulat = 1 szikra, 2T-nél pedig 1 fordulat = 1 szikra.
Sziasztok!
A segítségeteket kérném!Az volna a gondom,hogy van egy fordulatszámmérőm,ami analóg de elektronikusan kapja a jelet,és egy kétütemű,kéthengeres Trabantom.A problémám az:hogy a fordulatszámmérő hátulján van egy 3állású kapcsoló:amellyel a hengerek számát tudom kiválasztani:3,4,6.De a trabi csak kéthengeres,hova kössem a fordulatszámmérő jelvezetékét hogy jól is mérjen,vagyis a valós fordulatot mutassa!!Mert nekem két gyújtástrafóm van,mivel a motor kéthengeres!!Segítsetek!Előre is köszönöm
Hali!
Na most az a 3, 4, 6 henger az 4T-re vonatkozik (gondolom én). A Trabi az 2T, és fordulatonként gondolom 2 szikra van. 4T, 4 hengernél is 1 fordulat 2 szikra. Szerintem próbáld meg a 4-es állást. Vagy még egy lehetőség: Mivel ismered az alapjáratot (~1000 RPM környéke), így végigpróbálva azt a 3 állást, lehet hogy az egyik pont jó lesz. Ha egyik állás sem jó, akkor szét kell szedni a műszert, és ki kell cserélni azokat az alkatrészeket, amik a hitelesítést szolgálják (kondi, ellenállás). De erről majd a nagyok mesélnek, ők jobban értenek hozzá.
Nem értelek ám, hogy miért privát üzit írsz?
Írd ide, hogy mi kell! Mások is tanulhatnak belőle.Gondolom van rajta egy piros és egy fekete szál, ezek a tápfeszültség. A harmadik a jel. Ez mehet a megszakítóra. Ha nincs ilyen, akkor a trafó primer oldalára.
Szevasz. A fordulatmérőn a 4 hengeres állást kell választani. Piros vezeték akku + fekete akku-. A harmadik madzagot mindkét Gy-trafóra kell csatlakoztatni egy-egy 1N4007 dióda közbeiktatásával. A trafók 1-es kivezetésére(oda kapcsolódik a megszakitó,illetve a tranzisztoros gyújtás is) kell a diódák anódját kötni, a két katódot pedig közösitve a harmadik vezetékhez. A katódkivezetést gyűrűvel jelzik a szóbanforgó tipusnál. Igy sikeresen összekapuztuk a két trafóról érkező jelet.....előáll a fordulatonkénti kettő impulzus.....helyes értéket fog mutatni.
http://skory.gylcomp.hu/rpmmeter/rpmmeter.html
Ezt valaki nem tudná átalakítani úgy hogy 2 ütemű 1 hengeressel müködjön? ha így csinálnám meg akkor fele annyit jelezne mint valójában, mert négyütemű 4 hengerehez van kitalálva és ugye az úgy jó volna ha a gyújtórtafó valamelyik bemenetére kötném?
Üdv mindenkinek!
Megépítettem a szocimotoros fordulatszámmérőt és eljutottam egy pontig, de innen nem tudok továbbjutni... Leírom, amit eddig ügyködtem, mert szerintem sokaknak ugyanezek a problémák merültek fel. Kihagytam a tápegységrészét és helyettesítettem egy fesz stabbal. kicsit kisseb így. Aztán az 555-ös részt még kihagytam, csak a ledeket és a 2 meghajtó ic-t tettem bele. a jumperre pedíg egy potit tettem, a poti két másik lábát a földre és 5voltra kötöttem. És itt jött a meglepi, egyik fele nem működött a ledeknek. Kicseréltem az ic-t (borzasztóan mérges voltam, hogy adhatnak rossz ic-t a boltban) de semmi, a másik ic-vel is ugyanaz. Na valahogy gyanakodtam arra a két ellenállásra (2,2k és 22K) ezeket kivettem megmértem, de teljesen jók. Na akkor betettem a helyére két potit, egy 5k ohmosat és egy 50 est. Ezeket addig tekergettem amig elkezdett működni mind a két fele. javaslom mindenkinek, hogy a két ellenállást dobja ki!!!! két kis trimer potival a legjobb! sokféle hatást produkált, hol egyik oldal világított hol másik, hol az egész. Aztán egyszercsak szépen egyenletesen az egész működött, sőt egységes fényerőlvel! Nem mértem le ohmérővel a potikat, de gondolom tök más. A lényeg, ha tekergetem azta potit, ami 0 és 5 volt közé van kötve akkor gyönyörűen szépen egymás után kezd kigyulladni az összes led. Na viszont az 555-ös résszel nem bírtam. Signal generátorral néztem és rengeteg sokféleképp variáltam a bemenetet és a kapcsolásban megadott értékeket, de sehogy sem akart rendesen menni. Mindent próbáltam, de nem működik. légyszi valaki javasoljon egy 555 kapcsolást ami 4 ütemű kocsival jól müxik, ezt külön kis panelra megépítem, kijelzőnek meg marad a ledes panel.
csá
a 20 ledes LM3914 es cuccot csináltad?? annak a F/U része nagyon el van kúrva az 555 kimenetén RPM (f) el arányos 4 szög jelek vannak (állandó impulzusidővel csak a holtidő változik..) na a lényeg, hogy ennek a 4szög sorozatnak a középétéke arányos a fordulattal.. RC tagokkal lehet megkapni a kozépétréket.. DE ez ennyira szar, hogy nekem sehogyse jött össze rendesen eddig 555 monostabilon alapuló F/U konverterrel (vagy lassan esett a fesz a kondikon tahát nem követte a motort.. vagy kis fordulatnál nem műxött... valszeg a túl nagy sávszélesség miatt ...) szal aléggé macerás .. de itt egy rajz amit hasznosíthatsz.. talán több RC tagot kéne a kimenet után kötni és akkor az egész sávot le lehetne fedni vele (vagy integráló vagy differenciáló tagank nevezik.. mindig összekeveem )csá
én 2*UAA180 at kaszkádoltam össze, így lett 24 ledes a fordmérőm... azzal nem volt baj
csak a F/U része sose lett jó .. így egy időre rátettem a hifire kivez.jelnek..utána bekerült a fiókba.. azóta is pihen.. ennyi ha neked jó lesz a F/U része akkor lécci add közre. kösz csáá
Igen azt a 20 ledest csináltam a szocimotoros oldalról.
az 555 pont azokat a tüneteket produkálja amiket leírtál. Lassan esik vissza a fesz...stb. cserélgettem a kondit ellenállást, potit is tettem be többféleképp is. Semmi.... Skory weblapján láttam valami fordulatszámmérőt, szerintem az tuti megbízható, nem tudom, össze lehetne e hozni ezzel a kijelzővel. skory jó cuccokat kreál!!
én egy digitre gondoltam.. időlap számláló stb és a végén egy D/A
pontosabb is lenne, és így meg is tudnám oldani a digit részről a titást is.. talán még egy kis elgyusz szabályozást is.... de egyenlőre marad a fiókban... csá
Sziasztok! Én is szeretnék építeni eggy fordulatszámmérőt Van eggy olyanom ami tud4-5-6 hengeres 4T-motrot mérni Nekem viszont eggy 1 hengeres 2T motorra kellene. Nincs valami ötletetek hogy lehetne ezt összehozni esetleg valami módon megduplázni a jelet vagy valahogy átalakítani a müszerem elektronikályát? Előre is köszi a segítséget!!!
Azt kifelejtettem hogy mindenkép analóg muttós fordulatszámmérő kellene ezért nem építettem meg ledkijelzőst vagy lcd-st. elég lenne az ha a meglévönek meg tudnám duplázni valahogyan a jelet!
Ezek az analóg fordulatszámmérők monostabil multivibrátort tartalmaznak. Vagy cél ic(SAJ) vagy valamilyen timer pl 555. Ezeknek pedig egyszerű rc tag állitja be az időzitését. Ha bontható a műszer, a kapcsolás feltérképezése után alkatrészcserével beállitható a megfelelő időalap. Hitelesitéshez megfelel az 50 Hz=3000n/perc.
Hali! hát az enyémben ic nincs van benne 3 tranzisztor meg eggy csomó ellenálet meg kondi meg dióda
Arra gondoltam hogy van benne eggy poti nekiálok azt tekergetni. Azzt majd kiderül! vagy rakok valahová eggy hall ict két kis forgó mágnessel!
vagy még arra gondoltam azt megépítem ami ide is fel van rakva 555-el csak van benne 3 kondi aminek nincs megadva érték és nem tudom miet tegyek. szerinted az jól müködne?
|
Bejelentkezés
Hirdetés |




Írd ide, hogy mi kell! Mások is tanulhatnak belőle.
)





