Fórum témák
» Több friss téma |
Fórum » Fordulatszámmérő kétütemű motorra
Szia!
A simson .hu-n lévő fordulatszámmérő könnyen megépíthető . Én is kezdő vagyok (első áramköröm) de nekem működik .
Nem egyszerű szerintem megoldani. eleve csak 3000-ig mér. Meg 24v-ot csinálni simsonon nem egyszerű. Talán ha beszereznéd a rajzát kilehetne valamit okoskodni, de egyszerűbb építeni egyet ami idevaló.
hali mindenkinek!
Na ugy döntöttem, hogy építek egy forulatszámmérőt a simsonomnak... teláltam egyet csak ez elvileg 12V ére van, nekem meg 6V -re kellene. Mit kell ezen átalakítani, hogy 6V -n mennyen? Köszi mindnekinek a válaszokat! Üdv!
Helló!
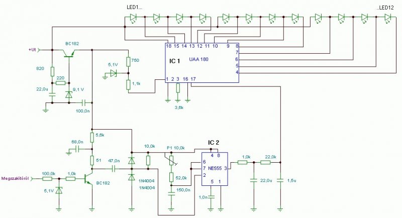
Tudom, elég régi a kérdésed, de én régebben használtam már ennek a fordulatszámmérőnek az F/U konverterét, és az 1.5 µF helyett 1 µF-os elektrolit kondit tettem. Kifogástalanul működött. Viszont most összeraktam a 3 hozzászólással ezelőtt csatolt képen lévő rajzból a LED meghajtó részt (LM3914 + 2 x 2.2k), az 5-ös lábak és egy 10k-s poti közé raktam egy 8.2k-s ellenállást, a poti egyik széle testen, másik 5V-on (szimuláltam az F/U konvertert). A helyzet az, hogy az alsó IC-hez tartozó LED-ek szépen végigmennek, ahogy tekerem fel a potit, viszont utána a többi egyszerre kezd világítani. Na most ez csak olyan dugdosós próbapanelen van összerakva, de mégsem találok hibát, elkötést, és nem is értem a jelenséget. IC-ket felcseréltem, hátha rossz az egyik, de a hiba maradt. Járt már így valaki? Üdv Krisz
Hello a digitális fod mérőt hogy csináltad nincs képleted ? Ha van létszi küld el buldog94@citromail.hu
Mégegyszer írok végig olvastam ezt az egész fórumot mindenki a szocis ford mérőt mondják hogy rosz meg minden de van egy hasonló az jó Bővebben: Link. Nem tud valaki ojat ajánlani kapcs rajzal kijelzőset ami 18000 ig mér mert nem tudom a motorom ford számát de pörög mint őrült. Aggódom nem e 10000 fölött van. Nagyon kezdő vagyok faterom tudná ezt megoldani csak kapcs rajz kéne hogy kell a ki indulástól. köszi előre is
Heló Bagett!
Milyen motorod van? Valamennyire értek a motorokhoz úgyhogy esetleg tanácsot tudok adni...
r3pl4y elég a 6V!
Csak egyenirányítsd a 6V-ot és rakj rá egy 5V-os fesz. szabályzót. Az ICnek csak 5V kell! Ha van még kérdés segítek!
Hello derbi rabasa savanna ilyen spanyom keverék váltó áram működtet mindent rajta egyenbe nagyából 20v-ot termel de azt a faterom segítségével lenyomjuk akármire csak valami jó kis ford mérő kéne ha tudnál ledes kijelzőre kapcs rajzot. az jó lenne.
Kijelzősre én nem tudok, de sima LEDes megoldás van nagyon sok...Vagy az nem jó? Esetleg van még az én témám a mutatós is amiben egy deprez műszer a mérő.
Szia!
Ha jól emlékszem itt a fórumon találtam egy kapcsolási rajzot ami optoelektronikus módon mér fordulatszámot. A kapcsolás szerzője egy régi görgős egér egyik opto érzékelőjét használta fel jeladóként. Neked csak az alsó kapcsolást kell megépítened. (A felső része a kapcsolásnak egy motor vezérlő áramkör!) Remélem tudtam segíteni!
Helló!
A fenti problémám azóta már megoldódott, csak érintkezési hiba volt. Viszont most teljes egészében összeraktam a fentebb csatolt (Bővebben: Link) fordulatszámmérőt, ami a hitelesítésnél is jól üzemelt, a robogómon sem lépett fel semmi hiba, viszont a Simson megszakítós gyújtásától megbolondult. A robogó négyütemű, de kipufogó ütemben is van szikra, tehát ugyanúgy minden fordulatra jut szikra, mint a kétüteműnél. Gyújtása CDI, zavarszűrő ellenállásos gyertyapipa és gyertya. A műszer bemenetét a gyertyakábel köré tekert vezetékre kötöttem. Tápellátás a saját akkumulátoráról. Mint írtam, kifogástalanul üzemelt. A Simson csak egy tartókeretbe szerelt blokk (tesztelésekre használom), teljesen gyári rendszerű megszakítós gyújtással, nyoma sincs zavarszűrő ellenállásoknak. Jel ugyanúgy a gyertyakábelre tekert vezetékről, tápellátás egy 12V-os NiCd akkupakkról, testje közös a blokkal. A jelenség pedig az, hogy 3500-ig jó a kijelzés, ezen a ponton felugruk valahova 7000 környékére, majd ahogy emelem tovább a fordulatszámot, visszatér a kijelzés a valós értékre, tehát olyan 4500-tól már jó. Ezután (mivel eredetileg is ilyen a fordulatszámmérő kialakítása) rákötöttem a megszakítóra. Az eredmény hasonló, de még talán rosszabb is. Már alapjáraton is 7000 körüli értéket mutat), aztán emelve a fordulatszámot, valamilyen szinten "észhez tér" a kijelzés. Tulajdonképpen az nem zavar (bár nem így kellene lennie), hogy a megszakítóra kötve megbolondul, mert egyébként is úgy szeretném használni, hogy a gyertyakábelről veszem a jelet, mert így a galvanikus leválasztás is megoldott. Illetve az sem hagy nyugodni, hogy régebben is használtam már ehhez hasonló fordulatszámmérőt (abban UAA180-ak voltak), ugyanígy megszakítós gyújtással, és a gyertyakábelről vettem a jelet, de nem tapasztaltam ilyen zavart még akkor sem, amikor nem volt zavarszűrő ellenállás a gyertapipában. Mi a véleményetek a jelenségről?
Szerintem a megszakitó prellezése okozza. Ráadásnak ott van a kalapács rugóállandója is, ami 3500 fordulat környékén rezonál, igy többszörös megszakitást produkál, a bemeneti fokozat meg beszámolja.
Szia Krisz03. Szerintem túl nagy a bemeneti impedanciád. A 100kilóohm ellenállást cseréld le egy trimerre a bemenetre párhuzamosan meg köss be egy 1 kiloohmosat és a két trimer állítgatásával szerintem be tudod majd lőni a tranzisztor bázisán a megfelelő szintet. Az 1kilóohm csak tájékoztató adat. Én maszek frekvencia mérőmnél 75 ohm volt a nyerő(bár annak FET van a bemenetén). Ez az ellenállás osztó azért kell, mert a gyertya kábelről vet jel 100 Voltos nagyságot is elérheti és ennek a megfogására egy zéner szerintem kevés. Üdv nyemi.
Sziasztok!
Abban kérném a segítségeteket, hogy van egy Yamaha Jog robogóm és lehet e olyat csinálni, hogy trabi átfolyásmérőt bekössem? Válaszotokat előre is köszi.
Helló. Nekem olyan problémám lenne, hogy a kétütemű robogómon nem tudom, hogy hova kellene bekötni a fordulatszámmérőt, CDI gyújtású. A gyertyakábelre milyen vastagságú/típusú vezetékkel lehet megoldani az induktív csatolást?
Milyen fordulatszámmérőt akarsz rákötni?
josepino oldalán található rpm mérő II-t, PIC-es, 7szegmenses kijelzővel.
http://josepino.com/automobile/tachometer2
Sziasztok!
A kérdésem az lenne, hogy ezt a fordulatszámmérőt szeretném össze rakni (http://www.simson.hu/cikk/56/kapcsolas.jpg), de nem kaptam sehol UAA180 IC-t, azt mondták nekem, hogy LM 3914 N-1 -el helyettesíthető, de én úgy tudom ez csak 10 LED meghajtására képes a 12 helyett. Ebben az esetben módosítani kell valamit a bekötésnél, vagy a rajzon? Amatőr vagyok, szóval nem valami profi. Előre is köszönöm a segítségeteket.
Hello
És esetleg nyák rajzot kérhetnék hozzá? Nagyon megköszönném.
http://sites.google.com/site/muellerelectronics/home/termekek-1
én itt találtam fordmérőt és vannak dolgok aminek a nyákrajza is fent van.
Itt is vannak jó dolgok: Bővebben: Link.
Sziasztok!
Ha minden jól megy készítek a motorra egy 20 ledes ford.szám mérőt. Azonban az az ötletem támadt, hogy mi lenne ha egy külön ledsor kijelezné mikor kell váltani, mint a Forma-1 ben . Persze ennek állíthtó értékűnek kellene lennie. Tudtok benne segíteni? Abszolút hülye vagyok az elektronikához sajnos
Hello, LED sor? Nem volna elég egyetlen LED, ami egy fordulatszám érték felett világít? Ha sávkijelzést valósítasz meg, akkor egyszerűen ki kell emelni a kivánt fordulatszám értéknek megfelelő LED-et a sorból, vagy onnantól felfelé más színű LED-et kell használni.
Szia!
Én egy külön sort szeretnék a fordszám mérő mellé, amiben fokozatosan gyulladnak ki a LED-ek.
Szia! Az a helyzet, hogy én totál hülye vagyok az elektronikához. Mekkora poti kell hozzá, és hová kell kötnöm? F/U? mi az?
Ha a rajzokon szereplő dolgok sem segítenek, akkor nagyon nehéz kivitelezhető megoldást találni a problémádra.
variszabi által mondottakat viszont fontold meg továbbadod-e a környezetedben valakinek, aki megcsinálja helyetted (segíteni sokkal idő és munkaigényesebb lenne). A fordulatszámmérő kijelzése egyébként nem csak fénycsíkos, hanem vándorló fénypontos is lehet, az üzemi fordulatszám-tartományon kívüli fordulatszámokon más színű LED-et alkalmazva már meg is oldottad a problémát. Feltűnő visszajelzőt nem használnék, a KRESZ nagyon pontosan előírja milyen színű és rendeltetésű fényforrásokat használhatsz a műszerfalon. A hangjelzés pedig felesleges, akinek kevés a motorzaj azon úgysem segít... ![]() Nagyon fontos a fényerő szabályozás (automatikus) is, Az a LED ami ráeső napfényben alig látszik, éjszaka egyszerűen vakít! |
Bejelentkezés
Hirdetés |










