Fórum témák
» Több friss téma |
Igen. Az a lényeg hogy mondjuk 8E fordulatnál szabályozzon. Éshát ugyen 2Tnél 50hz az olyan 3000-3500as fordulat onnan jött a 120Hz.
C sak hogy mikor eléri a fordulatot akkor ne c sak egyszerűen ne pörögjön tovább hanem szaggassa a gyújtást.
Ne a gerjesztőtekercset zárjátok testre, mert enélkül is nagy igénybevételnek van kitéve, hanem a jeladótekercsnél tegyétek meg ugyanezt.
Ahha. Mindegy akkor is egy olyan kapcsolás kell ami a 120Hz-nél(8000 köröl) szaggatja a jeladót.
Az elektronika gyári, vagy saját kivitel? A jeladótekercs egyik vége testen van? Akkumulátor van?
Igen. A jeladó testelt gyári CDI elekrtonika és 6V-os akksi van.
Sziasztok!
Kellene nekem egy olyan kapcsolás,ami egyrészt frekvencia feszültég átalakító,másrészt a kimeneten a bemeneti feszültség függvényében 1-5V között változik a feszültség! Tehát konkrétan a F/U az mehetne mondjuk lm2907-el,de a többi a lényeg! Egy elektromos kerékpárra akarok tempomatot szerelni.A kerékről venné a jelet,ez a frekvencia lenne feszültséggé alakítva! Majd ennek függvényében egy fet-el változtatnám a gázkar kimenetei feszültségét,hogy mindig a beállított sebességet akarja tartani,még ha hídra felfelé megyek is. Szóval olyan kéne hogy beállíthatok egy referencia feszültséget 1-5V között,és ha a bemeneten kisebb a fesz. mint a referencia,akkor emelné a kimeneten a feszültséget 5V-ig! Ha meg nagyobb a fesz mint a referencia,akkor lecsökkentené a kimenetet.És addig variálná a kimeneten a feszültséget,míg a bemeneten a ref. feszültség meg nem jelenne!
Hello!
Azért ezt a hozzászólást jól össze kutyultad. Alig tudtam kihámozni mi is van valóságban. Neked egy F/U átalakító kell (ahogy írtad), majd egy különbségvonó áramkör (szabályozó erősítő), ami az általad beállított alapjelet összehasonlítja az F/U kimenti jelével. Az előző lehet akár egy NE555-el felépített monostabil multi, majd egy integrátor. A második, egy műveleti erősítőből felépített különbségképző. (Esetleg kimenetére egy határoló fokozat, hogy ne lépje túl az 5V feszültséget) De azért vannak ennek buktatói is, hiszen ez egy szabályzó kör lesz, a maga hibáival egyetemben. Vagy is minimálisan egy PI szabályzót kell építeni (ez nem gond), aminek erősítését - időállandóját hozzá kell igazítani a géped fizikai tulajdonságaihoz. (A kerék érzékelő, jobb lenne, ha nem egy körülfordulásra csak egy impulzust adna hanem sokkal többet, mert akkor nagy időállandójú integrátor kellene az F/U fokozat után. Ez lassítja a szabályozást.) üdv! proli007
A kerékben van 3 hall jeladó,amit a forgórész mágnesei kapcsolgatnak.Ezek közül gondoltam az egyik jelét egy opto kapuval megcsapolni.Így kb 15-20 fokonkét lenne egy jel.Az 555 ebből csinál egy feszültséget ami a fordulattal növekszik(gondolom arányosan).És ezt figyelné az elektronika.És ha mondjuk 4 voltot adok meg referenciának,akkor ha ennél kisebb a keréktől jövő feszültség,akkor emelné a kimenetén a feszültséget 5V-ig.Ha lejtő jön és begyorsul a kerék,4V fölé megy a fesz.,akkor csökkentené a kimeneten a feszültséget.Gondolom ezt arányosan végezné azzal hogy mennyi a különbség a referencia,és az 555 kimenete közt!
A "műveleti erősítőből felépített különbségképzőt" egy mmbt3906-al akartam megoldani,mert az potméterként ilyesmit csinál.
Hello!
Az működési elgondolásod jó, de.. Egy műveleti erősítőt nem lehet egy mezei tranyóval helyettesíteni. De ha ilyeneket írsz "mert az potméterként ilyesmit csinál", akkor még az elektronikában agyon a kezdeteknél jársz, nehezen fog össze jönni még a dolog. üdv! proli007
írtad hogy lesznek hibái! Ezek mik lehetnek?Ja és tudsz erre valamiféle kapcs rajzot adni?
Hello!
A hibák alatt azt értem, hogy a teljes mechanikai rendszer dinamikus viselkedéséhez hozzá kell igazítani a szabályzó jellegét. De ha a bemeneti impulzusok ritkán jönnek, akkor hosszidejű integrálás kell. Ez nagy késleltetést okoz, így a szabályozást is lassítani kell. Tehát a reakció ideje igen hosszú lesz. Vagy lengeni fog, vagy is a fordulat fel-le fog mászkálni. Rajzolhatok egy kapcsolást, de már nem ma. Viszont illene tudni, hogy a kerék másodpercenként mennyit fordul. (sebesség, kerület..) Lehet, hogy a sebességarányos jelet, nem a kerékről, hanem a motorról kellene lecsalni. De ezért írtam, hogy nem lesz egyszerű számodra. üdv! proli007
A kerékfordulat 160-260fordulat között van! Egy kerékfordulat alatt lesz kb.15-20 jel! A motor a kerékagyba van építve!
Én valami nagyon egyszerű dologra gondoltam! Pl.: Mivel a gázkar kimeneti jele 0-5V között van,ezért gondoltam a F/U kimenetét kb erre az értékre állítanám!És tennék oda egy potmétert amivel tudnám állítani a kimeneti feszt adott fordulatnál.Ha rakok egy fetet a gázkar vezetékéhez,akkor azt vezérelhetném a F/U kimenetével!Úgy gondoltam hogy a fet kimenetén ugye a táp és a bemeneti jel különbsége jelenik meg,ezért ha mondjuk a kerék lassan forog és ezért 2 volt jelenik meg a fet bemenetén,akkor 3 lesz a kimeneten vagyis a gázkarnál! Ebből az jött hogy 2.5 voltra állna be a rendszer,ezért akartam egy potmétert berakni amivel a F/U kimenetét állíthatnám!Így be tudnék állítani teszteléssel az adott kerékfordulathoz 2.5 voltot,és akkor azt akarná tartani ez a szerkezet! De az írásodból az jön le hogy nagyon leegyszerűsítettem!
Hello!
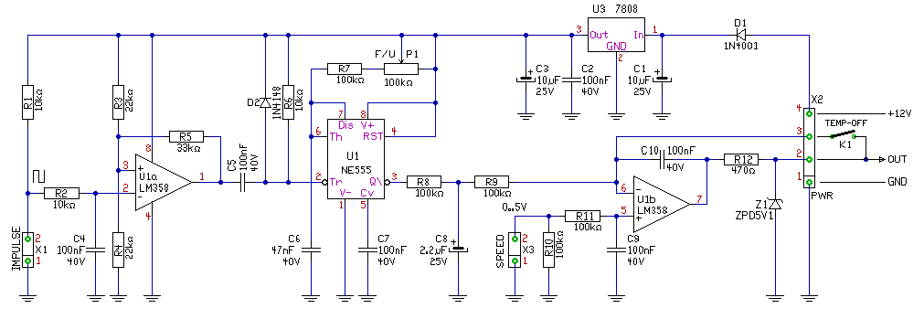
A működési elképzelés, ismét jó, csak a megvalósítás lehetetlen. "Úgy gondoltam hogy a fet kimenetén ugye a táp és a bemeneti jel különbsége jelenik meg" Szerintem nem tudod hogy működik egy tranzisztor vagy egy Fet. Ezt egy műveleti erősítővel meg lehet oldani, de egyetlen tranzisztorral nem. A "nagyon egyszerű" dolgoktól összetett működést elvárni nem lehet. De lerajzoltam valamit. Gondolom nem ez lesz a végleges dolog, de kiindulási alapnak biztos jó. - Az első U1a IC Egy komparátor, amivel formáljuk a bejövő impulzusokat (mert jelenleg még nem tudom honnan fogod levenni a kerékfordulatonkénti impulzusokat). De itt a bemeneti jelszinthez az R3/R5 ellenállás értékének változtatásával, elég széles tartományban illeszteni lehet valamihez. - Az U1 IC és R8/C8 integrátor alkotja a tulajdonképpeni F/U átalakítást. A bejövő impulzusszámhoz C6 kondi értékével "durván", P1 állásával, pedig "finoman" tudjuk állítani a konverziós tényezőt. (U1 IC-nek U2 nevet kellett volna adnom. Mert U1a és U1b van egy tokban, U1 viszont másik IC) - Az U1b fokozat a különbségképző és szabályzó erősítő. A gázkar 0..5V jelét a "SPEED" bemenetre adjuk. Ha a K1 kapcsoló zárva van, akkor U1b erősítő, csak követi a SPEED-re adott feszültséget. (Tehát ekkor nincs szabályozás.) - Ha K1 kapcsoló nyitott állásban van, akkor ha különbség van a beállított SPEED jel és F/U kimenete között, akkor az U1b növeli vagy csökkenti a motor fordulatszámát, a különbségnek megfelelő irányban. Vagy is szabályozza a sebességet a gázkar alapján, független a motor terhelésétől. - Jelenleg a gázkar 0..5V kimenete közvetlenül megy a motorvezérlőbe. Ezzel az áramkörrel, a gázkar jele a SPEED bemenetre megy, a motorvezérlő felé, pedig az OUT pont feszültsége. - Beállítani az F/U konverzióját úgy lehetne, hogy K1 zárt állása mellett beállítasz egy sebességet, majd a K1 bontása után, a P1potival (esetleg C6 változtatásával) beállítod ugyan az a sebességet, mint volt. Ekkor az F/U hozzá van igazítva a helyes konverzióhoz. - Menet közben nincs más teendőd, mint adott sebességnél átváltani a kapcsolót, és ekkor a motor tartani fogja azt a sebességet, amit a gázkarral beállítottál. Vagy is a gázkar nem a motor nyomatékát, hanem a gép sebességét fogja állítani a továbbiakban. (ha működni fog, és erre gondoltál )üdv! proli007
Nagy penge vagy! Megépítettem,és ilyenre gondoltam! Ez most azt csinálja hogy a gázkarral beállítok egy fesz.-t,és ehhez akarja beállítani az U1b 6-os lábát.Nekem olyan kéne hogy ha nem húzom a gázt,akkor tartsa a beállított sebességet.Mondjuk egy lm317-ből épített tápot beköthetnék a speed helyére,azon mondjuk beállítok 3.2V-ot,és akkor azt tartaná emelkedőn,meg lejtőn is! Csak arra adj légyszi megoldást hogy ha a gázkar kimeneti jele kisebb mint a 317-el beállított pl.:3.2V,akkor nem veszi figyelembe a gázkart,de amint a gázkar szintje a beállított fölé megy,akkor az határozza meg az UB1 5-ös lábán a jelszintet.Valamint valami olyan megoldás kéne hogy a k1 kapcsolót egy nyomógomb és relé kombóval kapcsoljam.Tehát egy nyomógomb megnyomására a k1 nyit,ha egy másik nyomógombot (féklámpa kapcsoló)testre zárok,akkor k1 zár.Ha több lábú a relé,akkor kapcsolhatja a 317 bemenetét is,hogy ne dolgozzon ha nincs rá szükség.Ezt 555-el meg lehet oldani asszem!
Hello!
Az LM317-et 555-öt hagyd a fenébe. A 317-re nincs szükség, ha alapjelet szeretnénk a szabályzóhoz, akkor ott a 8V, ebből egy potival (és egy előtét ellenállással) lehet 0..5V-ot képezni. Nem az a feladat, hogy eszközöket keressünk, hanem az elgondolás megvalósításának logikája. Azt gondold át logikailag, amit írtál. Mert ebből sajnos nem lesz tényleges tempomat. Az analóg áramkörök alkalmazása miatt, meg főleg nem. Mert ha ki van kapcsolva, akkor a gázkar veti a gépet. Ha be van kapcsolva, akkor a pillanatnyi sebességet kell tárolni (ami abban a pillanatban volt az F/U kimenetén), majd ehhez hozzáhasonlítani az F/U kimenetét. És a különbség szerint szabályozni a motor teljesítményét. (Mint ahogy most is teszi, csak most éppen a gázkar állását veszi figyelembe.) Kikapcsolni pedig akkor kell, mikor rálépsz a gázra, vagy a fékre. A tempomat ki-be kapcsolása, az egy RS tár funkció. Be-kapcsolni egy nyomógombbal lehet. Ki-kapcsolás alapvetően nem gond, mert egy komparátor megmondja, hogy a gázkar állása nagyobb feszültséget ad-e, mint a pillanatnyi motorvezérlő kimeneti jel. Ezzel a diszkrét információval vagylagos a fékpedál jelzése. Ha valamelyik jön, kilöki a temomat-ot. A gond a sebesség tartáshoz szükséges pillanatnyi sebesség jel (F/U) tárolása a szabályzó részére. Mert itt egy analóg jelet kellene tárolni, amit hosszú percekre elég nehéz megoldani. Tehát az F/U kimeneti jelét digitalizálni kellene, majd ezt az értéket tárolni a tempomat bekapcsolt ideje alatt. Ebből digit/analóg átalakítóval képezni a szabályzó egyik jelét sebesség tartása alatt. De ez rendesen megkomplikálja a feladatot. Vagy is vélhetően a tempomatokban processzor dolgozza fel a jeleket, nem analóg áramkörök. De még számtalan feladat van még, pld. határolások stb. Egy digitális poti IC alkalmazása lehetne még esetleg a megoldás, csak én még nem használtam ilyen-t de nincs is nekem. De az is egy számlálóból és D/A átalakítóból áll. Csak nem kell megépíteni azt. Ha a digitális poti kimenti feszültsége kisebb, mint a pillanatnyi sebesség, akkor felfelé kel léptetni. Ha nagyobb lefelé. Így mindig követi azt. Ha a tempomat bekapcsol, akkor meg kell akadályozni a léptetést, így megőrzi az utolsó állás értékét, és meg van az összehasonlítás alapja a szabályozásnak... De látom rendesen nőtt az étvágyad, mert kezdetben csak egy tranzisztorról volt szó.. Ez az egész, már itt nagyon kezd OFF lenni! üdv! proli007
Üdv!
Végülis jó a dolog így.Mert igazából arra gondoltam amit most a poti-előtétellenállás fog megoldani.Tehát ha bekapcsolom akkor tartja a gázt.Vagyis nem a pillanatnyi gázkarállást akarom vele tartatni,hanem megmérem hogy pl.:17km/h sebességhez kell sík úton a gázkartól 3.1V,akkor beállítok a speed bemenetre 3.1V-ot,és a p1 potit is beállítom erre az értékre.Ezután ha a tempomatot bekapcsolom,akkor tartja a 17km/h sebességet.Viszont ehhez akartam azt hogy ha szükséges,a gázkarral tudjak gyorsítani a k1 zárása nélkül.Ha pedig visszaengedem a gázt,akkor megint visszaálljon a 17km/h-ra.Hogy az eredeti példánál maradjak
Hello!
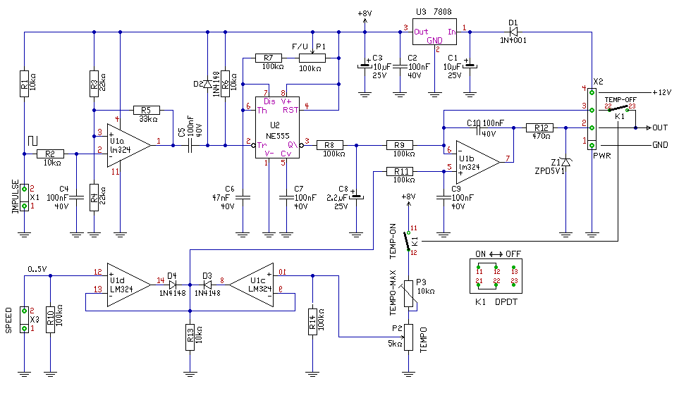
Ez tulajdonképpen viszonylag egyszerűen még megoldható. - Jelenleg a K1 kapcsoló, egy két-áramkörös váltókapcsoló lesz. (Vagyis ha TEMP-On zár, TEMP-Off nyit) - A gázkar jele a Speed bemenetre kerül, míg a TEMPOMAT jelét a P2 poti adja. - Amikor a TEMPOMAT be van kapcsolva, mindig a nagyobb feszültség kerül a szabályzó bemenetére. Így ekkor a gáz már levehető, és a TEMPO feszültsége megy tovább. De ha a gáz lesz magasabb, akkor annak feszültsége jut a szabályzóra. (gyorsít) Ha a gázt ismét leveszed, akkor pedig a TEMPO feszültsége. (Vissza áll az eredetileg beállított sebességre) - Ha TEMP-OFF állás van, akkor a TEMP poti feszültsége megszűnik, és csak a gázkar marad. Így csak az vezérli a szabályzót. (ekkor a sebesség szabályozás is megszűnik, az eredeti működés van.) Remélem így megfelelő. Természetesen meg lehet tartani az eredeti áramkört is, mert az új rész csak pluszként kerül a kapcsolásba. Ekkor az LM324 helyett, a két LM358 is alkalmazható. üdv! proli007
Szia!
Nem szeretnék károgni, de szerintem nem tudod elérni a célod. Az elektromos kerékpár elektronikák áramkorlátozással vannak ellátva. Ha a hídra fölfelé mész, hiába húzod max-ra a gázkart, a motor jó eséllyel áramkorláton fog maradni (szerencsére, mert különben leéghetne). Amíg nem éri el az áramkorlátot, addig működhetne a dolog, de egy BLDC motor nyílthúrkúan is viszonylag pontos, nem lesz érdemi fordulatszám stabilitás növekedés. Ami érdemi változás várható, hogy lejtőn lefelé, amikor az előírt fordulat fölé gyorsul a kerékpár, a szabályzó leszabályozza a motort, de a szabadon futó miatt tovább gyorsulhat majd a bicaj.
bele van kalkulálva részemről hogy ez addig működik amíg le nem merül az akku annyira hogy már ne bírja teljes gázzal tartani az a sebességet! Meg nyilván nem 30-ra akarom beállítani.Tudom hogy 20km/h az a sebesség amit tartani akarok mert ennél jó a táv/sebesség arány az én bicajomnál! a motor meg a kerékagyba van,tehát nincs szabadonfutó!
Nem az akku ami lehatárolja a sebességet, hanem a fokozott terheléskor az áramkorlát. Próbáld ki, ha túlterheled a kerékpárt, hiába húzod a gázkart, nem megy gyorsabban a bicaj.
Akkor inkább mondom úgy hogy 3 e-kerékpárom van,meg egy e-robogóm! Használom már őket egy ideje,tisztában vagyok az áramkorláttal.Nyilván nem a függőleges falon akarok vele felmenni! Eddig is felment a hídra nem tiltott le az áramkorlát,tehát ezután sem fog! Csak eddig nekem kellett több gázt adja mikor odaértem most meg az elektronika fog helyettem! Ugyanígy ha egy kanyargós úton szembeszélbe kerültem,eddig nekem kellett korrigálni,most ez fogja megtenni!
Üdv Mindenkinek!
A problémám a következő: adott egy kerék, melynek a fordulatszámával arányosan kellene egy dc motort meghajtani. A keréken egy ABS jeladó található, arról vesszük le a jelet. A dolog pikantériája, hogy a motor sebességének több, előre beállított tartományon belül kellene követnie a kerék fordulatszámát (arányosan).Pld. 1. fokozatban a motor forduljon n*F fordulatot, 2. fokozatban n*2F fordulatot, stb. n függvénye lenne a kerék fordulatának... Ez egy sebesség függő anyagtovábbító lenne, ahol a fokozatok az alapanyag minőségétől változnának. A rendszer üzemeltetésére 12Vdc feszültség áll rendelkezésre (akkumulátor, illetve autó generátor) Ehhez várok ötleteket (nagy könnyebbség lenne, ha kapcsolások is lennének hozzá) Köszönök minden építő jellegű hozzászólást! Imi
Nem tudom hogy az ABS jeladó milyen jelet ad, fordulatszámmal arányos impulzust, vagy valamilyen színuszhoz hasonló formájú jelet.
Először valamilyen jelformáló áramkört kellene csinálni, ami a jelet impulzussá formálja, majd egy 74HC123 monostabillal azonos szélességű de változó frekvenciájú jelet készíteni. Ezt egy integráló tagon átvezetve, a frekvenciával arányos feszültséget kapunk. Ezt a villanymotor meghajtására alkalmas erősító erősítésének változtatásával lehet "sebességváltót" készíteni.
az ABS jeladó egy "fogaskoszorú", ezt szokták ráhúzni a féltengelyre. Ennek a fogait egy induktív érzékelő detektálja, amiből elég szép négyszögjel jön ki...
A villanymotor itt elég "combos" lesz, 12V-on legalább 8-10A az áramfelvétellel (terheléstől függő) kell számolni, de még nincs meg a motor sem...
Szia!
Lm 2917n- nel tudsz frekvenciából arányos feszültségjelet nyerni. Ehhez hasonló területre gyártják (sebesség, fordulatszámmérő, stb.) A magam részéről egyszerű frekimérőként használom, egész pontosnak mondható. üdv: hp
Akkor olyan igazi jelformálóra talán nincs is szükség, a monostabilnak elég jó bemenete van viszonylag lassú felfutású jelekre. A combos motort is meg lehet hajtani combos FET -ekkel, de pl. ha mikrovezérlővel oldod meg az egészet, akkor PWM szabályzóval viszonylag egyszerű dolgod van. (a programmozást leszámítva) Nem kell a frekvenciát feszültséggé átalakítani, mehet mindjárt a PFM --> PWM konverzió.
a mikrovezérlőt el szeretném kerülni, mivel abszolút nulla szinten vagyok a programozásban (szeretném megtanulni, de most nincs rá idő), ha lehet, akkor uC nélküli kapcsolást szeretnék. Valószínűleg sokkal egyszerűbb lenne vele...
Akkor marad a diszkrét megoldás, az sem bonyolult. A fordulatszámmal arányos feszültségből tudsz komparátorral PWM jelet előállítani. A komparátor egyik bemenete egy fordulatszámmal arányos feszültség (integráló tag kimenete), amit felhasználhatsz egy 555 -ős áramkörrel készített PWM szabályzó vezérlésére.
|
Bejelentkezés
Hirdetés |




)






