Fórum témák
» Több friss téma |
Sziasztok!
Szeretnék építeni egy függvénygenerátort mérési célokra, tehát elég pontos műszerre lenne szükségem. A frekvencia tartomány kb. pár Hz -től 1MHz terjedne, a kimeneti feszültség pedig kb. 10mV...5V. A jelelakok pedig a szokásosak szinusz, nényszög, háromszög. A torzítás természetesen minnél alacsonyabb, de nem kell HF generátor szintű. Ha tudnátok segíteni kapcsolási rajzokkal, vagy kimondott speciális IC-kel annak nagyon örülnék. Én is találtam eggyet: http://www.freeweb.hu/bss/index.php?id=197 Erről mi a véleményetek? A segítségeket előre is köszönöm!
Hali!
Én épp építek egyet, már hetek óta méregetek. Egy MAX038-as a lelke, nem kell hozzá sok külső elem, de ha valóban "sokoldalúan" szeretnéd használni, precízen kell beállítani, elég macerás. A BSS-en lévő mondhatni csak egy alapkapcsolás, sok mindent nem tud. Valódi függvénygenerátoron több mindent lehet állítani, gondolok én itt a kitöltési tényezőkre, jelalak, finomállítás... Ha minden jól megy, és megkapom pár napon belül a hiányzó alkatrészeket, akár képeket is tudok róla feltenni. Egyenlőre próbanyákon működik, de az állítás még elég körülményes. Egy tanács előre: Nehogy úgy járj mint én, az áramvezérelt frekvenciaállító bemenetet ne hajtsd meg impedanciaillesztő nélkül, nagyon érzékeny. Mindenhova hidegítőkondi. A nyákom még nem végleges, de már csak idő kérdése... Ígérni nem fogok semmit, de ha minden igaz, írok róla egy cikket is... Sok sikert, és KITARTÁST! Barátod a Google!
Nagyon szépem köszönöm a válaszodat!
Én is ezzel az IC-vel szemezek tudom hogy még sweep funkciót is tud. Nagyon örülnék majd a képeknek! Esetleg egy kapcsolási rajzot tudnál mellékelni a tiédről ha nem gond?Sok sikert kívánok neked is az építéshez és még 1x köszönöm!
2005/2006 RT évkönyvben éppen 1 ilyen max038-al van generátor építve!
de akár 20megáig is megy simán az ez a gen ic !!!
Ne köszönj még semmit, majd ha készen lesz.
Egy kapcsolási rajzot meg tudok mutatni, de még nem végleges. Az ellenállások értékeit még méregetem, hozzávetőleg már azért meg tudom mondani, ha érdekel.
hali! Ha nem is teljesen szabad, de ha szépen megkérlek be tudod szkennelni, vagy valahogy megmutatni a cikket? Érdekelne a kitöltési tényező vezérlés megoldása.
Köszi előre is.
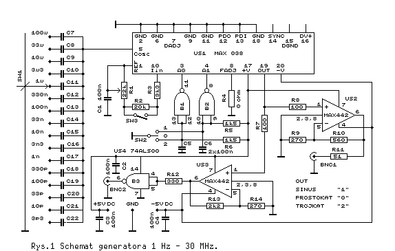
még egy(ott a kapcsrajza is..)
másik megent egy és még itt is(lap alján vannak a kapcsik, doksik forrás..) csatoltam még egyet üdv minden jót Idézet: „Barátod a Google! jaja ez a mocsok segítet ![]()
csá
köccce most már van gazdagon kapcsirajz az SYNC kinmenet az mire jó??? ntán a kimeneti frekivel ad aráányos TTL jelet? (boccs csak még nem ástam elég mélyre magam a téméban).
Igen, a MAX038 leírását átolvasva minden világos lesz.
![]() A SYNC kimeneten TTL jellel lehet más áramköröket szinkronizálni a függvénygenerátorodhoz. A frekivel arányos TTL jelet ad, mely magasra vált, ha a jel átlépi a 0V-ot negatív irányból. 0-ra vált, ha a jel ismét átlépi a 0V-ot pozitív irányból. DGND GND-re kötése és DV+ V+-ra való kötése szükséges hozzá! Az Iin lábbal tudod vezérelni a frekvenciát első lépésben. A lábnak alacsony a bemeneti ellenállása, áramgenerátorral kell meghajtani! 2-720uA-el! (lineáris tartam: 10-400uA) Második lépésben a frekvencia vezérlésére az COSC lábra kötött kapacitás való. Értéke 10pF-100µF engedélyezett. A FADJ láb (frequency adjust) a beálított frekvenciát csak +/- 70%-ban tudja módosítani, ez kell a fűrészjelhez. A DADJ (duty cycle adjust) kitöltési tényező beállítására szolgáló lábbal a négyszögjel (csak az OUT-on kijövőnek) kitöltési tényezőjét tudod állítani 15-85%-ig! Nagyon jó PWM-hez! A FADJ és DADJ lábakba integrálva van egy 250uA áramgenerátor, mely leírás szerint -5V-ra húzza le a lábakat, mérések szerint csak -3,5-ig! Egy potival kell őket a referenciafeszültségre felkötni. A poti értékét ki lehet számolni a leírásban lévő képletekkel! A DADJ nem lehet a levegőben, (potenciálmentesen) mert nem fog tudni oszcillálni az IC! A FADJ lábat is érdemes lehúzni a földre, egy megfelelő ellenállással, ha nincs igény rá. Sok kapcsolási rajz kering a neten, ez tény és való, de nem árt kicsit "belelátni", mert ha valami egyszerű, nem mindig jelenti azt, hogy használni is könnyen lehet majd. De a fordítottját is szem előtt kell tartani! Még egy jó tanács: A REF lábat (kiadott fix 2,5V-os referenciafeszültség) ne terheljétek túl (láttam egy kapcsrajzot, ahol 470 Ohmos potival húzták a földre, max terhehetősége 2mA a lineáris részben. Nem illik rátenni túl sok hidegítőkondit sem, mert a kimeneti jel felharmónikusai (12-15Mhz) mérhetők lesznek, ami a bemeneti jelet torzítja.(tapasztalat)
Arra azért vigyázni kell a SYNC kimenetnél, hogy könnyen beszórja szeméttel a szinuszt, mivel ez egy nagysebességű része az IC-nek.
Ezért ha nem kell ez a kimenet, akkor ki kell kapcsolni. Nem véletlenül van külön tápja.
5let forrás ként dobtam fel. Aki meg ilyet épít az tudja, hogy mit és hogyan szeretné gondolom.
csá
ezt nem jól gondolod már régebben akartam egy genrátort csak még nem volt rá időm hogy utánanézzek hogy mivel lehetne megoldani, hogy az jóó is legyen. mivel még csak most kezdek utánanézni a dolgoknak (azaz tegnaptól) ezért nekem Deguss utbaigazítása igenis sokat segyített köccce Degussés mivel én németes vok ezéé elég sokáig nyálaztam volna az adatlapot mire ezek kihámoztam volna .nah csak ennyit akartam. csáá
Helló!
Régóta gondolkodok ezen a max038-as függvénygenerátoron, most talán el is szánom magam. Két kérdésem lenne. Az egyik az, hogy olvastam valamelyik linknél, hogy a Sync kimenettel gondok vannak bizonyos tartományokban bizonyos terhelésnél. Ezt lehet orvosolni egy 74HC14-es buffereléssel. Te próbáltad már ezt? Mert nekem nem teljesen világos hogy hogy kéne ezt oda bekötni. a másik kérdésem pedig, hogy kb mekkora áram kell a függvénygenerátornak, mert én szimpla (+5V és föld) táppal akarom megoldani, és egy ICL7660-al invertálnám hogy meg legyen a -5V is. Ugyanis nem akarok trafót rakni bele, hanem valamilyen adapterről akarom üzemeltetni, az pedig szimpla egyenfeszt ad.
Jó estét ismét mindenkinek!
Szívesen gulyi88, bár németül én is relítatív jobban tudok. Gory! A függvénygenerátor adatlap szerint mint a -5-ről, mint a +5-ről 40-50mA környékén vesz fel áramot. Méréseim szerint a +5V-ról felvett áram nagyban függ a frekvenciától kb. 10-50mA, viszont a -5V-ról szinte mindentől függetlenül vesz fel 40-45mA-t. Ez nem sok, de nagyon stabil feszültség kell neki. A stabIC után saját tapasztalat szerint, még egyoldalúan részlegesen árnyékolt nyákkal is, közvetlen az IC tövébe 100-100nF, és külön hidegíteni a REF-et, és az IIN lábat (persze az ellenállás előtt). Ha esetleg a nyáknál tartanál, pár jótanács: - Ne csinálj földhurkot, én jópár órát szenvedtem miatta. - Az COSC lábára a kondikat a lehető legközelebb tedd, ha forgókapcsolóra vezeted, minél rövidebb vezetékeket alkalmazz. Ha van rá türelmed, egyenként árnyékoltakat! És még valami: Vigyázzatok, nagyon, mert ma én is kisütöttem a referenciafeszültség lábát. Jobbanmondva azt a kapcsolást, az IC belsejéből, ami egy igen stabil 2,5V-ot állít elő. Alapból igaz 2,3V-ot ad, de pár nF-al simítva már lemegy 1,2 környékére. Ennek az IC-nek annyi, sajnos nem voltam elég figyelmes egy kondi kivételénél a próbanyákból. Terhelést nem bír.Most még várok az új IC-re, megpróbáltam egy feszültségosztóval, ami így csak ideiglenesen is, de meglepően pontos! Egy műveleti erősítőt (TL074) alkalmaztam impedanciaillesztőként, jól lehet állítani a frekit, mondhatom teljesen lineárisan. (+5V -> 4k4-es ellenállás -> 4k7-es potenciométer - > föld. A poti leszedőjére 3k9-et és az Iin bemenetre. Persze van még pár más apróság, de egyenlőre tesztelgetni jó.) mellékes: Mennyi a szállítási idő a MAXIMTÓL? Nektek is 3 hét alatt érnek ide az IC-k?
hy
bővebben mi az a földhurok??? (hálózati főőd meg a cucc 0 ja összekötve???) csá
Körülbelül igen. Kicsit összetettebb.
Ha pl. a táptól elvezeted a testet az IChez, és onnan a BNC csatlakozó árnyékolására, ami egy lemezre van rögzítve (fém ház) ami külön össze van még kötve egy dróttal a testpotenciállal. Ez nem is annyira nagy gond, a probléma a következő lehet. A legtöbb oszcilloszkópon a bejövő jel árnyékolása a földeléssel össze van kötve. Ha a te függvénygenerátorodban a kimenő jelet szintén földeled, földhurok jöhet létre a két műszer között, amik nem kívánt induktivitások és ebből adódóan parazita rezgőkörök. Zavarokat okozhat a jel mérésénél....
aha oks
akko magyarul a hálózatoti földet semmiképp nem lehet összekötve a 0pontal. ((én álltalában olyan 2 olsalas nyákot szoktam gyártani aminek az alkatrészoldalát testnek használom és ha egy lábat testelni kell akko azt az alkatrész oldalon forrsztom amiket meg nem kell testelni azok a másik (forrasztási) oldalon mennek és az alkatrész oldalon van egy kb 3mm kör kimarva nehogy véletlen a lába összeérjen a testel.)) nah abből akko nem lesz baj ha nem kötöm össze a GND-t a 0val. köccc
Én eddig azt hittem hogy a GND-t össze kell kötni a 0-val (vagy tápközéppel), meg a BNC árnyékolásával is. Akkor ezek szerint nem? Átnézem azt hiszem a belinkelt nyákterveket hátha letisztul.
csáá
nem kell összekötni!!!! azaz legáalább az egyik cucc (vagy a generátor vagy a meghajtott cucc azaz a "fogyasztó" ) legyen független a hálózati GND - tőől jobb ha a generátor földfüggetlen mert akko tuutii nem lesz főőőődhurok akármit is dugsz ráá csááá
Nah, félreértések elkerülése végett a következőket kell összekötni:
A táp negatív pontját (nevezzük testnek) az IC GND-jeivel, és a BNC csatlakozó árnyékolásával, de csak egy helyről! A földeléssel semmit nem kell összekötni!
Találtam egy nagyon jó kapcsolást érdemes ezzel is foglalkozni. Deguss egyépként nézegettem az oldaladat és ott van egy PIC-es frekvenciamérő, azt szeretném műszerként használni a generátorhoz. Mi a véleményed jó hozzá?
Üdv. Ákos!
csá
faxa a kapcsolás!!!! a frekimérőt te hova kötnéd??? SYNC kimenetre vagy a tényleges kimenetre??? én is akarok egy frekimérőt , nem PIC -est, analóg űton is megoldható. (csak kicsit körbe kell nézni kell, keresni egy IC t ami 6-8szegmenst hajt meg multiplex-be így minimális a vezetékek száma azaz 7+szegmensenként 1, a többi már csak számláló kérdése.) talán 4 segmens is elég lenne (milyen léptékekkel megy ez felfelé??? látom elég sok kondi van hozzá)) egyébkét a kaszninak egy kibelezett régi CD rom dobozára gondoltam van 2 is csak valami előlapot kell csinálni hozzá!! csááá
Hali!
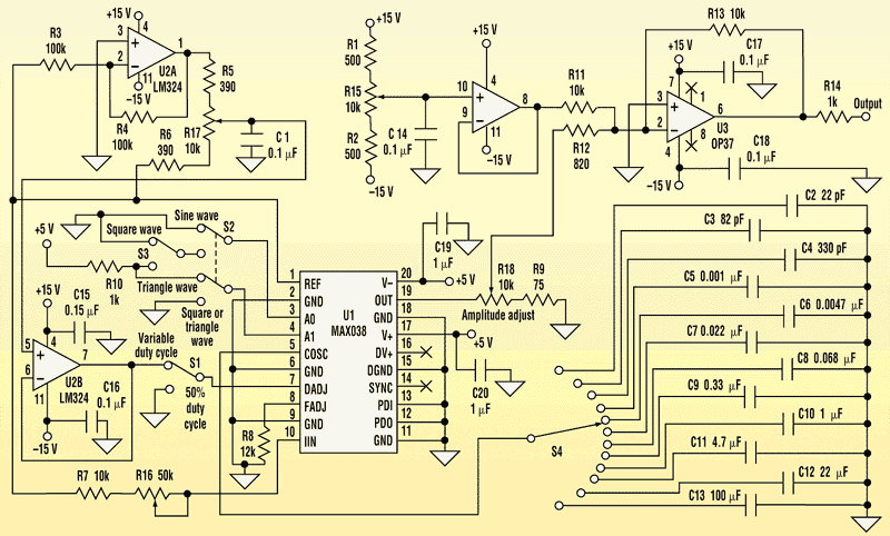
A frekvenciamérő valóban szuper egy dolog, Vicsys kollega is ilyet épített, én meg vagyok vele elégedve. Pontos, és igen érzékeny! Természetesen csatlakoztatható a függvénygenerátor TTL szintű kimenetére. A csatolt rajz nem rossz, a kimenő jel erősítése elég jól van megoldva, de pl. a függvényalak változtatás nem elég "alkatrészgazdaságos". Egy váltókapcsoló is elég hozzá. A duty cycle 50% és variable átváltó jó ötlet, igaz ezt én is így csináltam. A beállítása precíz mondjuk, de még nem vagyok benn biztos, hogy nem lett-e volna elég egyetlen poti. Most sajnos nem tudok még mérni sem, várok az új IC-re Meg tudod esetleg adni az oldal címét, ahonnan a kép van? Nincs esetleg leírás hozzá? Sok sikert! Üdv. deguss
számolgattam itt a léptéket és
22p vettem 20MHz hez igy kijött a In áram 440uA és azzal végigszámoltam: 22p - 20 MHz 82p - 5,3 MHz 330p - 1,3 MHz 1n - 440 KHz 4,7n - 93 KHz 22n - 20 KHz 68n - 6,4 KHz 330n - 1,3 KHz 1u - 440 Hz 4,7u - 93 Hz 22u - 20 Hz 100u - 4,4 Hz hy
huhh bazz
az analóg fekimérő az felejtős túl nagy lenne még ha csak 4 digit is kell (4*10es száml 4*latch (4+1)*4/1 mux 1*BCD/7 +kijelzőő +időlapgenerátor...) maradjunk csak inkább a PICeknél habár ahoz nem értek de beégetni csak be tom
Az oldal címe amit kértetek:
[link=http://www.armory.com/~rstevew/Public/Ccts/MAX038FunctionGenerator.htm]http://www.armory.com/~rstevew/Public/Ccts/MAX038FunctionGenerator.htm[/link] Hát igen én is maradok a PIC-nél, de ha ennyire szereted a 7 vonalasokat ráteheted PIC-re is. Amúgy az IC-t Budapesten itt lehet kapni: [link=http://elektrokontha.hu/]http://elektrokontha.hu/[/link] A frekimérő meg közvetlen az IC-kimenetére gondoltam, még az amplitúdó szabájzás elött. Szarintetek jó lessz? Köszi mindenkinek! |
Bejelentkezés
Hirdetés |




tudom hogy még sweep funkciót is tud. Nagyon örülnék majd a képeknek! Esetleg egy kapcsolási rajzot tudnál mellékelni a tiédről ha nem gond?




köccce Deguss
A beállítása precíz mondjuk, de még nem vagyok benn biztos, hogy nem lett-e volna elég egyetlen poti. 




