Fórum témák

» Több friss téma
Fórum » Garázsajtó nyitás elleni védelem.
Lapozás: OK   1 / 1
(#) delidaz hozzászólása Ápr 2, 2008 /
 
Üdvözlet mindenkinek!
A történetem a következő. Egyik nap a garázsban ténferegtem és egyszer csak az ajtót emelő motor elindult. Szerencsére a “rigli” zár be volt tolva így nem tudta az ajtót felemelni, de a motor továbbra is erőlködött. Ezek szerint a léptető kódos rádiós kapcsoló szerkezet nem biztonságos mert valószínű a környéken egy másik kapunyitó vagy a csuda tudja mi működésbe hozta. Hogy a jövőben ez ne történjen meg, ugyanis ha elhagyom a házat az ajtózár nem lesz betolva és az ajtó bármikor kinyílhat, arra gondoltam, hogy egy relével a tápfeszültséget leválasztanám a GSM lakásriasztóm segítségével.
Ha a riasztó élesítve van a relé behúz és a tápot megszakítja, ha kikapcsolom az ajtó működne.
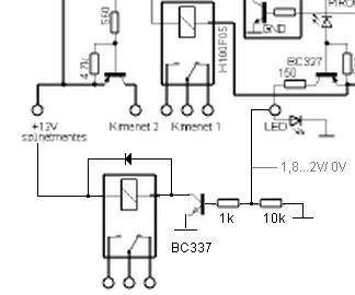
A kérésem az lenne, hogyan lehetne a mellékelt riasztó kapcsolási rajzán a második (piros nyíllal megjelölt) LED helyére csatlakozva egy kis egyszerű áramkört építeni 12VDC táppal és relével. A két LED élesítés esetén világít. Segítségeteknek nagyon örülnék, különösen ha kapcsolási rajzal lenne alátámasztva.
Köszönettel: István

(#) ferci válasza delidaz hozzászólására (») Ápr 2, 2008 / 4
 
Egyszerűen "rátelepíted"... ha a led világít, nyitófeszt ad a BC337-nek, meghúz a +relé.
A belső 327-nek nem jelent plusz terhelést...

+relé.JPG
    
(#) Inhouse válasza delidaz hozzászólására (») Ápr 2, 2008 /
 
Nem tudom mit értesz léptető kódoson, de szerintem nem ugrókódos a rendszered, mert akkor nem történt volna ez meg. Vagy hibás az elektronika, esetleg beázott és azért történt a vaknyitás, vagy ha valóban a szomszéd nyitotta, akkor fixkódosak vagytok, de még akkor is egy olyan kicsi valószínűségű dologba futottál bele, hogy hihetetlen...
Szerintem a GSM hókuszpókusz helyett inkább nézesd meg a cuccot, és/vagy vegyél elektronikai alkatrész üzletben ugrókódos adó/vevő kit-et, 4-5eFt-ért és azt applikáld bele a jelenlegi helyett...

Üdv
Inhouse
(#) feki00 válasza delidaz hozzászólására (») Ápr 2, 2008 /
 
Lehet hogy itt de valószínü hogy nem volt egy tag aki nem volt jóban a szomszédjával és pont ilyen "csíntevésen" törte a fejét.
(#) delidaz válasza ferci hozzászólására (») Ápr 2, 2008 /
 
Köszi az ötletet ki fogom próbálni, miután beszereztem az alkatrészeket.
(#) delidaz válasza Inhouse hozzászólására (») Ápr 2, 2008 /
 
Tévedtem ugrókódosnak hívják ha az van nekem. ??
De azt hiszem ferci ötlete sokkal olcsóbb mint 4-5 ezerért elektronikát venni.
(#) delidaz válasza feki00 hozzászólására (») Ápr 2, 2008 /
 
Tényleg. Elképzelhető az, hogy valaki épített egy bizonyos frekvencia sávokban automatikusan váltó adó készüléket
abból a célból, hogy kipróbálja hova lehetne betörni?
Azt esetleg egy elhaladó autóból is lehetne kezelni.
Lehet egy kicsit elvetettem a sulykot
(#) Inhouse válasza delidaz hozzászólására (») Ápr 4, 2008 /
 
Az ugrókódos rendszerek már általában tanítósak szoktak lenni, tehát csak úgy egy másikkal nem lehet nyitni, csak ha a vevőre rá van tanítva...ez meg elég necces, mert ahhoz bent kellett járni előtte...

Rá kellene kérdezni a készülék forgalmazójánál, hogy miként történhetett ez meg.

Üdv
Inhouse
(#) Mumtaz válasza delidaz hozzászólására (») Ápr 4, 2008 /
 
Azt lehet tudni, hogy milyen garázskapumozgató van fent?
Esetleg egy kép a távirányítóról?
(#) delidaz válasza Inhouse hozzászólására (») Ápr 5, 2008 /
 
Köszi, de most nincs időm mert építkezek. (egyébként ott történt az eset) A kapu és az emelő elektronika zsír új.
Én valahogy nem bízok meg a léptető kódokban így aztán a 205051 ferci kapcsolási rajzát fogom kipróbálni.
Már megvettem az alkatrészeket hozzá.
Üdv: István
(#) delidaz válasza Mumtaz hozzászólására (») Ápr 5, 2008 /
 
Hali!
Előkeresem a papírjait és megfogom nézni a gyártóját.
A távnyitó "exitec" márkájú R-1350G/M Digital 433MHZ
Képet sajnos nem tudok feltenni.
(#) Atis57 válasza delidaz hozzászólására (») Ápr 6, 2008 /
 
Sziasztok 4
szerintem ez normális jelenség--a XXXX millio kód általában kimerul 4096/16394 -ben .
még a gyári Audi nál is előfordul . hogy 2 autóból választhatsz! ennyit a kereskedelmi szlengről --én inkább a fix kódot szeretem--- főképpen a 3, catornára állitva /utólag 1 dioda /
a legbiztosabb kikapcolva--ill időzitve.
(#) delidaz válasza ferci hozzászólására (») Ápr 8, 2008 /
 
A rajz alapján megépítettem, kitűnően működik.
Köszönet neked.
István
Következő: »»   1 / 1
Bejelentkezés

Belépés

Hirdetés
XDT.hu
Az oldalon sütiket használunk a helyes működéshez. Bővebb információt az adatvédelmi szabályzatban olvashatsz. Megértettem