Fórum témák
» Több friss téma |
De most már nem is tudom.
Ha úgy van ahogy te mondod, akkor mivel lehet megmagyarázni azt, hogy a radiátoros trükk után megszűnt a brumm? Következésképp mégis csak van szerepe a gépházon lévő váltófesznek a jel alakulásában, vagy nem? Tehát az erősítő vonatkoztatási rendszerében sem teljesen független tőle a jel.
És mitől lenne a bemenetén a jelföldtől különböző potenciál? A jelföld azt is húzza magával!
Ismétlem: "a valódi jelföld nem ekvipotenciális felület, van ellenállása. Az egyik végébe befolyó kapacitív áram feszültséget kelt a két vége között." Ezt a kapacitív áramot a jelföldön ülő hálózati feszültség okozza.
Sziasztok,
Nekem is ráz a PC-m, ha nem, vagy nem jól földelt konnektorba van dugva. Megnéztem a PC tápot. Be van kötve egy-egy kondenzátor a középső (védőföld) és a szélső (fázis és nulla) közé. Tehát akárhogy dugom be,"ráküldi" kb. a hálózati feszültség felét (műszerrel mérve) a fémházra. Döbbenet, de ez van. Lehet, hogy a kapcsolóüzem miatt kellenek ezek a kondik? Valószínűleg nem életveszélyes, de azért egy kicsit csíp. Sajnos a régi lakásokban földelt konnektor csak a vizes helyiségekben szokott lenni, a számítógép meg a szobában szokott lenni, ezért ez elég gyakori eset lehet. Én utánajárnék annak a földelt konnektornak, lehet, hogy valahol szakadt a védőföldeléshez hasznáét vezeték.
Minden bizonnyal rossz valami, ezért majd ha jobb idő lesz, akkor át lesz nézve.
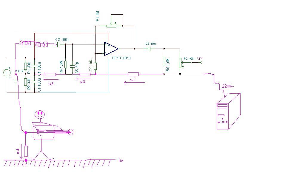
Na u1, u2, u3, u4 50Hz-es váltakozó feszültséget jelentenek. Ez azt az esetet ábrázolja, amikor a gitáros NEM fogja meg a húrokat. Gyakorlatilag az U4 fesz egy nagyon nagy ellenálláson esik. u1,u2,u3 pedig nagyon kicsin. Az ábrán látszik, hogy a műveleti erősítő nem invertáló bemenete, (e szerint viszonyítva) alacsonyabb potenciálra kerül a tekercsen keresztül, mint a negatív. (De ha nem is így, akkor is feszültségkülönbség lép fel a műveleti erősítő bemenetein!)
Ha megfogod a húrokat, a "számítógépház brumgenerátorodon" a nagy terhelés hatására leesik a feszültség, hisz az nem tudja a rajzon található állapotot fenntartani, csak mikroamperek mellett, így megszűnik a feszkülönbség, vagy lgalább is csökken.? Vélemény?
Legjobban Santana megjelenése tetszik a rajzról
Hello! Lenne egy nagy problémám: van egy ASIO EMU 0202 USB-s hangkártyám és azért vettem hogy a gitármodelező progikhoz jó legyen (pl Rig), aztán problémám támadt mivel az Amplitube 2-ből nem tudok kicsikarni semmilyen hangot sem vele!Az audio beállításoknál már mindenféle lehetséges kombinációt próbáltam, de egyik sem nyerő, rendre azt írja ki hogy nézzem meg az audio midi setup panelt, de ezt meg nem tudom megnyitni, viszont feltettem az ASIO4ALL programot, akkor már meg tudtam nyitni ezt, de semmilyen eredményt nem tudtam elérni... Viszont ha visszaváltok alaplapi hangkártyára akkor azzal tökéletesen működik, csak nagyon sistereg és gerjed!
Remélem valaki tud segíteni, mert nagyon sűrgős lenne, és kellene a munkámhoz a tube. Előre is köszi!
Hello
Lenne egy kérdésem. Kb. 2 hónapja vettem egy Sx Packot (gitár, erősítő…). És az lenne a kérdésem, hogy az erősítőm, ami volt a packban (Sx ga-1065, serial no.: 070800029, 10 wattos- 8ohm) elég rossz hangot ad ki magából, zúg amikor nem gitározok vele és az overdrive bevan kapcsolva. Még akkor is, amikor a overdrive ki van kapcsolva, de akkor már nem olyan hangos, és ha a gitárt kihúzom az erősítőből, akkor már nem hallatszódik, de ha a gitárból hózom ki a jack kábelt akkor hallatszódik. Minél jobban hangosítom fel az erősítőt annál hangosabb ez a hang, és már kis hangerőn is nagyon idegesítő. Ez "normális" ennél a gitár/erősítőnél (mert nem tudom melyikkel lehet a gond) vagy meg lehet javítani. Mi lehet a baja? Mit lehet vele csinálni? Van még rajta garanciám. vigyem be? ja és ha a pickup váltónál meg fogom azt a kis fém részt akkor csendesebb, meg ha az erősítőnek a hordoző fülénél a fém részt.
Szerintem ez esetben is segíteni fog, ha a radiátorra kötöd a GND-t.
Eltudnád nekem magyarázni hogy mit kössek a radiátorra? Mert még kezdő vagyok. Írtam pár héttel ezelőtt mailt az üzletnek ahol vettem a gitárt, de nem nagyon akarnak vissza írni. Másra nem lehet kötni, mert nincs radiátorrom. Egyébként ha ezt megcsinálom elveszik a garancia?
Szóval az a lényeg, hogy a konnektorodban lévő földelés nem tökéletes, és ha be van kapcsolva pl a számítógép, vagy teljesen mindegy, hogy mi, akkor a földvezetékre feszültség kerülhet, és ez kihat(hat) a jelvezeték földjére is, ez a probléma. Következésképp próbáld meg az erősítőnél azt a kis fémrészt (amit ha megfogsz, akkor csendesedik) olyan helyre kötni, ami biztosan galvanikusan a föld potenciálján van. Ezért jó a radiátor, mivel azt általában külön szokták földelni, és a falon is átmegy, így földpotenciálon van. Ha nincs radiátor, akkor légy kreatív, és keresgélj valami olyan fém felületet, ami biztosan a földpotenciálon van. Pl, konvektor, bármilyen falon átmenő cső (nem zománcfestékes része)
oké kössz megpróbálom
Hali! Szóval elég összetett a problémám és nagy segítség kéne. Szóval a történetem részletesen. Gitározok, mint itt - ahogy láttam páran. Gitározok és basszerozok. Erősítő híján a PC-met használom erölködésre, spéci hangkártyát vettem 40K-ért. Annak az egyik audio in-jébe van bedugva a gitár, vagy a bassz, de nem ilyen egyszerű módon. Van egy multieffekt torzítóm, ez egyben az előerősítőm is, jópofa kütyü. Szóval úgy egy hete szombat reggel elhatároztam, hogy most zúzok egyet a gitárral, és kb. harminc perc zúzda után nézem, hogy valami csípi a kezemet. Akkor vettem észre, hogy bizony valami statikus elektromosság-szerűt érzek a húrokba. Mondom ilyen nincs. Eztán ez megszűnt, és nem is jött elő egészen máig. Ma is, lazán gitározok, erre csapkodja a kezem valami. Mondom pihentetem a gitárt, basszerozok egy kicsit. Nem telik el öt perc, az is ráz. Na akkor már pánikoltam. A basszust ahogy volt, bekötve leraktam a földre, bár a torzítót kihúztam a konnektorból (szóval a bassz közvetlenül csakis a PC-vel érintkezett). Keresgélek a neten (pl. ezt a fórumot is akkor találtam), de mivel közben megnyugodtam, gondoltam csak a statikus elektromosság szórakozik velem, hát felvettem a földről a basszt. Úgy csapkodta az ujjamat, hogy szétharaptama az ajkam. Na jó - mondom - ennek a fele se tréfa. A gitárból egy fémvégű jack megy ki, ez a fém rész is gerjedt. Gyorsan szétszedtem a torzítórendszert meg az egész hóbelebancot és most itt vagyok. A helyzethez az még hozzátartozik, hogy a pc a radiátor előtt van (panel ház), ami eléggé csöpög, de kábelt nem érint, pláne a számítógépét. BTW a PC betápja egy elosztóba van dugva (ide van dugva a torzító/előfok is!), ami egy másik elosztóból jön, ami szintén egy elosztóból jön (mindhárom elosztó földelt), és csak az jön a hálózatból. Légyszi, segítsetek nekem! Elektronikához tök sötét vagyok, szóval egyszerre értetlenkedem, félek meg idegeskedem.
Előre is thanks!
Hali!
Szép kis regényt írtál, először is .Másrészt a problémádat az okozza, hogy a számítógépházra rá van kötve a tápegység szűrőkondijainak a közepe (ami úgy ~115V, persze csak kis árammal), és valószínűleg ezt érzed. Amit ilyenkor tenni lehet, és a leghatásosabb megoldás, ha valami olyan dologra kötöd a gépházadat egy vezetékkel, amely biztosan földelt. Legjobb a radiátor (nem zománcozott része).
Köszi, megpróbálom!
És ugye ez azért nem veszélyes? Tehát ez a sercegés, statikus áram szerűség? Meg tud csapni? Az a fura egyébként, hogy kábé fél éve a gépre kötve gyakorolok, de egy héttel ezelőttig ez a probléma nem jött elő. Akkor a gitár új húrjaira gyanakodtam, de mivel a b.gitár is hasonlókat művelt, ezért jutottam el ide Köszi még1szer!
Igen, szinte 100% hogy a gép földelésével volt a probléma, sőt, mint utóbb kiderült, a gép betápja mégsem földelt elosztóba volt dugva (cseréltem gyorsan földeltre...) de már mindegy, a gitárokat erősítőbe dugtam, ezerszer jobb is a hangminőség természetesen. A szomszédok ugyan a halálba kívánnak, de ilyen kellemetlenségeket, mint a rázó gitár effekt ezentúl messzire kerülöm.
BTW: kialakulhat földhurok ugyanazon hálózatba dugott, teljesen ugyanúgy földelt elektromos cuccok között? Gondolok itt az erősítőre és a PC-re. Vagy nem volt még rá példa? Panelházban lakom, én itt már semmin nem lepődöm meg
Sziasztok!
Egy kis segítség kellene! Van egy 20 w-os tranzisztoros gitárerősítőm és szeretnék kihozni belőle 70-80 w-ot szerintetek hogy lehetne megoldani??? szétszedem és megnézem h milyen végtranyók vannak benne ha azokat kicserélném mondjuk TIP,BD,vagy más egyéb erősítőtranyóra akkor működne a dolog??? vagy a trafót nagyobbra? Ha valakinek van valamilyen ötlete az írjon!
Üdv!
Ez így édeskevés adat. Látni kellene a felépítést, nemlehet csak úgy beledobálni az alkatrészeket. Trafócsere az valószínű, de hogy a végfokon mit kell módosítani azt még nem tudni, esetleg 1-2 képet róla, vagy egy visszarajzolt kapcsi, az is lehet hogy a végerősítő részt teljesen ki kell cserélni, sőtt... több mint valószínű.
Ahogy tanult Kollégám mondta ez így nem fog menni.
Kellesz külön tarfó + egy másik végfok is hozzá. A TDA 7293-as egyszerű, és olcsó ,bár nem éppen erre a célra van kitalálva, de működik, én kezdésnek ezt ajánlom. De tényleg kevés az infó.
Szia!
Jól tudom, hogy ez egy Combó? Mert álltalában ezek az elterjedtek. Basszus, vagy szólógitáré? Ha combo, akkor a trafó, esetleg végfokon kívül a hangszórót(kat) is kikell cserélni. Ezesetben marad egy szép patinás dobozod az egészből egy tip-top új belsővel. Ami ráadásúl atom jól szól! ![]() Ha netán csak fejegység akkor sincs baj, de akkor meg a hangfalban ajánlatos kicserélni a hangszótót(kat), vagy másik, nagyobb hangfalra kötöd a tuningolt fejegységet. Üdv.:A2K U.I.: mi a márkája, esetleg a típusa?
Hát, ha netán kombóról lenne szó, szerintem nem érdemes tuningolgatni.
Békén kel hagyni és csinálni 1 másikat. A régit pedig eladni. De várjuk meg, hogy valójában m is ez? :yes:
És egy Combónak nagyon gyakran a hangszóró a lelke!
Egy 80-ezer forintosból 30 ezer a hangszóró
Aláírom. Általában Celestion (az újakban). Hát combot átépíteni nem sok értelme van...
Ezzel nem mondtál sokat... Esetleg egy kép vagy annyi, hogy egy dobozban van az erősítő és a hangszóró?
Nem 1 szívbajos gyerek, nem kapkod el semmit.
Easy van :smoke:
Üdv! Szerintem a legegyszerűbb mód az lenne hogyha az alaphangszóróját (ami általában 8Ohmos, de nem mindig) kicserélnéd egy kisebb ellenállásúra (mondjuk 4 Ohmra). Lehet hogy hangosabb lesz sokkal, viszont azzal számolj akkor hogy a hangminőség romlásával fog járni. Szóval szerintem nem érdemes ezzel szórakozni, inkább szerezz be olcsón valami régi szimpla jóminőségű erősítőt olcsón (Videoton, Beag, Vermona) és ehhez tegyél hozzá valami jó kis hangszórót szintén hasonló márkákban. Garantálom hogy jó minőségű hangzásod lesz, mert ezek a márkák minőségiek és nagyon jól szólnak. Esetleg annyi hátrányuk van hogy nem a "legesztétikusabb" eszközök, de engem ez nem zavarna. Én is gitározom, nemrég szereztem be egy Vermona 660 keverőerősítőt és szintén Vermona hangládát. A kettő együttese brutálnagy méretű, de 17E Ft-ból megvolt a kettő együtt és hatalmasat szól (az eredeti német RFT hangszórók amik a ládában vannak, nem is hasonlíthatóak a mai kínai hangszórókhoz, de az ára mégis megegyezik csak mert kisebb teljesítményűek). Ja és amúgy alapból 50W körüli az erősítő és a hangfal. Kép mellékelve...
szerintem új hangszóró mindenképpen kell....basszusgitáros vagyok, de azt azért én is tudom hogy pl. egy 8-as vagy 10-es hangszóróból legjobb esetben sem lehet kihúzni 70-80 wattot. kell egy trafócsere még, végfok tuti.....sztem jobban megérné egy vadonatújat összerakni....ha úgy döntesz hogy átépíted akkor megmarad a régi előfokod és a dobozod amibe nem fér bele a hangszóró....
Hy all!
Én is basszusozok jelenleg egy kis laney kombón élek, de akarok egy nagyobbat csinálni esetleg van e valakinek egy rajza hozzá kb 50 w tól felfele. Meg van egy kérdésem hogy az müködne e hogy van egy haverom akinek van egy pioner 2x110 w os erölködője meg egy (200 as mnc mélyet és 100 as mnc magasat) tartalmazó ládája, és ebbe a caccba kötném bele egy előerölködőn keresztül a gitárom, hogy ezt meg lehetne e oldani? ![]() üdv wraith |
Bejelentkezés
Hirdetés |





Előre is thanks!
.







