Fórum témák
» Több friss téma |
Fórum » Hangváltók (készítése)
A mértékegységeket a mérőszámtól szóköz választja el. A személynevekből képzett mértékegységek (Volt, Ohm, Amper, stb.) nagybetűvel írandók!
Üdv mindenkinek!!!
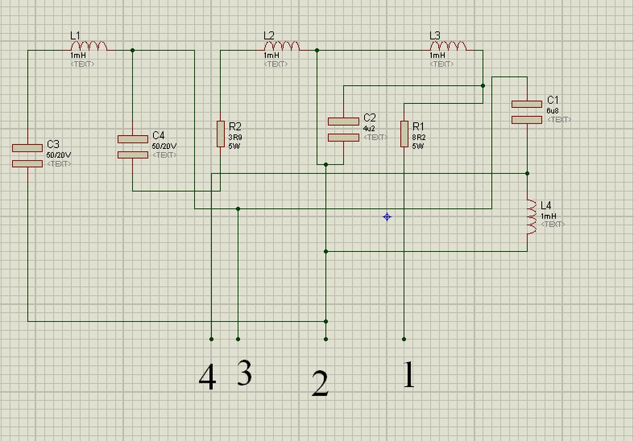
Kis segítséget kérnék!! Kaptam nemrégiben egy "hangváltót" csak nem tudom hogyan kössem be mert sajna nem én csináltam.. :/ A tekercsek induktivitás értékeit azt nem tudom nem méricskéltem.. az ellenállások és a kondik értékeit azokat leolvastam róluk! Készítettem hozzá egy áramkört is szimulátorban és megjelöltem rajta(uk) "mindent"! Már csak az a kérdésem hogy hogyan kössem be!? Aki tud segítsen nekem és ha valamit nem jól csináltam akkor nézze át nekem!! Köszönöm a segítségeket!!! Üdv. csipaDJ A hozzászólás módosítva: Okt 1, 2014
Eléggé kesze-kusza. Nem is lehet igazán felismerni.
Ha jól sejtem a 3-as a bemenet. A 2-es a test. 1-es és 4-es a kimenetek. De nem stimmel valami a kötésekkel. Le kellene ellenőrizni a rajzot.
Inkább az a kérdés, milyen hangszóróhoz. Mert ez egy elég speciálisan egyféle hangszórókészlettel működik vszeg. HA igaz, amit fejben összeraktam. Más megoldás nem nagyon jut eszembe ilyen kapcsolással.
van egy 1mH × 6,8µF másodrendű aztán egy 4,2µF × (ez a rajzon nem így szerepel, de másképp nincs értelme) 1mH + 8,2R Aztán bemenettel párhuzamosan (50µF + 3,9R + 1,0mH) || (50µF + 1,0mH) soros RLC rezonátor. Elméletileg 700Hz körül van hatása. Ha hangszórót és méréseket nem adnak hozzá, akkor én ezt a hangváltót szétbontanám. ![]() Szerk: másik lehetőség, hogy háromutas (és akkor a rajz megint ugyanazon a ponton hibás), és a sávszűrő rész néz ki úgy, hogy: 50µF + 1mH × (50µF + 3,9R +1mH) Ennek is van/lehet értelme. A hozzászólás módosítva: Okt 1, 2014
Üdv!
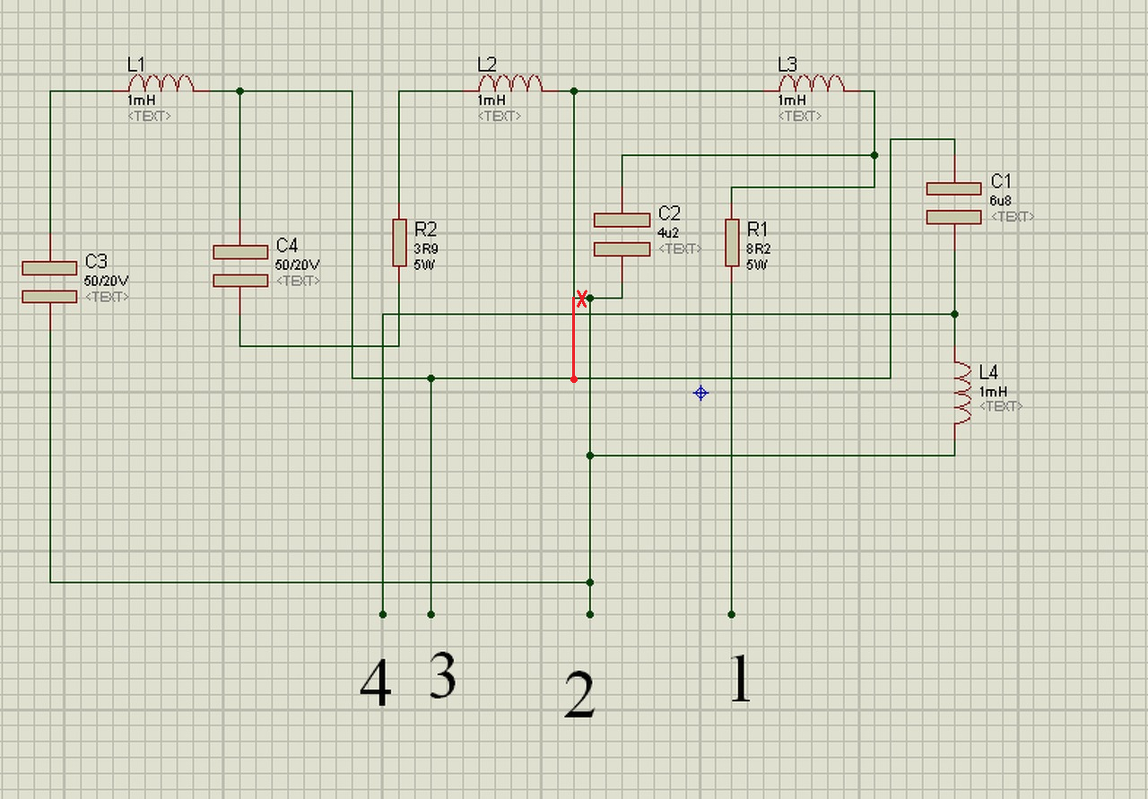
A kötések azok stimmelnek "szerintem" kb 5x néztem át mindent, hogy minden a helyén van és, hogy ott is legyen! Még ma lepróbálom úgy ahogyan mondtad! 3-as bemenet, 2-e GND 1-es, 4-es pedig a kimenetek!! ![]() Így ez alapján le is próbálom és ha jó akkor az így remek is lesz! Addig is köszönöm! A hozzászólás módosítva: Okt 2, 2014
Nem túl valószínű.
Üdv.
Már mint micsoda nem valószínű? Az áramkör? Viszont a tekercsek adatait azt nem tudom programban is csak az alap érték volt megadva nem is módosítottam mert nem tudom méregetni meg nem fogom! A hozzászólás módosítva: Okt 2, 2014
Az nem valószínű, hogy az a bekötés jó. Ha 2 a test, 3 a be, akkor mélyhang egyik kivezetésen sem vehető le. Csak fordítva van némi értelme (de úgy sem sok).
Egyébként több infó kellene. A hozzászólás módosítva: Okt 2, 2014
Ezzel egyet értek! Kipróbáltam az elsőnek adott verzióval úgy tényleg nem volt mély csak inkább a közép hanghoz hasonlítható volt.. ! Sajnos több infóval nem tudok szolgálni mert nekem sincs több róla csak ezek amiket fel is raktam hozzászólásba!
Mivel pont fordítva lehet életképes, 3 a bemenet, 2 a test. De tudni kellene még, hogy milyen hangszórókhoz használod, és az induktivitások értéke is kellene, akkor jobban tudnék segíteni a felhasználásban.
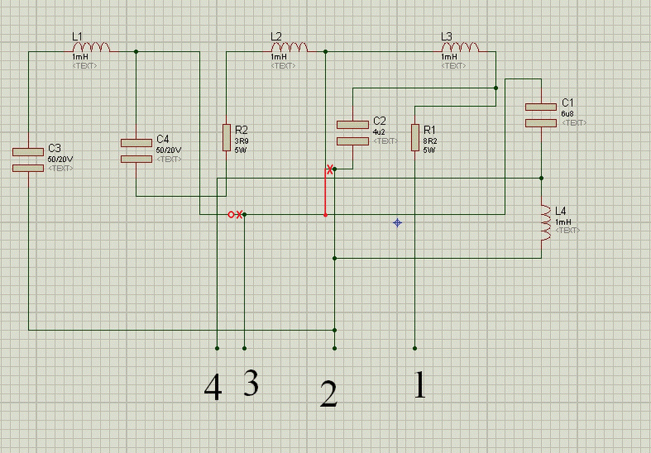
Na ebben a verzióban már megyen, (3-as bemenet, 2-es GND) így már megyen így maradhat is szerintem úgy is egyik munkatársamé! És nem nagy dolgokat hajt meg majd vele meg az erőlködője sem valami nagy teljesítményű! Neki arra tökéletes lesz majd!
![]() Köszönöm a segítségedet!
De egyébként előző hozzászólásban úgy írtad hogy 2 a test, 3 a be a nemrégiben pedig ugyanezt csak fordítva ami semmi különbséget nem eredményez!
De én laikus is egyből rávágtam a nagy hirtelenségben, hogy igen úgy már jó is lesz! ![]() Véletlenül nem úgy akartad írni hogy 2 a bemenet és 3 a test? :O
ptesza verziójához képest fordítva, azaz
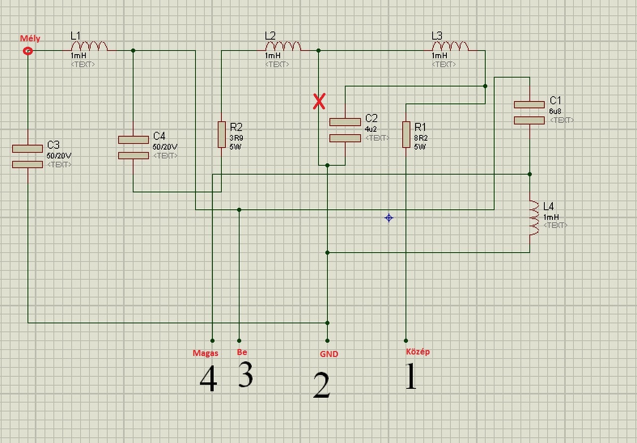
2=be 3= 0 / GND Így a négyesen lesz valami mélyhang, az egyesen valami magas. A 21:28-as hszben kicsit megkeveredtem. Korábban leírogattam, hogy milyen szűrők jönnek ki ebből a felállásból. Amiben a sok + és × van az alkatrészértékek között. A hozzászólás módosítva: Okt 2, 2014
Üdv.
Így már értelek! ![]() Na de ebben a felállásban hogy 2 a be 3 a GND így az van amit írtál! Még este lepróbáltam úgy!
Szerintem ez egy három utas rendszer hangváltója.
Közép és magas, a mély csak simán bekötve.
Az úgy nem stimmel. Szerintem is háromutas jön ki belőle, kb. ahogy az előző lapon csatolt képen. Perszhe induktivitásértékek nélkül nehéz megmondani. A nagy méretű tekercsnek kéne működnie mélytartományban....
És így végülis meg is van hogy lesz jó. ![]() A 4,2µF miatt ez sem logikus, de elképzelhető olyan hangszórókészlet, amivel működik. Egyébként, simán tönkre lehet tenni az erősítőt egy hibás bekötéssel a másodrendű szűrők miatt.. A hozzászólás módosítva: Okt 3, 2014
Sziasztok! Valki tud valami helyet Budapesten ahol tekercselnek olcsobban légmagos tekercset, mint a monacoros? Előre is köszi.
Sziasztok az lenne a kérdésem nincs valakinek a képen látható Porkoláb hang(fal)sugárzóhoz hangváltója? Esetleg ha lenne valakinek ilyen hang(fal)sugárzója és közzétenne egy fotót a hangváltóról azt is megköszönném.
A hozzászólás módosítva: Nov 10, 2014
Üdvözletem! 12mH -is hangváltó tekercset szeretnék készíteni EI lemezes transzformátor magra. Légrésesen kell lemezelni ,vagy csak úgy mint egy hagyományos transzformátort? A vaskeresztmetszet kb 18 négyzetcentiméter a huzalátmérő 1,8mm
300W 8 ohm mélyládába kellene. Bővebben: Link
Minden tiszteletem a mester úré de az a 300 menet igazán kevés lesz a 12 mH-hez,inkább 950 menet kellene hozzá.
Nekem 451 menetre jön ki a "calcoil" nevű progival.
Ami a nagyobb baj hogy közel 1ohm az ellenállása. Ezért akarom vasmagosra mert azt 1-2tized ohmosra meg lehetne csinálni
Jó az: nekem a Zoli-féle adatokkal kijött.
Valamit-valamiért. Vagy jó átvitel, vagy nagyobb súly, macera, és átviteli korlát.
Sziasztok hol tudok cséveteste venni hangváltó tekercs készítéséhez?
Sziasztok!
Adott egy pár Jamo Studio 135. Az este levettem a hátlapját, mert nem szólt szépen (közép és magas hiánya). Hát elég puritán a belső, nem gondolná az ember, hogy a Jamo is megenged magának ilyet. Jó, tudom, a Studio Jamok nem a minőségről híresek. Nekem ez megfelelő lesz, csak legyen rendesen magas és közép, illetve értelmes kereteken belül meg kellene javítani, esetleg felturbúzni vagy két normális kondival (az egyik eleve úgy néz ki, hogy sérült) vagy egy olcsóbb, de megfelelő hangváltóval. És persze átkábelezni az egészet. Tudtok ehhez ajánlani nekem egy minőségi, de elfogadható áru hangváltót, ami minden bizonnyal jobb lenne, mint ahogy most van? Az is ok, ha pontos kapcsolási rajzot kapok és egy listát, hogy pontosan mit kell megvennem, mert szaki lesz, aki összerakja ez alapján (én nem értek hozzá). Kb. mennyiből lehetne egy ilyet anyagárban kihozni? Kalkulátor nekem nem sokat mond, mert azt sem tudom mit hová kellene beírni ![]() Esetleg a meglévő bipolár elektolites kondik helyett egy komolyabb és jobb minőségűt beépíteni (fólia?) és nem éri meg vesződni a hangváltókkal? Ha igen, akkor mit lenne érdemes berakni, tudnátok javaslatokat adni? Nem az a cél, hogy 10ezres váltó kerüljön bele, ha annyi lenne a keret, akkor nem ezek a Jamok lettek volna ![]() Köszönet előre is! Itt vannak a képek a belsejéről: Bővebben: Link |
Bejelentkezés
Hirdetés |












