Fórum témák
» Több friss téma |
Sziasztok szakik: tudna e nekem valaki segíteni nekem, egy seregély riasztóhoz kellene valami egyszerű időzítő gondolok én pl:555-ös meghajtással,olyan kellene amit 50mp-től 2_percig tudok állítani,kb 40másodpercet menjen és szünet(amit én állítok be) és utána indul megint 12voltról üzemelném és a kimenetre is ugyan ennyit adjon le ,segítségeteket előre is köszönöm
UI:beültetési és panel rajz is kellene hozzá köszönöm
Hello!
Hosszú időre, célszerűbb nem 555-öt használni. Példának okáért.. üdv! proli007
hali köszönöm szépen a rajzot ez egy hat hangú szirénát vezérelne mert ami most nekem van, azon kicsit nehézkes az időt beállítani mert két ellenállást kell benne cserélni (szerintem) és azt eltalálni,hogy frankó legyen necces, holnap délután felrakom a képet róla hátha tudnál segíteni,hogy kicsit egyszerűbben lehessen állítani az időt.
Szia proli007!
Ennél a rajznál, ha azt szeretném hogy 3 percenként kb 1-2 percre bekapcsoljon, vagyis 3 perc szünet-1-2 perc üzem,akkor ezt az R1-R2-C2 -vel tudom beállítani?
Hello!
Ez egy oszcillátor, és egy bináris osztó, ahol minden Qn+1 kimenet az előző Qn kimenetnek fele frekvenciáját adja. Vagy is az idő, mindig a kétszerese lesz. Amint látod, a Led mellé oda rajzoltam, hogy működik. A periódus ideje kb. 3sec és az impulzus ideje (amíg ég) természetesen ennek a fele, tehát közel 1,5sec. Tekintve, hogy Te periódusidőnek 3percet szeretnél, az impulzus idő, meg ha 1..2perc, akkor lehet 1,5perc. Így tulajdonképpen egy kimenet is vezérelheti a Fet-et. D3 diódára nincs szükség, és az "On" pontot, csak át kell kötni, a megfelelő kimenetre, ahol 3perc a periódus idő. Egy adott kimenet impulzus ideje úgy jön ki, hogy az oszcillátor impulzus idejét, meg kell szorozni a megfelelő kimenet kettő hatványával. Tehát T=R2*C2 Timp=2^n*T Ha R2 és C2 értékét változatlanul hagyjuk, és a Q10 kimenetről vezéreljük a Fet-et, akkor T=220k*470n=0,103sec így Timp=0,103s*2^10=105,8sec ez 1perc 45sec (eddig szól) és ennek kétszerese lesz a periódus idő, ami 3perc 30sec. Tehát ez lesz az ismétlődési idő. Megadhattam volna egyszerűen is a választ, de így talán tudod mit, miért teszel.. üdv! proli07
Szia!
Köszi a választ. Igaz hogy átolvastam 5-ször mire kezdtem megérteni de hát mindennel így vagyok.Szétnézek és ha találok itthon ilyen Ic-t,akkor összerakom próbapanelon és kísérletezgetek vele,úgy könnyebben megy.Fetem az tuti nincs ilyen,de majd keresek helyette valamit. Ha lesz még kérdésem (ami biztos) akkor felteszem.Szia
Sziasztok!
Lenne egy nagy gondom! Építettem egy időzítőt, de nem akar megfelelően működni. Innen indultam Ezt próbáltam. Az R2, C2 értéke más, nem ilyen rövid időzítésre szánom. Próbáltam BC184-es tranzisztorral is, de ugyanaz. A gond az, hogy ebben a felállásban a tranzisztor C-E lábain 8V esik, ezért nem húz be a relé, ami egy HJQ-13F-2Z. Ha bekötöm a LED-et az ellenállással, akkor relé nélkül szépen működik, de amint rákötöm a relét, a LED csak folyamatosan világít. Ha egy kisebb feszültségen kapcsoló relét kötök be, akkor meg folyamatosan be van húzva. Próbáltam optocsatolót vezérelni a tranzisztorral és azon keresztül a relét, de úgysem működött. Mi lehet a gond? Esetleg a BC327 megoldhatná a gondot? Nagyobb áramot visel el, csak nem vagyok biztos a helyes bekötésben, ebben akkor kellene egy kis segítség. BC182 A segítséget előre is köszönöm, ha működni fog az áramkör, akkor utólag is!
Hello!
Lehet, hogy a tranyót nem lábhelyesen kötötted be. De ami fontos lett volna, arról nem írtál, mekkora a relé áramfelvétele. De lehet egyszerű a megoldás, ha a relé 100mA-nél kevesebbet eszik, akkor jó a BC182, de a 10kohm-os bázisellenállást cseréld le 1..2,2kohm-ra. Ha nagyobb a reléáram, akkor izmosabb tranyóra kell cserélni a BC-t, de 1kohm-al a bázisáram kb. 10mA esz, így 100-as bétánál, már akár 1A-es relét is képes lenne meghúzni egy 2A-es maximális áramú tranyó. (Hosszú időzítésre ne számíts, még ha úgy tűnik meg is oldható. kb. 30..60sec idő felett, nem 555-öt kell használni, hanem számlálót.) üdv! proli007
Hello!
A tranyó lábhelyesen lett bekötve, többször ellenőriztem. A relé doksiját linkeltem, abban benne van, hogy 12V-on 75mA az áramfelvétele. Kevesebb feszültségnél több áram kell. Csak sajnos a relé nem kap 12V-ot, mert ebből 8V a tranzisztoron esik, de lehet, hogy nem nyit ki eléggé. Kipróbálom a kisebb ellenállást, hátha akkor jó lesz. Köszi a segítséget! További szép napot! RJoco
Kicseréltem a bázisellenállást 1 kOhm-ra, a helyzet javult, mert már 7V esett a tekercsen, mikor megnyomtam a kapcsolót.
Csökkentettem az ellenállást 500 Ohm-ra, így 10V esik a tekercsen, a tranzisztor BE feszültsége 0,79V és a CE lábak között esik ~1,7V. Viszont a problémám még az, hogy zárt állapotban a CE láb között ~8-9V mérhető és a LED világít, bár kicsit halványabban. Még kellene csökkentenem az ellenállás értékét? Vagy a 4,7kOhm-ost is változtatnom kellene? Módosítás: Kiszedtem a 4,7k-ost. Az 500 Ohm-ost áthidaltam egy rövidzárral. Így bekapcsoláskor a LED sötét, nincs BE között feszültség, a tranyó zárt. Mikor jelet adok, akkor 0,85V lesz BE között, a tekercsen pedig 11,7V. CE között 0,1V. Be is húz a tekercs, ez így már jó is lenne, de az idő leteltével nem zár vissza rendesen a tranyó, pedig BE feszültsége visszaáll alaphelyzetbe, viszont a LED halványan világít, CE között ~10V mérhető. Mitől lehet ez?
Hello!
Ez így nem normális. A tranyó nem lehet bázisellenállás nélkül. (Mert ha eddig nem, akkor most már biztos tönkrement.) Az IC akár 200mA-el is meghajtja a bázist, ami kb. 10mA-nél több nem lehet. Gondolj bele a tranyó áramot erősít. 500ohm mellett a bázisáram kb. 20mA és akkor nem tud egy relét meghúzni? Nincs 4 az erősítése, mikor 100körül kellene lenni? Nos vagy a tranyó rossz, vagy rosszul kötöd be, vagy a relé áram nem annyi mint írod. Zárd rövidre egy árammérővel a tranyó kollektor emitterét, és meglátod mennyi a relét vezérlőáram. Ha a relé 75mA-es, és a Led kb. 20mA-t fogyaszt, akkor ez kevesebb, mint 100mA. 100-as bétát számolva, a bázisáramnak már 1mA elegendőnek kell lenni. Az pedig 10kohm bázisellenállást jelentene. (!,7kohm nem számít, kivétel, ha mondjuk 4,7ohm. De akkor meg nem lenne a bázis-emitter feszültség 790mV ami egyébként is soknak tűnik. Szóval valami triviális hiba van, ha nem a tranyóval, akkor a nyákon, vagy a táppal van valami.. De csodák nem lehetnek. Az eleve gyanús, hogy ki sem kapcsol a tranyó. Tehát lehet még sincs jól bekötve, vagy már nem tranyó,a tranyó. üdv! proli007
Segítsen valaki!
Olyan kapcsolásra vagy eszközre lenne szükségem. Am DC 12V-ról működik. És be tudom állítani mondjuk egy potival, hogy 1 és 5 percenkétnt adjon kb olyan 5 másodpercig feszültséget. Igazából 555 IC használatára gondoltam, de sztem ez elég nagy időkapcsolás a számára... A segítséget előre is köszönöm
Az 555 -ből csinálsz egy órajel generátort, mondjuk 1 sec, majd egy elegendően hosszú számláló láncból kikapuzod a szükséges időzítéseket.
Köszönöm szépen
Esetleg kész kapcsolásod nincs? Nem feltétlen ezzel az idő intervallummal Köszi szépen
Sajnos nincs, de nem bonyolult. Egy 555 astabilban, egy pár 10 -es, és bináris osztó CMOS ból, egy két 4 bemenetű NAND kapu. Nomeg kockás (miliméter) papír a kiszámításhoz. Ha 1 sec az órajeled akkor nem nehéz a számolás.
Hello!
Remélem így megfelelő.. üdv! proli007
oks kösszi
A proli007 megoldása jobb, és készen is van.
Hali!
Nagyon jónak tűnik ![]() Meg is építem még a hét folyamán ![]() Ezt te tervezted vagy már meg is építetted és már kipróbált?
Öt perce rajzoltam..
hát akkor neki kezdek építkezni
![]() ![]() Köszönöm
Keresek valami nagyon egyszerű kapcsolást 5-12V-ra ami 10-20 percenként bekapcsol egy 12 V-os motort és ezt 1-2 percig működteti majd kikapcsol és ezt ciklikusan ismétli az idők végezetéig vagy amíg tápfeszt kap.
Lenne valakinek készen ilyen ? Esetleg sprint layoutban nyákterv is ? Köszi
Hello!
Szerintem számodra ez megfelelő. Jelenleg 13 percenként bekapcsolja, 12 másodpercre, de ha az "Off" pontot áthelyezed a Q10 pontra, akkor kb. 1,5percig fog működni a motor. A motort a duda helyére kötöd, és vele párhuzamosan tegyél egy védődiódát. (Nem írtad, mekkora a motor áramfelvétele.) üdv! proli007
Köszi, pedig néztem is a rajzot, de csak most fedeztem fel a tetején az időzítés időtartamát....
![]() Hogy mekkora a motor áramfelvétele? azt én sem tudom, egy autó ablakmosó spricni motorja. Én arra gondoltam, hogy egy relét kapcsolgatok, az meg csak elbírja a motort, míg fet helyére meg bedugok BC 182-t. Köszi
Hello!
Ha a Fet helyére BC-t teszel, akkor egy 3,3kohm-os bázisellenállást is tegyél bele. ÉS a relére is kel dióda. üdv! proli007
Helló!
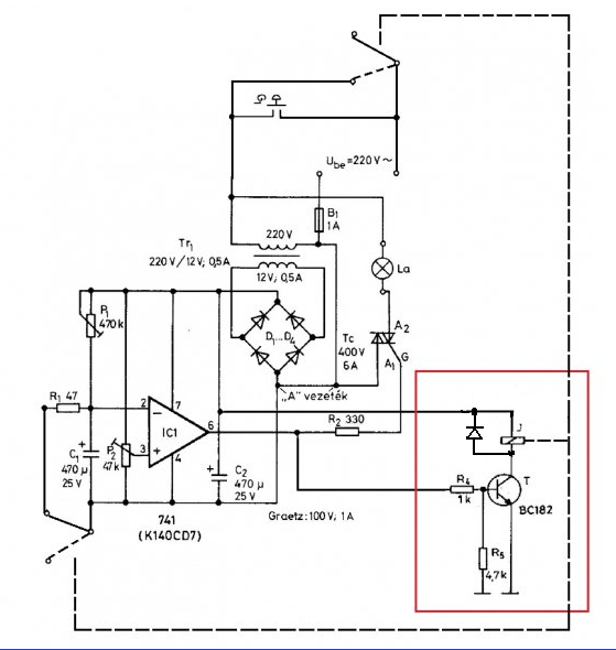
Jó rég foglalkoztam a problémával, 555 helyett építettem egy uA741-ből komparátoros, triakos megoldással időzítőt, HobbiElektronika egyik régi száma alapján. Működik is, tartja a kb 5 percet, amit beállítottam, viszont ismét szükség van a tranzisztoros relés kapcsolásra, mert így állandóan áram alatt van az áramkör és a célja az energiatakarékos világítás lenne. Szóval a 741 meghajtaná a triakot, amivel az égőket kapcsolom, meg a tranyót, amivel a relét kapcsolom. Az indító kapcsolóval lényegében majd a 230V-ot fogom adni az áramkörnek és a relé fogja ezt megtartani, addig, míg a komparátor ki nem kapcsolja azt. A tranzisztoros részét megcsináltam próbanyákon, nagyon alapban: Bázison föld felé 4,7k, 12V felé 1k, elötte még egy kapcsoló, amivel a 12V-ot adom neki. Emitter földön. Collektoron a relé. Ez így jelenleg működik is, viszont az BE feszültség így is 0,85V és vadi új a tranyó (BC182), bekötéshez az adatlapját néztem meg, így helyesnek kell lennie. Ez így akkor most jó vagy nem jó? A kész elektronikát még nem szedtem le a falról, hogy kiegészítsem és amíg nincs biztos megoldás, addig nem is akarom.
Hello!
Jónak tűnik, bár lerajzolhattad volna az egész áramkört, hogy könnyebben érthetőbb legyen az egész. (Többször át kellett olvasnom mire felfogtam.) üdv! proli007
Helló!
Hát nem volt egyszerű szerkeszteni paintban, de itt van, erről lenne szó. A G1 rendes billenőkapcsoló lesz (meg nem is egy lesz), mivel itt már a 230 szaladgál, aztán, ha majd beszerzek egy leválasztót, azt is beépítem. A pirossal bekeretezett rész, ami hozzá kerül az eredetihez, illetve az eredetiben 100 Ohm volt a triak elött, de nekem 330 Ohmmal megy rendesen.
Hello!
A relére illik tenni egy reverz diódát. De ebben a kapcsolásban a Triac-ra az égvilágon semmi szükség nincs. Ha az izzót egyszerűen párhuzamosan kötöd a trafó primerével, ugyan úgy fog működni és már kész is vagy. (A nyomógomb miatt a 230V mindenképpen a 230V-os áramkörben, leválasztó (nem tudom micsodára) sincs itt szükség. üdv! proli007 |
Bejelentkezés
Hirdetés |





de hát mindennel így vagyok.Szétnézek és ha találok itthon ilyen Ic-t,akkor összerakom próbapanelon és kísérletezgetek vele,úgy könnyebben megy.Fetem az tuti nincs ilyen,de majd keresek helyette valamit. Ha lesz még kérdésem (ami biztos) akkor felteszem.










