Fórum témák
» Több friss téma |
Ha egy 10 ... 100 nF-os kondon keresztül kapcsolod a triggert, akkor stabilan tartja majd az időzítést a kimeneten, függetlenül a bejövő jeltől.
Ha biztos vagy abban, hogy pozitív feszültség a jel (a legtöbb ajtókapcsoló testet szokott kapcsolni), akkor a rajzi áramkör kell neked, a kiementi relé helyére mehetnek a ledek és az előtétellenállások (vagy ha elbírja az 555 kimenete, akkor a tranzisztor is elhagyható). Ha mégis a testre húzás kapcsolná a lámpát, akkor meg a bemeneti tranzisztor maradhat el, és a kapcsolt szál a kollektorának a helyére kerül, de ugyanúgy kondival.
Vagy ha nem akarsz szerelgetni akkor veszel egy
VUK4-es ventillator idozitot. Pont ezt csinalja, igaz nem terhelheto 10A-el. Viszont konnyen megfejelheto szerintem a nagyobb triakkal...
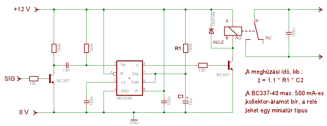
Köszönöm! Pont ilyenre gondoltam, amint lehet megnézem az autóban a kapcsolót. (amúgy: peugeot206 csomagtérajtó, higanykapcsolós) Aztán ennek megfelelően összedobom próbapanelon.
Megépítettem próbapanelon a mellékelt kapcsolást. Jól is működik, ha a higanykapcsolót egy szál dróttal helyettesítem. Bekötöttem az autóba, felnyitom az ajtót, egyet villan a LED és kialszik. Ezt a bizonytalan trigger jelet a higanykapcs. "prellje" okozhatja? Úgy vettem észre, hogy a bemeneti kondit 100nFra cserélve jobb a helyzet, néha elindul az időzítés. Hogy lehetne kiküszöbölni a hibát? A 2.lábon levő ellenállást is változtassam? Miért pont 100k?
Valóban a prell okozza a gondot. A monostabil elindul,de ha újra megszakad a tápfesz a prell miatt akkor már nem képes ismét indulni rövid időn belül mert a triggert inditó 10-100nF még fel van töltődve. Egy idő után kisül és újra inditható a kapcsolás,ha eközben nem jelenik meg a tápfesz. Megoldás: kobold rajza szerint kell a higanykapcsolót bekötni az első tranzisztor helyére. Igy viszont az ic állandó tápfeszt kapna,ezért érdemes a cmos változatot beépiteni.
De legelőször tegyél egy próbát: köss a higanykapcsolóval párhuzamosan,és polaritáshelyesen(a negativ a kapcsoló testelt pontja) egy1-10µF közötti értékű elkót a mostani kapcsolásodban,ez módosit a prell időtartalmán.
Szerintem meg épp az a probléma, hogy nincs prell.
Az 555 tápfeszültség megjelenésével eggyütt kapja a kisütő jelet, ami szerintem igazából nem kötelezi semmire.(A belső osztóin még nem álltak be a megfelelő szintek ) Igy úgy gondolom eléggé példányfüggő kapcsolást építesz. Vagy valahogyan késleltetni kell az indítójelet, vagy tényleg folyamatos táp kellene,Esetleg a reset lábán valami RC taggal indítani,és a triggerelést elfelejteni. (szerintem a higanykapcsolóra nem jellemző a prell)
Tapasztalatom szerint,ha a triggerjel elég hosszú akkor elindul az időzités,akkor is,ha a tápfeszültséggel egyidőben indul a trigger is. A100nF+100k az már elégnek kell hogy legyen. Erre alapozva már épitettem időzitőt ,a cél az volt,hogy a táp megjelenésével induljon az időzités,és problémamentesen sikerült.
Mi 555 tel építettünk riasztót több példányban ,és eléggé eltérő bekapcsolási jelenségeket produkáltak gyártótól függően.(Többet azt a kapcsolást nem alkalmaznám, de a lustaság arra vitt, hogy inkább az eredeti gyártó ic-jét szerezzék be, és ne tervezek alapjaiban újat.)
Már nem tudom mi volt a gond,csak az maradt meg bennem ,hogy problémás volt az indulása.
Kipróbáltam, hogy az áramkör (555) tápcsatlakozójára tettem egy pufferkondit (talán 22uF) és ez megoldotta a problémát elvileg, szépen elindul az időzítés, világít a led. Köszönöm a segítséget mindenkinek, ha beszereztem a ledeket, és megépítettem, jelentkezek.
u.i. Azt hiszem a befektetett energia/pénz, nem biztos hogy megtérül a megtakarított akkuteljesítményben.
Sziasztok!
A vegyes kazán indulásakor szeretném a keringető szivattyút kb 30 percig kényszer-működtetni egy időzített kapcsolással, majd a csőtermosztát venné át a vezérlést. Sok helyen olvasom, hogy az 555 nem jó megoldás "hosszabb" időzítésekre, így a cd4060-ashoz hasonló megoldást preferálom. A kapcsolást 5V-ról szeretném üzemeltetni. A működés elég egyszerű: nyomógomb megnyom - 30 percig meghúz egy relé, majd a következő gombnyomásig kikapcsolva marad. Esetleg egy időzítő reset jól jönne. Ha valaki találkozott már ilyen kapcsolással akkor kérem ossza meg velem a linket!! Egyébként kapcsolási rajzot várnék... Tervezésbe nem vagyok otthon, de az építést megoldom ![]() Köszi!
Hello!
Remélem ez megfelelő lesz. üdv! proli007
Köszönöm a a gyors választ és a rajzot! Szerintem tökéletes lesz!
Amint van rá időm összedugdosom próbapanelen. /Jengo
Hello!
Én még nagyon kezdő vagyok ebbe a műfajba és szeretnék egy kis segítséget kérni. Egy olyan időzítőt szeretnék csinálni ami egy vízszivatjuhoz lenne és amikor megszakítom az áramot akkor kB 1-1és félpercig menjen még és kapcsoljon ki. Ebbe szeretnék egy kis segítséget kérni. Köszi.
A cikkek között "lépcsőházi automata" néven találsz erre egyszerű kapcsolást.
Bővebben: Link
Hello!
Szerintem meg, ha mindenhova beírod ugyan azt a kérdést, akkor figyelmeztetés lesz a vége.. :yes: üdv! proli007
Sziasztok!
Kis segítséget kérnék. Van ez az áramkör. A tápellátás nem elemről, hanem 9v-os tápegységről történne. Ezt kellene úgy időzíteni, hogy ha megnyomok egy gombot, akkor a készülék működik 7 percig, majd kikapcsol. Előre is köszi
Üdv!
Rajzoltam egy kapcsolási rajzot 555-ös ic-vel.( Ez van a linkben is). A R és C ellenállás ill. kondihoz itt találsz képletet: http://freespace.virgin.net/matt.waite/resource/handy/pinouts/555/index.htm (Felső kép!) Pl: 420kOhm és 1000µF esetén kb.462 másodperc az idő. Az ellenállás helyet tehetsz potit, így állíthatod az időt. De mennyire fontos a 7 perc? Mert ezzel az áramkörrel ilyen hosszú idő nem lesz hajszálpontos! A rajzról lemaradt az indító nyomógomb. Ezt kösd párhuzamosan a relé záró érintkezőjével! Az áramkör fogyasztása kikapcsolás után nulla! Üdv! Tomi
Üdv!
Egy oszlopos fúrógéppel szeretnék sárkányeresztéshez zsinórt tekerni, de rengeteget. Ahhoz keresek megoldást, hogy kb. egyforma mennyiség legyen minden tekercsen. Egy időzítő kapcsolás volna jó, ami gombnyomásra indul, majd meghatározott idő után megáll. (1 percen belül állítható) Köszönöm előre is a segítséget. Üdv Luigano
Hello!
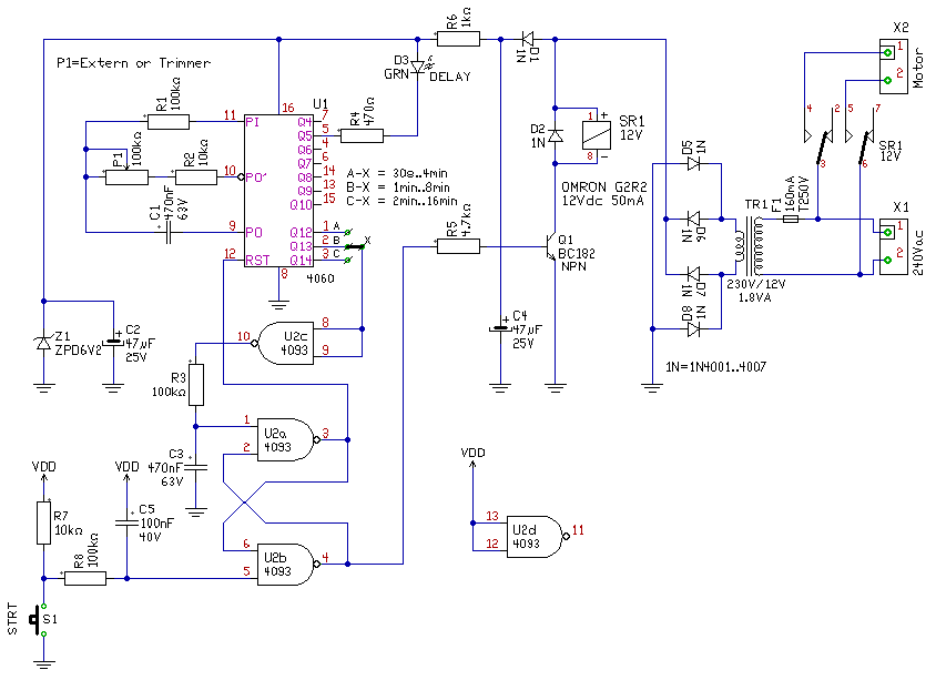
Készítettem egyet számodra. Remélem ez megfelelő. Az időzítést a P1 potival lehet állítani kb. 1:10 arányban. Az időt "programozni" az X pont átkötésével lehet a mellette lévő táblázat szerint. (jelenleg 1..8percre van berajzolva) Ha Stop gombot is szeretnél, akkor egy másik záróérintkezős nyomógombbal a C3 kondit kell rövidre zárni. üdv! proli007
Üdv!
Köszönöm szépen. A kapcsolási időt csak 10 másodperc - 1 perc közt kéne állítani. Üdv! Luigano
Hello!
Nem nagy gond, az X potot átteszed a Q13-ról a Q10 kimenetre és kész is vagy. üdv! proli007
Szia!
Mindegy hogy alulra vagy folulre kotom a nullat? Gondolom a kapcsolotol az aramkorhoz vezetett "0" lesz az inditojel. zoli
Sziasztok valaku tudna nekem segiteni levilágitóhoz szeretnék csinálni egy idözitőt hogy 10-20 perc után kikapcsolja és sipoljon mondjuk
ehez kéne nekem egy kapcsolás duna valaki segiteni a levilágitó 230V-ról müködik és 2 uv csővel megy áram felvétele kb 160watt eddig + az idözitöé lesz a lehetö leg egyszerübb megoldást keresném. Elöre köszönöm.
köszönöm
meg fogom épiteni remek mont ilyenre gondoltam mondjuk anyi eszem lehetet volna hogy elöte körbe nézzek de mindegy
ez a kapcsolás jó 230voltra is?
Laci! Olyan nehéz lenyomni azt a shift billentyűt?? Tökre idegesítő ez kisbetűs mondatkezdés! Téged nem zavar a warnod??
Ugyis warnoltok ha akartok nem kell hozzá semmit se csinálni ugyis kiraktok ha nem tetszik hogy itt vagyok már tapasztaltam párszor
de mindegy warnoljatok
Te miről beszélsz? A kérdésemre nem kaptam választ. Nekem mindegy, duzzogj csak ha neked így jó...
|
Bejelentkezés
Hirdetés |









ehez kéne nekem egy kapcsolás duna valaki segiteni a levilágitó 230V-ról müködik és 2 uv csővel megy áram felvétele kb 160watt eddig + az idözitöé lesz a lehetö leg egyszerübb megoldást keresném. Elöre köszönöm.
de mindegy warnoljatok 




