Fórum témák
» Több friss téma |
Sziasztok.
egy kapcsolást szeretnék csinálni . leírom röviden hogy mit szeretnék,és a segítségeteket szeretném kérni. Akkor. Az áramkör kapna folyamatosn aksiról 12 voltot + - Amikor kap mégegy vezérelt 12 volt + a rádióról, akkor a kapcsolásnak meg kellene huznia 8 db relét 2 másodpercenként. Es addig maradna meghúzva amíg a vezérelt 12 voltot meg nem szakítom. Előre is köszönöm :worship:
Kicsit pontosítani kellene, a meg kellene húznia 2 másodpercenként és a meghúzva marad, üti egymást, ráadásul a 2 másodperces relézés nem túl egézséges, inkább valami félvezető kéne oda, illetve mi a töknek 8db relé stb. stb. ...
Szia!
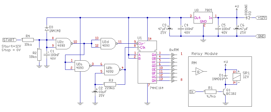
555-ös az órajelnek, CD4017, a léptetésnek. 1-1 dióda visszavezet az előző lábra. hogy behúzva maradjon. bár ez a feszültségesések miatt nem jó, ha utólag átgondolom. Inkább a relékkel kéne az előzőt "öntartásra" bírni. Vagy a legegyszerűbb egy mikrovezérlővel. Idézet: „mi a töknek 8db relé stb. stb. ...” Nyolc darab végfok egymás utáni "lágy indítása". :gumicsirke:
akkor igy írom.
szeretnék egy olyan kapcsolást csinálni ami ha kap 12 volt + - (dc) ha kap mégegy 12 voltot+ (dc) vezérelve akkor egyesével bekapcsolgatná a 8 db relét ugy hogy a 1 relé meghúz utána a második relé 2 másodperc mulva húz meg aztán igy továdd egészen 8 ig . Szóval a 8adik relé a dekapcsolástól számitva 16 másodperc mulva huzzon meg és mindaddig maradjon meghúzva az összes relé amíg meg nem szekítom a tápot. köszi :worship:
igen 4 db végfokot
2 db kondenzátort 1 db eq szeretnék egymás után inditani ez csak 7 de jó ha van egy + ba mert nem tudom mit hoz a jövö
No akkor csak az "egymásután" maradt ki...
A 4017-es megoldás jónak tűnik, a tartásban maradást vagy két áramkörös relék második körével lehet megoldani (a relék tápja a vezérlő fesz). Vagy esetleg mini tirisztorokkal is meglehet hajtani, ha drága a két áramkörös nagy áramú relé. Ha a PIC programozásban jártas vagy akkor meg egy PIC+szoftver-el is megoldhatod. Persze alkatrészileg nem lesz kevesebb sokkal max az órajelet spórolod meg mivel a relé meghajtására úgy is kell valami tranya, akkor meg már mindegy, haz tirisztor e vagy sem...
Pont ezt vázolta "Action2K " is...
meg én is...
Pont ezt írtam. Hogy megálljon egyszerűen csak a 4017-es utolsó lábával le kell blokkolni az 555-öst, hogy ne pörögjön tovább.
Légyszíves használd a "válasz" gombot!
Egy diódán keresztül rákötöd a C3 pozitív pontjára, s ezáltal nem tud kisülni. Ez nem 100%, tesztelni kellene, de lalami ilyesmi pontot kell keresni.
Helló !
Összedobtam egy PIC-es kapcsolást, remélem elég egyszerűnek tűnik a hardveres része?
ok köszi szépen megcsinálom
remélem meglessz a 2 sec késleltetés.
még egy kérdés
Ez az ic (PIC16f628P) ezt égetnem kell vagy belerakom és megy is?
:csodalk:
És? Ezzel kész is? A hex hol van hozzá? No meg a feltételezett PIC égető is problémás...
Természetesen programozni és égetni kell, mivel ez egy mikrokontroller.
Csatoltam a hex fájlt. IC-Prog + JDM programozó és már kész is.
Thx
Így már valóban versenyképes a project
m9ndenkinek köszönöm a helpet ha elkészül dobom a képeket :worship:
Üdv!
Azt a kapcsolást, amit belinkeltél, csak egy kicsit kéne átalakítani. Én úgy csinálnám, hogy: 1- Az 555-ös 4-es lábát(Reset) nem direktben kötném a tápra, hanem 10K-s ellenállattal 2- Ugyan ezt a lábat rákötném egy NPN tranyó kollektorára 3- A tranyó Emittere a földre 4- Bázisa pedig 4K7-el menne a 4017-es Q9-es lábára a LED helyére. halkan megsúgom hogy 10 darab 555-ösből 10-et leégettem, szóval majd az okosabbak megmondják, jó e így
Hello!
Egy megoldás. üdv! proli007
Ehhez is lehetne az ULN-es megoldást alkalmazni és akkor kicsivel kisebb lehetne...
Sziasztok.
Elég merész elképzelés jutott eszembe , és ezzel kapcsolatban szeretnék tanácsokat ,segítséget. Nekem van egy 50 colos tévém , ennek az energiaigénye 300-350 watt körül van, és az a bajom vele amikor véletlenül elfelejtem az elalváskapcsolót aktiválni akkor reggelig közel 200 forintal beljebb teszi a költségvetést. Így egy olyan kapcsolás jutott az eszembe amin keresztül kapná a tv a villanyt , de lenne rajta egy infra érzékelő ,2 nyomógomb és egy 2 digites kijelző. A működése úgy lenne hogy amint infrajelet érzékelne akkor a gombokkal beálított értéktöl (1-99 perc) számolna visszafele és ha elérné a nullát akkor megszakítaná az áramot a tv fele, de eközben akármikor infrajelet érzékelne visszaugrana a beálított értékhez és ujra számolna visszafele , természetesen a 2 digites kijelzőn lehetne látni hogy még mennyi van hátra. Ha megtörtént a kikapcsolás akkor meg úgy kellene működjön hogy amennyiben ujjabb infrajelet érzékel , ujra feszültség alá kapcsolná a tvt , és így a második gombnyomás már lehetne az effektív bekapcsologomb a tv távirányítóján. Ez lenne a terv nagyvonalakban, természetesen mindenféle infrafényre reagálnia kellene ez lenne a jó. Mi a véleményetek erröl? mennyire lehet ez bonyolult? Előre is köszönöm.
Hello, TTL-el szeretnéd avagy mikrokontrollerrel?
(a TV-ben nincs elalváskapcsoló??) |
Bejelentkezés
Hirdetés |












