Fórum témák
» Több friss téma |
Fórum » Inverteres hegesztőtrafó
Igen,én már régóta feteket rakok a gépbe. Olcsobb, nagyobb frekit bir,és tapasztalatbol mondom,jobban lehet kinozni.
Köszönöm, jól emlékeztem, a kapcsolófokozat előtt nincs semmiféle árammérés. Az áramot a kimeneten mérik, tehát a kapcsolófokozatot az elektronika képtelen védeni. Célszerű lenne egy visszahajló áramkorlát oda is,hogy a kapcsolótranzisztorok védve legyenek az extrém áramterheléstől.
Azért nem olyan régen vannak nagy FET-ek. Előtte csak IGBT volt ekkora áramokra. ( Vagy modul FET-ek horribilis áron )
Üdv! Köszönet, Temela fórumtársnak, hogy fel rakta a mellékleteket, helyettem! Vidéken vagyok és itt nem tudok mindig gépközelbe lenni! Mpisti, katt, dara, Temela, esetleg tudnátok segítséget nyújtani a fetek bekötésében, és a visszacsatolás dolgában? Akár egy kézzel rajzolt skicc is elég, de sajnos én nem tudok megtervezni, méretezni, pl egy ilyen visszacsatolást!
Nincs itt nagy gond,csináld meg a macit.vagy a colt-tot,én az utobbit javaslom,nekem be vált.TUBI forumtárs már felrakta a komplett leírást.Az egyetlen változtatás, a gét meghajtó trafónál van mégpedig a prim és szek között,a lehető legtöbb szigetelő anyagot kell be rakni,vagyis a lehető legtávolabb legyen a pri és a szek, mert a fetek sokkal gyorsabbak mint az igbt.De ha kicsit visszanézel,levan írva a probléma.IRFP460 fetekböl -3-3 oldalanként,130A a colt alapján,Kb 80Khz en.
Tapasztaltok a Macival:
Mióta elkészült a gépem,használom szorgalmasan.Egyetlen dolog zavar.Mégpedig.A főtrafómban is 90 Celsius-fokos klixon van,és elég hamar leold.Elnyomok néhány pálcát folyamatos üzemben,és már kattan is a relé,hogy ácsi,ne tovább...Az IGBT-k,a diódák,a Graetz mind hidegek.Szerintetek melyik trafóelrendezés a legjobban hűthető,amit össze lehet hozni 6 pár vasból?Ez az elrendezés van most. István
Szerintem ez a legszellősebb elrendezés.Ezek a vasak a tévékbe,Kb16Khz mentek,erre lettek méretezve.A maciba meg30Khz megy.Ha a gerjesztést csökkentenéd,nem melegedne annyira.Szerintem tekerd át akár 30-40 menet primerre.
Szevasztok,
kedves István,mielőtt nagyobb munkába vágnál, lehet hogy érdemes volna megemelni a frekvenciát 15-20százalékkal,valoszínü hogy minden helyreáll...
Először nézd meg, hogy mitől melegszik a trafó. A vastól, vagy a réztől. Ehhez egyszerűen kapcsold be és ne hegesszél vele, hanem csak menjen üresen. Ekkor csak a primeren folyik a trafó mágnesezőárama, max 40 fokos lehet tőle a trafó. Ha ennél melegebb lesz, akkor az azt jelenti, hogy túl nagy az indukció a vasmagban és már a telítés közelében jár. Ha ezt tapasztalod, akkor próbáld meg egy 10...20%-kal megnövelni a frekvenciát, hátha akkor kevésbé melegszik. Esetleg beköthetsz egy árammérőt a bemeneti oldalra. Ha a freki növelésévél nő az áramfelvétel, akkor az azt jelenti, hogy túl nagy a vasveszteség ezen a frekvencián. Megpróbálhatod csökkenteni a frekit egy 5...10 %-kal, ha csökken a felvett áram, akkor talán még elmegy. Ha az áram ekkor is nő, akkor új trafó kell, nagyobb menetszámokkal.
Ha üresjárásban nem melegszik, akkor szinte csak rézveszteség van, nagyobb keresztmetszetű huzalból ( litze ) kell tekerni a trafót. Vagy, a trafóra is kellene tenni egy ventillátort, bár ez eléggé kétséges, mert a trafó külseje hideg lesz, de a meleg nem biztos, hogy ki tud jönni belőle. Tehát, a klixon továbbra is leoldhat.
Köszönöm a válaszokat.Először elvégzem az üresjárat tesztet.
Hegesztés után,már mikor leoldott a klixon,a trafó vasa olyan meleg,hogy éppen állja a kezem.De a vezetékeket is meg bírom fogni.A klixon a primer és a szekunder között van,oda nem tudok benyúlni,hogy milyen idő van... Be fogok számolni a tapasztalatokról. István
a primér vezeték melegszik, mert kicsi a keresztmetszete!
Ha a trafót még megtudod fogni az nem meleg, mert az üzemi hőfoka is magasabb mint amit te meg tudsz fogni!
Sajnos úgy tűnik,hogy tényleg a rezes-band a lesz a ludas.Időm engedi,keresek rossz trafókat,és a vékonyabb fajta / 0,2 mm /vezetékkel csinálok litzét a primer számára.Tegnap már az első néhány pálcánál leoldott,a vas ekkor még hideg volt.A szekundert is meg tudtam fogni ,nem sütött.
(Mindig azt kell machinálni ami legbelül van.... )
Bocsánat, hogy lusta vagyok visszakeresni. :hide:
Milyen vezeték keresztmetszettel felépítéssel és menetszámokkal tekerted meg a főtrafót? És milyen frekvencián járatod perpillanat a Macidat?
Helló mindenkinek
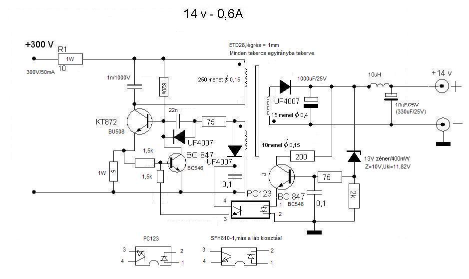
Nos ma elkészült a lenti táp de van egy kis bibi.Nincs fesz a szekunder oldalon.A beépített alkatrészek kevés kivétellel újak.Ami bontott az a primer oldali kondik.Ezek egy működő tápból valók,szóval szerintem jók.A 20 nanos helyett 2 db 10 nanosat tettem párhuzamosan kötve mivel csak ez volt.A két tranyó is új.A BU 508 bontott még.A primer oldalon méricskéltem kicsit.Annyi biztos,hogy az egyen 300 volt még megvan.Jól jönne egy kis help,hogy merre menjek tovább.Kimérném a BU-t is csak nem tudom hogyan kell.Valamint kéne pár tipp,hogyha az is jó miket nézzek még meg.Az opto sem pont az ami a rajzon van,de az is új és a lábkiosztás is jó.Ezt is leellenőriztem.Próbáltam másikkal is de avval sem működött a dolog.A trafó ugye nagy frekin megy.Ott nem nagyon tudok méricskélni egy mezei multival.Szerintem el sem jut odáig a delej.Ami pozitívum,hogy pukk és füst eddig nem volt.A 10 uh induktivitás is bontott,és lehet nem is 10 uh.Viszont tuti nem szakadt és előtte sincs már fesz.A trafót sem gondolnám hibásnak mivel nagy gonddal tekertem.A mag egy ei 28-as 1 mili légréssel.De mint írtam olyan mintha el sem jutna odáig a fesz. üdv
A tekercsek elejét pont jelzi azonos irányba tekercselés esetén.
Ez a táp tuti biztosan működőképes.Nem cseréltél fel valami tekercskivezetést?
A trafót 20 menet primer és 6 menet szekunderre tekertem.A frekit megmérem holnap,vagy a hétvégén.
István
Hali megint
![]() Nos mégegyszer végignyálaztam a kapcsrajzot és a nyáktervet.Találtam két eltérést,amit nyillal jelöltem.Az egyik: a bu508-nál az uf dioda a collektorra volt kötve a bázis helyett.A másik a szekunder oldalon van.A 220 ohmos ellenállás a vég és az uf dioda közé van kötve a rajz szerint pedig a dióda másik lábán kéne legyen.Aki megépítette már ezt a tápot segíthetne kicsit,hogy melyik verzió a jó.Nem nagyon akarnék tüzijátékot így lagzi előtt
Helló
A tekercskivezetést 99%-ra ki merem jelenteni hogy jó.A nyákot csináltam meg először.Ráírtam a beültetési oldalra a kivezetéseket és ennek megfelelően tekertem a trafót.Épp az imént írtam viszont,hogy milyen két eltérést találtam a kapcs rajz és a nyákterv közt.Csak most nem tudom melyik is a jó.Meg gondolom ha a trafót cseszem el akkor valami hang fény vagy hő jelenség csak bekövetkezik valahol.Nálam viszont minden tök hideg.Ha bedugom a tápot hallom hogy kattan halkan a konektor mert vesz fel áramot a táp.Csak ugye a kondi után már nem nagyon tudom mit kéne mérnem meg hol.Meg egyáltalán mutat e valamit egy mezei multi a nagy freki miatt
Sok telefontöltő készül ezzel a kapcsolással szinte teljesen megegyezően.
A .lay formátum az mi? A 230V betáppal köss sorba izzót ha zárlat van nem lesz nagy baj, a kimeneten mindig legyen ilyenkor egy feszmérő mert ha elindul a táp de nincs az optón keresztül visszacsatolás akkor a kimeneti fesz nagyon nagy lehet.
Hello
A lay formátumot a sprint layot nyáktervezővel lehet megnyitni.Én is itt a fórumon kaptam rá a használatára.Nekem tetszik.Az élesztéssel kapcsolatos tanácsot megfogadom
Köszönöm előre is. (kapkodni nem kell azért miattam)
A primer és szekunder sodratot milyen huzalkeresztmetszettel valósítottad meg? A klasszikus 28*0,35mm és 5,5mm-es vagy ekvivalens keresztmetszettel vagy módosítottál rajt.
Mindkét hiba felvetésed jogos! Sajnos,én hibáztam a rajzon.Megnéztem az eredeti nyáktervemet az viszont jó,csak azt nem értem,hogy ez a hibás nyákterv hogyan került fel.Holnap a gépemet is megnézem,ha lesz időm,hogy ott elkötöttem e valamit,mert az viszont működik rendesen.Az általad kijavított lay terv jó,aszerint a tápnak is menni kell elvileg.Az elvi rajz is jó.A trafónál a tekercsek mind egy irányba vannak tekerve a pont a tekercsek kezdetét jelöli.Megmutatom az eredeti segédtáp lay. verziót.A hibás rajz miatt bocsánatért esedezem és köszönöm a jelzést.
Helló
Nincs miért elnézést kérned Ma megint tanultam valamit.Közben én is forrasztottam egyet hirtelen felindulásból.A BU -nál megcsináltam a javítást,a 200 ohmot egyenlőre hagytam ahogy volt.Az eredmény a táp életre kelt Eddig a pozitívum.A trafó eléggé sercegett.EI 28-as vason van 1 mili légréssel.Gondoltam kiveszem a légrést.A 10 ohmos ellenállás rövid fény kiséretében elhalálozott.A kivezetésre egy 12 voltos égőt akasztottam.Míg volt légrés világított szépen és semmi nem melegedett.Ez is és az 5 ohm is 5 w.os volt.Na a haláleset után néztem meg,hogy az égő 21 wattos volt.Szóval kicsit túlterheltem szegény tápot De pozitívumként kezelem az esetet.Majd keresek másik ellenállatot és 5 wattos égőt fogok használni a teszthez.Meg a 200 ohmot is átkötöm akkor.
A flyback táp trafójába mindenképpen kell légrés, a sercegés oka más.
Igen a légrésre rájöttem.Két variáció motoszkál a fejemben.Vagy kevés a légrés.Megmérem pontosan és keresek valamit ami tuti 1 mili.A másik lehetőség a nagy terhelés.Ez a táp 600 miliamperre van méretezve.Én legalább a dupláját akasztottam rá,de lehet hogy a négyszeresét.Rá fogok szánni egy kicsit több időt.Esetleg megusztatom lakkban a trafót.Csak addig nem akartam míg nem működik tökéletesen.
üdv
Ennek a tápnak 5A birnia kell,vagy még többet is,a rajz alapján.Valahol máshol lesz a hiba,talán a légrésben.
Helló
A légrést mindenféleképp beállítom pont 1 milira.Meg volt két elkötés is amit már fentebb írtam.Az utolsó próbánál viszont a 200 ohm még nem volt helyesen bekötve.Gondolom nem mindegy,hogy a nagyfrekis vagy az egyenirányított részre van kötve.Lehet ezért sziszegett a trafó mint egy kobra. üdv
Ígértem,hogy a kész gépben is megnézem az ominózus segédtápot,megnéztem,nemvolt elkötés.Az ott lévő táp egy EI30 magra készült 1mm légréssel,csendes,de azért van kis hallható sziszegése,csak akkor hallani,ha a ventilátort kikapcsolom,tehát nem zavaró.A zéner a szekunder oldalon 15V-os,így a kimenőfesz nagyjából 16V (picivel több),ami bőven elégséges a 7812 staboknak,egy a vezérlésnek egy a ventilátornak.A zéner cserélgetésével elvileg bármilyen kimenőfeszt be tudsz állítani az ésszerűség határain belül.A 200 (220) ohm ellenállást a dióda után kösd,ahogy az elvi rajzon is van.A KT872 helyettesítője a gugli szerint a BU2508AF,de simán,melegedés nélkül megy nálam a BU508 tranyóval is,nincs is rajta semmi + hűtés.A két másik tranzisztor lehet BC546 vagy 2SC945 is,ez utóbbinak más a lábkiosztása.
Hello
A tranyok nálam bc546b,a bu pedig a philips BU508.A 200 ohmot is át fogom kötni csak most volt egy kis "családi fennforgás" nálunk.De tuti működni fog A hangja engem sem zavar.Csak most szétlőttem a 10 ohmos ellenállatot.Kisérleti jeleggel párhuzamosan kötök 10 db 100 ohmos 0.6 wattost.Alkalom adtán majd szerzek be egy rendes darabot a végleges megoldásra.Melegedéssel nekem sincs probléma.Mint utólag kiderült 21 wattos égőt akasztottam rá és minden tök hideg volt.Csak mikor kivettem a légrést akkor csattant el az ellenállat. |
Bejelentkezés
Hirdetés |




(Mindig azt kell machinálni ami legbelül van.... ) 

De pozitívumként kezelem az esetet.Majd keresek másik ellenállatot és 5 wattos égőt fogok használni a teszthez.Meg a 200 ohmot is átkötöm akkor. 




