Fórum témák
» Több friss téma |
Fórum » Inverteres hegesztőtrafó
Nagyon kíváncsian várom én is mert mindenem már megvan a kitolómotor+elektronika gázszelep csatlakozók és még a sok kis apróság csak az inverteres táp hiányzik !
Ez így van! Volt egy gépem aminek az előtoló motorja a főtrafóról táplálkozott, és biztos vagyok benne, hogy az őszhajszálaim nagy részét ez okozta, mert soha nem ment tökéletesen!
![]() A problémát úgy sikerült megoldani, hogy eladtam, és építettem egy normális, külön tápos eurocsatis gépet aminek a főtrafója csak hegesztés közben kap tápfeszt....
ÉN is csatlakoznák a véleményedhez, hiszen Ge Lee is azon oszlopos tagok közé tartozik akik sokat hozzá tettek a fórumhoz.
Üdv.: Zoli!
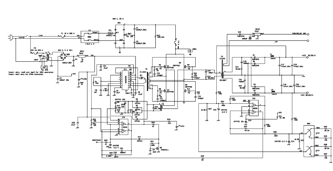
Tessék, itt van a teljes eredeti leírás, én is itt találtam a fórumon. Az alapgépet megépítettem (kis módosítással), az jól működik. Benne van a MIG/MAG rész is, azt nem próbáltam. Miután ékes Cseh nyelven van, ráengedtem a Googli fordítóját, azért érthető volt. Régebben feltettem az általam használt nyákterveket is.
Szia. A gyári gépem nekem is olyan amiben a tolómotor tápja így volt kialakítva. Én tettem bele egy impulzus üzemű tápot külön a tolómotornak (hely volt benne bőven
). Sajnos annak idején sokba került igy eladni nem akartam, de felhasználok belőle mindent amit lehet. Engem nem sürget a CO2-es megépítése. A maci is 2 év alatt készült el, ebből 3 hét az építés a többi olvasgatás művelődés keresgetés, fórumozás . Üdv.: Zoli!
Nem azért kell a feszültséget szabályozni, hogy ne ingadozzon, mert a gyári gépeknél is ingadozik rendesen, hanem azért mert mikor a fokozatkapcsolót, vagy potit forgatod feszültséget állítasz. Co-nál feszültséget és huzalelőtolást állítunk. Ha fix feszültségű áramforrást csinálsz, hogy állítod a gépet vékony, vagy vastag anyaghoz? Nem lehurrogásra, hanem ötletre tanácsra, segítségre lenne szükségünk. A mellékelt képen a 12-es a fedőporos, 13-as a co, mindkettő ugyanúgy működik, csak más védi az ívet. A többi elektróda és awi. Nézd meg a jelleggörbéket. Ha gondolod begépelhetek egy "táblázatot" a feszültség, előtolás, áram, anyagvastagság összefüggéséről.
Beültetted a bogarat a fülembe. Akkor leírom mi van meg a gépből:
- a ház ventillátorral - főtrafó rajta klixon - szekunder oldali egyenirányítás hűtőbordán klixonnal - hálózati zavarszűrő, főkapcsoló A főtrafó az egyenirányitóval gyárilag szerelve, látok ott egy söntöt is. Ha gondolod pü.-ben beszéljük meg mi kell még hozzá.
Sürgősnek nem sürgős nekem sem, mert egy awi gépet építek hozzád hasonlóan több mint két éve és van még belőle hátra.
A régi trafós co-gépem, amiről az előbb írtam, rendben működik, csak sajna nem az egy kézzel felemelhető kategória, ezért építenék majd egy inverterest, amin állítható az áram és a feszültség is. Üdv.:Ati
Szia. Köszönöm a rajzot, vagyis ateljes dokumentációt.
Üdv.: Zoli!
Igazad van, hogy feszültséget állítunk a fokozatkapcsolóval, de a nagyobb fesz, nagyobb áramot hajt át az anyagon, tehát az áramot is állítod, és végül is co-nál az a lényeg, hogy nem eshet a feszültség, csak egy bizonyos kereten belül, szemben az mma, és az awi eső karakterisztikájával.
Ge Lee-től szerintem távol áll, hogy lehurrogjon, legfeljebb neki egyértelmű ami pl: nekem, vagy neked nem.
És ehhez mit szóltok. Talán nem is kellene nagyon hozzá nyúlni, max a visszacsatoló kört kellene kicsit módosítani a feszültsgég körben.
Üdv.: Zoli!
Le is írtad magadnak. Amiről beszélsz az a feszültség állítása. A szabályozás az arról szól, hogy a vezérlő a körülményektől függetlenül igyekszik azonos értéken tartani a kimenet feszültségét. Tehát ha be van állítva mondjuk 30V az akkor is annyi ha üres a kimenet, meg akkor is ha a maximális terhelés van rajta (de még nem akkora, hogy belépjen az áramszabályozás).
A 494-ben pl. az a jó hogy azon alapból lehet kívülről is állítani a DT-t azaz a kitöltést, tehát a teljes kitöltési tényezőt (ezzel a feszültséget) akár egy potival folyamatosan le lehet venni a maximumról nullára. Ezekkel a vezérlőkkel ez ilyen egyszerűen nem oldható meg, mert vagy átbillen a komparátor és nincs kimenőjel, vagy nem és akkor van, a kitöltés csak az áramjelre változik, csökken vagy nő.
Az ár oké, csak azt a tokozást hogy forrasztod be.... Vehetsz hozzá foglalatot, mondjuk annak nem tájékozódtam az áráról.
Értem. 494 felejtős. Lehet néha nem a megfelelő kifejezést használtam. Akkor mire tudnánk építkezni? esetleg uc3842/3/4 jobb lenne a célra?
Nagyobb fesz több huzalt igényel, így természetesen nő az áram is.
Ilyet egyszerűen talán az SG3524-el lehetne csinálni, mert ha jól emlékszem abban kívülről eltolható a komparálás szintje, azaz külső feszültségszinttel változtatható a kitöltési tényező. Viszont az meg nem kimondottan árammódú vezérlő, hanem az egyik belső hibaerősítője van áramérzékelésre használva. Sosem építettem még vele semmit, nem is tesztelgettem, így nem tudok bővebben nyilatkozni róla.
Én eddig csak 494-el és TOP224-el építettem, szóval nincs sok tapasztalatom.
Szia. Azt a kapcsolást nem nézted amit csatoltam nemrég. Abban van áram és fesz figyelés is. Sg3525-el van megoldva. Csak a feszültség figyelést kell picit átalakítani, mert az szimmetrikusra van tervezve.
Üdv.: Zoli?
Minden nem mikrokontrolleres inverteres co gépben amivel eddig találkoztam SG3524 volt.
Gondolom ez sem véletlen!
![]() Nincs esetleg kapcsolási rajzod valamelyikről?
Kapcsolási rajzot nem nagyon adnak ki a kínaiak, de gépem van, csak időm nincs visszarajzolni...
Sziasztok.
Tettem fel egy videót a gépemről, mivel a felvételen is hallható bekapcsolástól számított kb 10-15 mperc után pattogó hangot hallat ami egyre gyorsul. A kimeneten mért 42 Voltról indul és ahogy elkezd pattogni felmegy 50 Voltig, majd visszamegy 48 Volt körülire. Én a főtrafó irányából hallom, de ötleteket kérnék, hogy mit kell megnéznem illetve szétszednem. A főtrafóm 2 pár EE80 egymás mellett illetve leszorítva alu U profillal. A menetszám 18 primer és 5 szekunder. Addig amíg nem volt rajta az IGBT-n a 330 Volt addig a Gate és az Emitter lábakon 30 KHz volt mérhető. Terheltem 100nF kondival, ráforrasztva az IGBT G-E lábára és ekkor is 30 KHz volt mérhető. Sajnos nem megy el a videó, mert 200 mb. A hozzászólás módosítva: Máj 13, 2014
Hát igen, az idővel nekem is problémáim vannak, és még biztos vagyunk így egy páran.
Én sem vagyok időmilliomos, de lassú víz partot mos.
Nézegetm itt ezt a 2 áramkört, SG3525 és SG3524. A 24-esben van egy plusz műveleti erősítő amit I-sense-nek használnak. Az Sg3525-nél ezt egy külső műveleti erősítővel lehetne kompenzálni mondjuk az SD lábon. Ez elméletileg 2,5V-tól kezd működni, de akár a compenzation- lábon is be lehetne avatkozni. Ha gate trofóval van leválasztva a nagyfesz rész, akkor még tranyó pár sem kell a gate trafó elé mert egy ellenálláson keresztül mehet egyenesen az A/B kimenetről. Van benne beépített lágyindítás is.
Üdv.: Zoli! A hozzászólás módosítva: Máj 13, 2014
Nálam is. Mire a trafós co-t megcsináltam, a terv és a végeredmény között majdnem 2 év telt el és csináltam néhány használhatatlan, vagy életképtelen vezérlést a tirisztorokhoz.
Körülnézek otthon, nincs-e valamelyik PC tápban SG3525. Ha nincs akkor rendelek. Aztán asszem neki állok valami teszt jellegű áramkörnek, hogy hogyan miképp oldható meg két oldalról is a szabályozás. Ha az sikerül akkor a többit már nem nehéz hozzá igazátani. Találtam neten egy csomó kapcsolást amiben ezt használják és van benne áram és fesz figyelés is
![]() Üdv.: Zoli! |
Bejelentkezés
Hirdetés |





). Sajnos annak idején sokba került igy eladni nem akartam, de felhasználok belőle mindent amit lehet. Engem nem sürget a CO2-es megépítése. A maci is 2 év alatt készült el, ebből 3 hét az építés a többi olvasgatás művelődés keresgetés, fórumozás 







