Fórum témák
» Több friss téma |
Fórum » Inverteres hegesztőtrafó
Inkább rakjál bele fojtó tekercset
Úgy érted, hogy a fojtó fontosabb mint a sok szálas tekercselés?
Igen, köszönöm és tudok erről, csak érdekes, hogy sok gyári gépnél nem veszik ezt figyelembe!
(Bocsi, hogy beleszóltam) Ja. Ha pedig figyelembe vennék, akkor nem lenne sok,sok ilány minősíthetetlen gyárinak kikiáltott semmire való vackerály és nem hordanák pl. hozzám (is) javításra. Na meg a sok selejt bontásra ítélt inverter nem üdűlne szervízemben többek közt
De asszem más is örűlne neki, de akkor sokkal drágábbak lennének és az árának nem is annyira örűlnénk. ((Ha figyelnének a szkin hatásra.))
A "beszállító" meg a HOLLY Power Kínából...vagy nem?
Teljesen igazad van,na meg sajnos sok más dologra sem igazán figyelnek.A most javított inverter az IGBT hiba mellett mechanikailag szét volt hullva ,a lemezcsavarok nem fogtak semmit... Sajnos ez van.Nem ilyen minőségű CO-t csináltam és persze az inverteres gépet is normálisan akarom kivitelezni!
Sziasztok, kérdeznék én is, javításra került egy IWeld tig 165idc inverter. Igazából nem találtam semmi szervizmanuált hozzá. A két combos mosfet és a fetmeghajtók és pár 15V-os z-dióda volt halott meg a 10Ohm 10W indító ellenállás. Ezek kicserélve, a segédtáp ellenőrizve elindult, minden jónak látszik. De kipróbálva még nem volt, mert semmit nem tudok az előéletéről, hogy mitől ment tönkre, ... Mert jó lenne az okát is elhárítani. Van e valakinek ötlete, hogy mit érdemes vizsgálni? A segédtáp egy uc3842 al működik, minden jónak tűnik vele, megmértem amit lehetett. A fő vezérlés processzoros, van valami szerviz - uart kimenete is, de még nem csatlakoztam rá... Lehet, hogy nincs is értelme. Nem merem kipróbálni még, mert ~28e az alkarész ismét, ha pukkan.
Ez sem olyan világi eget rengető probléma. de az, hogy ha már egy méteres munkakábelt löknek az ember orra alá velük, akkor oldanák meg, hogy a szélforgónak se nagyon való túlhajtott ventilátor/ocskáik/ és aerodinamikailag átgondolatlanúl kitalált szellőzőlyukaikon (mert ugye a légáram nem mindíg arra jár, mint amerre kitalálták volna
![]() ) ne röppenjen be egy-két izzó reve darab, esetleg szikra ami a percen lerendezi az SMD-s vezérlését is, lehet kilökni, meert a delikvens nem fizeti meg a kínlódást, inkáb elickázik a zsibire ugye és vesz egy huszasért másikat és veri a mellkasát, hogy ne magyarázzak, mert újat vett! Na de milyet? Ahhoz már nincs esze, hogy felfogja. Pályafutásom alatt még egy kezemen megtudom számolni hány normális inyóval találkoztam.Most legalább négy darab semmire való vacak van bontásra ítélve nálam, Straus, Güde, meg valami narancssárga himi-humi nevű sose hallott nevű izé. Megépítettem pár éve a GeLee féle UKT-t. Sokkal különb sok hírhedtnek mondott, majd elvérző vackerálynál.
Én pedig a Gee Lee féle teljes hidasba fogtam.Egyelőre gyűjtöm hozzá az alkatrészeket ,na meg a megjavított inverterekkel a tapasztalatokat és ,hogy mit csinálnék máshogy!
Szerintem a Güde nem rossz , csak az a fajta jó amelyiken könnyü cserélni az igbt -_et, a másik fajta javitása körülményes amelyiken a panelra van forrasztva 5-5 db. Én vettem egy hibásat, megjavítottam több éve megy rengeteget használom, még kölcsön is adtam, nem volt vele még gond. testkábelem 5m-es a fogóé 3m és jó vastag kersztmetszetü.Igen nagyon fontos, hogy ha flex megy ki legyen kapcsolva, meg a cundert revét ne szívja be.A megbízhatóság az azért attól is függ ki és hogyan használja.
Szevasztok,
sok különböző gyártmányú inverteres hegesztőgépet javítottam, még több fajtát láttam, készítettem is, volt eset hogy a vasmag el volt törve, de idáig leégett trafóval még nem találkoztam... Némely cég, pl. Telvin hőérzékelő pogácsával látja el a trafót, silányabb gépeknél igbt csere után követendő példa... Ugyanis a vasmag veszteségei bizonyos hőmérséklet felett rohamossan nővekednek...
Szia! Köszönöm ,ezek szerint nem csak a félvezetők hűtőbordájára hanem a főtrafóra is érdemes egy klixont tenni...
Szia Uniman!
De igen, a Holly a beszállító, az importőr -és a meós- pedig a Hetra. Tudod, a kis polski is autó, meg a Rolls-Royce is, de nem egy kategória. A többség pedig középkategóriás, ár/érték arányban a legjobb választást preferálja. Ugyanez a helyzet a hobbi gépek esetében is, lehet venni 17-20e ft-ért bóvlit, 1-2 hegesztés erejéig megy is, meg lehet venni Froniust, Kjellberget, EWM-et sok pénzért, na de ki ad annyi pénzt egy inverterért ha nem használja hivatás-szerűen? Itt jönnek a képbe a 40-70 ezer pénzért megvásárolható jól használható megfelelő szervízháttérrel rendelkező inverterek. Ezek azok, amire még érdemes a nem túl jelentős többletköltséget kiadni, s aztán használni amikor szükség van rá, akár egész nap is. Persze ezek is el tudnak romlani, -mint ahogy a király kategória is- de nagyon nem azonos a javítási költség. Közel 10 éve használok egy Holly MAG 180 inverteres Co hegesztőt, a kezdeti tapasztalatok alapján ismerősöm is kért egyet magának. Azóta már sok-sok dob 5 kg-os huzal lepörgött benne, de még az eredeti gyári kábel van hozzá, persze spirál és egyéb kopó cuccok cserélve rendszeresen. A sok cipeléstől a csavarkötések javításra szorultak, de ezen kívül soha semmilyen baja nem volt. Az ismerősöm gépének már a színe sem látszik olyan kopott, de a test csatlakozón és dugón kívül semmit nem kellett cserélni benne. Ő napi 6-8 órát használja lakatos ember lévén, és még a huzaltovábbító görgő is eredeti a gépében. Tehát -mint ahogy korábban is írtam- nem minden kínai termék vacak. Ami pedig nagyon olcsó, az már eleve gyanús.
A hazai forgalmazó készséggel válaszol az érdeklődők kérdéseire, ahogy nekem is válaszoltak,
ezt firtatván: Idézet: „Minden kérdezett dolog elérhető a gépekről, de kapcsolási rajzot és műszaki dokumentációt nem adunk ki róluk. A gépek belsejéről ugyanakkor tudok küldeni képet, ha szeretné. A Hetra invertereket Kínában gyártatjuk, de minden dokumentáció és alkatrész is megvan hozzájuk, így gazdaságosan javítani is tudjuk őket egy esetleges meghibásodáskor.”
Így járnék az alább kérdezett IWELD 165 -el bár annak a belseje Német garázdálkodásról árulkodik.
Miből gondolod, hogy az Iweldnek bármi köze van a németekhez? Az összes gépük kínai...
Ja! Mi hordjuk Halásztelekre 40-es tengeri konténerekben amiket kínában raknak tele.
Van a családban is IWELD Gorilla MMA hegesztő, apám vásárolta újonnan. Kb a 20. szál pálcánál köszönt el az egyik IGBT benne. A 20 pálcát az összes használatra értem, amiből az utolsó alkalomnál kb az 5. pálcánál verte le a kismegszakítót ívfogás közben, úgy, hogy éppen csak koppintottam oda a vashoz, nem ragadt vagy ilyesmi, több mint 25 éve hegesztek, nem is értettem a dolgot. Már nem emlékszem pontosan de kb 3000Ft volt bele a 2db Igbt. Gyorsan vissza adtam az öregemnek, és inkább cipelem a Hetra 160-at, ha kell.
Összes matrica, meg az egész kivitel, beleértve az áramváltók és a műgyantával kiöntött nagyfeszgyújtó elektronika is annak tűnik.
Egy ilyen teljesítményű Németországban gyártott hegesztőgép ára alsó hangon is fél millió forint, de inkább 700-800ezer.
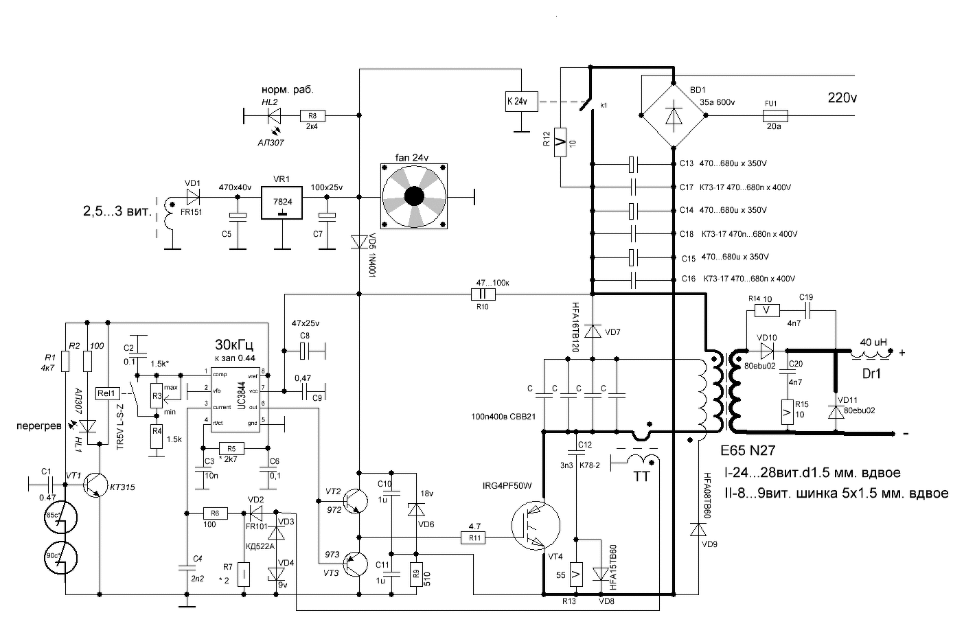
Két hete csináltam meg pc táp dobozba.működik.
Hány ampert tud neked? Amit észrevettem a fő trafó primerénél nem nagyon van sodrat, hanem talán 2x1,2mm.
A hozzászólás módosítva: Okt 30, 2020
80A,a trafót meg mindenki avval tekeri amije van.Én sodrattal.
Értettem elöbb is a célzást.Sok gyári gépben láttam tömör vezetékkel tekercselni a pri és szek vezetéket is.Az még a jobbik eset hogy 2-3 szállal tekeri a primert,de mikor 1-1 szál a prim és a szek?Na az már durva.
Érdekes amúgy, hogy az orosz szerint ezzel az egy tranzisztoros megoldással 120-160 ampert is ki tud hozni.
Ugyanaz mint a 2 tranzisztoros csak itt 1 van, azért mert egy frappáns snubber áramkörrel nem kell kettő, és nem kell a primer és a lemágnesező tekercsnek nagyon szoros csatolásba lennie.
A hozzászólás módosítva: Okt 31, 2020
Jó lenne a nyákrajz, és az összes doksi.
|
Bejelentkezés
Hirdetés |




De asszem más is örűlne neki, de akkor sokkal drágábbak lennének és az árának nem is annyira örűlnénk. ((Ha figyelnének a szkin hatásra.)) 






