Fórum témák
» Több friss téma |
megtanulhatnád már használni azt a nyomorult url gombot, teljesen szétcseszik az oldalt ezek a hosszú linkek...
és hogy miért nem válaszba írom? mert NEM lehet -> az előző üzenet mutatása miatt a szövegdoboz kicsúszik az ablakból ráadásul amire a linked mutat, az már meg lett említve
Nos, úgy érzem, lewi, hogy van egy picike leírás itt az oldalon, ami részben rád is vonatkozik. Légy oly szíves, olvasd el EZT!
Sőt, emellett még próbáld majd meg értelemszerűen használni az URL és a Válasz gombokat is! Előbbit a hozzászólás-író ablakban találhatod meg, nagyon hasznos funkció, pl. nem lesz 6 milliárd pixel széles egy oldal, ha linket szúrsz be. Utóbbi pedig az oldal alap-felületén található, minden egyes hozzászólás fejlécében! Köszi előre is az együttműködést!
ez a legegyszerübb,mobiltelefon töltőhöz ezt kell utána rakni
hálás köszönet. Ez így biztosan működni fog, tehát kárt nem tehetek a lejátszóban??
üdv: uli kössz mégegyszer
Sziasztok!
Lenne egy kérdésem levi munkájához fűződően. Sajna elég kezdő vagyok, hobbiból szoktam itthon barkácsolgatni és most ezzel próbálkoznék. A kérdés: 1)Van benne egy max 756 os chip, és azt néztem retelektronikán, de ott van belőle 2 fajta, és nem tudom eldönteni, hogy melyik kell nekem... 2)És egy "22uH Power Inductor". Ez mi? Én beírtam retelektronikán a keresőbe, hogy 22uh. És erre kidobott rengeteg alkatrészt. Esetleg ebben a 2 kérdésben tudnátok segíteni? Gondolom ez nektek csípőből jön, nekem meg elég nagy akadály... zoli
Szia!
a 22 uH power inductor, az egy 22 mikroHenris induktivitás lesz. az ICvel kapcsolatban, a ketyerédben milyen tokozású az IC? SMD vagy PDIP? ITT van egy kép. Az alsó ic ami látszik teljesen SMD, a felső, a PDIP tokozású. Neked miylen vvan? Egyébként sztem mindegy melyiket rendeled meg. sztem.. ![]() uli
Köszi szépen!
Akkor szerintem megveszem az olcsóbbikat, és egy olyan PDIP vagy milyen tokozásban mert félek, hogy kisütöm a chip-et. Esetleg meg tudnád még mondani, hogy abból az induktivitásból melyik lesz az enyém? Esetleg lehetnék annyira fárasztó és illetlen, hogy megírnád nekem melyik kell, mert erről még nem hallottam, és lövésem sincs melyiket vegyem. zoli
az induktivitásokkal én is gondban vagyok. Nem tudom merre laksz, de ha bemész egy elektro boltba, és mondod nekik, hogy ilyen kell, akkor biztosan tudnak adni.
Lehet csinálni ilyet otthon is, rézhuzalból megfelelő átmérőre megfelelő hosszban csavarsz meneteket, de azt én sajna nem tudom hogyan kell ![]() sok sikert az építéshez! üdv: Uli
Sziasztok!
A segítségeteket kérném, hogy megépítettem dpeti álltal ajánlott LM2574-5.0 adatlapjában szereplő kapcsolást és az 5V DC gyönyörűen meg is jelenik rajta, de multiméterrel rámérve van még rajta 10V AC nem tudom milyen hullámforma mert sajna szkópom nincs és nem tudom hogy ezt így rámerjem e dugni az ipodomra. Szóval a kérdés, hogy ez így OK? Ja és egy stabilizálatlan hálózati adapterről táplálom, 1ébként meg autóban lesz!
Úgy vettem észre, hogy az ipodoknak különleges töltőjük van, nem elég nekik az 5V, hanem mintha valami jel is kellene neki. Kipróbáltam mind egy hp-s 230-usb mind egy gagyitech mp3lejátszó töltőjét, eggyikkel sem volt hajlandó tölteni. Szóval lehet speckó táp kell hozzá, ezzel szemben nekem egy kvázi utángyártott van, amivel hajlandó tölteni, de nem apple termék. Most nem tudok típust mondani, amint meglesz a doboza.
szia. én építettem egy iPod töltőt a régi nano hoz, és működik.
simán csak egy lm317T vel csináltam, van egy kalkulátor itt ide beírod az r2 ellenálleás értékét, és kiadja, hogy így hány V ot ad... az r1 et célszerű meghagyni, én nem tudom, hogy hagytam e, de nem akart összejönni először mert az r2 helyére trimmert raktam, amit neked is javaslok, és az enyém először túl kicsi volt, de aztán kötöttem hozzá még 1 1k s ellenállást, és így pont jó. azért ajánlom a trimmeres megoldást, mert azzal tudsz esetlegesen állítani rajta kicsikét. ezt az egészet én egyszerű dobozolással oldottam meg: volt a pincében egy régi nagyon régi gép, aminek a proci hűtője kb akkora, mint maga a proci, szerintem ilyet te is találsz, ezek után vágtam egy rá illő nyákot, ami pont akkaora, mint a borda, ez kb 4X4 cm es lehetett, majd ráraktam az lm317 et, és körberajzoltam, majd itt egy kis téglalapban kivágtam a nyákot, majd vettem ugye hozzá még usb csatit is, ennek a felhelyezése kicsikét bonyolult volt de megoldottam: a kialakításnál az volt a szemem előtt, hogy ne legyenek kiálló alkatrészek, mivel kocsiba megy... ezért az usb csatit a bordának a bordás felületébe ültettem be, tehát az egyik szélére elhelyeztem, bejelöltem, majd a kezembe vettem az egyik leharcolt favésőt, és nekiáltam letisztázni az alu nagy részét, persze szigorúan a méreteken belül! itt el is görbült 1szer-2szer, de visszahajlítottam, majd jött a reszelő, és így símává lett az alja ugye, de viszont a vordák elég kuszán áltak, így azt visszahajlítottam, reszelgettem, egy fúróval meg még pont merőlegesre csiszoltam, de ez már részletkérdés. ezek után ott ahol az usb nek van a 4 lába, ott a vésővel "átlukasztottam" az aul lemezt egy kicsi téglalap formában. ezek után a nyákot itt is kivágtam. ezek után az lm317 et felraktam, kifúrtam a helyét, hogy lehessen a bordához csatlakoztatni, odahelyeztem a még meg nem tervezett nyákot, és azon bejelöltem az ic lábait, meg az usb jét. majd gyors megterveztem a nyákrajzot, kimartam, felraktam a cuccokat rá, és ellenőriztem... próba képp először beállítottam a trimmert, így már jó volt a fesz, ezek után rádugtam egy pendrive ot, hogy az haljon meg inkább, ne az iPod... de túlélte... ezek után fogtam a nyákot, és palma tex el felragasztottam a bordára, az usb csatit a másik oldalról beragasztottam azzal az olvadós műanyaggal, amihez van olyan kis pisztoly is, a lábait bekötöttem, és egy újabb próba.ismét megmértem a feszt, tökéletes volt, pendrive újra... megint tök jó volt, mondjuk nem világított, de annak nem is kell... ezek után autó beindít, és a multiméterrel figyeletem a feszt. adtam neki jócskán gázt hosszan is... egy új ford focus osn meg egy honda civic en is meg egy citroen bx en is ugyan azt tapasztalatm - jéééé - a fesz egy nagyobb gázadás után ugrott 0.01 et felfelé... és utána rádugtam az iPodot, és zóta is üzemel. a továbbiakban egy 2 komponenses cuccal a hátlapon lévő elektronikát elfedtem, mert ez egy olyan cucc, amit 2 kis rúdban kapsz, kibontod, összegyúrod, mit a gyúrma olyan, és rátapasztottam. ez 24h alatt megköt, utánna lehet csiszolni, meg minden. egyes iPodoknál van az, hogy a + láb melletti lábat azt a + ra kell kötni egy 50k körüli ellenállással. én mondjuk ezt nem tettem meg, mert nem kellett, de láttam már rá kapcsolást. szóval sok sikert a továbbiakban az építéshez. tőlem kérdezz nyugotan. az egészet azért írtam le ennyire, mert egyrészt szeretnék segíteni, meg másrészt ez nekem nagyon jól sikerült, és ezen dolgaimról szeretek eléggé részletekbe menően írni.üdv: lewi
A te problémádra az a megoldás, hogy az USB adat vonalakat egy-egy asszem 10k-s ellenállással az egyiket GND-re a másikat +5V-ra húzni! És már tölt is!
Köszi, hogy ezt le írtad nekem, de nekem már van egy kész cuccom és ahoz kérek segítséget! Meg ha jól értelmezem akkor te a gyári ipod kábelt használtad azért volt elég neked csak sima 5V-ot adni neki ha utánépíted a kábelt ahogy én is tettem akkor kellenek a fentebb említett ellenállások! De igazából nekem nem azzal van a problémám. Azt viszont értékelem, hogy te legalább próbáltál segíteni! Köszi!
az igasság az, hogy nem tudom, rá merd e dugni... ha nagyon félsz, akkor szerintem építsd meg az LM317T - vel.
az ic ára az 60forint körüli, ezen kívül a trimmer poti, ami drága lehet, ez nem lehet több szerintem ugyan így 60 ft nál, a 2 kondi, meg az ellenállás szinte nem is tétel... vagy ha nem akarsz újat építeni, akkor keress egy régi pendrive ot, amit már nem használsz, de még jó, vagy egy régi rossz egeret, vagy akármit, ami usb s cucc, rádugod, és ha nem hal meg, akkor szerintem mehet neki az iPod. kérdésem :te a kábelt hogyan építetted utána? hol találtál olyan csatlakozót? vagy csak vettél egy rosz kábelt fillérekért? kérlek válaszolj, mert ez foglalkoztat még, mert ha lehetne rá megoldás, akkor én egy dokkoló építésén is rajta lennék, de ugye nincs csatlakozó az iPodhoz, és az meg nem csak a kocsiban kell. előre is köszi: lewi
Én innen rendeltem a csatlakozót hozzá!
iPOD csat Ajánlom neked az " S/T " és az " SS/TS " tipusokat! Azok szinte ugyanúgy néznek ki mint a gyári, bár abba nem sokmindent tudsz beleépíteni ha nem külön dobozba rakod! Egyébként a tápos gondom megoldódott, kipróbáltam úgy, hogy raktam rá egy kis terhelést és úgy mértem és akkor normálisan működik. De ami a vicc, hogy azóta az üresjárat is rendben van! Nem vágom,de a lényeg,hogy OK!
Sziasztok!
Ez az ipod töltő automata? Tehát jelzi nekem, ha elkészült a töltés, mondjuk úgy, hogy a led elalszik, vagy más színnel világít? Mert láttam én már olyan ipod töltőket, amin más színnel világít egy led, ha tölt, és más színnel, ha már nem. Egy ilyet szeretnék építeni, de nem tudom, hogy hogy fogjak hozzá. Esetleg valaki egy ilyenről tud nekem adni egy rajzot?
Helo! Azt szeretném kérdezni hogy nem tudja valaki az ipod csatlakozók lábkiosztását? mert ha igen akkor touch hoz jó lenne csinálni tv kábelt meg hasonló dolgokat.
Előre is köszi! Üdv Gabi!
Ilyen esetekben mindig a jóságos pinouts.ru felé fordulunk:
http://pinouts.ru/PortableDevices/ipod_pinout.shtml
köszi! ez az oldal télleg jóságos
helo! Azt szeretném kérdezni, hogy egy pc tápegységet át lehet e szerimtetek alakítani ipod touch tôltőnek? Ha igen akkor hogyan?
Előre is köszi!
Üdv! Ha az impulzus üzemű tápra gondolsz akkor az feleslegesen erős. Bőven elég egy kis adapter, amiből stabil 5 volt / 1 ampert tudsz nyerni. A touchnál fontos még a precíz 2 és 2,8 voltok megléte, hogy "alma" töltőnek érzékelje.
Sziasztok!
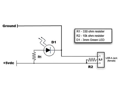
Ezt a kapcsolást lehet ipod töltésére használni? |
Bejelentkezés
Hirdetés |














