Fórum témák
» Több friss téma |
Ha a 27V a váltófeszültség, akkor az 50V-os kondenzátor jó választás.
Ha ez már a szűrt és terhelt táp, részemről a 35V-os kondi bevállalható. A legközelebbi JLH-mnál a terheletlen egyen 34V, de ez le fog esni szerintem 30V- ra másfél amper nyugalmival, ide is 35V-os szűrőt tervezek, azonban ezt nem ajánlom másnak is, de én mindenképp kipróbálom, tesztelem.
Jó napot.
Ha a 27v terhelve az egyen akkor elég, ha jól tudom 20-30% -kal kell magasabbnak lenni minimum, de azt mondják, hogy a szegecselt vagy csavaros kondi jobb mivel kisebb az ellenállása. Tehát ha elfér és kicsi az árkülönbség jobb lehet az 50v-os szerintem.
Köszönöm a válaszokat! A 27 v a terhelt feszültség lenne .legfeljebb max 2 v al kevesebb terhelve.250 w os trafók vannak hozzá egyenként azt hiszem 21 v váltó kimenettel.Tehát a 40 voltos elkók biztonsággal megfelelnének? Milyen elkókat javasoltok?
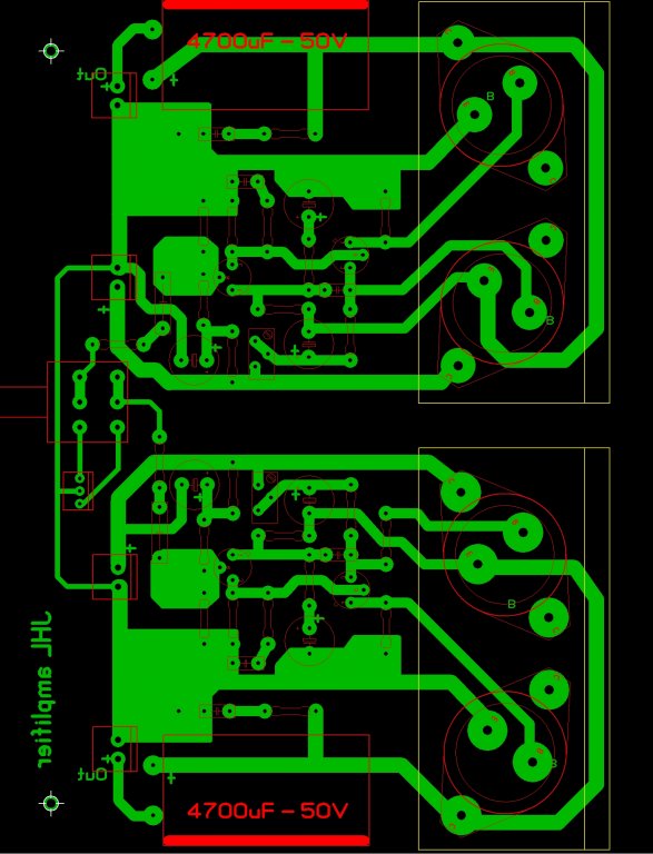
A képen látom a hűtőbordát hol vetted,mert én is ilyent használok de nem lehet kapni ahol vettem -metaloglobusz.
Jóm estét.
Régi vízműves volt stabil fm rádiót táplált, kb 4 éve vettem aszem 3000 ft-ért, ilyen hűtőbordát nem láttam boltba. Egyébként ideális JLH-hoz jó a trafó 20 volt váltó van benne 5db tranzisztor 2n3055 v BDY 73 és felhasználtam a diódahidat is . Ha szerencséd van akkor Békéscsabán van még 2-3 db ilyen táp ha minden igaz 5000 ft-ért.
Kiszereltet sohasem használtam.Van még vagy 2 méter ebből csak még kellene.Megvárom mig hoznak.Én 30 cm darabokat használok oldalanként és MJ 15003 használok. Kb 20 V váltó, 27 V egyenről járatom/1.3 A nyugalmi.
Sziasztok!
Bűnbe visztek! Évek óta kerülgetem ezt a JLH gyereket, most magamévá tettem, és meghatódtam. Tudni kell, hogy van itthon kis HI-FI nagy HI-FI, de sosem érdekelt a dolog annyira, hogy legalább a hangszínt odébb tekerjem. Max. a hangerőt. De ez az életem első erősítője megdobogtatta a szívem. Egyszerűen fantasztikusan szól minden faxni nélkül. Csatolok pár képet róla. Még csak annyit, hogy nem méricskéltem és állítottam semmit, összeraktam az eredeti JLH-t 8 ohmra illesztve, semmi brumm, TÖKÉLETES! 17V mellett kb. 900mA-t vesz fel, és a borda (ami kissé karcsúra sikeredett) 57 fokos. Mint az egyik képen is létható, leszabályoztam a feszt, és 4V és 160mA mellett még ugyanúgy szólt. Csak ez alatt kezdett el torzítani. Üdv. János
Köszönöm!
Ez megy a polcra mint No1 JHL. A hétvégén csinálok másikat nagyobb bordára, trimerekkel, és azt kivesézem rendesen, hogy mi hogyan is működik.
Jó napot.
Szép tiszta munka gratula. A nyákot vasaltad v filmes technika ? Nem bántáskép de a nyákon 2012 06 30 -i a dátum a jövőből jöttél? Milyenek a tranzisztorok?
Szia!
Köszönöm! Vasalással csinálom a nyákokat. Látszik is a nagyobb felületeken, hogy alá van marva itt-ott. Igen, kicsit elnéztem az időt... ![]() 2N3055 tranzisztorok vannak benne, vagy 20 éve hevertek itt a fiókban. Próbáltam be azonosítani a gyártót de nem sikerült. Az egyik képen látszik a Logó. Most megcsinálom sztereóban BDY73-al. Ezt a típust is ajánlották a JLH-hoz.
Milyen papírra nyomtatsz , én kaptam műnyomót de nem tökéletes néhol mintha nem tapadna a nyákhoz ?
A meghajtók típusát is megadnád . Azok a tranzisztorok Magyar Mikroelektronikai Vállalat gyártásúak. http://www.youtube.com/watch?feature=player_embedded&v=QMkRHIHDb24
Szia!
Akkor tényleg nem egy mai darabok a 3055-ök. Muzeális érték! ![]() Nekem nincs ilyen problémám a pappírral, szerintem fontos, hogy a pappírt se fogdossuk össze, zsírmentes legyen. Mint írtam, tökéletesen ugyan azt építettem meg, mint amit csatoltam rajzot. Tehát 2N2905-el és 2N1613-al. R6: 100ohm, R9: 560ohm
Én a 2000-es verziót építettem BC 212 és BC 301 v, BDY 73 .
A te BDY 73-od milyen gyártmányú ?
Ugyanaz mint a 3055, Mikroelektronika.
Kb. Ugyanakkor vehettem őket. Közben utána néztem az MMV -nek, és 1986.05.26-án égett le. Ezek szerint minimum 26 évesek ezek a tranzisztorok.
Szépen megcsináltad! Ha megpróbálnád meghajtani egy LP ről, még jobban ledöbbennél.Tényleg megszégyenítő hangja van a JLH nak!Sok Class-A- erősítőt építettem de valahogy mindig vissza térek a JLH hoz.A hűtőbordát ne sajnáld tőle a teljesítményével meg úgy vagyok,hogy 2x5 w ebből elég.Csináld csak tovább meg hálálja,sok örömöd leled majd zene hallgatás közben.De javaslom ,hogy legalább egy jó minőségű CD vel hallgasd meg.
Szia!
Készül a sztereó változat, és első dolgom lesz a Pink Floyd falát meghallgatni bakelitről. ![]() Az mp3 csak szükség volt, mert az fér el az asztalomon.
Sziasztok!
Egy kérdésem lenne. Ha JLH erősítőn bakelitet szeretnék hallgatni, akkor kell az erősítő elé RIAA korrektor?
Szia!
Ha nincs a lemezjátszódban beépítve a RIAA korrektor akkor mindenképpen kell.
Hát ezt nem tudom, bele kellene kukkantanod a lemezjátszóba. Ha a hangkarról egyenesen a lemezjátszó kimeneti csatlakozójára megy a jelkábel akkor nincs benne. Most hogy jobban belegondoltam lehet hogy nem találsz majd benne, mert régen is az erősítőkbe építették a RIAA korrektort. Csak abban a lejátszóban volt beépítve amelyik erősítőt is tartalmazott, és rögtön a hangfalat kellett rákötni. De azért nézz bele mindenképp, hogy biztos legyen a dolog.
Ne szedd szét, elég összekötni az erősítővel. Ha halkan és cincogva szól akkor kell a korrektor
Ott a .
Egyszerű!Ha csak LP sasszi akkor nincs,de ha olyan amelyikben van erősítő és van vonal kimenete abban van. De egy sima CD is ok csak jó legyen a zenei anyag.Nem muszáj LP anyag,de nyilván ez lenne a legjobb ,pláne ha van hozzá RIAA és ügy egy Pink Floyd anyag.A Floyd CD n is ok.Én azon teszteltem az adómat és ezzel kijött a gyengéje .
Sziasztok!
Megépítettem a JLH 2000 kapcsolást a hapro által közölt nyákkal. Elsőre működött is. 4ohmos hangszórókkal szeretném használni. Számolgattam lamalas cikkében közölt képletekkel és arra jutottam, hogy 4ohmra 15-20V tápfesz mellé 1,8A nyugalmi áram lenne megfelelő, hogy a 10W kijöjjön belőle. Szeretném ha megerősítenétek ebben. A nyugalmi áramot viszont nem tudom feljebb vinni 0,9A-nél. hapro nyákján van egy 680ohmos ellenállás a nyugalmi áram beállító trimmer előtt, ezt én kihagytam (a kapcsolási rajzon nem szerepel)...ha kiveszem a 150ohmos ellenállást is az javíthat a helyzetemen?(1k-s trimmert használok) Amúgy a féltápfeszt simán be tudom állítani.
Szerintem ne emeld fel a nyugalmi áramot 1.8.Csak addig emeld amíg szükség van rá.Szerintem 1.2-1.3 körül elégnek kell lenni.A keresztezési torzítás ha eltűnik ,egy kicsit ráhagysz és OK.Ez az én személyes tapasztalatom,hogy így jó,fölöslegesen melegíteni a tranyót ha nem muszáj.
Nálam úgy volt, hogy addig emeltem a nyugalmit, amíg a legnagyobb amplitúdót tudtam a terhelésre juttatni.
26V tápfesznél ca. 23V cs-cs, 6 Ohm terhelésre.
Szia! R6, R9 együttes ellenállása 300ohm körül fog alakulni. A nyugalmi áram legyen Ut/(2,8Zh). Ut->tápfesz, Zh->hangsugárzó névleges impedanciája.
Üdv! Ennél a topológiánál a keresztezési torzítás nem értelmezhető fogalom. Egy biztos pontja van a kapcsolásnak: a legnagyobb kimenő áram a nyugalmi kettőszöröse.
|
Bejelentkezés
Hirdetés |


















