Fórum témák
» Több friss téma |
Fórum » Kapcsolási rajzot keresek
Témaindító: Kallai Csaba, idő: Márc 11, 2006
Témakörök:
Szia!
Ha jól emlékszem a TV-d ennek a távirányító nélküli változata! Remélem tudod használni!
Szia!
Hálás köszönet a rajzért, Sebi neked is. Mindkettőtőknek jövök 1-el
Yamaha p2201 típusú végfokhoz keresek kapcsolási rajzot. Nem nagyon találtam róla a neten, gondoltam hátha akad valakinek.
Sziasztok! 18,5V / 6,5A-es, stabil kapcs. rajzot keresek. Lehetőleg ne melegedjen nagyon. Köszi!
Hello! 317-es áteresztőkkel megfejelve?
Sziasztok!
Szükségem lenne egy feszültséggenerátor kapcsolási rajzára, ami 2,6 - 3V közözz adja a feszültséget. Nagyon fontos lenne, hogy minnél hamarabb megkapjam, mert csak 13:00-ig tudom módosítani HQ-nál a csomag tartalmát. Kis pánik hangulat Előre is köszi a segítséget
egy ötlet : ha nem lenne meg 1óráig, irj egy mailt nekik hogy váratós a csomag, toleránsak!
Nem tudom ez jó e neked, nálam li-ion töltőként megy, lehet állitani a feszt.
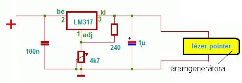
Én egy lézer áramgenerátorát szeretném róla hajtani, csak hhoz nagyon stabil feszültség kellene 2,6 és nagyon max 3V között.
Mennyire finoman lehet állítani a feszültséget? Ha ezt építeném meg akkor ehhez lenne nyákrajzod? Nah most HQ be sem enged lépni az oldalra, visszadob, hogy hibás felhasználónév vagy jelszó (de nem csak velem csinálja ha midnen igaz) ui.: Erre a kapcsolásra hány V-ot lehet adni?
Szia!
Lehet kapni fix feszültség stabilizátorokat 2.5V és 3.3V-ra is! HQ-nál írd be a keresőbe pl.: POS.V-REG 2.5 Már kapod is a találatokat! Ha szabályozható kell, a legegyszerűbb a 317-es, be lehet állítani úgy, hogy az adott tartományban szabályozza a feszültséget!
Amit adtam az is 317-el működik, gyönyörűen lehet szabályozni a feszt rajta, de nem áramgenerátor ezt ne felejtsd el. Feszt viszont 0,1-re be lehet lőni rajta, ez lényeges a li-ion akkunál.
Van nyákom is hozzá.
Nem, nem mondtam, hogy áramgenerátor
![]() Hanem ezzel a feszültséggenerátorral szeretném a lézerem áramgenerátorát hajtani, így biztosítva a lézernek a stabil feszültséget és áramerősséget. Nagyon szépen köszönöm a rajzot! Még nem néztem meg de remélem 5.0-ás verzióban készült ui.: Meg tudtam nyitni Az X értékű ellenállás az mekkora legyen? Körülbelül? 2-6-3V-ot szeretnék a kimeneten.
szivesen, akkor jó ha nem áramgenerátor kell. A feszt szépen lehet állítani rajta.
Szia!
Igen ez jó, csak a potit kisebbre kell választani! Szerintem olyan 470 ohmos kell bele, mert akkor kisebb lesz a feszültség átfogása, pontosabban be tudod vele állítani a feszültséget!
Szia!
Van az áramkörödben áramgenerátor, csak nem állítható! Az 1 ohmos ellenállással és a hozzá tartozó tranzisztorral van felépítve! Töltés közben áramgenerátorként, a töltés végén feszültséggenerátorként működik!
Szerintem meg az áramgenerátornak pont az a lényege,hogy a bemeneti feszültség akárhogy is változik (persze bizonyos korlátok közt) a kimentén stabilan az előre beállitott áram folyik. Ezért felesleges az agyonstabilizált feszültség is. A feszültségváltozásból adódó többletteljesitményt eldisszipálja. Gondolom az áramgenerátorod méretezve van ilyen szempontok szerint is.
Nem az áramgenerátor egyátalán nics méretezve... mármint a hűtése.
Egy lézert szeretnék meghajtani vele és ennek van egy saját áramgenerátora körülbelül fél négyzetcentis területen smd alkatrészekkel. Maga a lézer 2db AAA elemről ment, de most PC tápról szeretném járatni, ezért kellene egy nagyon pontos feszültséggenerátor is.
Akkor mérd meg terhelés alatt a két AAA elem feszültségét és ennek alapján állitsd be a fesz.gen. feszültségét.
Ja igen... olyan gondom lenne még, hogy mot per pill nem tudom, hogy hova kössem az elemeket... a negatív részével érintkezett a rugóval... Tehát a negatívot ráteszem a rugó helyére... A pozitív meg maga a cső váz volt, de ezt nem tudom, hol csatlakozik a lézer diódával... Lehetséges, hogy maga az egész rézház a pozitív?
Mert a lézer a csavarós kupakjával zárta az áramkört. Amíg ne mtudom, hogy hova kössem az elemek pozitív részét nem tudok feszültséget mérni
Kapcs. rajzot tudnál adni?
Sziasztok!
Keresem a SONY TA-V33 erősítő service manuel-jét. Vagy szivesen vennék tanácsokat, ha valaki már reparált ilyen erősítőt. Jelenség: minden működik (látszólag), de hang nem jön ki belőle. A jelölt mérőpontokon a táp stimmel. Előre is köszönöm!
hol vannak a jelölt mérőpontok?
a végfok kapcsolási rajza:
Nagyon köszi. Ezt a rajzot én is megtaláltam. A főpanel alján van +-32 és +-11V. ezek okék. Sajnos komplett rajz kéne, mert erős a gyanum, hogy nem a végfokkal van a gond.
sziasztok! Késziteni szeretnék egy háromfázisu egyenirányitó kapcsolást. három fázis be egy egyn fesz meg ki. Kell hozzá hat dióda. A kérdésem az lenne mi a tipusa ezeknek a diódáknak amik elviselik a 400V-ot és olyan 10A körüli a terhelhetőségük. A készülék eredetileg 4.1A áramfelvételü volt.
köszönettel
Üdvözletem.
Kendo VR 2344 videó kapcsolási rajzot keresek. Tápegységhibás. A Google most nem volt a barátom,nem talált semmit sem Ha valaki tud segíteni, kérem ne tartsa vissza magát
aha ilyesmire gondoltam csak nem találtam ilyen piciben csak bazi nagyban. kösszépen. Már csak az a gond ezt hogy lehet megvásárolni mert a posta is anyi mint maga az alktrész.
Lenne itt valaki aki bemenne pesten a HQ-hoz venne egyet és postán elküldené ajánlottlevélben?? Ezt most csak igy megkérdem mert gondolom senki nem fog ezzel szórakozni az én kedvemért. azért kösz az ötletet is!! üdv
Ha rendelsz 2000 forint felett akkor csak 930 forint a posta ! Ez még akkor is jó ! Az ajánlott levél is lenne KB 400-500 forint! És ami a lényeg : másnapra ottvan az alkatrész nálad!
|
Bejelentkezés
Hirdetés |




Mindkettőtőknek jövök 1-el


Az X értékű ellenállás az mekkora legyen? Körülbelül? 2-6-3V-ot szeretnék a kimeneten. 
