Fórum témák
» Több friss téma |
Sziasztok mielőtt leszednétek a fejem, szeretném közölni ,hogy kezdő vagyok! !
Van egy kapcsolóórám ezt szeretném átalakítani úgy hogy 12V 16… 20A kapcsolására alkalmas legyen. Egy 12v-os motort szeretnék meghajtatni, na és itt a másik probléma 1percnél kevesebb ideig. Amit tudok ,van az órából 0,75v 25mA kijövőm 1 perc min. idővel. Ezt szeretném felerősíteni, hogy egy 12v relét működtessen akkumulátorról,és a kapcsolási idő állítható legyen. 0….2 percig .Ehhez kérnék segítséget Tőletek, ha lehet nem valami nagyon bonyolult kapcsolási rajz formájában. Persze mondhatja valaki miért nem veszek gyárit .Azért mert az amit találtam a legolcsóbb 12e ft .és ahová teszem ott senyor lakatos és senyor kolompár elég nagy számban fordul meg …… A segítségeteket előre is köszönöm.
Relé tetszőleges, 30A-re alkalmas típus, minimum tekercsellenállás: Kb. 24Ohm. Az óra rövidítését így típus nélkül nem hiszem, hogy bárki meg tudná valósítani.
A kijövőd már tud nyitni 1 Szilicium tranzisztor Bázis Emmiter diódáját 200-300 ohmos ellenálláson keresztül sorba.
Ha kevés lenne akkor germánium tranzisztort használsz. Igaz azok öregek meg kihaltak de még fellelhetők. Esetleg 1 műveleti erősítőből álló komparátort vezérel ez a jel . Ha kezdő vagy akkor nézzél utána ezeknek a foglamaknak amiket eddig írtam (tranzisztor , műveleti erősítő , komparátor) Ha meg van a vezérelt eszközön a stabil jeled változása. Ami 0.75 V kimenő megjelenése / eltünése esetén határozott kimenő jelet ad (közel tápfeszültséget / testet). Akkor lehet az időzítésen gondolkodni. Ezt monostabil multivibrátorral célszerű megvalósítani. (ez is olyan fogalom amit ismerjél meg , értsd meg a működését van tranzisztoros , IC-s (például a ne 555 , ttl családból 74123 , 74121 tipusú) ). Létezik újra indítható vagy más néven re- triggerelhető monostabil multivibrátor is. Ezzel elő tudsz állítani széles időzítési tartományokat 0-x percet is. (na jó pl.: 555-el kb 4 - 5 percig lehet viszonylag pontos időzítést elérni utána kisebb pontosságú) A kérdés az , hogy milyen sűrűn kell neked ezt végre hajtani az indítását az időzítésnek? Mert pl.: 5 percenként 1 2 percre időzíteni lehet ha öt percenként jön az indító jel. Sűrűbben nem jó mert még nem telt le az előző ciklus. Ekkor lesz jelentősége a re-triggerelésnek. Ezen kívül a pontossága is kérdés mennyit lehet csúszni előre hátra az időzítés idejében +/- 1mS (milisec) vagy akár több másodperc is lehet 1 2 perc esetén . Beállítási pontosság is érdekes kérdés mert lehet 1 potenció méterrel sacc/kb alapon oda tekerni az időzítést , aztán néhány időzítési ciklus lemérése alapján megtudni az aktuális időzítést . Aztán finom állítgatásokkal elérni a kívánt értéket. Profibb megoldásoknál kijelzővel gombokkal ellátott perifériákon keresztül programozható a kívánt időtartam. Az időzítőd kimenetén pedig legyen 1 végfokozat ami képes azt a relét meghajtani a mivel beszertnél avatkozni a folyamatba. Végfokozat : ez lehet bármilyen olyan félvezető , tranzisztor ami a reléd (vagy közvetlen a motorét) áramát és feszültségét eltudja viselni. Röviden ennyi a lényeg . Kezdőként mielőtt 1 kész komplett rajzot után építesz inkább próbáld meg értelmezni az új fogalmakat, és utánuk járni . Ha már ezekkel tisztában vagy akkor könnyebb lesz megépítened és ha módosításokat kell benne eszközölni akkor nem leszel elveszve benne.
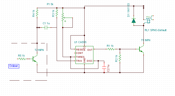
Első körben a kapcsolóóra kimenetét kellene kirajzolni.(milyen kimenete van /ha lehetséges az óra icig visszakövetni ,) A 0,7 V nekem gyanús kb azt jelenti hogy egy tranzisztor bázisára megy.Ha igen akkor azzal a tranzisztorral lehetne egy NE555 ből felépített monostabil multivibrátort indítani. Annak a kimenetére meg egy tranzisztoros fokozatot. Az NE555 ről bővebben a segédprogramok menüpont alatt.Ha az órában nincs benne a tranzisztor akkor azt neked kell belerakni utólag.( ja és a rajzon lévő értékeket ne vedd komolyan ,ez csak egy rajz.)
Szerintem a srác az eredeti időzítőt szeretné felhasználni, aminek a minimum ideje 1 perc, de ő ennél rövidebb időt szeretne. Ehhez nem kell illeszteni egy másik időzítőt, hanem akkor a meglévő nélkül kell egy újat csinálni. De amíg nem ismerjük a meglévő időzítőt, addig szerintem nem érdemes tervezni. Pláne olyat, amit máról holnapra szinte biztosan nem fog tudni megépíteni.
Ez igaz kérdés hogy kapcsoló órája van, vagy egy időzítője.(Én az előbbit valószínűsítettem mert ezekre jellemző a a min egy perc.)
Köszi mindenkinek a gyors válaszokat .A probléma az hogy a kicsi teljesítmény ami az órából jön ki nem hajtja meg a relét. Nagyon kicsi az amper.Készítettem egy kapcsolást egy itt talált raj alapján egy 2n 2219 és egy 2n 2905 tranzisztorral /sajna a rajzát nem találom / de nem hajtja meg a kijövő jel. valószínű kevés az amper mert külső 0.5v os tápról működik A pontosság nem lényeg, heti max 4-5 kapcsolás .Az óra típusa amit el tok olvasni az ennyi:
Seccom Technologies Ltd ,Model No-081,
2005/11 rádiótechnikában benne van a kapcsrajza. Elő tudja valaki kotorni? Nekem nincs meg. De ez amúgy egy 230V-ot kapcsolgató óra. Milyen kimenete van ennek? Szerencsés megvalósításban akár közvetlen alkalmas lehet 12V kezelésére is.
Ha 220V ról használod akkor vegyél hozzá egy timmer modult ,annak a kimenő kontaktusa már tudja ezt és általában független.pl CRM-91h
A kijővő 0.75 V csak 1 Germánium tranzisztort tudna jobban kinyitni !
Mert azok 0.2-0.3-0.4 Volt körül niytnak a bázis emmiter között. A 2n -es sorozat az Szilicium és azok 0,5-0,7 közt nyitnak. Ezért érdemesebb 1 komparátort műverősítővel hozzá rakni ha nem találsz régi germánium tranzisztorokat. pl.: AC... sorozat tagjaiból , kisjelű kisfrekis alkatrészek. Utánam ár rakhatsz bármilyen Si tranzisztort is.
Ja "tipusjelzés nélküli tokozatlan csip"-nem semmi egy újabb után építhetetlen rajz.
Igen van, google a neve.
DDD
Köszi a rajzot és akko most hogyan tovább ? Írtam hogy amatőr vagyok .annak is csak kezdő!Tehát most azt tudom ,hogy kellene 220 volt váltó az ugye nekem nincs ott ahol használni akarom, beépített relé pedig ebben 24 v.
Ahova nekem kell ott 12v egyen lesz. Így sajna nem tudom használni.
Köszönöm a segítséget meg csináltam a módosítást az R 7 ellenállást nem változtattam így is működik,de kb 3 másodperc után valami vissza táplál olyan szinten hogy az órából kijövő jel is eltűnik.
Lustaság fél egészség,ha az R7 nem változott ,csak a táp tűnik el amin nem igazán kell csodálkozni.(vagy nézd át újra az egészet) Ha a kijelző is halványul akkor ez a probléma tuti.
Köszönöm. Igazad volt R7 ellenállás cseréjével minden tökéletesen működik.Lustaság fél egészség,de a hülyeségre nincs mentségem.
Köszönöm a segítséget.
Sziasztok, megint segítség kellene.A kapcsolóórát sikerült átalakítani simpi és a többiek segítségével, 12v-ról működik. Az a bajom most hogy hosszú az egy perc bekapcsolt idő.Azt szeretném lecsökkenteni valahogy 1perc alá.Sajna nem találtam olyan időzítő kapcsolási rajzot ami jó lenne, mert nekem 1percig tartó folyamatos jelem van.Ami időzítő kapcsolási rajzot találtam ott nyomógomb adja a jelet, a gomb elengedése után ott a jel megszakad, nálam pedig nem.Ebben kérek segítséget, amit előre is köszönök.
Szia!
Cseréld ki a kvarcot egy nagyobb frekvenciájúra. Ezzel gyorsítod az órát, és így hamarabb telik le a beállított idő.
Köszi a választ de azt hiszem ez egy profinak való feladat , nem pedig olyan kezdőnek mint én vagyok.Én már annak annak is örültem hogy a kapcsolás végre működik 12v ról.
Adott egy Somogyi gyártott digitális kültéri kapcsolóóra (Somgyi TD 10). Ezzel szerettem volna egy kontaktoron keresztül kapcsolni a hőtárolós villanykályhákat a házban. A probléma, hogy néha kikapcsoláskor elfelejti a beállításokat, pedig az adatlapban nincs feltüntetve, hogy nem alkalmazható induktív fogyasztókkal.(Adatlap)
Mivel tudnám ezt a kellemetlenséget legegyszerűbben kiküszöbölni?
Szia!
Ez az óra a saját reléjének kapcsolásakor is hajlamos elfelejteni a beállításokat! Üdv.: Feri A hozzászólás módosítva: Nov 17, 2014
Szia!
Próbáld ki a következőt: ne csatlakoztass rá semmit. Írj be programot. Manuálisan kapcsold többször egymás után bekapcsolt illetve kikapcsolt állásba. Figyeld meg, hogy a beállítások megmaradnak-e. Tapasztalatom szerint néhány ciklus után a beállítások elvesznek. Üdv.: Feri
Fogyasztóval 10-ből kilenc alkalommal veszett, fogyasztó nélkül rendben van, nem veszíti el.
|
Bejelentkezés
Hirdetés |






DDD
Köszönöm a segítséget.
Ez nem túl jó hír. 




