Fórum témák
» Több friss téma |
Fórum » Kapcsolóüzemű táp autóba Hi-Fi-hez
Sajnos csak 60W-os pákám van. Próbáltam leégetni PB gázzal, azzal ment is, csak utána az ón nem futotta be. Pedig aránylag jó minőségű ónt használok, szépen befut mindent és elég alacsony az olvadáspontja.
Kapargasd meg késsel a leégetett szálakat, hogy fémtiszta felületet kapjál. Ezek után már be kell, hogy fussa az ón. Persze a folyasztószert sem kell sajnálni.
Szerintem bronz kefével menj rá a huzalra. Talán jobb, mint a késsel.
Hali
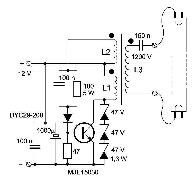
Valaki áttudná alakítani ezt a rajzot pnp tranzisztor helyett npn tranyósra vagy fetesre?A fetes jobb lenne.
Üdv m.Valakinek nincs véletlen ötlete fazékvasmag méretezés számitásra? Találtam eggyet de igen kétes eredményeket ir ki a táblázatba..
Bővebben: Link
Nekem ez a kapcsolás hülyeségnek tűnik!
A kimenet DC szempontból a bázison kersztül kapja az áramot; a kollektorba folyó bétászoros árammal feltöltött L3 pedig nem kerűl felhasználásra (ha nem túl rossz a Q-ja, akkor átver a tranyó)...
Neked találtam másik rajzot, mert a tiéd félre érthető.
Nézd meg szerintem ilyesmire gondoltál. NPN tranyóra könnyen át lehet alakítani. A primer oldalon kell a pnp-t npn-re cserélni, és a kondin polaritást cserélni. A szekunder oldalt meg olyanra módosítsd, amilyen feszültség kell.
Hello
Itt találsz egy jól használható leírást: trafó méretezés Vagy itt van Skori méretező progija. Én szeretem használni. Trafó méretező progi XLS
Köszi szépen a választ .Xls fájlt nem tudom megnyitni de utánna nézek mi is az oka..Köszi mégegyszer
Sziasztok!
Van nekem több darab EER3541 magom amiket ilyen célra szeretnék felhasználni. Bővebben: Link Kapcsolásnak erre gondoltam: Bővebben: Link De ez egyenlőre bizonytalan, kérdésem annyi lehetne, hogy mekkora teljesítmény vehető ki ebből a magból? Nem csúcsérték kellene, hanem amit tud is folyamatosan
Elméleti oldalról:
Ha a vezetéknek amit rátekersz nem lenne ohmikus ellenállása, és tökéletes csatolásúra tekernéd meg a primert és a szekundert, akkor nincs határa az átvihető teljesítménynek. Gyakorlati oldalról: 200-500W
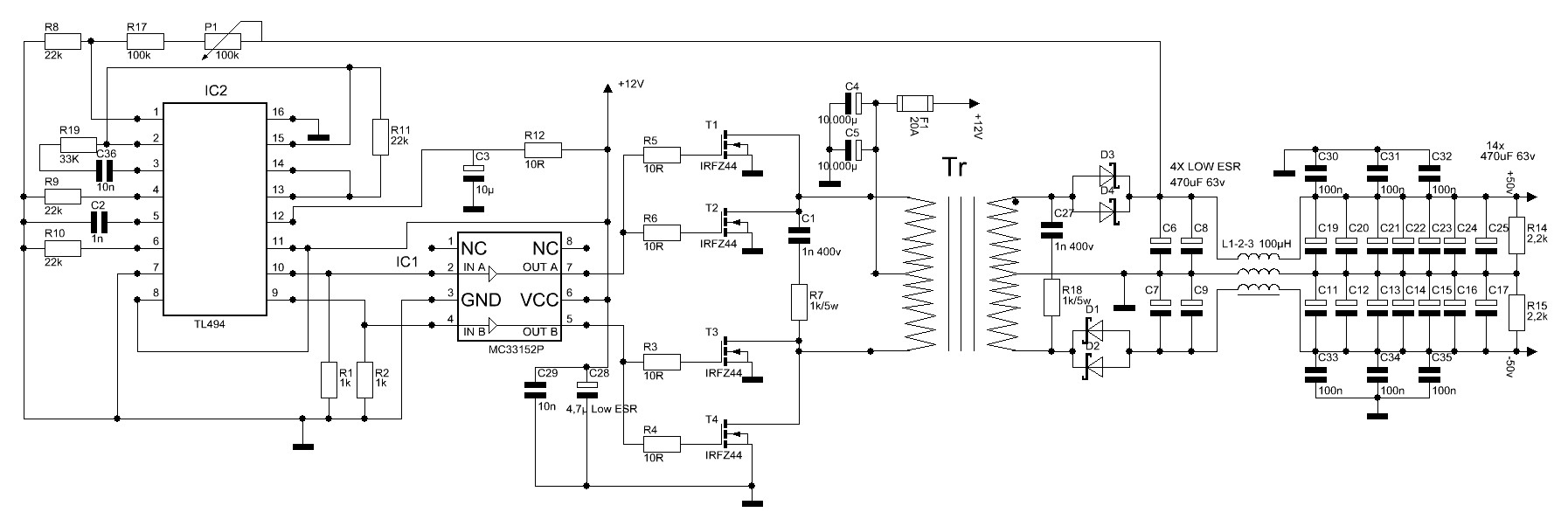
Na az szuper. Közben okoskodtam egy kicsit, és rajzoltam egy invertert a topicban lévő rajzokból. Valaki rápillantana hogy rendben van-e? 3db 50W-os végnek kellene mennie róla. Most látom hogy a trafó adatok lemaradtak ahogy a szekunder oldalról a pár nanós kondik is...
IC1 nek a tápszűrője kimaradt 4,7U körüli ESR + 10nano körüli fólia.
R13 nem kell szerintem. TL494/3 lábára tedd rá az adatlapi ajánlás szerinti alkatrészeket. A kimeneti GND meg a bemeneti GND a (galvanikus) visszacsatolás miatt ugyan az kell legyen, kösd össze. A kimenetre nem kell ez a sok ESR kondi, bőven elég 2-3db ESR (legközelebb az egyenirányításhoz) a többi meg lehet sima. Nem ártana a kondik elé egy kisebb induktivitás (a kondik érdekében).
Azt hiszem minden a helyén van.
Szia,
az előző rajzodon az induktivitásnak a középkivezetésen nem sok értelme van,és ezért a kimeneti feszültségszabályozás is kétes... Ahogy tisztelt Gyuli fórumtárs ajánlja, a kimeneti oldalon ILLIK a diódák és elkók közé (nem csak szimbólikus) induktivitás,mind a két ágba, ami ugyan bifilárissan lehet tekerve ugyanazon a magon...
Azt tudod ugye, hogy a C28 és C28 at az IC1 táplábainak tövébe kell tenni (minnél rövidebb és kanyarmentesebb vonalvezetéssel).
Az induktivitás helye nemjó és csak kettő kella "középső" ágba nemkell. D3,6 - C8 és D1,2 - C7 közé kell betenni az induktivitásokat.
Fojtót diódák után kell rakni közvetlenül, kimenetre nem kell sok low esr kondi, elég 1-1db nagyobb.
Bemenetről a két 10mF-ost kidobni, oda kell a low esr kondi (ott terheli impulzus áram a kondikat), mondjuk 330u 16V, 6-7 db. Ha még esetleg akarsz egyszerűsíteni rajta, akkor az MC33152-t ki lehet hagyni, 4db irfz44 nem igényel egetrengető meghajtást, a tl494 kimeneti tranyái fel tudják tölteni elég gyorsan a gate-ket, és akkor csak 2db pnp tranzisztor kell, meg két dióda, ami az aktív kisütést biztosítja. (ezesetben viszont a tl-nek, ne 10R-n keresztül add a tápot, hanem egy kis 100uH tekercset használj szűrésnek.) ui: Atyaég, kimenetre graetz-et tegyél, ne két egyutas egyenirányítót, így füstgép lesz.
C29-28-at közelebb rajzolni nem tudom, de egyébként tisztában vagyok vele hogy hol kell lenniük fizikailag.
MC33152 van egy kazallal, így került eleve ez bele. Még az érdekelne hogy miért szükséges híd bele?
No, így már stimmel.
Azért kell graetzel egyenirányítanod, hogy mind két félperiódusban egyenlő legyen a terhelése, ha ez nem áll fenn, akkor a két tápoldal terheléskülönbségének fügvényében közelítene, illetve menne telítésbe a trafó. Vagyis, ha maradunk az egyel előző rajzodnál, akkor pl. amikor az egyik fet páros vezet, akkor töltené a negatív oldalt, ha a másik fet páros vezet, akkor pedig a pozitív oldalt, ezzel nem lenne gond (azon kívül hogy a hatásfoka nagyon rossz lenne) amíg a terhelés hajszál pontosan megegyezik a két oldalon. De már egészen minimális terhelés eltérésre is eltolódna a vasban az indukció, és telítésbe vinné. Graetz esetén bármelyik fet páros vezet, mind két kimeneti puffert fogja tölteni, így a trafó szemszögéből a terhelés szimetrikus marad mind két félperiódusban, és nem megy telítésbe.
A VCS a kondikról jöjjön, ne a diódáról.
Két fet szétdurasztásáról..))Készítettem egy dc-dc átalakítót..sg3524 meghajtó 2 x IRFZ44 fet meghajtás .
Beüzemelés rendben ment oszciloszkóp jel jó gondoltam szétszedett pc trafót rákötöm mivel már tekertem le ezt a tipusu trafót gondoltam ez is úgy van tekercselve mint másik amit szétszedtem benne 1,5cm széles lemezcsik réz huzal helyett 2x1,5 menettel tekercselve úgy gondoltam ha nem is lesz tökéletes egy próbát megér .Ampermérő bekötve rákapcs tápot ampermérő nem ment 10A fölé mivel csak addig mér a műszer.Pár másodpercig működött igaz mérni mást nem volt időm egyszerre két durranás és elszálltak fetjeim .Szerencs még van két tartalékom .Minden esetre petárdának jó lenne elég hangosan leheli ki utolsó ampereit :gun: ki mit tippel miért lehetett ekkora zárlat?
Szia,
egy PC trafóra kevés a 2x1.5 menet 12 Voltra mert 50-60 KHzen még elmegy,de feljebb jelentősen nő a veszteség a trafómagban... A te átalakítód mekkora frekin ment,és hány voltról tápláltad ? Én amig teljessen be nem lövöm az ilyen átalakítót,30Wos halogénizzón keresztül táplálom (üresjárásban),ha minden OK,12Volról 100mA alatt fogyaszt... Ha baj van, az izzó gyulad ki a fettek helyett és nincs durranás
E magon nincs másfél menet, legalábbis nem lehet vele kalkulálni, csak egész számot vehet fel. Ha tényleg fél menet volt rá tekerve, az azt jelenti, hogy az egyik mágneskört jobban gerjeszti mint a másikat, pl. telítés léphetett fel, és akkor ne is csodálkozz hogy eldurrant.
Miért ne lehetne 1.5 menet? Egy álló magon simán meg lehet oldani.
Az más kérdés, hogy ilyen kevés menetszámmal tényleg nem lesz jó.
Természetesen 12v -ról es olyan 40 khz ment.Már szét bontottam ezt a trafót is de meglepődve tapasztaltam hogy ebben nincs lemez menet 2x3menet(4x0,8) huzalból volt tekerve.
Vagy ez 80khz nek felel meg mivel ellenütemben megy a két fet.?
Gyakorlatban persze hogy meg lehet csinálni a félmenetet, csak nem úgy viselkedik majd mint ahogy azt ti elvárnátok a menetarányokból következőleg.
(Ugye először kiszámolod, hogy adott frekivel, vaskeresztmetszettel, feszültséggel, és indukcióval milyen menetszám szükséges. Ezt általában le kéne kerekíteni egész számra, de ez elég sok embernél elmarad, pedig illendő lenne tudni. Egy E magban két mágneskör van, mindkettő keresztmetszete, hossza, anyaga ua. De ha te erre másfél menetet tekersz, akkor az azt jelenti, hogy az egyik mágneskört egy menet, a másikat két menet veszi körül. Ezzel viszont az a baj, hogy ahol 1 menet van, ott túlléped a telítési indukciót, emiatt betelít a másik mágneskör is, és vége...) László364: Olyat sose láttam még, amiben a 12V-os ág is lemezből lett volna tekerve, az előfordult már hogy az 5V-os ág tekercsei lemezből voltak. (Ez is csak régebbi pc tápoknál fordult elő.) Szerintem te bekötötted az 5V-os tekercseket, teljes kitöltéssel, és kisebb frekivel, elején még úgy ahogy működött, de a fellépő vasveszteség miatt elkezdett csökkeni a telítési indukció, és végül betelített. Számold ki először, miből mennyit kell rá tekerned, és a többiek is jól mondják, izzó sorba! ui: Volt olyan toroid magom, amin a primér 40x1 menet volt, és ezt hajtotta egy 30V logic level fetekből álló híd. Csak megfelelő anyagú magot, és frekit kell választani.
Én olyat nem mondtam, hogy az egyik primer 1.5 menet, a másik meg 2. Nem tudom honnan vetted. Eleve hü.eség lenne a két gerjesztő tekercset aszimetrikusra csinálni.
Idézet: „Nem tudom honnan vetted.” Sehonnan mivel ilyet én nem írtam le. Én nem primérekről beszélek, hanem 1 primérről. Olvasd el mégegyszer, meg itt egy ábra is.
Nekem van olyan erositom amiben 2*76KHz en uzemel a lemez tekercs.
11-16V(DC) -> +- 70V es +-35V (DC) |
Bejelentkezés
Hirdetés |






A kimenet DC szempontból a bázison kersztül kapja az áramot; a kollektorba folyó bétászoros árammal feltöltött L3 pedig nem kerűl felhasználásra (ha nem túl rossz a Q-ja, akkor átver a tranyó)...




Ahogy tisztelt Gyuli fórumtárs ajánlja, a kimeneti oldalon ILLIK a diódák és elkók közé (nem csak szimbólikus) induktivitás,mind a két ágba, ami ugyan bifilárissan lehet tekerve ugyanazon a magon... 
.Ampermérő bekötve rákapcs tápot ampermérő nem ment 10A fölé mivel csak addig mér a műszer.Pár másodpercig működött igaz mérni mást nem volt időm egyszerre két durranás és elszálltak fetjeim
.Szerencs még van két tartalékom .Minden esetre petárdának jó lenne elég hangosan leheli ki utolsó ampereit :gun: ki mit tippel miért lehetett ekkora zárlat?
A te átalakítód mekkora frekin ment,és hány voltról tápláltad ? Én amig teljessen be nem lövöm az ilyen átalakítót,30Wos halogénizzón keresztül táplálom (üresjárásban),ha minden OK,12Volról 100mA alatt fogyaszt...

Vagy ez 80khz nek felel meg mivel ellenütemben megy a két fet.? 





