Fórum témák
» Több friss téma |
Sziasztok!
Új vagyok itt! Egy kérdésem lenne amire lehet hogy tudtok válaszolni illetve kapcsolási rajzot adni. Az elektrónikával valamelyest foglalkoztam legnagyobb művem egy quad 405 volt még a 80 as évekek végén, de nem tanultam soha elektronikát igy hát kérem a választ is a tudásszintemnek megfelelően fogalmazzátok meg. A kérdés: Van nekem egy serverem amibe túl sok Winchester és rendszerhűtő ventillátor van, a 450w os táp csak jó néhány kisérlet után indítja el. egy olyan kapcsolásra volna szükségem ami a 12 volt betápot 10 másodpercig nem engedi tovább, utána viszont a tápfeszültszég megszünéséig folyamatosan biztosítja. Így a rendszerhűtő ventillátorokat később indítanám és ezálltal nem kellene nagyobb tápegység a számítógépbe. Válaszotokat előre is köszönöm.
Ajánlom figyelmedbe _JANI_-nak ezen hozzászólását!
Hello
555-ös IC a te barátod. nézz körül az oldalon..ajánlom az időzítős topikokat. Én személy szerint úgy oldnám meg hogy megépítenék egy időzítőt amely kapcsol egy relét. a relére lennének kötve a ventillátorok Mellékleten az én időzítőm. A trimmerrrel változtatható a relé meghúzásának az időtartama.
Ez a kapcsolás jó oda. Tantál kondival pontosabb.
Ha a reléd kevesebbet fogyaszt 100 mA-nél, akkor tranyó sem kell. Ebben az esetben a jobb oldali rajz is elég.
Ez egy egyszerű kapcsolás és állíthatod az időt tetszésed szerint.
Az indításnál nálad össze kell kötni állandóra és így minden bekapcsnál késleltet.
Köszönöm a gyors és korrekt válaszokat!
Honap megépítem és letesztelem. Mégegyszer mindent köszi.
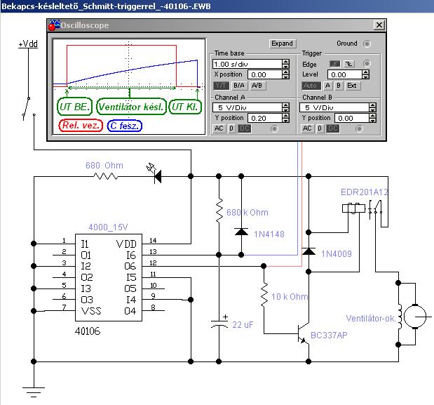
Esetleg CD4060-nal? Könnyűnek tűnik, bár még nem próbáltam. Csak valahogy meg kell állítania a késleltetett jelnek az RC oszcillátort, hogy ne csorduljon túl, vagy máshogy kell beragadnia.
Meg a kimenete is gyenge. Pár száz uA-t bír, tehát kell néhány tranzisztor is utána, viszont ezzel a 10 másodperc sem gond. Vagy az megy 555-tel is? Mindegy. Ez csak egy ötlet.
Szia!
Én ezt így oldanám meg. :yes: Lásd fájlmelléklet... De nem csak 555-tel lehet hasonló késleltetést elérni! Kényelmesen alkalmazható OPA (PL: 741). Vagy akár tranzisztor(-ok) is... ( Viszont könyedén megoldható egy nagykapacitású kondenzátorral is, amit sorosan kell kötni a relével... )Viszont 555-tel egyszerűbb elkészíteni és pontosabb az időzítés.
S variációk egy témára...
Azaz:A 741-esnél, a referenciapontot hasonlítja össze a müveleti erősítő, kondenzátor negatív pontján jelenlevő feszültséggel. (Tulajdonképpen az 555 is hasonló feladatot lát el, csak a ref.-feszültséget a tokon belül állítjuk elő!) Ha referenciafeszültségnél kevesebb, akkor az OPA kimenetén szintváltás történik s a relé elejt. A ventillátorok a nyugvó záró érintkezőn keresztül feszültséget kapcsak és üzemelnek, amikor a kellő idő letelt... A tranzisztoros időzitő egy kicsit egyszerűbb. De kevésbé pontos az időzítése... A soros kondenátorost a leg egyszerűbb elkészíteni (az alapkapcsolást)! De nagy belsőellenállású relé és nagy kapacitású kondenzátor kell hozzá. Valamint külön gondoskodni kell a " C " -időzítőkondenzátor kisütéséről. Kisütő terhelésnek egy megfelelő feszültségű ízzólámpa a leg alkalmasabb. Idézet: „S, hogy miért a nyugvó-záróérintkezőket használom?” Mert az áramkör esetleges hibálya esetén a számítógép nem marad hűtés nélkül, mivel a relék folyamatosan zártak, s csak induláskor szakítják meg a ventilátorok áramellátását...
Viszont egyszerűen meg lehet még oldani ezt a késleltetést,
Idézet: bemenetű kapuáramkörökkel is. PL 4093, 4584, 40106. (ezek tápfeszültsége 5-15V ig mehet.) „Schmitt-trigger” Alapja ennek is az egyszerű R-C -s időzítés...
Üdv!
Annyi kapcsolást írtatok, lehet válogatni. Szerintem ferci 555-ös kapcsolása a legegyszerűbb. Ahogy írta, kis áramfelvételű relé esetén a jobb oldali kapcsolás is jó! Én azt építeném meg.
A következőket nem válasznak szánom, inkább azért írok, hogy a kezdők nehogy elcsússzanak egy esetleges 741 alkalmazással.... látom , sokan olvasták a topikot.
A 741 nem rail-to-rail típusú IC, ezért ha a kimenete alacsony állapotú, a feszültség 1,8..1,9 volt körül van. Ebből az adódik, hogy egy sima bázisellenállásos tranyó soha sem fog lezárni, hacsak nem 2N3055 ( ). A kollektorába kapcsolt relé esetleg nem ejt el...Itt van különbség relé-típusok között is, de az átfolyó áramtól függően a tranyó melegedhet , mivel nincs lezárva... előfordulhat az az állapot is, hogy megforr kicsit és zárlatos lesz, aztán "húz" ... A kimenetre olyan osztót KELL rakni, hogy ebben az állapotban ne legyen 0,45..0,5 voltnál nagyobb a bázison. Meg lehet próbálni több relével, 741-gyel, tranyóval, de nem szimulátorral. Végül: egy áramkörben lehet olyan hiba is ( lásd pl. fentebb), hogy a relét húzó tranzisztor valamiért bezárlatosodik... akkor sem lesz hűtés. Idézet: „hogy megforr kicsit és zárlatos lesz, aztán "húz" ...” S akkor csak le kell kapcsolni az átamkötr tápellátását, ( Természetesen a motorokét nem! ) azután olyan mint ha ott sem volna! :gumicsirke: Idézet: „A 741 nem rail-to-rail típusú IC, ezért ha a kimenete alacsony állapotú, a feszültség 1,8..1,9 volt körül van. Ebből az adódik, hogy egy sima bázisellenállásos tranyó soha sem fog lezárni,..” Egy (PLD: 3V-os) zénerrel ez is könyedén kikűszöbölhető, amit a bázisellenállással sorosan kell kötni! ( Esetleg egy lehúzóellenállás kiséretében. ) Természetesen vannak spécibb IC-k is JOBB paraméterekkel!!! De minden amatőr barkácsoló fiókjának mélyén lapul ebből a típusból egy-két darab. (Megy amúgy sem egy drága alkatrész!) S ezzel nyugodtan lehet kisérletezni. DE nényány esetben kettős tápról kell a késleltetést megoldani - megtáplálni... Ekkor a fentebb írt MEGJEGYZÉSED nem fog számítani! ... De ez már szőrszálhasogatás részedről!!!]
Nem én rajzoltam 1 db bázisellenállással és a beírásom nem szőrözés volt, hanem a helytelen működtetés megakadályozása. Ismerem és használtam már a zeneres trükköt is.
A deszkamodellel szépen működik (zéneres kiegészítéssel egy tápfeszültségről)...
Talán megépíthetnéd te is... az OPA-s változatot.
Ha te tudnád, már hány hasonlót (is) építettem, ezt nem írtad volna ide...
Valaki meg magyaráznál hogyan működik ez a késleltetö.
Valami nagyítót is linkelhettél volna hozzá.
Megtaláltam a 2008-as bejegyzést. De szerintem ez el van rajzolva. Mert mitől nyitna ki egy NPN tranyó, ha a bázisát a testre húzzuk, mikor eleve ott is van..
|
Bejelentkezés
Hirdetés |







)

Azaz:




). A kollektorába kapcsolt relé esetleg nem ejt el...






