Fórum témák
» Több friss téma |
Fórum » Kétértékű fogyasztásjelző állítható határértékkel
Témaindító: zsotya, idő: Feb 20, 2010
Témakörök:
Sziasztok!
Szeretnék építeni egy olyan modult amivel képes vagyok eldönteni, hogy egy eszköz pl TV stand by állapotban van e vagy be van e kapcsolva, esetleg a csilláron 1 esetleg 2 lámpa van felkapcsolva. Gondolom ezt valami áram fogyasztas mérővel oldom meg. Az eszközt úgy képzeltem el, hogy adott egy küszöb érték amit egy potmeterrel be tudok allitani s ha az aram felvétel ennel nagyobb (a TV be van kapcsolva nem csak stand by ban várakozik) egy transisztor kimenete 1 esre vált. A lényeg az hogy a küszöb értéket állíthassam, így az eszköz univerzális lesz, és kimeneten csak annyi érdekel, hogy az átfolyó áram nagyobb -e vagy sem a küszöb értéknél. Tudnátok segíteni merre induljak? Köszönöm!
Hello, szerintem a master-slave rendszerű konnektor-elosztók mintájára lehetne ilyet készíteni. Az áram arányos feszültséget pedig komparátorral lehetne figyelni.Bővebben: Link
Szia!
A probléma megoldható egy áramváltó transzformátor segítségével. Ez a transzformátor a primer körén keresztül átfolyó árammal arányos áramot ad a szekunder oldalon. A szekundert egy ellenállással terhelve az árammal arányos feszültséget kapunk, melyet egyenirányítás és szűrés után - ahogy azt Medve is említette- egy komparátorral figyelhetünk. Hasznos lehet, ha rápillantasz az áramváltós topicra.
Én ilyet úgy csináltam ,hogy a fázisvezetékbe beiktattam egy kis értékű ,de nagy teljesítményű ellenállást ,amivel párhuzamosan egy optocsatolót kötöttem. Ha nagyobb áram folyik ,a feszültségesés nagyobb lesz, és az optocsatoló bekapcsol. Egy kicsit veszélyes ,de azért működik
Helló én összedobtam erre a célra egy kapcsolást, de én is inkább az áramváltós módszerrel csinálnám. Egy áramváltó és utána meg egy állítható bill. szintű komparátor.
Önmagában az áram mérése kevés.
Ha csak egy kondenzátort kapcsolsz a hálózatra, akkor folyik áram, de a felvett teljesítmény nulla marad. A pillanatnyi feszültség és áramerősség szorzatát kell integrálni, mint egy rendes fogyasztásmérőben. Tehát feszültség szondázása osztóval, leosztás pl. -1 .. 1 voltra, áramerősség szondázása sönttel, átalakítása pl. -1 .. 1 voltra, a két érték összeszorzása négynegyedes analóg szorzóval, integrálás egy kondenzátorral, egy potenciométerrel beállítani a teljesítményszintet, komparátorral eldönteni, nagy-e a fogyasztás. Természetesen lehet két analóg-digitális átalakítóval és processzorral is feldolgozni az adatokat.
Sia zsotya!
Talán, ha elárulnád, hogy mit akarsz elérni, vagyis mia célod az információval, többet tudnánk segíteni.
Sziasztok!
Köszönöm az eddigi hozzászólásokat! Lakás automatizáláson gondolkodom, s emiatt kellene ez. Amiket írtam példák, konkrét példának is mondható dolgok. TV, Hi-fi, PC stand-by vagy bekapcsolt allapotának figyelése. Világítás figyelése.. egy álltalános eszközzel. Azaz amit egyszer megtervezek, s több helyen alkalmazhatom, ezért is kell a bekapcsolt állapot határának állíthatónak lennie.
Gyanítottam, hogy ezirányba kacsintgatsz. Ez a EIB ittolvashatsz róla, illetve találhatsz eszközöket is.
Persze maga is megépítheti az ember, de, ha már jól kitalálták érdemes áttekinteni.
Hupsz, kicsit elrugaszkodtunk az eredeti kérdéstől
![]() Nekem csak egy egy érzékelő megoldás kell, amit akár készen is megvennék, de össze is rakom ha kell, de mivel magán, hobby célú a felhasználás semmiféleképpen nem egy több milliós kész rendszerre van szükségem. Azért köszönöm!
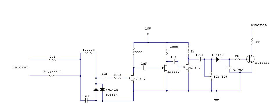
Ezt itt az oldalon találtam.
Az 1 es rajzon szereplő áramkör kimenetén kéne egy komparátorral figyelni a feszültséget ami átbillen ha az ák. kimeneti feszültsége nagyobb mint a potméterrel beállított beállított. |
Bejelentkezés
Hirdetés |






