Fórum témák

» Több friss téma
Fórum » Keverőpult építése, javítása
Lapozás: OK   14 / 78
(#) csisy hozzászólása Jan 12, 2008 /
 
Nem is rossz! Egyébként Megnéztük közösen a kapcsolást, és arra kellett, h rájöjjünk, hogy ahogy összekötötted a sub/1-sub/1-sub/1...stb kimeneteket, és így a másik kontrollal és a hangerővel, az úgy nem jó, mert ha így szimplán össze vannak kötve, akkor egymást befolyásolják... apum emlegetett ide valamiféle tranzisztort, v. má nemtom mit... vmi illesztőizé volt, csak elfelejtettem... Egyébként összeszámolgattam, újra (ennyi potival) + doboz + trafó + ezazamaz, és keresgéltem neten is. legolcsóbb helyen találtam 25-ért egy behringer keverőt. 4 mono, 4 stereo sáv (a 4 stereo használható mono-nak), hangszínszabályzó, effektek, kontroll kimenet... egyetlen hátránya az az, hogy az nincs rajta ami nekem kéne! Sávonkénti kontrollhangfalra kimeneti szint szabályzás (na ezt jól megaszontam! )
De találtam hozzá kézikönyvet!!!
Köszi a segítséget, lehet hogy egyszer azért belevágok!
(#) Steven19 válasza valve hozzászólására (») Jan 17, 2008 /
 
Látom meghalt ez a topic vagy nem??
(#) valve válasza Steven19 hozzászólására (») Jan 17, 2008 /
 
Hát én ittvagyok,.. Aztán a többiek,..
(#) dbase hozzászólása Jan 17, 2008 /
 
Lett egy ötletem!!
Mi lenne ha egy pulzusmérőt alakítanátok át?Vannak olcsó, órába beépítve stb.Az is perc alapu
(#) Gory válasza valve hozzászólására (») Jan 17, 2008 /
 

egyhuzamban 15-25 orat?

Nem zenéltem még. Mivel semmi értelme sincs 25 órát egyhuzamban zenélni. Lemezjátszóról játszom egyébként úgyhogy a CD-t biztos nem dobom be. Nem használok BPM kijelzőt, de aláírom abban igazad van ha olyan számokat dobálsz egymásra amiről fogalmad sincs milyen a tempója akkor jól jön. Csakhát az ember ugye nam rakosgat olyan számokat amiről azt se tudja micsoda. Kivéve azt a teljesen valószínűtlen esetet amikor egy teljes napot játszik alvás evés és minden nélkül. És én azt írtam hogy ismeri a zenéit az ember akkor nem kell a bpm számláló.
Arról nem nyitok vitát hogy milyen ha hangonként te rakod össze a zenét, úgy érzem a lemezjátszó abszolút fölényben van a CD-vel szemben ilyen téren.

Másrészt a BPM számlálók elég nagy része tényleg csak a négy negyedes clubzenékre jó, én viszont nem teszek fel olyan lemezt. Ha megnézed a 30 ezer Ft-os kategóriába is belerakják a BPM kijelzőt, és azért teszik bele hogy vigyék, és csillivilli legyen. Ez sima kereskedelmi fogás. Több millás keverőpult más eset, olyanról nem buliban játszanak, hanem stúdióban vagy zenekarban használják. (Mellesleg nem láttam még millás pultokban bpm számlálót mert más felhasználási területre szánják)

Steven neked pedig azt tudom javasolni, hogy próbálj ki egyszer egy rendes DJ pultot, akár lemezjátszó, akár CD. Meg fogod látni hogy kis gyakorlással össze lehet tenni a számok tempóját, jóval könnyebben mint az Atomix meg hasonló dj programokkal. Az atomix-el elentétben két kézzel tudsz ügyködni és az is jelentősen megkönnyíti a dolgot.


Hogy ne offoljam szét a témát:
beat detektor kód jelfeldolgozáshoz, ha valakit érdekel esetleg. VST pluginhoz jól jöhet.
BEAT DETECTOR CLASS

és egy másik bpm detektáló algoritmus.
final scratch bpm

Az első egyébként hardverből is megvalósítható.

Írtam régebben egy java szoftvert mobil telóra, ami nyomkodós BPM számláló. Ha valakit érdekel előtúrom majd.
(#) valve válasza dbase hozzászólására (») Jan 17, 2008 /
 
Jó ötlet, s osztóval majd lehetne osztogatni az ütemeket?,.. Csak egy gond van az olyan BPM számlálóval amely a valós idejű BPM -et jelzi ki, hogy az nem annyira pontos, és ha még saját építés, akkor is sztem pontatlan lenne,.. De két pontatlan műszernek lenne vmi hasonlósága, mivel min. kell belőle két db,.. Ami a profi lejátszókban van az a memoriába betöltött hanganyagot futattja le,..
s mindig ráhúz (kijavítja, pontosítja az értéket), s ez csak pár másodpercig tart,.. Ami a keverőkben
van az, az adott pillanatban beérkezett ütemeket, számlálja egy sablonal összevetve,..

Gory, én nem nagyon használok BPM kijelzőt,.. Sőt nincs is az img Stage Line keverőmön, meg a Pioneer -on van de soha nemfoglalkozom vele,.. (de néha, ritkán jóljön), a fülemre hagyatkozom,
meg a dallamra,..

Nálatok nincs 48h -ás Party? (ha nem lenne értelme, akkor én sem csinálnam,.. nem vok )
(#) Steven19 hozzászólása Jan 17, 2008 /
 
Szevasztok srácok!Nah közben én is találtam valamit szerintetek ezt át lehet alakitani erre a célra?
Vagy annak mi az akadálya ha nem??
Szivritmus monitor
Válaszotokat előre is kösy.Tsá.
(#) csisy hozzászólása Feb 13, 2008 /
 
Hello!
Régebben már kértem 1 áttervezést, ill. összerakást, csak találtam 1 komolyabb keverőt. Ez azthiszem a rádiótechnikában volt benne, ebben a topic-ban már linkelték is be. (onnan van ) végigolvastam... huh..
Lenne egy kérésem:
Nem tudna valaki 5letet mondani, v. ebből 2 sávot átrajzolni úgy, h lenne még 2 kimenet (kontroll-1, kontroll-2) és sávonként lehessen szabályozni, h a kontroll-1 kimenetre mennyit, és a kontroll-2 kimenetre mennyit küldjön.
A rajz mellékelve.
Kérdésem lenne még, hogy az "Att.", az mi, gondolom a sávonkéntinál a "level" a hangerő, hangszín egyértelmű, a pan (panoráma), pedig ilyen balance féle. (R - L).
(szóljatok, ha nem jól tudok valamit!)
És még 1: A kimenetek hangerő szabályzására... Hova tegyem a hangerő potit? (a kimeneteknél... mind a 4-nek kell)
Előre is köszi a segítséget!

jó.jpg
    
(#) huhuu válasza csisy hozzászólására (») Feb 13, 2008 /
 
Szia!

Az Att-vel a bemeneti jelszintet álíthatod be.
pl.: Egyik csatornára mondjuk egy cd lejátszót kötsz a másikra pedig egy kazettás magnót. A cd lejátszó sokkal nagyobb feszültséget ad ki mint a magnó.
Tegyük fel nincs rajta az att poti, valószínüleg a cd lejátszó a hangerő poti felénél maxra kihajtaná a végfokot, viszont mikor a magnót maxra felhangosítod akkor is alig szólna.
Az att potival be tudod állítani, hogy mindkét készülék egy hangerővel szóljon ugyanolyan hangerő poti állásánál.

A pan a balansz, igen.

a kontroll-1 és 2 bekötése attól is függ, hogy mono vagy sztereo legyen.

Illetve egy fontos dolog, ahogy a rajzon van, azok mono csatornák! Lehet sztereóként használni, úgy, hogy az egyik csatorna pan potiját a bal csatornára tekered, egy másik csatorna pan potiját pedíg a jobb csatornára. Ezután értelemszerüen egyik bemenetre a bal, a másikra a jobb csatorna kábelét kötöd.
Ezt szokták is így használni, de ha 4 (mono)csatornád van akkor így arra két sztereo jelet tudsz kötni!

a kontrollokkal pedíg a következő a helyzet. Csatornánként egy mono vagy sztereo poti kell, attól függően, hogy mono kimenet vagy sztereo kell, utánna felépíteni ellenállásokbol egy hasonló gyűjtősínrendszert és egy műveleti erősítőt. Érdemes ezután is tenni még egy potit.

Bocsi, ha valamit bonyolultan írtam le! Kicsit fáradtvagyok...
Kérdezz, bátran!

Amúgy csak javaslom, hogy mindenképp tisztázd mire akarod használni és mennyi csatorna kell.
Ha nagyobb dolog akkor viszont érdemes körülnézni, mert biztos, hogy készen olcsóbb venni, ráadásul újat!

Ha az éptés örömére teszed és kissebb keverő lesz akkor érdemes csak építeni.
(#) csisy válasza huhuu hozzászólására (») Feb 13, 2008 /
 
szia! Köszi a gyors választ. Ezt igazából amatőr szinten építés öröméből készíteném, és haszonból is. Van egy kisebb zenekarunk, tehát olyan 8 csatornára lenne szükségünk, és minden full mono! Tehát 8 1xű csatona. Az úgy megteszi, ha u. azokat a műveleti erősítőket építem be? És a master szabályzókat hova tegyem? (mindjárt megpróbálok rászerkeszteni, h így jó-e a kontroll akkor)
Készen pedig néztem, és így nem találtam, h külön sávonként szabályozható a kontroll, csak kb. olyan 200.000ezres kategóriában.
(#) csisy válasza csisy hozzászólására (») Feb 13, 2008 /
 
itt a rajz a kérdéseimmel!
Pontosan a kontroll potik bekötését nem értem, mert nem tudom, h melyik lábat mit hogyan hova, és pontosan mi után kössem?

01.JPG
    
(#) huhuu válasza csisy hozzászólására (») Feb 13, 2008 /
 
szerintem kb. 40 vagy 50 ezer
keresek egy linket rögtön

megnéztem pontosan, 47 ezer forint 4 mono + 4 sztereo(ide lehet monoba is kötni dolgokat)
ebben van effekt kimenet is, ezt kontrolnak is lehet használni...

Bővebben: Itt

Nem reklámozni akarom, csak ez a legolcsóbb ami haszbálható és uj.

Amúgy ha építeni akarsz, számold össze, hogy kb 4-5 száz forint egy darab mono poti és még rengeteg rengeteg más dolog is kell + sok idő. Én max 2-4 csatornás építésére vállalkoznék csak.

(#) huhuu válasza csisy hozzászólására (») Feb 13, 2008 /
 
igen, a kontrolnak is kell ilyen műveleti erősítő.
A poti úgy van bekötve, hogy az egyik végén bemegy a jel(ahova van egy ellenállás is kötve)
Középre, a csuszkára a föld vagy gnd vagy test van kötve, ki hogy nevezi.
És a poti másik vége a kimenet, oda is van írva , hogy L-out, R-out

Egy pillanatra az én szemem is belegabalyodott
(#) huhuu válasza huhuu hozzászólására (») Feb 13, 2008 /
 
Most megyek szunyókálni, holnap ha tudok szívesen segítek.

Üdv: huhuu
(#) gykarcsi hozzászólása Feb 13, 2008 /
 
Sziasztok!

Nemrég készült el a keverőm, NE5532-es IC-vel készítettem. Semmi extra, 4 bemenet, 3 kimenet (stereo). Mindent boltban vettem (a doboztól a potikon át a trafóig), így az alkatrészköltség kb. 14000 HUF volt.
(#) csisy válasza huhuu hozzászólására (») Feb 13, 2008 /
 
ez nem is lenne rossz, csak 2 dolog van ami miatt nem jó. Nem lehet sávonként szabályozni a kontroll 1, ill. 2-re való kimenetet, és van 2 stereo csat. ugye... ami áll L (bal) és R (jobb)-ból. Ha 1ik gitárt bedugom bal-ra, másikat a jobb-ra, akkor az 1ik gitár csaka bal hangfalon, a másik gitár meg csak a jobb hangfalon fog szólni. Vagy tévedek?
(#) proli007 válasza csisy hozzászólására (») Feb 13, 2008 /
 
Szia!

Csak néhány megjegyzés:
- Az "Att", valószínűleg Attenuator, azaz osztó. Én szint szabályzónak nevezném, ahogy barátunk írta a különböző bemeneti jelszintek egybe igazítására szolgál. Mindig "A", tehát lineáris potival van megoldva, ellentétben a hangerővel, mert az a fül hallásgörbéjéhez igazított "B" azaz logaritmikus karakterisztikájú.
- A "Pan" az panoráma szabályzó. Nem egészen balansz, mert az, a két sztereo csatorna közötti erősítés (jelszint) különbséget hivatott kiegyenlíteni. A panoráma potival, inkább a mono bemeneti jel "súlyozottan" helyezhető a sztereo csatornákra. Ha balra tekered akkor csak a bal csatornán fog szólni, ha jobbra csak a jobbon, és ha középre, akkor mind kettőben.... Ezért panoráma, mert a két oldal között elhelyezheted a hangforrást, mintha sztereo forrás lenne. Stúdiókban is ezt használják előszeretettel, pocsék is a sztereo tőle.
- A kontroll szabályzó, itt kimeneti szintszabályzó (Master) akar lenni? Mert bekötése így hibás. Így egy csepp jel sem megy a kimenetre! A potit meg feszültségosztóként a 10kohm helyére kötni és a feszültséget a csúszkáról kellene levenni. Jó értéke 10..22kohm. A szabályzó poti után, még egy impedancia illesztő elválasztó erősítő fokozatot illene tenni.

üdv! proli007
(#) csisy válasza proli007 hozzászólására (») Feb 14, 2008 /
 
Hali!

Huh, ez így egy kicsit erős volt hirtelen!
Első, második gondolat stimmel. Az att.-nak lineáris poti kell, a level-nek (gondolom ez a hangerő) meg logaritmikus poti.
Panorámával lehet azt szabályozni akkor, h melyik csatornára mennyen, vagyis melyik csatornára mennyi. (nem tudok fogalmazni ) Ez azthiszem a kapcsolás alatt le van írva. A panorámának van külön poti, vagy az egy stereo poti (avagy mono) ?
Nekem pontosan a következőre lenne szükségem. 2 kimenet (L - R), ami megy a nagyhangfalakra, és 2 másik kimenetre, (1 - 2) ami menne a kontrollra. Sávonként a következő állítások kellenének:
- Jelszint (att)
- Hangerő (level)
- Mély (low)
- Magas (high)
- Panoráma (Pan, de ez nem lenne kötelező, mert nem nagyon használnánk)
- Kontroll-1 hangerő
- Kontroll-2 hangerő
Tehát a 2 kontroll (1 - 2) kimenetnél is lenne 1 master szabályzó (közösben, stereo potival), és sávonként is kellene állítani, hogy a kontroll-1, és kontroll-2 kimenetre, sávonként mennyi kerüljön. Tehát, hogy meg lehessen csinálni azt PL!:
kontroll 1 hangfalra: Gitárból, Énekből sok, dobból már kevesebb, és vonósokból már még kevesebb;
kontroll 2 hangfalra: Gitárból közepes érték, dob u.annyi, énekből is u. annyi, vonósból több....
(ez csak 1 pl.)
De akkor hogy kell mit bekötni? Kezdek kicsit elkavarodni!
(#) huhuu válasza csisy hozzászólására (») Feb 14, 2008 /
 
Idézet:
„Nem lehet sávonként szabályozni a kontroll 1, ill. 2-re való kimenetet”


Minden csatornánál van egy poti, amaire az van írva, hogy FX és van egy FX kimenet. ezt szokták monitornak használni.

Idézet:
„és van 2 stereo csat. ugye... ami áll L (bal) és R (jobb)-ból.”


Az a keverő, amiről írtam, annak 4 mono és 4 sztereo bemenete van. Tehát ez pont 8.
gitárt is lehet a sztereo csatornába kötni, ilyenkor oda van írva, hogy L(mono), R
Egy sztereo csatornába bedugsz egy gitárt és mindkét csatornából fog szólni. Mi is így csináltuk.

Ja és még egy dolog, tényleg számold át pontosan, hogy mennyi potméter is kell, aztán keress rá neten, hogy mennyibe kerül egy poti.

Amúgy milyen zenekarhoz kell? Vonósok?
Kiváncsi lettem. vagy ez ténylegcsak példa?
(#) proli007 válasza csisy hozzászólására (») Feb 14, 2008 / 4
 
Szia!

Látom, még mindig gubanc van a gondolataidban.
Szóval ez egy olyan erősítő, ahol mono jelforrások vannak, viszont a kimenete "sztereó". (Azért a macskaköröm, mert ugye egy sztereónak a bemenete is sztereó és passz.)

Viszont ha jól értem, Te a két kimenetet más-más erősítő felé viszed el. Tehát Neked, egy több mono bemenetű erősítő kell, aminek két kimenete van, és a jelforrásokat tetszőleges szintel lehet, a kimenetekre vezetni.

Gond egy szál sem azért. A jelenlegi erősítőd L és R kimenete lesz a két kontroll kimenet. A panoráma potival, elhelyezheted a mono jelforrásodat súlyozottan a kimenetek között. De a panoráma, ha az egyik kimenetre nagyobb jelet vezet, akkor közben a másikat automatikusan csökkenti. Ez neked nem felel meg.
Viszont, ha a panoráma potikat úgy alakítod ki, hogy a poti egyik végét a levegőben hagyod (de jobb ha a földre kötöd) és minden L-R csatornára külön potit alkalmazol, már meg is van a kívánságod.
Tehát minden bemneti csatornának, van egy szintszabályzója, hangszin szabályzója, hangerőszabályzója és egy-egy "panoráma" (mix)szabályzója az L és R csatorna felé. L és R csatornák kimenetén egy-egy master szabályzó.

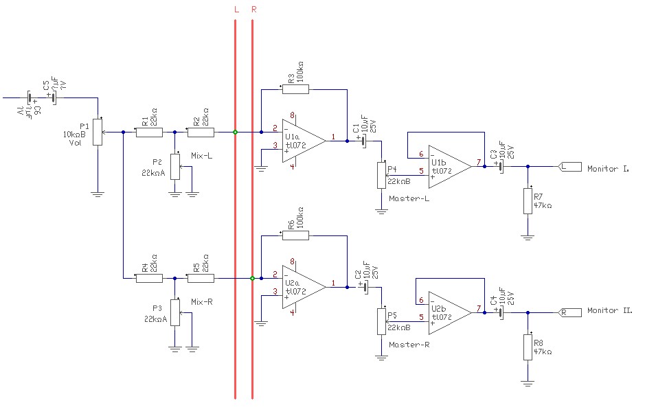
Na, nem tudom érthető-e de mindjárt megrajzolok egy csatorna részletet. Ez azért csak egy összehányt rajz.
A szükséges erősítést a kívánalom szerint beállíthatod a 100kohm-ok változtatásával.
A piros vonalaktól balra eső részt, bemeneti csatornánként, míg a jobbra eső részt csak az ábrán látható számban kell kiépíteni.
A Mix poti állása, azért kismértékben visszahat a másikra.

üdv! proli007
(#) csisy válasza huhuu hozzászólására (») Feb 14, 2008 /
 
Hali!
Nemtudom Ákos-t ismered-e. Olyasféle hangszerelés. Van benne gitár, dob (egyenlőre darbuka, és bongó, de lesz dobszerkó is), másik gitár, 2 vokál, 1 ének, cselló, és hegedű...
(#) csisy válasza proli007 hozzászólására (») Feb 14, 2008 /
 
Hali!
Végigolvastam 3x, naggyából kezdem érteni.
Viszont eszembejutott egy ötlet, amihez nemtudom mit szólnátok! (jóval drágább) Nem kéne megbonyolítani a keverőt, hanem kb. 2x megépíteni. Elmodnom mire gondoltam.
Jön a zenekartól 8 különböző hangszertől, 8 kábel.
Ennek készítenénk egy dobozt, amibe ezt a 8-at bedugjuk, és 2x 8 jön ki belőle. Úgy értem, hogy minden hangszernek ezután az átalakítás után 2 kábele lesz.
Minden hangszer 1. kábele megy abba a keverőbe, ami a nagyhangfalra keveri a jelet. Minden hangszer 2. kábele, meg megy egy másik keverőbe, ami a kontrollra keveri ki. Ez jóval költségesebb elrájás gondolom, mert mindent 2x kell megépíteni (és ráadásul nem u.az)...
Biztos h*lyének néz mindenki, h mért nem veszek...
A kérdés nem a pénz, azt megoldjuk, csak hogy működik-e?
Mert sajnos volt már "szerencsém" olyan hangosítással találkozni, amit be se lehetett állítani, v. ha vhogy sikerült is, akkor mindig elcsúszott. Ha működik ez az eljárás, az azért jó, mert biztos, h tudjuk kezelni. Mit gondoltok? (egyébként köszi a sok választ, és a rajzot!)

Ja apropó... a rajz... Amit rajzoltál, van ugye 2 kimenet stimm. A jobb-bal gyűjtősíntől jobbra mindent megépítek annyiszor, ahány sáv. Ez is stimm. Csak valahogy nem találtam meg azt, h honnan kezdted el rajzolni, tehát ezek elé még kell előerősítő fokozat... Megkérhetnélek egy nagy szívességre? Berajzolod ezelé a rajz elé az előerősítőt? És akkor már tiszta az egééész!
(#) csisy válasza csisy hozzászólására (») Feb 14, 2008 /
 
bocsi, közben megtaláltam. Megpróbálom összevágni, bár nekem nincs ilyen programom, amit tudok kezelni, szóval szerintem paint lesz belőle!
(#) csisy válasza csisy hozzászólására (») Feb 14, 2008 /
 
még valamit elfelejtettem!
Nem lesz benne hangszín szabályzó, mert így is ennyivel kevesebbet kell csinálni, és kontroll hangfalnak annyira nem lényeges. (nem kibújni akarok a munka alól, mert akkor nem csinálnám!)
(#) csisy hozzászólása Feb 14, 2008 /
 
szóljatok, ha valami nem stimmel. Tényleg hallottam róla, h ez az ellenállásos megoldás a mix1-mix2-nél, ritkán használható, mert befolyásolják egymást (de ezt írtad is!) Erre milyen megoldást szoktak alkalmazni?

011.JPG
    
(#) proli007 válasza csisy hozzászólására (») Feb 14, 2008 /
 
Na nemá! Te megközben csak tapsikázol?
Szerintem Te rajzoljál, és majd Mi tapsikolunk!

Azt a két kondit a bemeneten csak felismered? Ott van a hangszinszabályzó, kimenetén.

Remélem hölgy nincs a zenekarban? Mert az szegény orra fog esni a kábelekben.


Viszont úgy látom, semilyen határozott elképzelésed nincsen. Így igen hamar elfáradunk!

üdv! proli007
(#) proli007 válasza csisy hozzászólására (») Feb 14, 2008 /
 
Egy olyan elválasztó fokozat kell, mint amilyen a kimeneten van, a poti és a 22kohm-ok közé. Annak a kimenő ellenállása kicsi, nem tud visszahatni.

üdv! proli007
(#) csisy válasza proli007 hozzászólására (») Feb 14, 2008 /
 
Ezer bocsánat, és köszönöm eddig is a sok segítséget! (ez a talán ?megoldás? csak közben jutott eszembe)
Modiknak szólok, hogy megérdemelnél pontot!
(#) csisy hozzászólása Feb 17, 2008 /
 
Üdv!
Megint én vagyok....
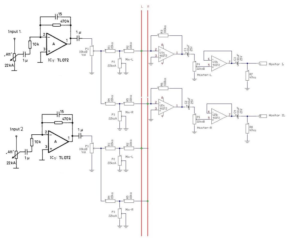
Nem ismer rá valaki erre a kapcsolásra? (ez egy átalakított kapcsolás, de külön-külön kapcsolásokból van összevágva)
Csak mert nincs meg ennek az alkatrészjegyzéke, így semmit sem tudok, hogy mi mekkora értékű?

Ja és még valami! Hallottam hírét, hogy így befolyásolják egymást a potik. Mennyire befolyásolják egymást? Nagyon észrevehető? mert akkor tenni kéne vele valamit.

Előre is köszi!
(#) csisy válasza csisy hozzászólására (») Feb 17, 2008 /
 
oldal megvan:
http://www.redcircuits.com/Page53.htm

Mostmár csak a másik kérdés aktuális.

Ja meg még annyi, h akkor ez biztos működik? Főleg a végerősítőre lennék kíváncsi, mert az át lett alakítva.
Következő: »»   14 / 78
Bejelentkezés

Belépés

Hirdetés
XDT.hu
Az oldalon sütiket használunk a helyes működéshez. Bővebb információt az adatvédelmi szabályzatban olvashatsz. Megértettem