Fórum témák

» Több friss téma
Fórum » Keverőpult építése, javítása
Lapozás: OK   50 / 78
(#) steelbird válasza JOJO hozzászólására (») Feb 12, 2015 /
 
Ezt felejtsd el, nem lesz jó. Eleve passzív hangszínszabályzója van, aminek a kimenete nincs is illesztve -és amit reloop is írt, hibás a rajz (meg a konstrukció).
Tényleg, honnan kotortad elő?
A hozzászólás módosítva: Feb 12, 2015
(#) JOJO válasza steelbird hozzászólására (») Feb 12, 2015 /
 
sziasztok Köszi a figyelmeztetést tudnátok valami hasonlót ajánlani egy bénának ?
(#) reloop válasza JOJO hozzászólására (») Feb 12, 2015 /
 
Úgy mondjuk, hogy kezdőnek
Foglald össze pár szóban miket kötnél a bemenetre és milyen célra használnád?
(#) JOJO válasza reloop hozzászólására (») Feb 12, 2015 /
 
Sziaztok szeretnék cd - dvd videö tv számítógép a kimenetre a 5,1 erősítőmet amely ugyan cd de az emp3 nem játssza le
(#) reloop válasza JOJO hozzászólására (») Feb 12, 2015 /
 
Íme az ajánlatom.
(#) JOJO válasza reloop hozzászólására (») Feb 12, 2015 /
 
Szia köszi a rajzot 2 kérdésem lenne lehet bővíteni mondjuk 4-5 csatornára a másik a hangszín szabályzás
(#) JOJO válasza JOJO hozzászólására (») Feb 12, 2015 /
 
Még egy van 2x 10k valamint 2x 100k lehet a 47k helyet használni ?
(#) reloop válasza JOJO hozzászólására (») Feb 12, 2015 /
 
Rugalmasan módosíthatod, itt az eredeti amit leegyszerűsítettem a számodra.
Bonyolultabb keverőt érdemesebb megvenni használtan, mert egyedileg gyártva nagyon sokba kerülne. Kellő rutin nélkül még az építés öröme kedvvért sem érdemes belefognod.
(#) JOJO válasza reloop hozzászólására (») Feb 12, 2015 /
 
Köszönöm a rajzot
(#) JOJO válasza JOJO hozzászólására (») Feb 14, 2015 /
 
Sziasztok mit szoltok ehez a rajzhoz
(#) proli007 válasza JOJO hozzászólására (») Feb 14, 2015 /
 
Hello! Ez kb. dinamikus mikrofonhoz menne, de a kimeneten az az 1µF és 100ohm, nagyon nem gól..
(#) JOJO válasza proli007 hozzászólására (») Feb 14, 2015 /
 
Szia hogy lehetne át alakítani
(#) proli007 válasza JOJO hozzászólására (») Feb 14, 2015 /
 
De mi lesz ebből, fogpiszkáló?
(#) JOJO válasza proli007 hozzászólására (») Feb 14, 2015 /
 
Szia bocsika számítógép-- dvd videó- tv
(#) reloop válasza JOJO hozzászólására (») Feb 14, 2015 /
 
Szia! Ezen a rajzon is feltűnő a hozzá nem értés, azt áruld már el légyszíves honnan ásod ezeket elő?
(#) JOJO válasza reloop hozzászólására (») Feb 14, 2015 /
 
Mivel egy szaklap írta ugy gondolom valamit értenek hozzá
(#) proli007 válasza JOJO hozzászólására (») Feb 14, 2015 /
 
Nem egészen értem, hogy ha Reloop-tól kérsz tanácsot, akkor miért keresgetsz idétlen rajzokat máshol a hálón, mikor még nem is tudod mi micsoda? Megírtad volna szépen mit szeretnél, már rég összeállított volna egy rajzot az igényeidhez.
(#) reloop válasza JOJO hozzászólására (») Feb 15, 2015 /
 
Nem, nem értenek hozzá. A mikrofon rajzjele helyet 500Hz, 1kHz, 2kHz jelgenerátor szimbólumok vannak, el nem tudom képzelni miért.
A potikat maximális állásba tekerve a kimenő jel még mindig ötször kisebb lesz mint ami a mikrofonból kijön és innen már csak halkítani lehet. Aki a rajzot valahonnan koppintotta, elnézte az R19-et, az sokkal inkább 100k szeretne lenni, az R20 úgyszintén.
Neked nincs is szükséged mikrofon bemenetre, illetve eddig legalábbis nem jelezted.
Amit rajzoltam azt építsd meg, később bővítheted hangszínnel és más bemenetekkel is. Kezdésnek pont elég lesz és az általad meghatározott feladatot maradéktalanul ellátja.
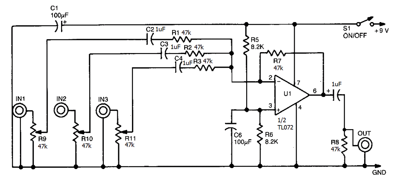
(#) JOJO válasza reloop hozzászólására (») Feb 15, 2015 /
 
Szia azzal az a baj , hogy ojan potim nincs , amit jeleztem 2x 100k és 2x10k van

Találtam másikat ha ez sem jó feladm

opamp04.pdf
    
(#) reloop válasza JOJO hozzászólására (») Feb 15, 2015 /
 
A 10k és a 100k egyaránt jó, a most csatolt rajzod tökéletes
(#) JOJO válasza reloop hozzászólására (») Feb 15, 2015 /
 
Kőszi szépen csak még azt mond meg ,hogy az alsó rész u1b mire való
(#) reloop válasza JOJO hozzászólására (») Feb 15, 2015 /
 
Az U1:B fázist fordít. Szimmetrikus vonalmeghajtóhoz, vagy hídkapcsoláshoz használhatod. Alap esetben nem kell kiépíteni.
(#) JOJO válasza reloop hozzászólására (») Feb 15, 2015 /
 
Köszönöm a segítséged tudom egy kicsit macerás voltam
(#) steweo hozzászólása Márc 16, 2015 /
 
Sziasztok! Valaki tudna küldeni egy kapcsolást egy olyan keverő pultról amin van több bemenet (lehet akár előerősítős) tudom állítani külön a mély erősségét a jobb részt és külön a balt illetve az elsőket vagy ha nagyon az van külön mindet?
(#) reloop válasza steweo hozzászólására (») Márc 16, 2015 /
 
Szia! Addig értem, hogy több bemenetű legyen.
(#) steweo válasza reloop hozzászólására (») Márc 16, 2015 /
 
külön lehessen minden hangfal erősségét állítani. akár több magasat beletenni vagy több magasat
(#) reloop válasza steweo hozzászólására (») Márc 16, 2015 /
 
Próbálkozom a kérdésed feldolgozásával, "akár több magasat beletenni vagy több magasat" - ezen még töröm a fejem mit is jelenthet.
Volna esetleg olyan gyári készülék ami kielégítené az igényedet? Abból jobban látnám mit is szeretnél.
(#) Massawa válasza steweo hozzászólására (») Márc 17, 2015 /
 
Eléggé érthetetlen a kérdésed, de talán olyasmire gondolsz, amibe be van épitve egy szürörendszer amiböl a hangfalak vannak meghajtva. Nagyon atipikus megoldás, mert a hangzást a keveröpulttól függetlenül szokták beállitani az adott hangsugárzokhoz esetleg a teremhez. Azaz ehhez a beállitás után nem kell hozzányulni, s föleg nem a keveröpultrol.
Van sok soksines (monitor bus) keveröpult, azokkal meg lehet oldani, hogy több kimeneted lesz (pl. basszus, közép, magas, természetesen szürök nélkül), igy azt megteheted, hogy ezek kimeneti szintjét menet közben is változtatod, nem a legjobb szokás, de hadd legyen. A szüröket természetesen kivül a hangsugárzokhoz kell hangolni.
(#) steweo hozzászólása Márc 17, 2015 /
 
Bocsi ha eddig érthetetlenül írtam le. Olyat szeretnék építeni ahol a mélyet külön tudom szabályozni illetve minden hangfalat egymástól függetlenül.
(#) Massawa válasza steweo hozzászólására (») Márc 17, 2015 /
 
Akkor az a soksines keveröpult amit akarsz. Nem tul gyakori hobbi célokra, illetve utánnaépitésre, mert az a sok kimenet jelentösen bonyolitja a dolgot. A profi világban volt korábban elterjedve igaz nem a hangfalak ilyen meghajtására, de a sok monitor hangszoroba sokfajta kimeneti jel kellett igy a keveröpultnak sok kimenete volt s mindegyikbe mást lehetett keverni. A mai pultok ha ilyesmit tudnak azt már digitálisan teszik.
Nem egészen világos mit is akarsz igy kezdeni, honnan tudod majd egy helyröl beállitani melyik hangszoroba milyen és mennyi jel menjen?
Következő: »»   50 / 78
Bejelentkezés

Belépés

Hirdetés
XDT.hu
Az oldalon sütiket használunk a helyes működéshez. Bővebb információt az adatvédelmi szabályzatban olvashatsz. Megértettem