Fórum témák

» Több friss téma
Fórum » Ki mit épített?
 
Témaindító: Dióda, idő: Jan 26, 2006
Ez a téma ha úgy tetszik a mi "kiállítótermünk", nem pedig a ki mit csinált volna másképpen, mások helyett, és legfőképpen nem javítós téma. Minden készüléknek van saját témája, ott kell kitárgyalni a részleteket!
FONTOS! A kapcsolási rajzok keresésére is van saját téma, ott keressetek rajzokat!
Lapozás: OK   1433 / 1699
(#) Wezuv válasza Udvari Zsombor hozzászólására (») Máj 9, 2017 / 1
 
Az itt bemutatott művek véleményt formálnak, amire számítani lehet, ennek tudatában teszi fel az alkotó és élvezi, vagy viseli a következményeit. Ez a topic erről szól.
Az én vélményem, hogy ez egy igénytelen összetákolt valami, amit biztos, hogy én nem mutogatnék (ez nem ítélet, ez vélemény). Szakmailag sem dicsekvésre méltó, mert vannak elvi hibák, de ez meg nem ennek a topicnak a témája!.
Ez egy vélemény, nem gyűlölködő, jószándékú és reális.
A hozzászólás módosítva: Máj 9, 2017
(#) Andr3wJ hozzászólása Máj 9, 2017 / 15
 
Sokan úgy gondolják hogy azonos szinten mozog mindenki, sajnos nem.Se tudásban, se tehetségben, se felszerelésben, sem abban hogy meg ítéljük mi a szép.
Raktam össze én is dolgokat, lehetőségeimhez mérten ahogy sikerül, mert egy lakásban fúrni faragni azért nem egyszerű (eszközök vegyszerek stb), persze minden megoldható, idő és pénz kérdése néha nem árt a szerencse se... Amit építettem sose mutogattam, mert saját mércével mérve se éri el a szintet amit megmutatnék, de mivel se időm se anyagi hátterem nincs egyelőre a fejlődésre ez még így marad egy kis ideig.
Aki meg véleményt ír az meg szerintem vegye a fáradtságot hogy olyan stílusba adja elő, hogy az semmilyen formában nem bántó, lehet ezt úgy csinálni hogy építő jellegű legyen. De azt mint néha látok hozzászólást olyan tagtól aki ismert a profizmusáról, és olyan stílusban adja elő hogy az már nekem fáj, de neki lehet mert ő profi... (és még mondja is hogy őt nem érdekli, ő ilyen, persze akinek tanácsot ad az változzon meg... oké)
Lehet itt fejlődni, jó közösség van, megkövetel némi intelligenciát már azzal hogy megkér hogy értelmesen írj. Meg lehet nézni honnan kezdtem el, visszaolvasva sírva röhögök mekkora sügér voltam.

Bocsánat a hosszú ámde annál feleslegesebb hozzászólásért,jó építést és javítást!

András
(#) kalmi.kalmi válasza Wezuv hozzászólására (») Máj 9, 2017 / 1
 
Ha udvari Zsombor egy 7 éves kisfiú, és már egy ilyen kütyüt tudott készíteni, akkor még dicséretet is érdemel. Ha 27 éves, akkor lehet már vitázni és talán ugrat mindenkit, miközben jót nevet.
(#) zsoltee0001 hozzászólása Máj 9, 2017 /
 
Valaki elarulna hogy mi az a sok vitat kivalto ketyere? Valami extrem alacsony fenyerzekelo?
(#) kalmi.kalmi válasza zsoltee0001 hozzászólására (») Máj 9, 2017 /
 
Az ! A NASA megirigyelheti A Marsjáróra is kellene egy ilyen !
A hozzászólás módosítva: Máj 9, 2017
(#) Moderátor hozzászólása Máj 9, 2017
 
Legyetek szívesek NE a Ki mit épített témába beszéljétek ezt meg, több ezer rendszeres topik olvasót egyáltalán nem érdekel, zavar.

Köszönöm!

(T)
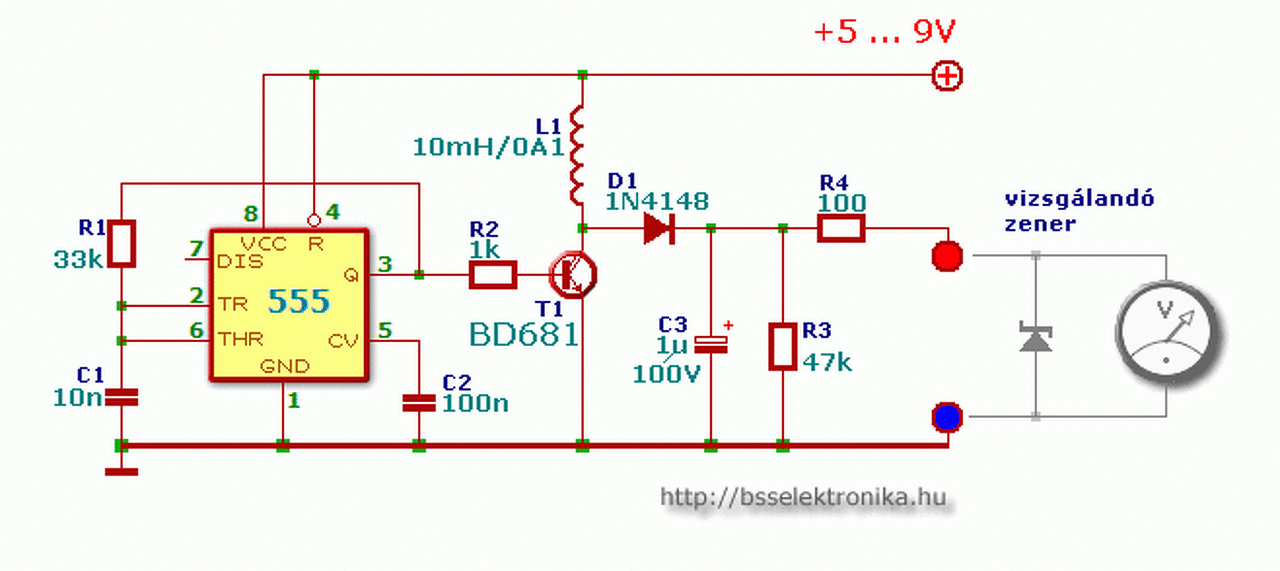
(#) Karcsiiik hozzászólása Máj 11, 2017 / 8
 
Sziasztok.Én ezt a zéner vizsgálót dobdtam öszze délelőtt.Van egy maréknyi jelöletlen,ismeretlen diódám.Ezzel egyszerűen meg tudtam mérni a zéner feszültségüket.
(#) Melphi válasza Karcsiiik hozzászólására (») Máj 11, 2017 /
 
Szia!
Esetleg megadnád a kapcsrajzát?
Köszi.
(#) Alkotó válasza Karcsiiik hozzászólására (») Máj 11, 2017 /
 
Pusztán a csipeszek színe alapján, általában a piros a pozitív polaritásra utal. Ha ez itt is így van, akkor zavarja a szememet, hogy az utolsó képen az anódra megy a piros csipesz, mert a zénert záróirányban kellene bekötni.
(#) Karcsiiik válasza Alkotó hozzászólására (») Máj 11, 2017 / 1
 
Szia.Tudom fordítva forrasztottam be.Kicsit benéztem,de orvosolni fogom.
(#) Karcsiiik válasza Melphi hozzászólására (») Máj 11, 2017 / 1
 
Szia.A BSS-en találtam.

zenertst.gif
    
(#) Melphi válasza Karcsiiik hozzászólására (») Máj 11, 2017 /
 
Köszönöm szépen.
(#) dudassandor1 hozzászólása Máj 11, 2017 / 13
 
Sziaztok!
Próbálok "összeollózni" egy kerekekkel ellátott pultot a PA eszközeim számára. Igaz ez asztalos munka de szorosan összefügg az elektronikával!
A lényeg az lesz, hogy a most szanaszét levő végfokok, aktív hangváltó, CD lejátszó és keverőpult egy pultban legyenek. Nem kapkodós a tákolás, mert igencsak szerszámok híjján vagyok itt Norvégiában melyeket lassan tudok csak pótolni. Egyenlőre az alapozásig van kész, a végleges festés és a kerekek még hátra vannak. Azért van remény, addig is az eredmény:
A hozzászólás módosítva: Máj 11, 2017
(#) balog válasza dudassandor1 hozzászólására (») Máj 11, 2017 / 1
 
Nagyon szuper!
(#) szebee válasza dudassandor1 hozzászólására (») Máj 12, 2017 /
 
Gratula! Nézz szét a Biltema-ban, olcsó minden van. tapasztalat
(#) dk1 válasza dudassandor1 hozzászólására (») Máj 12, 2017 /
 
Szép munka.
(#) dudassandor1 válasza szebee hozzászólására (») Máj 12, 2017 /
 
Köszönöm mindenkinek!
Köszi az infót 'szebee', járok a Biltemába/Julaba rendszeresen de az olcsó dolgok bizonyos esetekben többe kerülnek a végül. Ez itt is igaz.
A hozzászólás módosítva: Máj 12, 2017
(#) nandika76 válasza Andr3wJ hozzászólására (») Máj 12, 2017 /
 
EZ Így lenne helyes!!
(#) nandika76 válasza dudassandor1 hozzászólására (») Máj 12, 2017 /
 
Szép! Én mint asztalos mondom!
(#) kowi válasza dudassandor1 hozzászólására (») Máj 12, 2017 /
 
Le a kalappal! Taníts mester Mindig elbaltázom a festést... Hogy lett ilyen szép?
(#) dudassandor1 válasza nandika76 hozzászólására (») Máj 13, 2017 /
 
Köszönöm a dícséretet!
(#) dudassandor1 válasza kowi hozzászólására (») Máj 13, 2017 /
 
Köszönöm neked is!
Igazából az anyaga a pultnak rétegelt lemez, és ráadásul nem is a legjobb (zsaluzásra szánt anyag). De átcsiszoltam + gletteltem több rétegben, és ez jelenleg az alapozó festék rajta. Szivacshengerrel vittem fel két rétegben. A textúrája tényleg jó, mert olyan most felülete mintha flokkolás lenne. Majdnem mint egy finom dörzspapír.
(#) golem válasza dudassandor1 hozzászólására (») Máj 13, 2017 / 2
 
Tetszik jobban meg csináltad mint én.
Nekem iskola padból készült.
(#) dudassandor1 válasza golem hozzászólására (») Máj 15, 2017 /
 
Szuper lett és masszívnak is tűnik! Egy pont oda is!
(#) Abukodonozo válasza dudassandor1 hozzászólására (») Máj 15, 2017 /
 
De legalább fa biztos van bőven! Szép lesz, gratulálok!
(#) golem válasza dudassandor1 hozzászólására (») Máj 17, 2017 /
 
20X20 zártszelvény meg némi szögvas alsó hangon üresen vagy 30kg meg pakolva akár a duplája is lehet.
Egy kérdés zárható lesz teljesen hogyha nem használod ne porolódjon benne a felszerelés?
(#) dudassandor1 válasza golem hozzászólására (») Máj 17, 2017 /
 
Nem terveztem zárhatóra, anyósommal beszegettem egy fekete szövet darabot, azzal fogom csak letakarni.
(#) sonajkniz hozzászólása Máj 18, 2017 / 9
 
Sziasztok!

A most bemutatásra kerülő áramkört nem azért töltöttem fel, hogy büszkélkedjek vele, hanem hogy elmeséljem szívásom történetét, hogy más okulhasson belőle.
A képen látható áramkőr egy 24V 750W-os DC motor meghajtó, irányváltó és energia visszatermelős fékező fokozata.
Na elkészült, összeszereltem és nem működött.
Méricskéltem össze vissza, és a meghajtó egység különböző részein olyan feszültségeket mértem, ami nonszensz volt.
A tápot levéve elkezdtem ellenállást mérni. Nem hogy a panel olyan részein is mértem ellenállást, ahol semmi keresnivalója nem volt, de még a panel és a fém doboz között is mértem ellenállást! Majd a guta ütött meg vele.
Egy fél napom ráment, mire megtaláltam a hibát.
Ha jól megnézitek a képet, látni fogjátok, hogy a panel és az alumínium ház között van egy fekete gumi szigetelőlap.
Ezt annak a guminak a maradékából vágtam ki, amivel a munkaasztalomat borítottam. Ez egy antisztatikus gumi, direkt erre a célra.
A hiba ott volt, hogy nem gondoltam bele, mitől is antisztatikus ez a gumi. Mint kiderült attól, hogy van némi, műszerrel is mérhető áramvezető képessége!
Szerencsére már alig van hajam, így nem volt amit tépjek. Miután kicseréltem egy szétvágott bicikli belsőre, eltűntek belőle a kóbor feszültségek. Végre adott értékelhető életjelet a cucc.

07.jpg
    
(#) kameleon2 hozzászólása Máj 18, 2017 / 4
 
Sziasztok! Így néz ki a friss 2.0 demobőröndöm, amit készítettem a héten (képek). Részben kéziszerszámokkal, részben cnc.
(#) zsoltee0001 válasza sonajkniz hozzászólására (») Máj 18, 2017 /
 
Én úgy tudom ez az antisztatikus gumi nem éppen olcsó, eleve hiba volt elvagdosni
Következő: »»   1433 / 1699
Bejelentkezés

Belépés

Hirdetés
XDT.hu
Az oldalon sütiket használunk a helyes működéshez. Bővebb információt az adatvédelmi szabályzatban olvashatsz. Megértettem