Fórum témák
» Több friss téma |
Fórum » Ki mit épített?
Ez a téma ha úgy tetszik a mi "kiállítótermünk", nem pedig a ki mit csinált volna másképpen, mások helyett, és legfőképpen nem javítós téma.
Minden készüléknek van saját témája, ott kell kitárgyalni a részleteket!
FONTOS! A kapcsolási rajzok keresésére is van saját téma, ott keressetek rajzokat!
Helló.
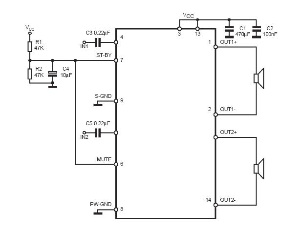
Lenne egy pár kérdésem a 1669-es hangerőszabbal kapcsolatban. Én is összeraktam egy ilyen hangerőszabot csak az a gondom vele hogy az alapzajmentes végfokot nagyon zajossá teszi, tehát kiváncsi lennék rá hogy neked zúg e illetve hogy milyen tápfeszről járatod, szűréseket használsz e és hol, és esetleg egy kapcsirajzot mutathatnál hogy te hogyan kötötted össze ezt az egészet. Jah ha multival mérem a lábait az ellenálását tökéletesen változtatja csak zajos. Előre is köszönöm szépen!
Sziasztok!
Csináltam egy TDA7266S-el egy erősítőt az adatlapja alapján. Köszönet Tomi20-nak és Mex-nek. Az IC-t egy tévéből termeltem ki. Mivel gondoltam rá, hogy lehet hogy döglött az IC, ezért csak "légszerelésbe" csinálom meg. Működik rendesen szerintem többet tud mint 2X5W .Úgyhogy megcsinálom normálisan panelra is. Amúgy ez életem első erősítője. bocsi a rossz képért
Hello lelkes építők!
Pár hónapja építettem 2 darab TDA7294-es végfokot amit szeretnék megmutatni nektek!
Nagyon klassz, tisztára gyári minőség!
Na, most jól lelomboztad szegény Vic-et!
Nem hiszem, Vic VF2-t nyomja :smoke: :awink:
Tévedés...
Vicsys gyári Onkyo-val nyomja.
Ha' télleg ka'r, hogy nem mentem be hozza'd.. fene
Megépítettem az FT-1 béta névre hallgató A-osztályú erősítőt. A dobozt én terveztem, csak a lapokat vágták nekem méretre, meg a tetejét kifúrták nekem (Köszönöm Kulagép! ). Jó sokat szívtam vele, mert nem egyszerü dolog se aluba menetet vágni (egyszerűen nem marad meg benne, egy erősebb csavarmeghúzás és vége) , se szénacélt fúrni (az alját le is kellett cserélnem alura). Sok köszönet illeti meg még Répát (nézte egyenesen fúrok-e, lelkileg velem volt, mikor már 613. menetezőt törtem bele a furatba) és Lamalast (első indítás, kábelek, általam tervezett panel átalakítása).
Remélem nektek is tetszik a dobozka, sztem szépen és meglepően nagyot szól, öröm hallgatni. Jah a bekapcsgomb az egy nyomógomb, még vár a hozzá tartozó vezérlő-áramkörre, addigis a konnektorba dugogatós módszer marad. Végül egy jó tanács: kézzel menetezzetek!
+2 kép
Első picit homályos, bocsi érte
Gratulálok,szép lett a doboz.Az az avab bilincs milyen tartozék?Egy távolabbi képet is rakhatnál fel az egész erősítő belsejéről, hogy milyen az elrendezés. Aluminiumba csakis kézzel vágok menetet,egy kis gépzsirt szoktam rakni a furatba mielőtt elkezdek menetet vágni bele igy nem "rág" össze az alu meg a menetfúró.
Köszi a grat-ot. Az avab bilincs fogja a kondihoz az L profilokat, amik lefogják a kondit. A 2.hsz első képe nem elég távoli?
Hey, fureszk! Regen hallottam feloled! Amugy gratula, jo lett a cucc
Azt a mindenit
Ez aztán igényes munka, 1000 kalapemelés Neked! Várjuk a csöves változatot! :smoke: üdv
Helló!
Úgy fél órája befejeztem a kivezérlésjelzőmet. Eddig nagyon jól működik. A nyákot elsőre elrontottam, de csináltam egy újat. Most gyakorolom még csak a marást. Alkoholos filccel rajoltam a nyákot. Üdv.: Jocó!
Szerintem nagyon szép lett az alkotás
csak igy tovább!! én is igy kezdtem, ...........még mindig itt tartok
, csak vicc, de jó lesz az, csak igy tovább
Kocka-led a legjobb, szuperul néz ki.
Nha én is merészkedtem feldobni az általam készitett hangfalakat....
Ime, 1 pár 40cm hangszoróval készült, \"méjláda\", 2 cm-s mdf anyag, ragasztva és tipnizve, jah és pár darab különleges csavarszeggel meghanyitva, szoval nagyon stabil ) Mokettázás is kétkezü munkám! A láda kb 110 litres, két 76mm reflex nyilásal, 98db érzékenységű hangszoróval (150w)...a védőrács általam \"extrázott\" cucc, \"Kovi\" (kovi=becenevem ) felirattal, tesom szerint olvashatatlan Süllyesztet, fém fogantyukkal....minden tökéletesen szigetelve sziloval Belsejébe 4mm vastagságu kábel lapul....biztos ami biztos jelszóval ![]() Nha de sok a duma, jöhetnek a képek...véleményetek és ötleteiteket szivesen halgatom!
Ezt én is megépítem!Jó lett.Ez úgy villog hogy a magasabb hangoknál jó sok led felvillan ha mély a hang akkor meg csak alul pár?Ha ez így van akkor a szám.gép hangfalára a hülhallgató kimenetbe bedugom úgy müködne?
Idézet: „magasabb hangoknál jó sok led felvillan ha mély a hang akkor meg csak alul pár” fordítva, mélyre sok, magasra kevés
Ez is király lett!olyan mint egy gyári hangfal amit gépek raknak össze...Amúgy mi a felirat rajta?
És ha felcserélem a +-t meg a testet?
Idézet: „védőrács általam \"extrázott\" cucc, \"Kovi\" (kovi=becenevem ) felirattal, tesom szerint olvashatatlan”
Én a hangfal erősítője után ktöttem, de simán az szg.-ről is jól megy.
ez gyári!
nagyon szép lett szerintem! a hangszórórácsra hogy raktad rá a feliratot?
Ebbe milyen tranyók kellenek?
Itt mindent megtalálsz róla.
|
Bejelentkezés
Hirdetés |




.











Ime, 1 pár 40cm hangszoróval készült, \"méjláda\", 2 cm-s mdf anyag, ragasztva és tipnizve, jah és pár darab különleges csavarszeggel meghanyitva, szoval nagyon stabil
Süllyesztet, fém fogantyukkal....minden tökéletesen szigetelve sziloval 








