Fórum témák
» Több friss téma |
Fórum » Kódzár
Témaindító: csikosgabi, idő: Máj 22, 2007
Témakörök:
Sziasztok.Egy számkombinációs zárat szeretnék építeni,kerestem már a neten és találtam is egyet ami tetszik de nem tom hogy hogy működik...???
Esetleg ha valaki tudna másikat???? köszi csikosgabi
jaj ez nem az a rajz és a kódzár rajzát nem lehet feltölteni...
besegítettem 1 kicsit.--vicsys
Egy elég egyszerű és stabilan működő kódzár adatlapját mellékelem, én már építtettem néhányat belőle. 1-12 számjegyes kód adható meg neki, és elég egyszerű összerakni
sziasztok...
valaki hátha tud segíteni... régebben olvastam valahol interneten egy komplett számkombinációs riasztóról autóba. (nem készen kapható, hanem kapcsolás meg leírás) pl ajtónyitás után be kellett ütni a kódot, mert 1 percen belül leáll az autó, meg ilyesmik csak most meg nem találom hol van. aki tudja lécci linkelje köszi
igen azokat néztem de nekem nem ilyen "mindet egyszerre benyomós" kell.
te kipróbáltad már?????
ez tök jó csak azt nem értem hogy hol vannak a nyomógombok???...
és écci írd már le hogy hogfyan működik... köszi
szia!
a Idézet: álltal adott rajzban szentem oda kell a nyomógomb ahol van az a kipontozott téglalap de nem bizti ha nem így van javítsatok!„925” üdv
Az adatlapban fellelhető példakapcsolásban, a billentyűmátrix találkozásipontjaira kell "kötni" egy-egy nyomógombot.
![]() ( A kipontozott réssz, egy nyomógombot emel ki! )
Ahogy írták a billentyűzet egy szabványos (kapható) 3X4-es mátrix billentyű. A gombok a vonalak találkozásánál vannak ahova a számok vannak írva. Meg lehet csinálni sima nyomógombokkal is, de szerintem szebb ha veszel.
gomb kiosztás pl: 1-e sgomb 8-as láb és a test közé kell kötni, a 5-ös gomb 7 láb és a 10-es láb közé, stb. Ha valami még nem tiszta írd meg, válaszolok.
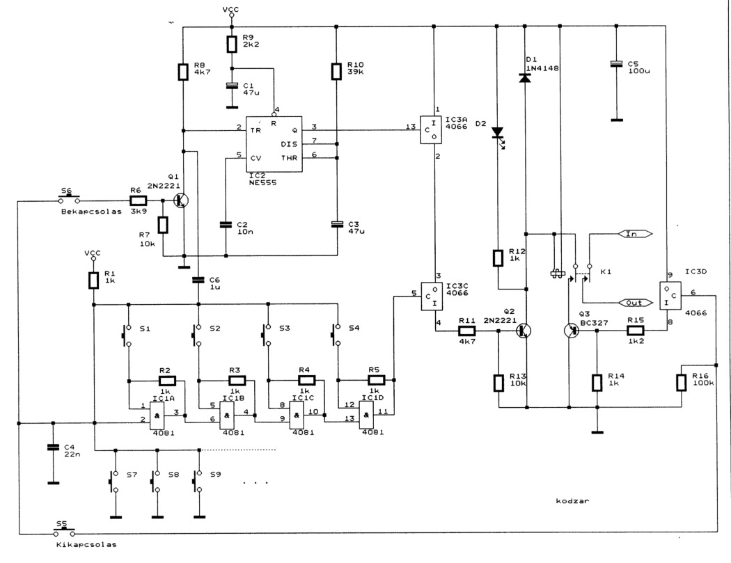
Még nem állítottam össze de elvileg ez műxik. A dolog ugy néz ki hogy van 4 kapcsi a tirisztoroknál nah most a számokat sorba kell beütni ha hibázol akkor kezdheted előrről!!! Magyarul ha más gombot nyomsz meg (amik a bal oldalon lennt vannak) akkor nullázod a tirisztorokat. Amugy ha legyártod akkor nem árt a NYÁK-ra sorkapcsot forrasztani és akkor csak a kábelek cseréjével módosítod a kódot.
Javítom itt a poontos leírása: A kombinációs zár nyitásához 10 másodperc időtartamon belül kell öt gombot megfelelő sorrendben megnyomni. A 10 nyomógomb közül 5 hamis, ezek megnyomása nullázza a nyitási folyamatot. A kapcsolás szerint a G1 az első helyes nyomógomb. A megnyomásakor feltölt a C1 kondenzátor, és a T1 tranzisztoron át kinyit a T2, amely a tirisztor anódjára rákapcsolja a tápfeszültséget. A C1 kondenzátor töltése kb 10 másodpercig elég a négy tirisztor egymás utáni begyújtásához. Ha eközben bármelyik hamis gombot megnyomjuk a C1 azonnal kisül, vagyis előlről kell kezdeni a kombináció beadását.
Ha a helyes kódkombináció szerint nyomtuk meg a gombokat, a végén a T3 tranzisztor kinyit, a jelfogó pedig meghúz, ezzel kapcsolva az elektromos zárat. A jelfogóval párhuzamosan kötött 1N4148 dióda a jelfogó tekercsében indukálódó feszültségtől ővja a tranzisztort. A jelfogó addig lesz meghúzva, amíg a C1 töltése tart. Tirisztorként bármilyen kisfeszültségű, kisáramú típus megfelel, ilyen pl a BRX47 is, tranzisztor BC182, vagy hasonló npn szilícium tranzisztor.
Üdv.!
http://pa-elektronika.fw.hu/immobilizerii.htmBővebben: Link
Szerintem sehol, de az LS7223-at a HQ Videoban.
Sziasztok!
Az LS7223 már nem rendelhető a HQ-nál. Mivel lehetne helyettesíteni? Épp ma akartam feltenni a ide a kapcsolások közé a hobbilektronikára az LS7223-al működő immobilizeremet. Kár hogy már nem lehet kapni. LS7222-t még lehet kapni, de azt is csak rendelésre. Viszont van LS7225, és ez még olcsóbb is. Viszont szerintem annyit is ér. Ha egyszer megtanulok picet programozni, akkor az első programom egy immobilizer lesz az tuti...
Sziasztok én épp a minap raktam össze egy kódzárat igaz nagyban támaszkodtam az optocsatolókra zavarszűrés céljából. 4 Timer-t tartalmaz, monostabil multivibrátorként mindegyik, ha az első gombot megnyomjuk akkor a 2-es lábat lehúzzuk a földre, és az impulzus továbbmegy az optocsatolóra amit az a második gomb szakít meg, és így tovább. A 4db timer reset lábát összekötöttem és a többi gombra tettem rá. Mi a véleményetek róla, valyon meddig húzza?
Találtam egy kódzáras kapcsolást, ami egy 4011 NAND kapus IC-vel van felállitva.
sajna, csak 3 számjegyü a kód, de bevált kapcsolás, meg is épitettem Javaslom a leddel páhuzamosna kapcsoljatok relét és diódát, mert igy kapcsol is v.mit!!! a C jelü nyomógombot (close) a többi nem használt nyomógombra kell kötni, igy nullázza magát ha rossz a kód valamelyik tagja. az A nyomógombot (alarm) én nem használtam, ez is elvileg jelzést ad le, ha azt a gombot nyomod, mire rákötötted. IME a nyák rajz is mellékelve!!!
találtam egy kódzáras kapcsolást, ami egy CD4016-os IC-re alapul, csak egy a bökkenö, hogy nincsenek beirva az adatok...
tudtok ebben segiteni, hogy kb. mik lehetnek???! VEgyük a 12V-ot tápnak... ( a CD4066 teljesen azonos IC, még lábkiosztásra is) előre is köszi!!! ja és boccs a kép rossz minősége miatt!!!
Hali! problémám az lenne hogy elkezdtem a tirisztoros kódzárat megépíteni de sajna csak mátrix tasztatúrát kaptam hogy lehetne összehozni? (Ha lehet pic nélkül)
R1-R7 tartományban lehet mondjuk 15k.
R10 monnyuk 1.5k. Az R9 és R11, azok csak mondjuk 330ohm, R9 a tranzisztort hivatott megvédeni, arra az esetre, ha egyszerre nyomsz meg egy "resetelő" és egy "kód" gombot, R11 meg ugye a LED áramkorlátozója. R8-nak (C1-gyel egyetemben) nem látom értelmét, T2-t védi az R9, az IC-t meg az R10... Diódák D1-D4 tartományban 1n4148, a relénél a fölismerhetetlen számú és a tápnál a D5 1n4001 (de lehet akár az összes 1n4001). C2 táplálástól függ, de mondjuk legyen 100uF. T2 valami ecccerű, occó, NPN, mondjuk BC547B T1 erősen függ az alkalmazott relétől, ha belefér a 100mA-be, akkor lehet az is BC547B Annyi megjegyzést tennék hozzá, hogy: - R6 szabad lába (NOT USED felirattal) csatlakozik az összes nem használt kapcsolóhoz. - nem tűnik túl biztonságosnak, ha a kódokhoz tartozó gombokat ki tudod totózni a tasztúrán (nem egy komplikált dolog), akkor azokat egyszerre lenyomva tartva kinyílik. - bár a kapcsolók egymásutániságát figyeli, de az "alacsonyabbrendű" kódgombok korai megynomása nem vál ki resetet. - kódzárhoz inkább flipp-floppokat használnék (pl. RS tároló). - ha "játszani" akarsz vele, nyugodtan használd, aki nem ért a felépítéséhez, az úgysem jön rá a hibáira. Szerintem, főleg ha elején vagy, próbálj olyan helyeken kutakodni, olyan könyveket szerezni, ami tartalmazza a leírásokat is. Ajánlom figyelmedbe Madarász László: Digitális CMOS kapcsolásgyűjtemény c. könyvét (ha véletlenül sikerül megszerezned, van benne kódzár is), illetve a könyvajánló topikot (most hazabeszélek ).Mindig fogsz kapni választ (előbb-utóbb), ha jó helyre teszed fel!
itt van még egy!!!!
egyszerű és nagyszerű.... http://www.mitedu.freeserve.co.uk/Circuits/Alarm/pad4.htm
ha valakinek kódzár kell szóljon
azok is írjanak akik tudnak jó rajzokat |
Bejelentkezés
Hirdetés |












).




