Fórum témák
» Több friss téma |
Fórum » Kódzár
Témaindító: csikosgabi, idő: Máj 22, 2007
Témakörök:
Szerintem meg ez nem az apróhirdetés, és kódzáras téma már van!!
amikor azt írtam h ha valakinek kódzár kell szóljon akkor a rajzára gondoltam nem a készülékre
Hello nekem a kereső kapéásból 3 témát dobott ki!!!
Sziasztok!
Mivel társasházban lakom, néha előfordul hogy becsapódik mögöttem a lépcsőház ajtó, pont akkor mikor nincs kulcs nálam!(ha van nálam kulcs sosem csapódik be....) A Hobbi Elektronika régebbi számában láttam egyszerű kódos kapcsolót (4db T08N50T tirisztorral)! Csak sajna ha megvettem egy ilyen újságot, akkor mindig kölcsön kérték, de valahogy eltűnt a történelem süllyesztőjében! Szóval: a zár elektromos, AC 8V-os. Ehhez szeretnék egy olyan kapcsolást ami kóddal működik. A tasztatúra nem gond, csak a vezérlés legyen jó! Előre is köszönöm a segítséget! A régi HE szám lenne jó, mert az igen üzembiztos! (már amennyire emlékszem... tirisztoros/relés) Előre is köszönöm! PIC vezérlővel ne! Sajnos ebbe a technikába még nem bonyolódtam bele! Bár lehet hogy a kódokat egyszerűbb lenne cserélgetni..... Bár a többiek segítségére lehet PIC-es témát is küldeni, hátha hasznos alapon........
Szia!
De igen! Köszi a segítséget! Gyors volt! De várok még több lehetőséget (szerintem sok embert érdekel). PIC-el ki tud jobbat? Én csak a kapcsolásra vagyok kíváncsi, de lehet hogy más is használni tudja!
SZIA!
TÉNYLEG GYORS VAGY! CSAK MIKOR MEGNYITOTTAM A TÉMÁT AKKOR NEM JELEZTE A RENDSZER HOGY VAN HASONLÓ! KÉT TÉMÁT KIDOBOTT, A KEZDŐT, MEG MÉG VALAMIT, DE EZ NEM VOLT BENNE! ELNÉZÉST... Gondolom figyelmeztetésed oktató, és nem kioktató jellegű! ![]() Amúgy csak önös cél vezérel! Nem akarom önnönmagam kizárni a lakásomból! Na ! Ehhez kell a kódzár!
A nagybetűs írás kiabálást jelent, kiabálni fölösleges, a következtetés innen egyértelmű.
Témanyitás előtt önállóan is lehet keresni, nem muszáj arra szorítkozni, amit felhoz az ablak.
Bocs a témanyításért! Mint írtam nem tudtam hogy van már ilyen. A nagybetűk csak CAPS LOCK miatt vannak(mire észre vettem lusta voltam újraírni).
Irodalomban a kiabálás több(!!!) felkiáltó jellel vannak! Pl.: Vigyázz!!! Jöhet a bünti?
szóval! a lakóközösséggel beszéltem, és olyan kódzár kellene, hogy minden családnak külön kódja van (8 család), és egy hónapig redisztrálja a rendszer a belépéseket. bár ez adatvédelmi szempontból nem tudom mennyire aggályos. mert ugye az magánügy ki hányszor lép be a saját tulajdonába.....és mikor...(nehogymááazasszonymegnézzekimikorjönakocsmából)
attól félek, hogy ez még a PIC lehetőségeit is meghaladja. ilyen esetben építhetek mágneskártyásat is... ráadásul mivel én építem, én tudom az összes kódot. ha valami gubanc van pl. betörés, (és a lépcsőház ajtó sértetlen) akkor engem vesznek elő....
Üdv
5 ponton záródó bejárati ajtómat szeretném kódzárasra. Van valakinek tapasztalata ezügyben? Egy riasztóboltban néztem már a neten , de nemtom kompatibilis e 5 ponton záródóhoz. Előre is köszi
Helló!Segítséget szeretnék kérni tőled:Ezt a kódzárat szeretném 12V-ról működtetni és azt szeretném kérdezni, hogy hogyan lehetne ezt megoldani?
A relé legyen 12v os és a kondi legalább 25v os
a kondinál lévő 100 ohmos ellenállás értékét is megnövelheted 220ohm-ra a többi maradhat
Érdekes ez a kódzár
![]() Ha jól sejtem, csak meg kell nézni melyik a legelhasználtabb 4 billentyű (esetleg leg ujjlenyomatosabb) és azt a négyet kell egyszerre megnyomni és már nyitva is a zár?
Én nagyon mikrokontrolleres vagyok, azzal szinte bármit... bárhány gomb küzül bármilyrn kombináció ismétléssel és akár billenytűzési időlimitikkel (pl nem lehet gyorsabban nyomni mint 100ms, így nem lehet kölső feltörövel gyorsan végigpörgetni)
Lehet olyat is, hogy sokfelhasználós, mint a kapunyító rendszerek (egyedi azonosít/kod)... Időlimit (ki mikor léphetbe), lehetne loggolni, ki mikor léoett be ![]() De gondolom, nem katonai objektumot akarsz védeni...
Valamiért nem tudom megnyitni az oldalt.Jó a link?
Üdv mindenkinek!
Kigondoltam egy nagyon jól használható kódzárat az olyan feledékeny emberkéknek mint amilyen én vagyok! Mivel kijárok cigizni a lépcsőház elé, sokszor előfordult hogy a kulcsot fenn hagyom és a huzat becsapta a bejárati ajtót! (a csengőnk rossz és mindig a szoszédokat csengettem, aztán vagy anyáztak és beengedtek, vagy semmi...) Mivel a mobilom mindig velem van azt gondoltam ki hogy csinálok ezzel egy ajtónyitót (van 4 mobil a háztartásban de csak hármat használunk....). A lakásból nyitható egy gombbal a bejárat (elektromos zár). A mobil csengetését egy monostabil multivibrátor bemenetére küldöm, ez 5 mp-ig nyitja az ajtót (egy relét vezérel ami rövidre zárja a kapcsolót). Ezzel regisztrálni lehet az utolsó 10-20 belépést óra-perc-másodpercre (telótól függ). Ha az egész lépcsőház ezt használja, akkor egy alkalmas mobillal, csak ezeknek a felhasználóknak a jelét lehet beengedni a nyitáshoz (zárt csoport). Szerintem egy mobilszám eléggé nagy kombinációt képvisel. Hátránya hogy évente egyszer fel kell tölteni a kártyát és azt le is kell (lehet...) beszélni. De utánna a mobilszám még hívható még egy évig...
sziasztok most csináltma egy 7számjegyü kód zárat és kéne nekem valami hozzá mert ez csak 10 mpre össze köt két pontot és enyi kéne nekem valami olyan ÁK ami mondjuk tartja az ajtót zárva amig a KIT össze nem köti azt a két pontot ebben tudnekem valaki segiteni?
Én ugyanígy csináktam meg a kapunyitómat már 2 éve tökéletesn működik . Nálam a teló egy pic et indít ami
a kapunyitó agya . De az elv ugyanaz .
Tegyél egy relét a kódzáradra , és amikor a relé meghúz
akkor veszi le az áramot a zárról . Elengedett állapotban kapcsolja rá .
és tudsz nekem segiteni valami ák vagy valamit hogy elörrébb jusak vele?:S nekem raktárat kell vele védeni
![]()
hali!
Olyan kódzárra lenne szükségem, amin ha beütöm a kódot meghúz a relé egészen addig amíg ki nem kapcsolom lehetőleg 12 voltos legyen és egyszerű, mert elég kezdő vagyok. Segítségeteket előre is köszönöm!!!
Ez a topic pont erről szól.
Elolvastad a beírásokat? De elég csak a képeket megnézni.
igen elolvastam de csak olyat találtam ami rövid ideig húz meg, és ICs legyen
Üdv!
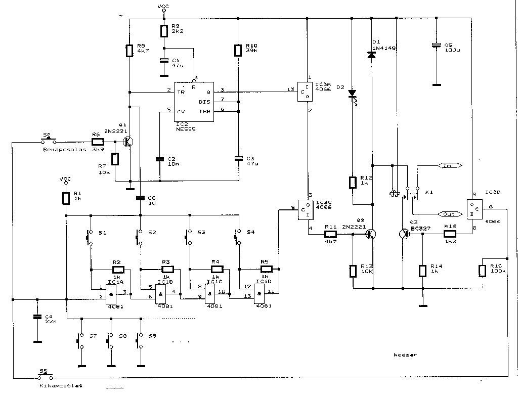
Van egy kis problémám. Megépítettem ezt a kódzárat (kép melléklet) de nem működik. Már többször összeraktam pontosan négyszer, de mindig ugyanazt csinálja: amikor ráadom a tápfeszt a relé egyből behúz, a led világít, a gombokra pedig egyáltalán nem reagál.A 4081-es, 4066-os ic-k, és a tranzisztorok zsír újak, az 555-ös is jó (kipróbáltam másik áramkörben). Rengetegszer ellenőriztem a tranzisztorok, és ic-k lábkiosztását, és az egész áramkört megépített is.De hiába. Nem dolgoztam még ilyen AND kapukkal, ezért nem tudom mit kéne csinálniuk. Elképzelhető hogy az áramkörben van a hiba? Mellékelem az ic-k dokumentumait is.Köszönöm a segítséget!
Szia!
Ez egy tök egyszerű kör, emellett előny, hogy szinte fillérekbe kerül az alkatrész hozzá. A kapcsolás lelke a 4081-es ÉS kapu. Az áramkör 3 részre bontható, az 555-ös, és a hozzá tartozó elemek az időzítést végzik, a 4081-es a beviteli rész, a 4066, és az azutáni rész a végrehajtási munkát végzi. Általad kiválasztott számok lesznek az s1, s2, s3, s4 kapcsolók. mivel ÉS kapuról van szó, az áramkör kapcsolását csak akkor lehet elérni, ha mind a négy gomb egymás után be lett nyomva. Ha a maradék gombokat földpotenciálra kötöd, azok megnyomása esetén reseteli az áramkört, és lehet előről kezdeni a bevitelt, ami lássuk be a tudatlan betörő számára okozhat némi fejtörést. Ha az időzítő lejárta előtt beütöd a négy helyes számot, akkor a 4066-os kapcsoló aktiválja a végrehjtó áramkört, és a relével akár egy mágneszárat is tudz működtetni. |
Bejelentkezés
Hirdetés |







Nem dolgoztam még ilyen AND kapukkal, ezért nem tudom mit kéne csinálniuk.
Elképzelhető hogy az áramkörben van a hiba? Mellékelem az ic-k dokumentumait is.
