Fórum témák
» Több friss téma |
Szaisztok!
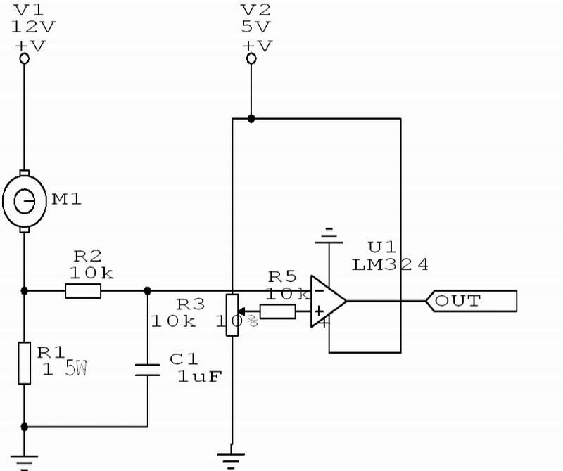
Egy motoron lévő áramfigyelő kapcsolást készítetten komporátorral, mellékelve a kapcs rajz. Azonban a kimeneti jelet mikrovezérlővel szeretném feldolgozni, de az egyenáramú motor indításával vannak problémák, ugyanis indításkor nagy áramot vesz fel és a komorátor átbillen. A kéréséem, hogyan lehetne kiküszöbölni az indítási tranzienst? Valami RC-tagot kellene tenni valahova? A válaszokat előre is köszönöm!
Címet javítottam, a szó magyar nyelven: KOMPARÁTOR!
RC tag már van az 1 ohmon, nagyobb érték meg lelassitja az érzékelést talán.
A mikrovezérlő reset idejével nem tudod áthidalni a bekapcs tranzienst ( ha akkor indul persze az is ) ? A címet meg változtasd meg komparátorra, legalább ennyit tegyél meg..... Idézet: „A címet meg változtasd meg komparátorra, legalább ennyit tegyél meg.....” A címet csak moderátor tudja módosítani
Nem jó a reset, mert a mikrovezárlő végzi egy FET-tel a motor indítását és még a kezelőszerveket is kezeli. Tehát közben fut egy program, nem resetelhetek...
"mikrovezérlővel szeretném feldolgozni"
szerintem a mikrovezérlővel figyeltesd a motor állapotát (megy/nem megy) ha indul a motor akkor késleltetve kezd el figyelni az állapotát a komparátor nak (annyival késve hogy a komparátor vissza tudjon billenni) és utánna kezd el figyelni az állapotát
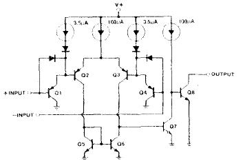
Pl. az LM339 egyik része, a uA-rel megírt szimbólumok áramgenerátorok.
kösz!
Hú ilyen sok tranyóból áll? A PC tápomban pedig csak 5-6 tranyó van, meg a 494 IC.
Ha IC-ről van szó...
Egyébként a legegyszerűbb komparátor egy kéttranzisztoros Schmitt-trigger pl., korlátozott felhasználással. Egyébként a TL494-ben mit gondolsz, hány tranyó van? Csak a blokksémáját nézd, ahol van két komparátor is...
Mostmár kezdem kapizsgálni a témát.
Csak egy PC-tápot akarok elindítani, úgy, hogy hiányoznak egyes feszültségek. Ahhoz pedig ki kell műteni belőle a komparátorokat. Gondolom a jelük a hiba-pinre megy.
Sziasztok!
Műveleti erősítővel próbálok megoldani egy problémát de eddig sikertelnül. Azt szeretném elérni, hogy ha a bemenetre 0.6 V körüli fesz megy akkor 0 v legyen a kimenet, ha bemenetre 2.5feletti érték, akkor 5 v legyen a kimenet. A műveleti erősítős kapcsolást amivel próbálkoztam nem rajzolom le mert nem jó. De 1.5V referenciafeszültséggel igyekeztem megoldani. Tehát ha ez alatt jön ajel akkor 0v ha felette akkor 5v a kimenet. Jah és 12v vagy 5v áll a rendelkezésre, negativ feszültség nincs. Bármilyen segítséget előre is köszönök és szívesen várok.
Komparátorral nem kísérleteznék ebben az esetben.Kizárólag CMOS nand kapukkal. Egyszerűbb is.
Tehát 0,6V bemenet > 0V kimenet, 2,5V feletti bemenet > 5V kimenet. 12V táp mellett. Kicsit méretezni kell, az idő pedig pénz. 500Ft-ot megérne neked a kapcsolás?
A komparátor hiszterézisét kell eltolni a kellő mértékben. Azért rajzold le és tedd fel mit csináltál hogy lássuk, segítünk kijavítani. Én ingyen gondoltam....
Üdv.!
Pontatlan a megfogalmazás! 0,6V "körüli" érték -> 0V 2,5V feletti érték -> 5V És mi történjen 0,6V alatt, illetve 0,6V és 2,5V közt? Idézet: „Komparátorral nem kísérleteznék ebben az esetben.”
Te ezért tényleg pénzt akarsz kérni???
Hát igen. Ide jutottunk... Én is csak remélni tudom, hogy az alkatrészek árára gondolt. :no:
Csak vicc volt.
Még nem kértem senkitől pénzt segítség adásért.Amúgy tényleg 1db CD4011-el megoldható stabilan. A komparátornál méretezned kell a feszültség osztókat és kísérletezned. De az sem mindegy,hogy milyen műveleti ic-t alkalmazol. Nemde? A digitális kapuk jobbak.
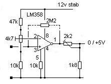
Pl. LM358-cal meg tudod oldani. A 4k7-es trimmerrel beállítod a komparálási szintet, a 2k2-es a kimenő szintet állítja be 5 voltra vagy többre (max. 9,...V).
A 2M2 ellenállás kis hiszterézist visz be, de ez változtatható. Táp a 12 volt. Idézet: „És mi történjen 0,6V alatt, illetve 0,6V és 2,5V közt? ” Tovább olvasva ott a válasz. ![]() Idézet: „De 1.5V referenciafeszültséggel igyekeztem megoldani. Tehát ha ez alatt jön a jel akkor 0v ha felette akkor 5v a kimenet.”
A +12 stabil helyett javasolnék +10V stabilt 7810-es stabkockával.
Ennek semmi jelentősége.. histu 12 voltot mondott.... de akkor már 7808 és max 6,.. volt a kimenő.
Mekkora a hiszterézise ennek a kapcsolásnak? A 3. lábon mia a bemeneti oldalról?
Oda megy be az összehasonlítandó fesz.
( )
A hiszterézis a felhasználó igénye szerint állítható a 2M2 cseréjével vagy semmi, ha nincs ott.
Ez jónak tűnik. Egyébként ha nincs szükség hiszterézisre a 2m2-est elhagyhatom? Azért van szaggatottal?
Lehet használni TL062 IC-t is ehhez? CD4011: Megnézem ezt is, de már "beruháztam" néhány műveleti erősitőre és inkább ezzel szeretném megoldani a problémát. Szerk: A hiszterézises kérdést már megválaszoltad amig bepötyögtem. Sztornó
Csak úgy bemegy?
Hát, ...szerintem időpocsékolás így. Nem látom a kapcsolásban a stabil billenési tartományt, sem a hiszterézist. 2008-at írunk! Miért 20 éves analóg komparátor?
38Ft/db van benne 4 db kapu, még led-et is vezérelhetsz vele, vagy akármit csinálhatsz a maradék kettővel.
A TL-t próbáld ki, hogy tudja-e kezelni az 1,5 V bemenőt vagy az alattit. A 358 tudja, az biztos és a min. kimenet is 0 V, nem 1-2 volt.
A 2M2-t írtam; ha nincs , nincs hiszti. |
Bejelentkezés
Hirdetés |














