Fórum témák
» Több friss téma |
Fórum » Labortápegység készítése
Üdv!
Nos, a képeket elnézve és ,ha nem csalnak ill. a szemeim se, akkor látható az átvilágítás fényében anyagfolytonossági hiány is. Az alámart sávok forrasztása is enyhén szólva macerás és mindenek előtt bizonytalan. Én sem és a többiek sem "fikáznak", de ilyen nyákon a hiba és társai bárhol lapulhatnak!
Én ha elolvasod rendesen , azt írtam neki hogy: "gyakorold" nem azt hogy tanuld meg egyébként meg ha rázumolsz a képre rájössz hogy miért . A véleményem nem változott az erőteljes kioktatásod ellenére sem . Ha csak egy forrasztás nem jó (márpedig a kép alapján ez nagyon is elképzelhető) akkor már nem működik az áramkör ..
A gömbölyded cínpötty, biztos jele a hibás forrasztásnak. Ha meleg pákával lehúzza a felesleget, egyből el is enged.
Igaz, hogy a hozzászólásomat nem neked írtam, tehát kioktatásról feléd szó sem volt (és a reklamáló kollegát sem kioktattam, de jöjjön rá egyszer, hogy ne méltatlankodjon olyasmin, amin az egész munkája múlik)...
Erdgab ezt írta az ominózus bejegyzésre válaszul: "Én nem írtam volna ezt kaqkk fórumtársnak," Nos, nem én követtem el ezt a hibát ![]() Viszont részemről csak annyi hangzott el, hogy jól kell elkészíteni minden részletet - tanulással, gyakorlással, vagy ahogy jólesik - én nem részleteztem. Mert enélkül lutri az élesztés, pláne a tartós működőképesség. És én egyetértek veled. A hozzászólás módosítva: Feb 10, 2017
A fényképen is és a terven is a kapcsoló felé van az 1-es lába, ezért az jónak tűnik. Még a kijelzett "1" is lehet jó, ha a bemenetére túl nagy feszültség kerül. Elképzelhető, hogy a műszer rész jól működik. Ha lesznek mérések többet látunk.
Bocsi mellényomtam természetesen nem neked szántam amit írtam Pisti27 volt a címzett , egyébként meg nem szeretnék én lenni a "mumus "
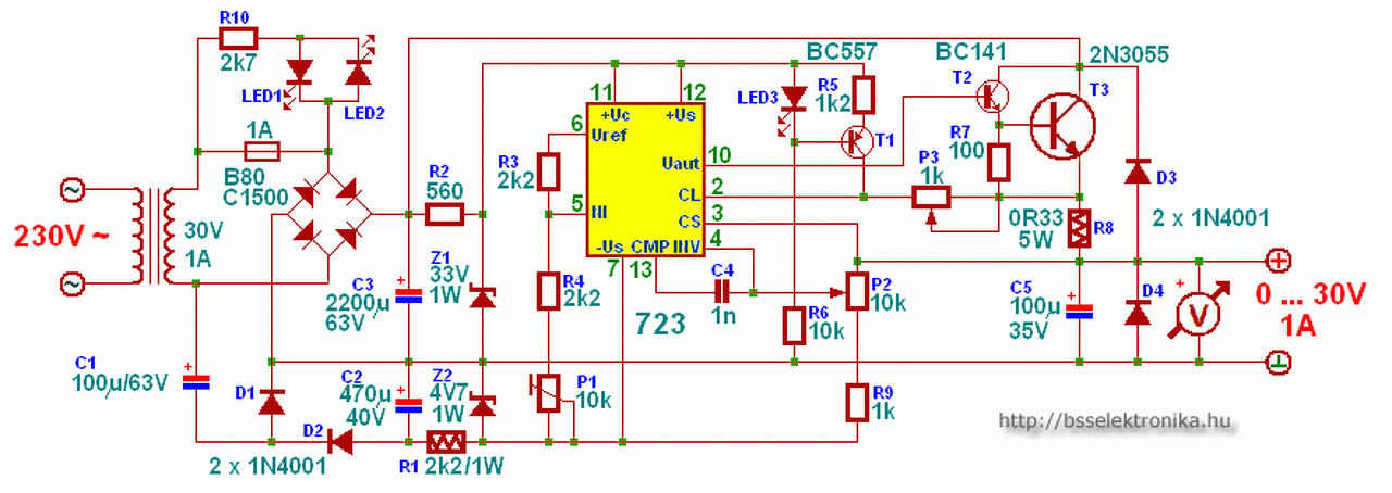
Na, egy fél nap ráfordításával, sikerült elérjem, hogy működjön. Tudom, szabályozni az áramot, feszültséget, minden működik a kijelzőt kivéve. Azt holnap még átnézem. Esetleg valami ötlet, hogy miért csak egy egyest mutat? Illetve lenne még kérdésem. A penelön vannak trimmer potik. Az egyikkel a max feszt lehet beállítani, akkor gondolom a melette lévővel a max áramot. De van meg egy poti a fekvő panel jobb felső sarkánál. A kejelző tápja melett. Aztán van még egy fekvő heli trimmer az álló panel tetején. Ezzel a kettővel mit tudok állítani?
Köszönöm a segítséget!
Örülök, hogy működik!
![]() A műszeren az egyes azt jelenti, hogy nagyobb feszültséget kap, mint amit mérni képes. Ha jól sejtem az IC +/- 200mV között képes mérni, ha ennél nagyobb feszültség kerül a bemenetére, akkor ezzel az egyessel jelzi. Valószínű, hogy az IC működik és a kijelző rész is rendben van, és az ic bemenete előtt kell keresned a hibát. (Ehhez jól jön egy adatlap.) A táp nyilván 200mV-nál nagyobb feszültséget is lead, ezt úgy tudja mérni, hogy egy ellenállásosztóval leosztja a 200mV-os tartományba. Az álló panelon levő potival feszültség mérő módban tudod pontosra beállítani a műszert. Pl. beállítasz a tápon 19.5V-ot (multiméterrel ellenőrizve 20V-os méréshatárban) és utána az említett potit (R23) addig tekered, amíg a műszer is ugyan annyit mutat. Terhelés ilyenkor nem kell. Azután ha a műszer feszültséget jól mutat, átkapcsolod árammérő módba és a tápra terhelést és azzal sorban egy multiméter árammérő módban kötve a másik trimmerrel (P6) a pontos áramkijelzést is beállítod. Fontos a sorrend, mert a függőleges panelen levő poti mind a feszültség, mind az áram mérés pontosságára hatással van. Elvben az árammérés pontosságát is minél nagyobb áram mellett érdemes beállítani, de inkább legyél óvatos. Kezdetben 200mA alatti terheléssel próbálkozz. Ha már minden szép és jó fokozhatod a áramot és finomíthatod a beállítást is. A műszeredre is vigyázz, jó helyre legyen bedugva a mérőzsinór és a méréshatár se legyen kisebb a mért áramtól. (A magasabbtól haladunk lefelé minden esetben.) Árammérés után ne felejtsd el egyből kihúzni a műszerből a mérőzsinórokat, nehogy később rövidre zárj vele véletlenül valamit. A műszer ebben a cikkben tényleg nem lett részletezve, de a többi poti feladatát szépen leírja, nem kell találgatnod. Mielőtt meghajtanád keményebben: ugye a végtranyók és a hűtőborda közé tettél hővezető zsírt és csillámot? A hozzászólás módosítva: Feb 13, 2017
Amikor az árammérés pontosságát állítod, akkor nem kell 20V körüli feszültség, pár Volt bőven elég, és az áramkorlátot is vedd alacsonyra.
Megtudhatjuk mi volt a hiba ?
Idézet: A cikkben nincs leírva ? „A penelön vannak trimmer potik. Az egyikkel a max feszt lehet beállítani, akkor gondolom a melette lévővel a max áramot. De van meg egy poti a fekvő panel jobb felső sarkánál. A kejelző tápja melett. Aztán van még egy fekvő heli trimmer az álló panel tetején. Ezzel a kettővel mit tudok állítani?”
Na akkor meg is van a délutáni programom. Hővezetőzsírt tettem, csillámot nem.
Köszönöm ezt a részletes leírást!
A vezetősáv válahol meg volt szakadva, amit javítottam. Igazadvan, le van írva. Néhány napja olvastam a cikket és kiment a fejemből tegnap éjjel.
Építek egy labortápot, és dilemma előtt állok: a feszültség/áram potméterek lineáris, vagy inkább logaritmikus karakterisztikájúak legyenek ?
Nekem talán az utóbbi lenne szimpatikusabb, hiszen a kis értékeket lehetne finomabban állítani..., ennek ellenére inkább csak olyanokat láttam eddig, amik lineáris skálával készültek. Kinek, mi erről a véleménye ? A hozzászólás módosítva: Feb 13, 2017
Én lineárissal csinálnám. Két egyforma labortápom van, az egyiknél a feszültség két egyfordulatos potival van megcsinálva és így durva/finom állításra is van lehetőség. Utóbbira csak szakaszosan, a durva potival beállított feszültség 2-3V-os tartományában. Az áramot ennél egy egy fordulatos potival szabályzom. A másik tápban mind a feszültség, mind az áram egy-egy több (10) fordulatos potival állítható. Utóbbit jobban kedvelem, és még egy véletlen mellényúlással sem tudok nagy bajt csinálni. Logaritmikusnál veszélyesebb amikor az ember a műszert nézi és közben a tápon oda se nézve akar kicsit állítani.
A hozzászólás módosítva: Feb 13, 2017
Nálam nincs lehetőség két poti alkalmazására, az igen szűkös, adott dobozméret miatt sem!
Akkor ez szűkíti kicsit a lehetőségeidet. Az még eszembe jutott, hogy van olyan eset is, amikor a labortáp nem az áramkör tápját adja, hanem csak egy bemenő feszültséget amire az valamit reagál. Ilyenkor magasabb feszültség mellett is hasznos lehet a finom állítás lehetősége. Persze kis teljesítménynél ilyenkor egy külső potit is közberakhatsz ami már a kimenő feszültséget osztja, nem pedig azt szabályozza.
Sziasztok!
Én ezt(ami a képen van) a labortápot egyszer már megépítettem most viszont újra megszeretném építeni úgy hogy 5A-ig terhelhető legyen. Tudnátok segíteni hogy mely alkatrészeit hogyan szükséges átvariálni. A gratzhíd és a biztosíték érthető de pl. R8 és a tranzisztorát nem tudom milyenre kell cserélni. Válaszokat előre is köszönöm.
Ott leginkább többszörözni kell,az ic áramfigyelő söntjének értékét pedig csökkenteni,ezáltal tudsz nagyobb áramerősséget is kivenni a tápegységből.
Többszörözni? Már mint mit?
Amúgy biztos hogy ez elkészíthető 5A terhelhetőséggel? 3A változata biztosan létezik, de én 5A-ig szeretném terhelni.
A trafónak, Graetznek tudnia kell az 5 A-t, 5× nagyobb puffer, minimum 4-5 db. végtranzisztor (nagyobb hűtőborda), emitter ellenállások hozzájuk, ezekhez erősebb meghajtó, kb. negyede shunt, kimeneti védődiódáknak is 5× erősebbek.
A hozzászólás módosítva: Feb 21, 2017
A lényegre tapintottál! Gondolj bele, 1A=30W disszipáció a hűtőbordán! 5A=150W!!! Van akkorád ? Bazi nagy lesz.... Esetleg min aktív hűtéssel kell megtoldanod még...
Már leírták helyettem lényegében. Jó nagy hűtőbordára,több áteresztő tranzisztorra,nagyobb pufferre,erőseb hálózati trafóra (ami tudja a szekunderén a stabil 5-6A terhelést),és persze mindezt az egyenirányítónak és a vezetékeknek is tükrözni kell. Nézd meg példaképpen az 50V /5A-es rövid zár tűrő tápegységem "végáteresztő" részét. Ezt már beépítettem, 2 ventilátor nyomja a közepétől a két oldala felé a levegőt folyamatosan. Nekem ez a borda 250W hőteljesítményt ad át rövidre zárt kimenet esetében,bár a két ventilátortól (gép 2 oldalán jön ki a hő) ez rendesen megérződik,elvileg így is a végtranyók 450W elfűtésére lennének alkalmasok,de nem szabad őket ilyen magasan járatni.
Elég szolidnak tűnik számomra az a borda még ventilátorral együtt is
Huzamosabb ideig is bírja a disszipációt, anélkül, hogy hőlégpákának lehetne használni ??
Van benne egy sönt figyelő,ha eléri a söntön átfolyó áram az 5A-t akkor csipog,elég hangosan, de ha nem figyelek rá oda ,akkor egy időzítő 5 perc után lekapcsolja a kimeneteket. Erre az 5 percre volt tesztelve ,annyit egész jól elviselt. A ventilátorok nagy légmennyiséget szállító típusok,így nem okoz nekik gondot a 12mm vastag hűtőborda lehűtése.
Ilyen nagy teljesítményhez nem lenne célszerűbb valami kapcsolóüzemű előszabályozót beiktatni ?! Akkor sokkal kevesebb lehetne a disszipáció, a ventilátorok is elmaradhatnának, és tartósan is bírná ezt a teljesítményt...
Sajnos még a kapcsolóüzemű dolgokról nem tanultam,az áteresztős technikát már ismerem,ezért is használtam azt. Majd egyszer ha megtanulom megépíteni a kapcsoló üzemű berendezéseket,akkor majd átépítem.
Szia
"Gondolj bele, 1A=30W disszipáció a hűtőbordán! 5A=150W!!!" Sajnos a trafó 30V ha azt nézem, hogy a csúcs az lehet 30Vx1,4142= 42,5V Ha csak a átlag feszültséggel számolom, akkor is 30x1,25=37,5V Tehát a tranzisztornak jó esetbe 37,5W rossz esetbe 42,5W ot kell elfűteni, 1A nál. Ha aszt nézem hogy a P N átmenet 150°C nál márt nem igazán illő használni, (adatlapon 200°C van ) és ismét adatlapi 1,5°C/W Ami azt jelenti hogy 42,5Wnál 64°C melegebb lesz a tranzisztor, igy 40°C környezeti hőnél mindjárt 100°C felett, lesz a tranzisztor. üdv. A hozzászólás módosítva: Feb 21, 2017
Csak nagyságrendileg említettem meg számokat, a célom nem a pontos értékek feltüntetése volt.
Ha már pontosak akarunk lenni, akkor egyik számításod sem jó, mert a valós feszültség, amire nyersen feltöltődik a kondi, és amiről disszipál a tranzisztor, az 30V*1,4142-2*(~)1V terhelve, szilícium hidat feltételezve. Nem nagy eltérés, de ennyivel min számolni kell, illetve érdemes. |
Bejelentkezés
Hirdetés |







