Fórum témák
» Több friss téma |
Soha nem rakok, mindig működik, többnyire mikrokontroller alapú egység. Viszont, páran már csodálkoztak itt, hogy miért nem megy a kapcsolásuk, mikor a kimeneten nagy kondi van. 10 és 100 µF között azért van némi különbség. Egy labortáp kimenetére sem raksz kondenzátort, a 7805 pedig eleve egy olyan "tápegység", aminek a kimenetére nem kell.
Mint írtam, ne tegyél mögé. Hosszú évek tapasztalatai alapján én teszek!
pedig sok márkás labortápegység kimenetén van akár 100µF nagyságrendű kondenzátor...
npetyának igaza van a 100µF-os kondenzátorral és az eredeti kapcsoláson is szerepel.
Nem az volt a kérdés, hogy szerepel-e vagy sem.
Lehetséges, de az a helyes működés feltétele lehet. Nevezzük kimenetnek azt, amihez te hozzáférsz normál használat mellett. Oda raksz kondenzátort?
Viszont, ha valaki úgy érzi, hogy KELL raknia, tegyen. A hozzászólás módosítva: Nov 7, 2015
Ez csak egy példa egy ismert gyártótól.
Nem hinném, hogy minden amatőr és mérnök tévedne. És igen! Aki akar rak kondit, aki meg nem, nos az nem! Ezzel ezt a témát a magam részéről lezárnám.
Köszönöm a segítséget ! Visszavettem az lcd vezetékeiből, és beraktam a 100µF-s kondit, mostmár nem ír ki "hülyeségeket" az LCD.
Abban tudnátok még segíteni hogy mivel tápláljam az lcd háttérvilágítását? A 7805 az nagyon melegszik akkor is ha csak a háttérv. van rákötve.
Ha a háttérvilágítást egy LED biztosítja, akkor előtét gyanánt 330 Ohm / 1 W-os ellenállást, ha több LED-es, akkor 10 Ohm / 1 W -os ellenállást használj. Most milyen van benne, illetve a kijelző milyen háttérvilágítással bír?
A hozzászólás módosítva: Nov 8, 2015
Az adatlap szerint több LED van benne. Most milyen előtétellenállás van bekötve a háttérvilágításhoz?
Semmilyen. És most be sincs kötve a világítás.
Az baj. Köss 10 - 20 Ohm közötti ellenállást a háttérvilágítással sorba.
Az adatlap szerinti nyitófeszültség és áram adatokhoz számold ki az előtét ellenállást (arra a tápfeszre ami a stab előtt leledzik és kösd rá egyszerűen a bejövő nyers feszültségre
Sziasztok!
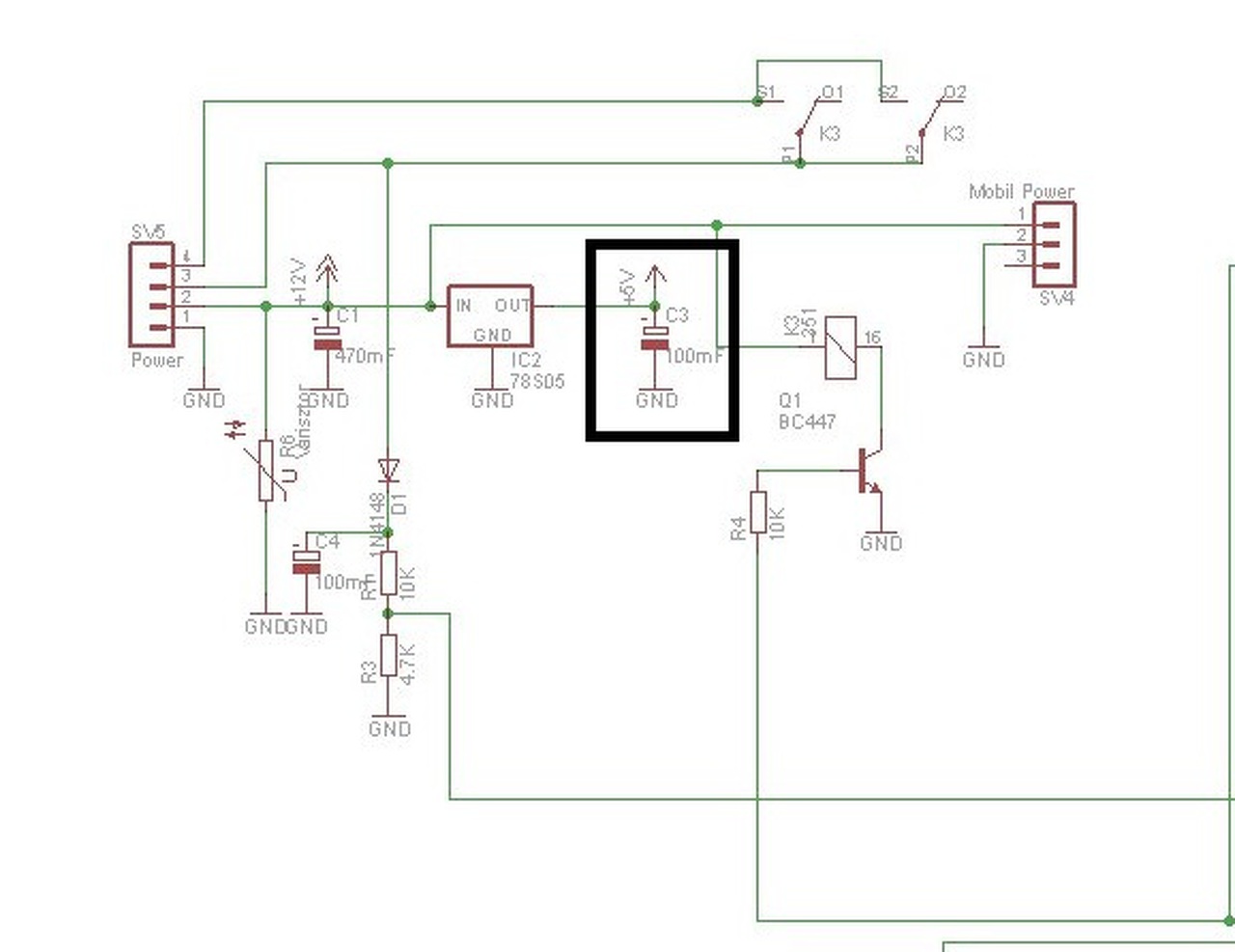
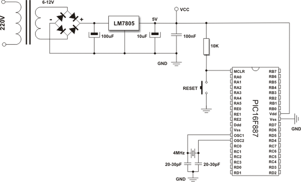
Építettem egy saját tervezésű riasztót pic-el. Az elején még semmi gond nem volt. Rendesen működött a kijelző. 4x16 lcd. Aztán a mai nap észrevettem, hogy oda nem illő karakterek vannak a kijelzőn. Ettől függetlenül a riasztó funkciói működnek. Azt tapasztaltam, hogy ha a fém előlap érintkezik a földdel, akkor hülyül meg. A PIC elektronika sehol sem érintkezik a földdel. A kijelző burkolata talán. Bár ekkor a kijelzőn keresztül az áramkör is kaphat földet. Mi ez a jelenség, és hogyan oldjam meg? Köszönöm szépen.
Idézet: „Azt tapasztaltam, hogy ha a fém előlap érintkezik a földdel,” A fém előlapot szigeteld el a földtől ...
Küldd át nekem a picfájlt ránézek hátha megtalálom a hibát ...
Kicsit legeltem még a hibán. Első körben kikötöttem a földet. Nem javult. Aztán az LCD kijelző gnd-t összekötöttem a fém házzal. Eddig nem hülyült meg a kijelző. Tehát a f öldelés kikötve a riasztó tápból, az
LCD gnd-je összekötve a fém házzal. A PIC nem indul újra, úgy vettem észre, hogy a kijelző zavarodik meg. Indokolatlan helyen indokolatlan karakter
Idézet: Nálam ilyen hiba akkor jött elő ha nem jó időben-helyen töröltem-írtam át a kijelzőt . „Indokolatlan helyen indokolatlan karakter”
Milyen tápegységet használsz, ha kapcsolóüzemű, lehet abban is van zavarszűrő kondenzátor a 230V és a kimeneti 0v között.
Egy kérdést csak egyszer, egy helyre!
|
Bejelentkezés
Hirdetés |












