Fórum témák

» Több friss téma
Fórum » LC mérő
 
Témaindító: jocoka, idő: Jan 22, 2007
Lapozás: OK   14 / 188
(#) zombee hozzászólása Jún 16, 2009 /
 
aaargh!

A mérés jó, de a számítás már kudarc!
22nF fölött jól mér, de pl. a 18pF-os kondit mintha nem is érzékelné. Pedig a frekvenciamérő is jól mutat!
Rájöttem, a 32 bit kevés, még akkor is ha trükközök a bitek tologatásával. Most gondolkodom, 48 vagy 64 bites legyen. A gond a négyzetreemeléseknél van. pl. 400ezret négyzetreemelve 32 biten túlcsordul, ezért le kell osztani előtte. 48 biten 16 milliót is négyzetre emelhetek leosztás nélkül.

Ha két, nagyságrendileg közeli számot osztok, akkor vagy az osztandót kell balra tolni, vagy az osztót jobbra, különben pontatlan lesz. Eddig az utóbbit használtam. 48-64 biten használhatom az elsőt...
(#) zombee hozzászólása Jún 17, 2009 /
 
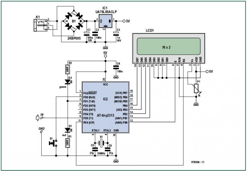
Lehet hogy már keveseket érdekel, de átírtam 64 bitesre az aritmetikát. Attól tartok, hogy emiatt le kell mondani az ATTINY2313-ról, mert túllépi a 2K adatmemóriát. Később majd megpróbálom optimalizálni, de az garantált hogy elég szoros lesz.

Leprogramoztam a szoftveres időzítő egy új változatát, aminek segítségével bámulatos stabilitást értem el a számlálásban. 400kHz-en most már csak tényleg az utolsó számjegy ugrál! ! ! Ráadásul a bekapcsoláshoz képesti elmászkálás 0.2 EZRELÉKES!

Ezt jónéhány trükkel értem el, amit magam találtam ki az elmúlt órákban, mégis nagyon hasznos lehet. Először is, az INT0 megszakítását nem kezeli le külön függvény, a megszakítástáblában egy "ret"-et tettem a helyére.(nem "reti", pont az a lényeg). Egy ilyen interrupt 6CLK-t fogyaszt, 2-t az automatikus IRQ mechanizmus(programszámláló push), 4-et a "ret".
A számlálást továbbra is függetlenné tettem a kiértékeléstől: a kiértékelés előtt számlálunk. Egy olyan ciklusban teszem ezt, mely minden esetben ugyanannyi órajel ideig tart, bármi is történjék. Akár lejár vmelyik számláló/akár nem, akár volt interrupt, akár nem. Ez a ciklus max 30CLK lehet(12M/400k==30), ha a kvarc 12MHz-es, és max 400kHz az oszcillátor. Ez a ciklus 128000-szer fut le, ha 320ms a számlálási idő. Ehhez elég 3 számláló regiszter. Első megközelítésben ha volt interrupt, akkor növelek. Ez pazarló, mert ha nem volt interrupt, akkor jó sok "nop" kéne. Helyette inkább akkor számolok, ha NEM VOLT interrupt. méghozzá csökkentek. A megszakításszámlálót ha beállítom az időzítő számláló kezdeti értékére(ez is 3 regiszter), akkor a csökkentéssel pont ugyanazt érem el, mintha megszakításonként növelek.

Na igen. Hogy detektálom, hogy volt-e megszakítás?
A "ret" nem állítja vissza az SREG Interrupt bitjét. Azaz egy "brid" akkor ugrat, ha valaki/valami letiltotta. Ezt csakis egy INT0 megszakítás teheti meg.

Lényeg a lényeg, a ciklus pontosan 19CLK ideig tart minden esetben, ezért tud pontos lenni. Hardveres időzítést nem használhatok, mert az INT0 megzavarja, és az általa okozott hiba százaláékban mérhető...
(#) levi18 hozzászólása Jún 17, 2009 /
 
Szia!
Szerintem inkább egyszerűbb lenne pl. az input capture módot használni. Az ICR-regiszterből folyamatosan olvashatsz ki értékeket, az adatfeldolgozás idejére pedig csak a timert kell leállítani. (kilövöd a clock select bitet).
(#) zombee hozzászólása Jún 17, 2009 /
 
Hello.

Ezt a módot nem ismerem, eddig csak OCR módot használtam. Elmagyaráznád hogy kell a timert felkonfigolni és mit kell kiolvasni?

Amúgy alaposan leteszteltem a fentebb említett rendszert, többször is átszámoltam, végül 20CLK amit fogyaszt az algoritmus egyetlen ciklusa. Beszúrtam a ciklus elé nop-okat, számolgattam, az interrupthoz is tettem egy nop-ot, úgy néz ki, teljesen kiegyenlített a működése.

Azonban nem tudok dűlőre jutni, hogy a korábbi 401kHz helyett a mostani 415kHz-et számol. Persze az se utolsó a dologban, hogy egy IRQ most 6 órajel alatt lekezelődik, addig a réginél 22 is kellett hozzá. Ez nem kis szám, mert 30 órajelenként érkezett egy megszakítás!
(#) levi18 válasza zombee hozzászólására (») Jún 17, 2009 /
 
Az adatlap taglalja részletesen ezt a módot, a 113. oldalon (legalábbis a mega16-nál). Csak azért mondom, mert nem akarok hülyeséget írni, mert a megszakításokkal még én is csak ismerkedem.
A TTCCRB regiszterben van egy ICES nevű bit, amellyel ki tudod választani az éldetektálás típusát (fel/lefutó).
A CS10 nevű bittel kiválasztod a timer órajelforrását.
A TIMSK nevű regiszter TICIE nevű bitjével engedélyezed az input capture megszakítást.
A megszakítási rutin eleje így fog kinézni: SIGNAL(SIG_INPUT_CAPTURE1) {//ide a kód}
Ja és engedélyezni kell a megszakításokat.
Tehát leírom kb. hogy fog kinézni.
Jön egy felfutó él -> megszakítás -> számlálás TCNT1-ben -> lecsengett a periódus -> TCNT1-ből ICR1-be kerül az eredmény- ez már feldolgozható adatokat szolgáltat. Ha nullázzuk TCNT1-et a feldolgozás után, akkor mindig az aktuális eredményt tudjuk. Kis számolgatás után nanosec-es hibája van, ami ~400-500kHz-nél még elfogadható. Te is leírod, hogy holy néz ki a te általad készített programban a frekvenciamérés?
(#) levi18 válasza levi18 hozzászólására (») Jún 17, 2009 /
 
Az elektorban megjelent egy 5megás frekimérő attiny2313-mal. Csatoltam a forráskódját, csak ez Bascom alatt van és nekem nem annyira átlátható, de valamit csak ki tudok belőle hámozni.
Ja és itt a link is.
Bővebben: Link

freqcount.txt
    
(#) denon888 válasza levi18 hozzászólására (») Jún 17, 2009 /
 
Esetleg a kapcsolási rajzát feltudnád tenni?
(#) levi18 válasza denon888 hozzászólására (») Jún 18, 2009 /
 
Hát ezt az oldalról szedtem le, ott nem közlik a kapcsolási rajzot sajnos, de szerintem valahonnan letölthető.
(#) zombee hozzászólása Jún 18, 2009 /
 
Nem tűnik rossznak ez a frekimérő. Az alapelve érdekelne engem, mert a mai állás szerint LEHETETLEN, hogy 4 órajel alatt képes összeadni a rendszer. Valami előosztó biztosan kell neki!

Előosztónak akár egy TINY25 is megfelelhet, ha a mérendő frekvenciaforrás egyben az órajelet is adná neki. Vagy léteznek speciálisan előosztásra készített áramkörök is, bár nekem a TINY25-ös megoldás szimpibb...

Visszatérve az LC mérőre, kész a kapacitásmérő része, bíztató eredményekkel. Már csak azt a fránya kalibráló kondit kéne beszerezni, mert most egy megbízhatatlan valami áll a helyén. Elektronikai boltos szerint a 0.5%-os tűrésű kondi katonai alkalmazásoknál használatos...

Ennek ellenére tized pikofarados pontossággal dolgozik, de sajna a tized már nagyon mászkálós-ugrálós hangulatban van, persze az is igaz hogy maga a mérővezeték 3 pF-os kapacitásterhelést jelent...
A 18pF-100nF tartományban 2% alatti hiba multiméterhez képest, fölötte kicsit elnagyolja 5-6% - nyira. Hamarosan elkészül a tekercsmérő része, 10nH pontossággal tervezem.

AAAAARGH!! De idióta vagyok!
Tökugyanaz a módszer, csak az _Cm - et kell felcserélni _Lm - re. Ez az oldal rendesen leírja a képleteket: http://www.astlab.hu/lcm/mereselv.html

nálam:
;induktivitásmérő részleg - num1 a kimenet!
aritmetika_copy _freq0,num1
aritmetika_szorzas num1 ,_Lm
aritmetika_osztas num1 ,freq
aritmetika_osztas num1 ,freq
aritmetika_minusz num1 ,_Lm
(#) levi18 válasza levi18 hozzászólására (») Jún 23, 2009 /
 
Megtaláltam a kapcsolási rajzot is, ehhez a frekimérőhöz.
Szerintem át lehet alakítani, csak egy pár sort kell átírni és a bemenetére odatenni egy oszcillátort, melynek frekvenciameghatározó eleme a mérendő alkatrész.
(#) levi18 válasza levi18 hozzászólására (») Jún 23, 2009 /
 
Ja és az EPE LCF mérőben ilyenek az oszcillátorok.

osci.JPG
    
(#) zombee válasza levi18 hozzászólására (») Jún 23, 2009 /
 
Sajnos ez a kapcsolás több sebből vérzik.

Először is az egyenirányító résznek semmi keresnivalója nincs a készülékdobozban. Ha váltóáram kerül a rezgőkör közelébe, én megbolondulok!

Aztán méréshatár-kapcsolós.
Nemcsak a kényelmetlenség miatt nem jó ötlet, hanem mert a nagy frekiknél sokat számít két, egymással szemben álló kontakt is. Hát még 3-4 darab!
Emiatt pl. az enyém negatív induktivitást mér rövidrezáráskor, mert egy relé váltja a módot, és egy másik relé kapcsolja be a kalibráló kondit.

Na meg a logikai kapus dolog.
Egy rezgőkörnek szinuszhullámot kéne előállítania, melybe egy TTL áramkör felesleges, torzító felharmonikusokat visz bele, lerontván a jósági tényezőt, amiből nagyobb tekercsek mérésénél igencsak hiány van.

Szóval maradnék az LM311-nél, elég pontos, csak a kötésekkel kell finoman bánni, nem mindegy merre megy 2-3 vezeték, sok-sok nanohenry múlik rajtuk...

A digitális részt, vagyis a kontrollert és a kijelzőt meg bárki úgy építi meg ahogy akarja, én ATMEGA16-ossal 8 szegmenses LED kijeltőt és ATTINY2313-al LCD-t fogok vezérelni.

Hamarosan kapok egy jónagy doboz LCD-t. Sajna a mintadarab nem akar működni a mostani boardon, amin egy EL2402B és egy EW20400YLY tökéletesen működött. Ötlet? HD44780A00 vezérlőchip van rajta.
(#) levi18 válasza zombee hozzászólására (») Jún 24, 2009 /
 
"Először is az egyenirányító résznek semmi keresnivalója nincs a készülékdobozban."
A gyári készülékek hogyan működnek?

Nincs benne méréshatárváltás. Egyébként nagyjából minden ilyen gerjedési és zavarproblémát meg lehet oldani, csak próbálkozni kell. A GND kitöltés is csodákra képes. A zavarok nagy része földelési hiba. Az lm 311 is négyszögjelfélét állíthat elő, mert komparátor.
Hidd el annak is van bőven felharmonikus tartalma.
(#) zombee válasza levi18 hozzászólására (») Jún 25, 2009 /
 
"A gyári készülékek hogyan működnek?"
!.!.!elemmel!.!.!
Legalábbis eddig még nem láttam olyan kézi multimétert, ami hálózatról megy. Navajon miért?

Tudod, a zavarérzékenység és a pénz fordítottan arányos mennyiségek. Az egyetlen multiméter aminél láttam hogy belemegy a 230V egy kb. 300000Ft-os Agilent műszer volt. Ebből kb. 50000Ft a tápegysége, szóval biztosan több van benne mint két trafó + 8 dióda + 2 kondi...

Itt repkednek a 200-600kHz - ek, nem kéne azt hinni hogy ez még kicsi, egy frászt kicsi! Emiatt ez egy nagyon érzékeny műszer, illik távol tartani tőle minden vastárgyat(pl. trafó).

"Az lm 311 is négyszögjelfélét állíthat elő"
Tudod-e egyáltalán mi az a komparátor? Lehet hogy okoz némi zajt, de ANALÓG áramkör, és nem, nem négyszögfélét állít elő, hanem szinuszjelet!

Az inverter állít elő négyszögjelet, melyet a rezgőkör valamennyire megszűr, de ez jelentősen rontja a jósági tényezőt! Jósági tényező pedig kell rendesen, mert egy nagyobb trafót nem lehet kimérni erős veszteségű rezgőkörrel.
(#) levi18 hozzászólása Jún 25, 2009 /
 
Hát én azt tanultam a komparátorról, hogy két feszültséget hasonlít össze, ebből kifolyólag három állapot lehetséges: kisebb, nagyobb, egyenlő. Az egyenlő elég nehezen fordulhat elő, hiszen uV-okban mindig lesz különbség. Ezért maradt két lehetséges állapot. Na mindegy, én nem akarok vitatkozni, mert nem szeretek, csak nem tudtam, hogy ebből szinusz jön ki. Invertáló nullkomparátornál láttam már olyat, hogy szinusz jött ki belőle, de az a slew-rate miatt volt.
(#) zombee válasza levi18 hozzászólására (») Jún 25, 2009 /
 
Amiről beszélsz, az az ideális komparátor.

A visszacsatolt komparátor megközelítőleg lineárisan viselkedik.
A kapcsolásban a komparátor pozitívan és negatívan is vissza van csatolva. A negatív visszacsatolásnál a kondenzátor kompenzálja a kis és nagy frekvenciás rezgés amplitúdóját.

Az lm311 arra lett kitalálva, hogy ne kelljen neki +/- tápfeszültséget adni egy megközelítően szinoszos jel előállításához. Pl. a TL092 csak egy szinusz-félhullámot képes erősíteni egy hasonló kapcsolásnál, és csak akkor működhet jól ha +/- 5V - ot kap.
(#) zoly15 hozzászólása Jún 28, 2009 /
 
Sziasztok!
Meg szeretném építeni Ezt az LC mérőt..
De vannak dolgok amik nem világosak..
- A "J1, J2, J3" Mire valók? Ha jól gondolom azok jumperek?
- Az SW1 mire való?
- A rajzon ott van hogy "Ccal 1000pF" ez valami különleges kondenzátor?
- A reed relének lehet olyat csinálni hogy a reed csőre ha tekerek rézhuzalt, akkor behúzna ha feszültséget kap a tekercs?
Nekem 1X 20- as LCD-m van gondolom ez nem jelent problémát hiszen egysoros..
Jól gondolom én ezt?
Előre is köszönöm a válaszokat!

Üdv!
(#) bundyland válasza zoly15 hozzászólására (») Jún 28, 2009 /
 
Hi !

Akkor inkább ezt, ez az újabb változata és nem kell bele az lm311. Persze hacsak nincs már kész a nyák, vagy megvéve az alkatrész.Bővebben: Link

Bal oldalon LC meter
(#) zoly15 válasza bundyland hozzászólására (») Jún 28, 2009 /
 
Szia!
Köszönöm!
Ez miért jobb mint a másik?
Miért van belőle "kispórolva" az LM311 vagy teljesen más az egész?
Még nincs hozzá meg semmim sem..
(#) bundyland válasza zoly15 hozzászólására (») Jún 28, 2009 /
 
Nincs kisporolva semmi csak újabb generációs pic van benne amiben van komparátor így nincs rá szükség.
Konkrétan ezt megépítettem azért merem ajánlani!
(#) zoly15 válasza bundyland hozzászólására (») Jún 28, 2009 /
 
Értem, köszönöm!
Ha megépítetted, tudnál hozzá NYÁK tervet adni?
én is megépíteném!

üdv!
(#) bundyland válasza zoly15 hozzászólására (») Jún 28, 2009 /
 
Igen , de szerintem használd az eredetit ami az oldalon van én is azt tettem az a biztos!
(#) zoly15 válasza bundyland hozzászólására (») Jún 28, 2009 /
 
Oké, köszönök mindent!
Hamarosan megépítem!

üdv!
(#) bundyland válasza zoly15 hozzászólására (») Jún 28, 2009 /
 
Sok sikert!
(#) szabi83 válasza bundyland hozzászólására (») Jún 28, 2009 /
 
Ez tetszik nekem is
Azt hiszem van itthol minden hozzá, a kijelző bontott, remélem működik

100uH neked, hogy néz ki?
(#) zoly15 válasza bundyland hozzászólására (») Jún 28, 2009 /
 
Nem kapok 1N914-est..
Mi jó helyette?
(#) denon888 válasza zoly15 hozzászólására (») Jún 28, 2009 /
 
(#) zoly15 válasza denon888 hozzászólására (») Jún 28, 2009 /
 
Oké, köszönöm!
Akkor nincs probléma
(#) bundyland válasza szabi83 hozzászólására (») Jún 28, 2009 /
 
Hát nem emlékszem mert dobozoltam már , de szerintem mint egy kövérebb ellenállás, vagy álló kivitel volt.
(#) koadi hozzászólása Jún 30, 2009 /
 
Sziasztok! Mivel szinte mindenem megvolt itthon, így megépítettem ezt az LC-mérőt A PIC-et is felprogramoztam, de sajnos nem igazán működik nekem. Egyfolytában Over Rang-t ír ki, és a J2-es Jumpert rátéve a frekvencia 0000000-0000001 között ingadozik. Az áramköröm elvileg jó, nincs rajta elkötés/rövidzár. Tudom nehéz így látatlanban, de nincs valami ötletetek, hogy mi lehet a baj?
(Ezeket a fő alaktrészeket használtam fel benne: PIC16F84A-20/P, 100uH tekercs, LM317P)
Előre is köszi, ha tudtok segíteni!
Következő: »»   14 / 188
Bejelentkezés

Belépés

Hirdetés
XDT.hu
Az oldalon sütiket használunk a helyes működéshez. Bővebb információt az adatvédelmi szabályzatban olvashatsz. Megértettem