Fórum témák
» Több friss téma |
Fórum » LC mérő
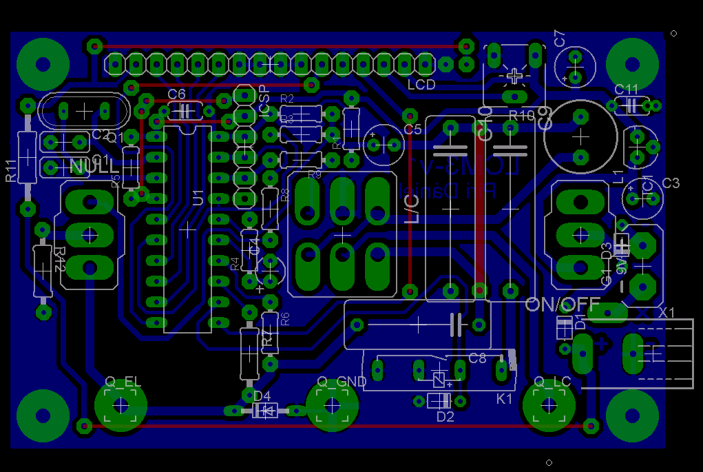
Lehet, hogy badarságot kérdezek de az alábbi rajzon
RAJZ az LCD csatlakozó szándékosan van így bekötve? Van többféle lcd-m de semelyiknek nem ilyen a bekötése. Nekem mindegyiken a 1.-2. a tápfesz a 3. a kontraszt és a 15.-16. a háttérvilágítás.
Hát én is megnéztem így elfüstölne szerintem az lcd
De lehet van ilyen kiosztású is!
Valamint a kapcsolás tápoldalát is jobban meg kellene szűrni. Ezt így kevésnek érzem.
Egy 47 µF az 5V-os körbe minimum kellene. Ezeknek a tápícéknek nagyon kell a puffer.
Igen van, például ez is: Displaytech!
Szervusz!
Konkrétan milyen típusú "tápícére" gondolsz? A prototípusban LP2950ACZ-5.0 van és gond nélkül működik. (5V-os, low-drop feszültségstabilizátor van a leírásban) Ha a L78L05ACZ-re gondolsz, lehet nagyobb elkó kell neki, és ez nem low-drop (a minimális be-kimenet közötti feszültség) stabilizátor, ezért kb. 1 V-tal nagyobb a bemenőfeszültség minimuma. De után építésnél ez is fontos info lehet, ha valaki ezzel akarja kiváltani a stabilizátor IC-t! Most látom csak, a rajzon a stabilizátor IC kimenetéről lemarad egy 1µF-os tantál.... ,a 100nF-o a PIC tápkivezetéseihez a lehető legközelebb kell beforrasztani! Üdv. P István
Azért nem rossz,hogy fel lett hozva mert valaki csak beköti a rajz szerint azt
Mondjuk azért fel kell tűnni mikor az ember köti be de előfordul,hogy nem néz mindent figyelmesen az ember Amivel találkoztam egyik sem ilyen.
A lemaradt kondenzátort javítottam.
Az LCD-ből van kismillió féle bekötésű, nekem pont egy olyan volt, aminek az első kettő a háttérfénye. Van olyan is, ahol az utolsó kettő az. Ha összeáll a kit, amire egyébként a felmérés szerint lesz bőségesen igény, akkor lehetőség lesz olyan kit-et venni, amibe egyéni LCD-t tehetsz, illetve olyat is, amihez van LCD. A nyákra egy univerzális csatlakozósort tettem, így a 16-os tüskesort kétféleképpen lehet beforrasztani, megoldva ezzel a két féle LCD típus kompatibilitását. Hamarosan lesz nyákterv, teszteljük, legyártatjuk és beszerezzük az alkatrészeket úgy 100 KIT-hez valót. Türelem-türelem.
Köszönjük! Én csak a kritikus alkatrészeket fogom beszerezni meg a pic-et a többi rendelkezésre áll! A panel az meg nem ügy nálam mostanában! Kíváncsian várjuk a nyáktervet! Amúgy az ESR része miatt érdekel legjobban a dolog! Azt még nem tudom,hogy ez a műszer,hogy méri az ESR-t mármint milyen feszültségen
Az elektrorudi féle meg van nekem és az mér frankón áramkörben is a kis mérőfesz miatt!
Szia!
ESR mérés váltófeszültségűleg ugyan csak pár mV-on történik, de viszont az elkó mérés közben 1 - 1,5 V-os impulzusok is lehetnek az elkón (nagy elkón 1 Volt alatt) ezért az áramkörben való mérés nem javasolt. Ellenben 5-10 m Ohm is megmérhető vele. Üdv. P István
Talán mégis megoldható lesz a későbbiekben az áramkörön belüli ESR mérés (kapacitás mérés nélkül).
Talán egy spec. mérőszondával, ha majd lesz időm rá, átgondolom jobban és ha megoldható közzétesszük.
Mit szóltok hozzá?
Nekem tetszik!
Azt a relét ami a nyákon van hol lehet beszerezni? Ha nem lenne gond, a kritikus alkatrészeket nem tudnád belinkelni hogy mit kell pontosan? Én QHvideótól és a Hestoreból szoktam rendelni. Üdv!
Sziasztok !
Szuper a nyákrajz. Ha jól gondolom ezen a hagyományos LCD lábkiosztása szerint van a csatlakozó ? Üdv
Hali!
szép munka! csak egy észrevétel: a táp csati lemezlábainak nem kellene nagyobb furat?
Szerintem még a felfogató csavarok is
Szia! A kontraszt trimmert nem fedi le az LCD?
Tisztelt érdeklődők!
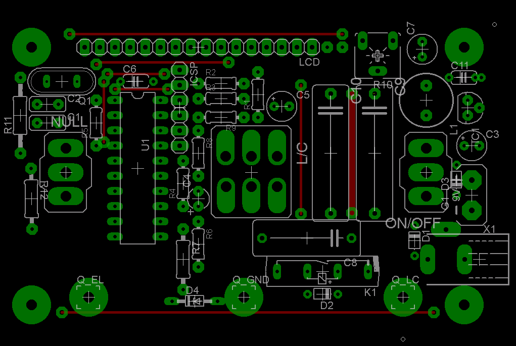
A nyákot véglegesítettem a tanácsokat figyelembe véve, főként Nagy hoho észrevétele volt a legfontosabb, a trimmer tényleg takarásban volt. Most István készít egy pár darabot, közben már lassan eldöntöm, melyik nyákgyártó cég ajánlatát fogadom el, és akkor maximum 2 hét és van nyák, és alkatrészek. Ha már elérhető, akkor arról nem marad le senki, kiküldöm e-mailben is az érdeklődőknek az előre láthatólag két féle összeállítású csomagot: Alap csomag: nyák+ minden szükséges alkatrész az LCD-modult a dobozolást és a banándugókat, mérőcsipeszeket leszámítva, a lehető legbarátibb áron, mert ahogy azt már hangoztattam, a cél, hogy sokak leljék örömüket a sikeres utánépítésben, és nem a mi felhőtlen anyagi hasznunk. Szinte beszerzési áron postázom majd az igénylőknek. Full-extra: az alapcsomagon felül egy CNC-vel megmunkált műszerdoboz, háttérvilágításos LCD-vel, pontosan igazodva a nyákhoz. Egyedül dugasztápot nem terveztem, mit gondoltok kéne ez is? Nagyobb mennyiség beszerzése olcsóbb valamivel, mint ha mindenki egyenként rendeli. Az alkatrészeket mi is webáruházakból válogattuk össze, közel 2 napi munkával. Most minden egyedi kérdésre nem fogok tudni kitérni, de próbálunk segíteni mindenkinek, ha egyedileg akarja megvenni az alkatrészeit is. Ám azt előre kell hogy bocsássam, hogy a stiforlex kondenzátorokat még Magyarországon sem kapni, István szerezte be egy párizsi cégtől, és be is mérte! Ilyen kit-et nem állítanak össze máshol, ezt is garantálni tudom. Szóval egy kis türelem még, és informálok mindenkit. deguss
Tápcsati furat: Jogos, köszönöm!
LCD: Mindkét LCD-hez jó. Aminek az elején van a villanya, és aminek a végén, ahhoz is. A többi a szokásos sorrendben van. GND-VCC-VLCD-RS-RW(GND)-EN-D0-D7 Relé: Lomex: egysoros Reed relé néven keresd. 5V-os és 500Ohm tekercsellenállású, így a PIC meg tudja hajtani közvetlen.
csak javaslat: a relét esetleg lehet a 14-lábu foglalat ut felnyomtatni, abba bedugható az egysoros is, ill egysorosban is kétféle lábkiosztást láttam, 1-2-6-7, 1-3-5-7 nyomtatásban nem nagy különbség, és tuti univerzális
én lomexes 42-03-09-et tettem, ami a fentiek szerint eltér a jelenlegi nyomtatásotoktól (a 14 lábú egyik oldalával egyezik)-- felhívnám a figyelmet az msc-s cv4162c kijelző (2*7lábkiosztású) bekötése fordított számozású a megszokotthoz, plusz még a tápot is megfordították. az 1*16 lábú cv4162b szokásos bekötésű. a szokásos alatt azt értem amivel eddig én találkoztam ![]()
Helló!
A kapcsolók ilyenek: 2x3 Meg ebből az 1x3-as? Illetve ekkora lábtávolságú 33nf és 1nF hol szerezhető be. ÉN ezt vettem 33nf-ből: 33nF 250V RM 7.5 5% FOL TC354 (TES) 10.5x9x4mm Illetve ezt 1nF-ból: 1nF 250V RM 2.5 2.5%¸ FOL FKP02 (WIM) RoHS 2.5x7x4.6mm De 15 és 20mm lábtávolságú kis tűrésűt sehol sem találtam. Köszi előre is!
Szervusz!
Az a 33nF nem az igazi! Ennek a pontossága nem annyira lényeges mint inkább a minősége. 33nF 275VAC MKP X2 (vagy X1) minőség van a prototípusban: polipropilén, 275V váltófeszültségre. Az alacsony veszteség az ESR mérés miatt lényeges, ez vonatkozik a 100uH induktivitásra is, az ellenállás kivitelű nem jó, bár ezt már párszor írtam. Az 1nF helyén tekercselt kivitelű styroflex van a prototípusban, illetve a KIT-ben is, ezek lábtávolsága nagyobb illetve szabadabban változtatható. Az polipropilén 1nF is elmegy esetleg, mint amit te is választottál. Üdv. P István
Ok.
Köszi az infót.
Kiegészítés a reléhez (lomex): R1-1A0500, cikkszám 42-03-09
Helló!
Megépitettem a Deguss féle NYÁK tervvel. Nagyon jól működik. Egy kérdésem lenne. Honnét tudom az ESR mérésnél hogy jó-e az ellenállásérték. És mit jelent hogy negatívban írja ki. Köszi!
Szia!
- Az elkó bemenetet rövidre-zárva kell egy kalibrálást végrehajtani, ekkor nullázza az ESR értéket. Ezután mérés állapotban rövidre-zárva nulla körüli értéket kell mutatnia, ami néhány milliohmot ingadozik +/-. - Ellenőrizni célszerűen kis értékű néhány tized ohmos ellenállás mérésével lehet az elkó bemeneten. A pontosság 10% körül kell lennie, ami az ESR méréshez elegendő. Vagy az elkóval sorba-kötött ellenállással is lehet ellenőrizni, az ESR növekménynek egyezni kell a sorba-kötött kis értékű ellenállással, persze a 10% körüli pontosság figyelembevételével. - Általában is igaz, de az ESR mérésnél leginkább, hogy a lehető legrövidebb mérővezetéket kell alkalmazni! A banándugót és a csipeszt néhány centis vezetékkel kötötten össze! Hosszabb vezeték az induktivitása és a felszedett zavarok miatt hibát fog okozni! Kérlek írd meg a tapasztalataidat, már csak azért is mert szeretnék néhány finomítást és esetleg apró módosítást végrehajtani a programon, amit természetesen majd közzé is teszünk! Üdv. P István |
Bejelentkezés
Hirdetés |




De lehet van ilyen kiosztású is!
Amivel találkoztam egyik sem ilyen.
Az elektrorudi féle meg van nekem és az mér frankón áramkörben is a kis mérőfesz miatt! 


