Fórum témák
» Több friss téma |
Fórum » LED-es kivezérlésjelzők
Témaindító: KeserűCukor, idő: Márc 27, 2006
Témakörök:
Ilyen volt nálam is, ugyanezzel a kapcsolással.
Bár teljesen spontán, tehát mégcsak a ledek fele sem világított, viszont fullon meg sokkal erősebb fénnyle világítított az öxes. Aztán kisebb értékű ellenállásokkal ez többé-kevésbé megszűnt. és nagyobb fénnyel is világítanak. Mondjuk én 9voltos elemről hajtottam, amíg próbálgattam belőni.
És végül sikerült kiküszöbölni a problémát? Le tudnád írni, hogy milyen alkatrész értékeket használtál?
Kössz
Hello!
Az IC-nek két üzemmódja van: az egyikben a zene ütemére szaladgál egy "pont" (LED) , és a mögötte a LED-ek a távolságtól függően csökkentik a fényerejüket (ez a DOT üzemmód), és szerintem ezt használod most. A másik pedig az, mikor csík-ként világítanak a LED-ek (BAR üzemmód). A IC 9-es lába határozza meg az üzemmódot. Ha pozitív tápra van kötve, akkor egyik, ha a földre van kötve, akkor pedig a másik üzemmód lép életbe (pontosan nem tudom, melyik-melyik...). Kapcsirajzod alapján te pozitív ágra kötötted. próbáld átrakni a földre.
Helló! Megnéztem az adatlapjában, ha a 9-es láb a tápon van, akkor bar mode, ha nincs bekötve, akkor dot mode. Neked a tápfeszen van, úgyhogy állandóan világítani kell a ledsornak, ameddig a kivezérlés tart. Pont módnál elvileg csak egy lednek kellene világítania, de még nem próbáltam ki.
Sajna még mindig nem tudom, hogy mi lehet a megoldás erre a problémára.
ajánlom, hogy próbáld ki! nekem egy kapcsolóval lehet menet közben váltani módot.
egyik mód: csíkként mozog a ledsor, minden led ugyanolyan fényes. másik mód: jól láthatóan egy led világít a legfényesebben, és a mögötté lévők pedig egyre halványabbak, a legfényesebbtől mérhető távolság függvényében.
Felkeltetted a kiváncsiságomat, majd kipróbálom a másik módot is. Te melyik kapcsolás alapján készítetted (kiváncsiságból az alkatrészértékek miatt). Te Dot módnál földre húztad le, vagy bekötetlenül hagytad a 9-es lábat? mert adatlap szerint nem kell GND-re.
Hello!
Én az adatlapban találhatót építettem meg, és kapcsolóval tudok váltani a két állás között. én jobban szeretem a DOT módot, mert az jobban tetszik. Most nem néztem meg, de ha jól emlékszem a kapcsoló úgy van bekötve, hogy vagy kapcsol poz. tápfeszt a 9-es lábra, vagy nem (de ha nem működik megfelelően, akkor kösd földre a kapcsoló másik lábát!) Régebbi hsz-emben van a link az adatlaphoz.
Adatlap alapján kiszámoltam 2volt referencia fesz és 16mA led áram mellé az R1 és R2 értékét:
R1=828ohm R2=471,8ohm Az IC bemenetére meg érdemes egy trimmert rakni, ha 2voltnál nagyobb bemenő feszt akarunk kötni. Holnap valszeg veszek ehhez legközelebbi ellenállásértékeket, és majd kipróbálom velük, hátha jobb. Ahogy számoltam a gyári értékekkel (R1=1,24k; R2=8,06k) a referencia fesz 10,0198v, ami ~10volt; a led áram pedig 14,63mA. Tehát a gyári kapcsoláshoz a teljes kivezérléshez szerintem valamilyen műveleti erősítő szükséges az IC elé, de elvileg az általam számolt értékek használatával teljes kivezérlés érhető el. Lehet, hogy az a probléma az korábbi kapcsolással, hogy túl kicsi a ledáram, és amiatt villog. Szerk.: Először nem volt kedvem kiszámolni, hogy mennyi... de hát a kiváncsiság... Nah ennél az ellenállás értékek 2kohm és 15kohm. A számolt értékek pedig: referenciafesz: 11,825volt; ledáram: 11,625mA. Az korábbi kapcsolás alapján nem is lehet sajnos teljesen kivezérelni a ledeket vonalszintű jel mellett, módosítani kell az ellenállások értékét, vagy műveleti erősítőt érdemes használni, de a led áram akkor is marad 11,6mA.
Helló! Na most volt egy kis időm, hogy kísérletezzek a kivezérlésjelzővel. Az ellenállás értékek, amiket beraktam: R1=820ohm ; R2=470ohm.
Összeraktam vele, hangjelet küldök neki.... és nézem... még mindig nem jó. Úgyhogy fogtam egy 3-4 voltos egyenfeszes tápot, egy pillanatra töltöttem vele egy 1000µF-os kondit, ami a bemeneten volt. Így ahogy mértem a feszt, szép lassan csökkent a feszültség, és 2 volt alatt egy kicsivel már el is aludt az egyik led... és így szép lassan az összes. Utána megpróbáltam ugyanebben az összeállításban, hogy egy lednek az áramát mértem. 17,3mA volt, úgyhogy ez is jó. Szóval jó az IC. kipróbáltam a dot módot is (amikor csak 1 led világít) így is tökéletesen müködött. Hangfrekire meg úgy tűnik, mintha túl gyors lenne a mintavételezés. Már nem tudom, hogy mi lehet a probléma. Probáltam a soros és párhuramos 1µF-os kondit is a bemenetre, de ez se változtatott a helyzeten.
Mondjuk lehet, hogy nem ártana valami egyenirányító-félét betenni a jel útjába, ha hangfrekiről akarod járatni
![]() Az adalapjában vannak is egyszerűbb meg bonyolultabb ajánlott áramkörök is, én lehet, hogy valamelyik műveleti erősítőset építeném meg. Mondjuk próbáról lehet, hogy elég lenne egy soros diódát és azután egy föld felé párhuzamos kondenzátort a mebenetre ráakasztani (egyszerű egyutas csúcsegyenirányító). Lehet, hogy a line szintű jel kevés lesz neki, ezért inkább végfok kimenetéről lehetne jobban kipróbálni.
Nah most beraktam próbaképpen egy 1N4148-t a hangbemenet elé. Így kisebb lett a kivezérlés mértéke (mivel esett 0,7 volt a diódán). Így már kevésbé vibrált, de még mindig eléggé zavaró. Semmi ötletem sincs már, hogy merre kellene elindulnom. Segítsetek pls.
Azon gondolkodom, hogy lehet, hogy kellene egy NE555-ös áramkört elérakni, mivel korábban csináltam egy fordulatszámmérőt kétütemű motorhoz, az LM3914-gyel volt felépítve. Ha az NE555 triggerére hangjelet adtam, akkor nagyon szépen müködött, csak egy kicsit késett a hanghoz képest. Mi erről a véleményetek? Itt van egy link arról a fordulatszámmérőről, amit annak idején csináltam.
1xre írtuk a hozzászólásunkat
. egy diódával próbáltam de lehet, hogy hiányzik az a kondi. No de milyen értékkel kellene próbálkoznom? Egyébként mi a véleményed az NE555-ös elgondolásomról?
Az az 55-ös cucc teljesen mást mér, nem ide való.
Az LM3915 adatlapjában van egy egy tranyós kis rajzocska, az annak a kimenetén lévő komplexum az 1N4148-cal, a 100n-val és az 1Mohm-mal szerintem pont jó lenne Neked is. Ahogy számolom, ez 0.1s-os időállandó, zene kijelzéséhez véleményem szerint megfelelő értékek (valószínűleg ilyenre is szánták a példát). Ja és ha jónak tűnik, akkor érdemes megépíteni a tranzisztorral együtt, mert az a dióda maradékfeszültségét nagyjából kiejti, és több mint valószínű, line szintű jelhez is jól beállítható lesz a kijelzés. Az "egzotikus" tranzisztor helyett bármilyen PNP kis BC tranyó (pl. BC212) megteszi.
Értem. Lehet, hogy akkor ez segítene ezen. Azon csodálkozom, hogy másoknak nem volt ilyen problémájuk rajtam és és swordon kívül?
nekem pöccre ment, vonalszintű jellel tökéletesen ki tudom vezérelni mind az összes LED-et, bár az is igaz, hogy a jel és a föld közé egy kikísérletezett (talán 10kohmos) potit raktam, mely segítségével állítani tudom a jel szintjét.
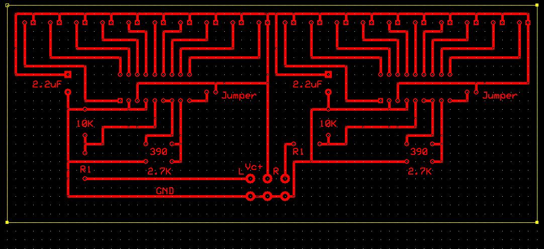
Ránézésre jónak tűnik. Esetleg a vezetősávok lehetnének picit vastagabbak, de különben OK.
Kész lett a tranzisztoros kivezérlésmérőm, köszönet skip-nek a forrásért.
Annyit változtattam csupán, hogy a BAT diódákhoz csatlakozó 10 mikros kondi helyett 2.2u-t tettem, így látványosan gyorsabb lett a ledek "visszafutása". Sajnos a sztereo jack-et nem terveztem bele a panelba, így az már csak külsőleg lett "bedrótozva".
Gratulálok szép munka
(a videot nem tudtam megnézni sajna )a feliratokat te csináltad a műanyagra? Skip
A feliratok alfasettel készültek, majd az egészet lefújtam makettezéshez használt lakkal.
A legnagyobb dilemmát a ledek mérete (3-5mm) és formája (kör/téglalap) okozta. Nekem legjobban a led bargraph tetszik, de ilyen nem lehet felénk kapni. A "dobozolás" pedig mindíg egy külön gond... Üdv: CCS
nekem van olyan "bargraph"(gyári), de tudsz hasonlót csinálni magad is amekkora csak kell!
1. "tégla" ledek beforrasztani próbapanelba, (stabilitás, fixálás miatt) fontos hogy egyvonalban legyenek, meg párhuzamosan, stb. :yes: 2. kívánt formára "bazsaluzni" (esetünkben fejjel lefelé, lábakkal fel, egy hosszúkás hasáb alakba) 3. műgyantával kiöntöd, ha megkötött, a "képét" (az arcos felét) símára csiszolni, polírozni... ...esetleg rögzítőfüleket is beleépítheted, ha nem közvetlenűl a ledlábak tartanák a későbbiekben. Remélem elég vizuális tipus vagy, mert most hirtelen ezt máskép nem tudom leírni... Amibe meg csináltam már ilyent, az eladódott.
Szia
Látom, egy rugóra jár az agyunk ![]() Youtube-os videó a Vu-méteremről. Ez még egy régebbi "projekt". ![]() ui: Nagyon szépen látszik a videón, ahogy a LED-ek úgy "villognak", mint amilyen frekvencia szól (hullámzik a fényük, és ez eszméletlenül tetszik nekem)
Hali!
A keverőmhöz szeretnék építeni kivezérlés jelzőt a mikrofon csatornákra! Csatoltam egy rajzot, hasonló képpen képzeltem a dolgot... Az insert csatlakozón levenném a jelet, majd küldeném vissza, ahogy azt kell, közben pedig beiktatni a kivezérlés jelzőt! Megvalósítható így, ahogy elképzeltem? Melyik kapcsolás lenne a legalkalmasabb erre a célra?
És nekem melyikre van szükségem? A lineárisra vagy a logaritmikusra?
|
Bejelentkezés
Hirdetés |















)





