Fórum témák
» Több friss téma |
Fórum » LED-es kivezérlésjelzők
Témaindító: KeserűCukor, idő: Márc 27, 2006
Témakörök:
Üdv ! Lenne pár kérdésem:
1.LM 3914-el lenne egy kapcsolásom ahol 3 ic van összekötve mindegyik IC-nek szüksége van 5 V tápfeszültségre ezt a táplálást egy trafóval hogyan oldhatom meg? 2.Kivezjelzőt erősítő után kell kötni?
trafó->greetz híd->pufferkondi->7805-> és már van is 5V-od. Persze nézz utána a 7805-nek mert elébe és utána is kell kondi.
A kivezérlésjelzőt az erősítő elé kell kötni.
A választ köszönöm Ezt a Sprint layout-os nyákot terveztem hozzá valamint itt a kapcsolás. Egy tapasztaltabb ember le tudná ellenőrizni a nyákrajzon a kötéseket?
Egyáltalán nem biztos, hogy az erősítő elé kell kötni. Attól függ mekkora szintre van szüksége a kivezérlésjelzőnek, illetve az is fontos, hogy mit akarsz vele "mérni".
A panel -véleményem szerint- alapvetően elhibázott. Ez igazából nem is nyákterv, csak egy huzalozási segédlet. A paneltervnek éppen az lenne a lényege, hogy szépen sorba beleforrasztgatod a ledeket, tehát azokat mechanikailag is tartja és tájolja, illetve értelem szerűen a többi alkatrész is helyet kap rajta (ez itt tényleg nem sok minden), amik szintén be vannak huzalozva a rajznak megfelelően. Aztán az már koncepció kérdése, hogy egy panelre teszel két csatornát, vagy mindkettőnek külön panelt csinálsz. Az is csak megközelítés kérdése, hogy a ledek merőlegesen állnak vagy elhajlítva a panel szélén helyezkednek el, sőt elég gyakori mostanában, hogy csak egyetlen ledsor van, amire a két oldal "összege" megy.
A ledeket azért nem a panelre terveztem mert külön lesz egy 1 méteres oszlopon elosztva.
Hmm. Három lineáris kijelző? Csak fényeffektként akarod használni?
Sziasztok!
Korábban már csináltam lm3914 -el kivezérlés mérőt. Ezt most úgy szeretném átalakítani, hogy a kis mikrofon által érzékelt hangokra reagáljon. Megcsináltam lm358 -al az erősítés. 8 ohm kis hangszórón hallani is, hogy mit "vesz" a mikrofon. És itt akadtam el... Nem bírom összehozni a kettőt. Annyit értem csak el, hogy az IC 16-os lábára kötött led ütemre villog. Hogyan lehet ezt a párosítást összehozni?
Hello!
Így rajz nélkül, elég nehéz megmondani mit tettél.. De gyanítom, hogy az LM358 féltápfeszültséges üzemben működik, így a kimenetén egyenfeszültség is van és főképpen azt jelzi ki az LM3914. Ha így van, egy RC (100nF/100kohm) leválasztás szükséges, tehát az erősítő és a kijelző közé egy soros kondi, valamint a kijelző bemenete és a GND közé, egy ellenállás. Egyébként kivezérlésjelzőnek a 3915 jobb, mert annak a skálázása logaritmikus, mint ahogy a fülünk hallása is. üdv! proli007
Hello!
Ellenállás itt is kell a C2 kondi után, mert annak szivárgó árama DC feszültséget juttat az LM bemenetére. (Az LM 3914 bemenete soha nem lehet "szakadtan"..) Ha az említett 100kohm-ot beteszed a C2 jobb oldala és a GND közé, vélhetően meggyógyul a dolog.. üdv! proli007
Az lm3914 5. lába és a GND közé került és jó lett.
Egész nap ezzel kínlódtam Már csak az érzékenységet kell beállítani. Köszönöm!
Hali!
Egy olyan kivezérlés mérőt, vagyis inkább clip jelzőt szeretnék csinálni, ami nem csupán a kimeneti feszültséget figyeli, hanem az áramot is, azért hogy 4 és 8 Ohm-os terheléseken is a beállított tényleges teljesítménynél jelezzen. Valami áramváltós megoldásra gondoltam, csak félő hogy az induktivitása miatt vágná a magas frekit a kimeneten. Van valakinek ötlete?
Kis méretű sönt nem jöhet szóba? Gondolok itt 0.1 ohm alattira, azon eső feszültséget pedig felerősíteni, esetleg egyenirányítani?
Hali!
Gondoltam erre is... szerinted mennyire rontaná a damping faktort? Bár ha a 10m-es kábelekre gondolok... A lakatfogós árammérőkben vajon hogyan van megoldva a dolog? A legjobban egy olyan megoldás tetszene, ha simán a drót köré tekert jó sok menet adna valami használható jelet. Nem tudom érdemes e ilyen irányba kisérletezni
Sziasztok!!!Megint lenne egy kerdesem...:van itthon 2 db uaa18(a277d) es szeretnek belole kivez.merot csinalni.Kernek tolletek egy jo kis kapcsolasi rajzot .. talaltam hozza ket fajtat is.Van amikor minden egyes led megkapja a + feszultseget.... es van olyan kapcs.rajz hogy csak minden negyedikbe megy direktbe be a + feszultseg.Remelem nem irtam hulyesegeket... Ez lesz az elso ic s kivez.jelzom.
Szerintem mindkét módszernek vannak nem kívánt hatásai. Azt kellene kitalálni, hogy melyik a kisebb rossz. A sönt-öt lehetne nagyon kis méretűre választani, akkor talán kevésbé változna a damping faktor. A drót köré tekert sok menet ha bele is szólna a kimenetbe, akkor azt az erősítőnek ki kell javítania szerintem. Az áramváltó viszont tényleg induktivitásként viselkedne. Esetleg ez utánra tenni a visszacsatolást? Bár az már nekem annyira nem szimpatikus...
A tápfeszültséget, és ahhozképest a kimenő jel tetejét kell figyelned ("mikor veri be a fejét a szinusz", amikor már egyent tol a hangszórókra) és ezt kijelezni. Egyszerübb kapcsolást R. Eliot honlapjá talász pl. komplett leirással. Profi hangositásban olyat is kezdenek használni, az erősítő nem szimplán van bedrótozva a hangszóróhoz, hanem a hsz. és az erősítő komplett rendszer, a pillanat tört része alatt a lengő hőmérsékletét, feszt, áramot és még sok mindent kontrollálva mindig a maximumon tartja a kimenő kakaót, úgy hogy a hangszóró éjjél nappal károsodás nélkül szólhat.
Hidalt kapcsoláshoz milyen clip jelzőt szokás használni?
Mert ugye hídnál a Vpp meghaladja a fél tápfeszt. Pl a TDA 7294 hidam +/-35V mellett 41V szinuszt ad le a 8 Ohm-os műterhelésre. Ide is jó lenne az ESP -féle clip jelző?
Persze, a két "melegpontot" (kimenetek) érdemes akár külön, külön figyeni. Sokszor a két csatorna kimenő kakaója sem egyforma ugyanarról a tápról.
Eszembe jutott még, hogy miért kell a kimenetnél figyelni az átfolyó áramot? A tápnál is arányos méretű áram fog folyni, ott is lehetne akár figyelni.
pinyó39: A hőmérsékletet érzékelő eszköz hogyan van rögzitve a lengőhöz? Vagy eleve olyan hangszórót gyártanak talán, amibe be van építve?
Digitális cuccok ezek, komplett rendszer, sajnos nem a félmillás kategória. 2010es Music Massen láttuk. Szétszedni nem tudtuk (ez is sajnos
)
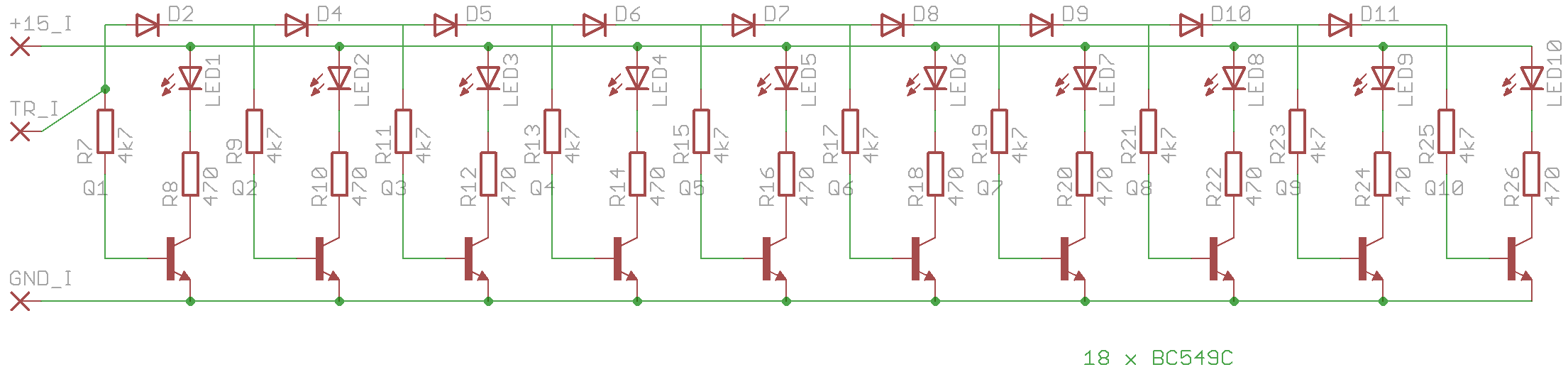
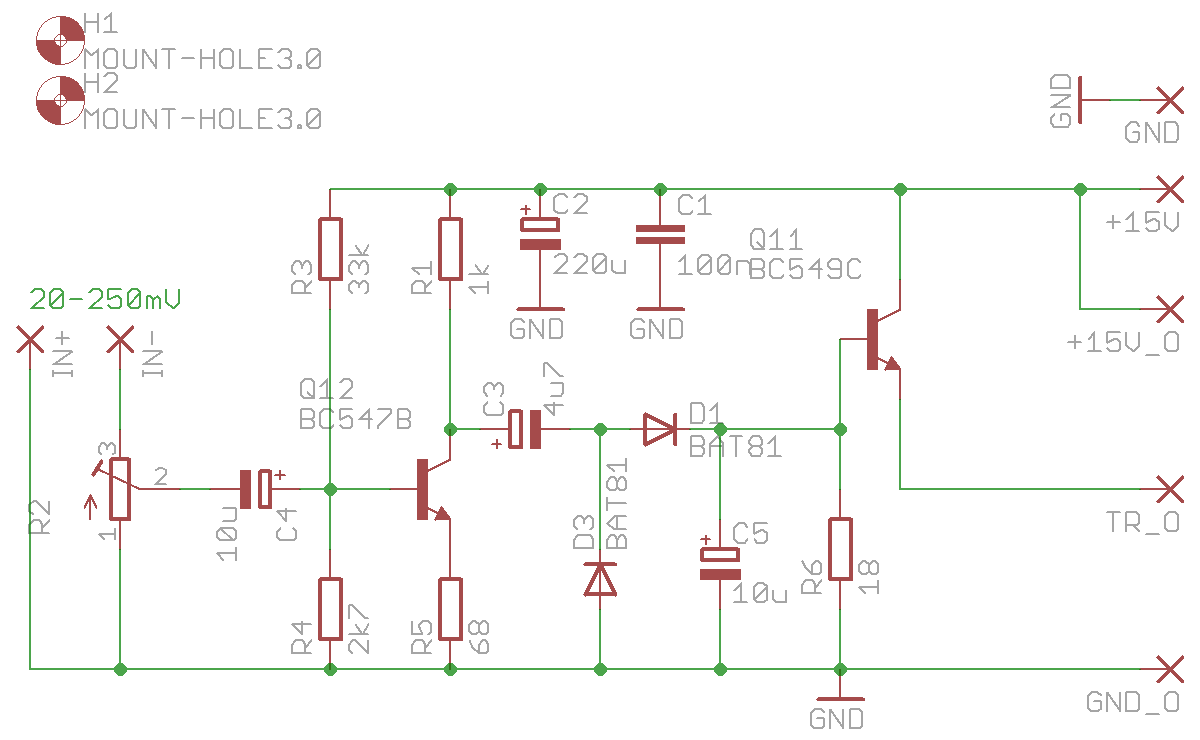
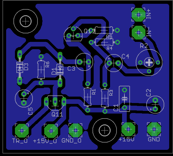
Sziasztok, megrajzoltam ezt az kivezérlésjelzőt (tranzisztoros, már ebben a topikban sokszor került elő). Még nem vagyok igazán magabiztos ezért kérnék valaki gyakorlottabb szeműt, hogy állapítsa meg, hogy van-e benne hiba. Köszönöm!Üdv, Simon
Hello!
Led panel: - A panelen a Led-ek hullámosan vannak felrakva. (tranyók is csámpásak) Gondolom a rasztert kellene beállítani, vagy használni. - A bázis és ellenállása közötti összekötés hozzáér az emitter lábhoz. (Attól, hogy az alkatrész oldalon van elhelyezve a vezető sáv, még nem érhet hozzá, de főleg nem mehet át a lábon.) - Felesleges kétoldalasra készíteni a panelt. Ha megfordítod a tranyókat, akkor az emitter hálózat mehet a panel szélén, mindössze a kollektor ellenállás lábát kell a bázisellenállás alatt átvinni, mint ahogy az utolsó tranyónál is csináltad. Amp panel: -Itt minden jó, csak a trimmer szabályoz fordítottan, de ez csak részlet kérdés, működést nem befolyásolja. Áramköri rajzon R6-nál lemaradt a "kohm" jelzése. üdv! proli007
Üdv! A kijavítottat feltudnád rakni?Én is pont ezt a kapcsolást szemeltem ki,bár a nyák-ot már elkezdtem kézzel rajzolni,gyorsabb ha van kész rajz.Köszi.
Persze, valami snap to grid jellegű beállítás nincs eagle-ben különben? mert így tényleg elég csálék a dolgok
Hali ! Műszaki versenyre készülök, 8. osztályos vagyok. VU metert szeretnék építeni. Ha valaki tudna nekem egy olyan VU meternek a kapcsolási rajzát, és olyan NYÁK-rajzot, ami a vasalós technikával működik, annak nagyon megköszönném. Valamint , olyan kéne, ami sz.gépbe bedugva működik ! Köszike, és mindenkinek szép napot !
Jelenleg ezt szeretném megépíteni : Bővebben: Link , de nem értem, azt a kábel hova dugja be sz.gépbe az ürge?! Valaki leírna az alkatrészeket, hogy mi kell. A megjegyzések között van egy link, amin minden rajz ott van, de nem pontosan tudom kikövetkeztetni, mivel még kezdő vagyok. Köszi
Szia!
Konkrétan melyik alkatrész rajzjelével nem vagy tisztában? Ellenállás, kondenzátor, LED?
Az összes alkatrész kéne: pl. így : 5 led, 10 2.2kOHM-ellenállás,... így. Köszi , hogy segítetek, amúgy azért kell, mert ha megyek az üzletbe, akkor pontosan tudjam hogy mi kell. És az a másik kérdés, hogy mivel lehet helyettesíteni a TA7666P IC-t?!
10 db 2,2 k ohm -os ellenállás (jó kicsi méretű), 2db 47k ohm -os ellenállás, 2db 10k ohm -os ellenállás, 2db 47 µF-os elektrolit kondenzátor, 2db 4,7µF-os elektrolit kondenzátor. 6db zöld LED, 2db sarga LED, 2db piros LED. 1db TA7666 IC. De ezt Te is össze bírod írni egy kapcsolási rajz alapján.
|
Bejelentkezés
Hirdetés |





) 









