Fórum témák
» Több friss téma |
Hello!
És ha a lábad helyett, a kezeden jársz, mi történik? Alapból semmi de mivel a Led rángatja az elemet, és az merülni kezd, akkor a rántás alatt, a 10µF-os kondiból jön a rántáshoz szükséges energia, és így az elem kevésbé fossa össze magát. Mert a feszültségesés, visszahathat az 555 működésére. Ezért szoktak, nagyobb értékű pufferkondit tenni a tápfeszültségre. És a 10µF így is igen szolid kis kondi. Az IC CV lábán a kondi, csak zavarszűrés miatt szükséges, hiszen ez a feszültség, maga a komparátor Th küszöbfeszültsége. Ha ez a feszültség változik, akkor a frekvencia is változik. Ezért szokták ezt a pontot "hidegíteni" kondival. Tekintve hogy ez a feszültség a tápfeszültség leosztásából keletkezik, ha a táp feszültsége mozog, akkor a küszöbfeszültség is vele mozog. üdv! proli007
A 2-es és 3-mas lábnál vannak ilyan kis kör alakú jelölések amiket csak most vettem észre. Valami inverter vagy nemtudom mi volt az amit így jelöltünk. Az számít valamit? Úgyértem oda kell vmi plusz alkatrészt rakni, vagy olyan mint ha ott se lenne?
Hello!
Nem kell oda semmi plusz alkatrész. A körök, az invertált kimenetet-bemenetet jelölik. A belső tároló kimenete a 3. láb, ami nem Q, hanem Q negált kimenet. A 2-es láb, pedig csökkenő feszültség szintre aktív. A belső RS tároló akkor billen be, mikor a 6. láb feszültsége meghaladja a táp 2/3-adát, és akkor billen vissza, mikor a 2-es láb feszültsége kiesebb lesz, mint a táp 1/3-ada. üdv! proli007
Így már értem mostmár. Nagyon szépen köszönöm a segítséged.
Kész! Csak 1 probléma volt vele, mikor leültem összerakni, akkor vettem észte, hogy nincs nyák.. Úgyhogy lóg a levegőben
de lehalább múködik. Madj máskor rendbeszedem és kötök rá még 2 ledet. Bővebben: Link Mégegyszer köszönöm a segítséget!
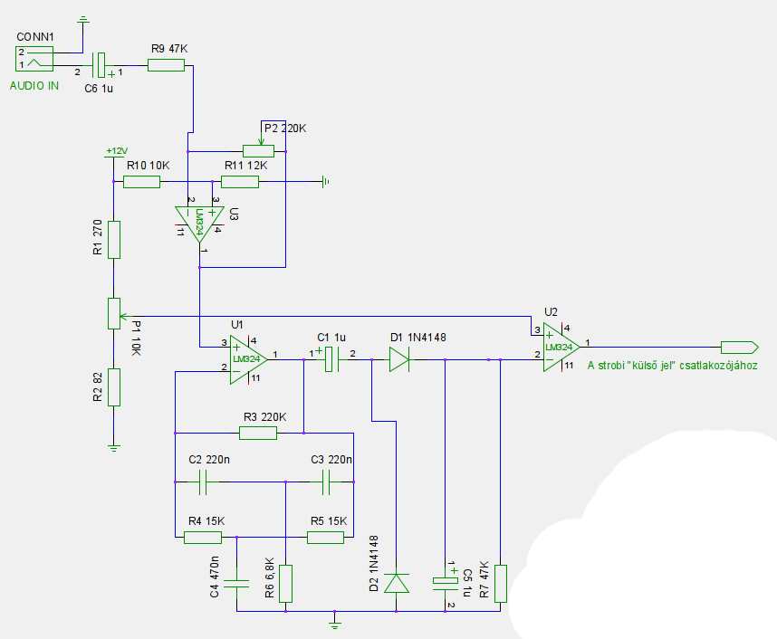
Sziasztok! Keresgéltem, olvasgattam végül terveztem egy LED-es strobit, és hozzá egy hangvezérlőt. Szeretném, ha megnézegetnétek és elmondanátok, hogy működőképes-e a dolog. Életem első önálló alkotása.
A 20 darab LED-et nem kötném mind párhuzamosan. 12V-on a 22 ohm-ellenállás is kicsi. Én ötöt (vagy amennyi összejön a nyitófeszekből) sorba kötnék, s lenne így 4 füzér. Gazdaságosabb, és nem kell a sok meddő teljesítményt elfűteni. A többi részét nem néztem.
Mit szólsz hozzá? Valahogy így gondoltad?
Eagle jól tanulható, ezt már azzal rajzoltam. Köszi.
Igen! Így jóval kisebb lesz az eredő áram (minimum a harmada), amit kapcsolgatni kell. A korlátozó ellenállásokat számoltad?
Igen, Topi segédprogijával. Ha kisebb az áram, akkor gyengébb tranyó is elég lenne, ha jól gondolom. Nekem szimpi ez a BD, megtartom.
A vezérlős 555-ös kapcsolásból így ki kell húznom a 22 Ohm-os ellenállást.
Hello!
Jó lesz (alapvetően ez a fényorgona kapcsolása). Csak a hangvezérlőnél, az U2 2-es 3-as lábát meg kell cserélni, mert akkor fognak égni a Led-ek, mikor csend van.. (Persze ha eleve ezt akartad, nem szóltam..) üdv! proli007
Hali! Neked van igazad, meg fogom cserélni. Ez tényleg fényorgona kapcsolás. Valamelyik 92-es Hobby Elektronikában volt a rajz, abból másoltam ki a mély hangokhoz készített részt. Ezt leszámítva a többi OK? (Feltéve, hogy megnézted)
Köszi a segítséget!
Hellosztok!
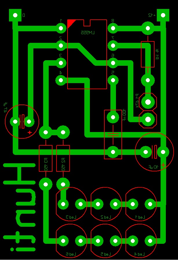
A segítségeteket szeretném kérni (még kezdő vagyok :lookaround: ) Ezt a kapcsolást szeretném megépíteni csak annyi változtatással, hogy 12v-ról menne. Terveztem hozzá 1 nyákot (már most megjegyezném hogy ez az első tervezett nyákom úgyhogy lehet vannak benne hibák :pirul: ) A kérdésem az lenne, hogy így működőképes e és hogy a 4 led elé baj e ha nem rakok ellenállást. Az R1 ellenállást kicsit érdekesen jelöltem, mert az állítva lenne majd beforrasztva, a potit pedig a tüskesorra kötöm majd. Várom a véleményeket és a javaslatokat
Hello!
Alapvetően nincs itt gond a nyákkal, elsőnek meg nagyon is jó! De.. - Te a nyákot alulnézetben tervezted. Javaslom szokj inkább hozzá, a felülnézeti tervezéshez. A segítők szeme is ehhez van már "hozzá szokva". (Tehát a nyák a képernyőn, legyen mindig úgy mint ha az alkatrészek felől néznéd a lapot, és a nyák meg átlátszó lenne.) - Az IC lábához/házához, ne tegyél közel alkatrészt, mert esetleg összeérnek és akadályozzák a beültetést, vagy leolvasztja az elkó házáról a szigetelést az IC beforrasztása.. - Ha a 4-es láb vezetősávját "nem átallod" áthúzni a 100nF két lába között, akkor a +12V bevezethető. Ha ez nem tetszik, akkor a 100nF 90 fokos elfordításával, csak egy kis egyenes vezetővel is lehet, az átkötést kialakítani. (Amúgy miért jó, ha az ellenállás áll, és közben ott a szabad hely az elfektetéséhez. A tüskesornak is akadály lesz, persze ha tényleg az kerül bele.) - A Led-ek elé, mindig illik előtét ellenállást rakni. (Ráadásul ott is van a hely az átkötésnél.) De az ellenállást és a tápfeszültséget a diódák nyitófeszültsége szerint kel megválasztani. Vagy éppen a diódák kapcsolását, és az előtétét ellenállás értékét kell, a rendelkezésre álló tápfesz szerint megválasztani. Ha fehér Led-eket alkalmazol, akkor azok nyitófeszültsége 3,..3,2V között van általában. A 4db. Led így 12,4..12,8V feszültséget ad ki. Tehát ez már több mint a tápfeszültség maga. Elvileg így ráköthető a 12V-ra, de műszakilag ez nem szép megoldás. Az IC kimeneti ellenállása alacsony, a diódák nyitóirányú ellenállása szintén. Így ha a tápfeszültség nem stabilizált, akkor annak növekedése esetén, az áram négyzetes karakterisztika szerint nőni fog. Az pedig nem biztos, hogy jót tesz a diódák, vagy/és az 555-nek, és valamelyik, vagy mind kettő rövid úton tönkremehet. Tehát ha így marad az áramkör, akkor is érdemes egy kis értékű ellenállást beiktatni, hogy adott esetben az korlátozza az áramot. Tehát nem azt mondom, hogy ez így nem működhet, hanem azt, hogy ilyen megoldásokat, csak a ferde szemű kollégák szoktak alkalmazni a "költségminimalizálás" jeligére. A tisztessége megoldás, áldozatokkal jár. Négy dióda esetén, kettő sorba kötve, és hozzá egy 270ohm-os előtét ellenállást alkalmazva. Majd két ilyen oszlopot párhuzamosan kötünk. Veszteség, hogy az áramfogyasztás megkétszereződik, a két Led-ág miatt. De ha 12V-ot használsz, ez nem biztos, hogy elsődleges szempont (amit persze én nem ismerhetek..). A két soros Led nyitófeszültsége 12V mellett, csak a tápfeszültség fele, így adott esetben lehet, hogy három, (vagy 2x3) soros Led alkalmazása célszerűbb lenne. Akkor kevesebb a veszteség. De ha nem fehér, hanem mondjuk piros Led-eket alkalmazol (1,5..2,2V nyitófeszültséggel), akkor előtét ellenállás nélkül, ez szinte a biztos halál. üdv! proli007
Nagyon köszönöm a segítséged és javaslataid :worship:
Módosítottam a nyákon és talán így már jobb. Az állított ellenállás ötlet a figyelmetlenségemnek köszönhető, hiszen tényleg van neki hely bőven :yes: A tüskesor meg lehet kimarad helyette közvetlen a potméter vezetékeit forrasztom be. A ledeknél is módosítottam a nyákot. Persze az ellenállások mérete majd akkor derülnek ki pontosan mikor megveszem a ledeket. Azért még lenne egy kérdésem.. Az 555 kimenetét nem terheli le nagyon a 6 led? Köszi. Üdv!
Hello!
- Teljesen jó lett. (Esetleg a tápfeszültség pontjaihoz hozzá írhatod, a polaritást, hogy mikor bekötöd, el ne téveszd.) - Az 555 kimenete elvileg 200mA-ig terhelhető. Persze addig nem illik, de a 2x20mA nem fog megártani neki. üdv! proli007
Szia, tetszenek a terveid, nyáktervet készítettél a ledsrtob vezérléséhez? Megépítetted a kapcsolást? Müködik?
Szia! Sajnos a tervezésnél tovább nem jutottam pénzhiány miatt.
Üdv! Mivel a múltkori terveim tetszettek, gondoltam ezek is fognak.
Tegnap este elkészült a végleges változat, legalábbis papíron. Úgy tervezem, hogy jövő hónap közepéig megépítem, és ha működik írok róla egy cikket is. Itt találod a rajzokat, ha jobb minőségben kell akkor írj és odaadom valahogy. Bővebben: LinkÜdv.: Ádám
van egy a linken láthato szekentyüm ami a bejövö audio jel alapján vezérli a a 3 darab 230-cas ki menetet és erre a kütyüre rákötve lehet e stroboszkopot csinálni a másik linken láthato ledes spot lámpa izzóbol
vagy ha nem akkor bármi más modon ledes strobit csinálni ebböl a kütyüböl csak az egyik kivezetésre szeretnék strobit a másik kettöre csak sima szines égöt vagy valami szines ledes diszko lámpát a szines ledes dologrol is lenne egy kérdésem hogy most pár darab 230-cas ledet kellene vennem vagy esetleg egy kakat magas fényü ledet aminek magas a nyito fesze és azokat öszekötözni mert igazábol nem tudok semmit rola hogy pontosan mi ez a kütyüm a spot lámpa
Sziasztok. Szeretnék épiteni egy ledes strobit, de valami tranyos verziot, ami kb. 20-30led-et villogtat és aminek lehet szabályozni a villogás gyorsaságát. Van valakinek ilyen kapcs.rajza? Vagy esetleg valakinek valami ötlete?
Na ne máár.
Első oldalon ott van a megoldás!
Erre gondoltál? Az a bajom vele, hogy nem lehet szabályozni a sebességét. És mi az, hogy ''Out-hoz''? Rá kell kapcsolni a hangkártya kimenetére?
Köszi a segitséget, most már csak azt nem tudom, hogy mi az az OUT? Este, lehet össze is rakom.
Megnézted a linkelt hozzászolásomban a képet?
Ott van szép nagy kék betűkkel írva a kapcsirajzon hogy OUT
Láttam a rajzon éppen ezért kérdezem, hogy mit kössek oda az OUT kimenetre? Ja és még egy kérdés, szerinted ez a 20led -nek van akkora fénye, hogy egy házibuliban sztroboszkópként használjam?
Kicsit módosítottam a rajzot, az eredetit félrerajzoltam
Csatoltam hogy kell. Az 50 ohmos ellenállás muszáj, az korlátozza a LED-ekre jutó áramot (a 0,02A az egy LED árama), és a számítás alapján 1,2W-os kell, de olyat nem fogsz kapni, tehát egy 2W-ost kell berakni, valószínűleg 50 ohmos se lesz, szóval egy 47ohmos, 2W-os ellenállást fognak adni a boltban. A 20 (pl. ilyen: Bővebben: Link) LED-nek elég nagy fénye van, de mind a 20 ugyanolyan legyen!
Köszi. Igy már értem.
|
Bejelentkezés
Hirdetés |




de lehalább múködik. Madj máskor rendbeszedem és kötök rá még 2 ledet.












