Fórum témák
» Több friss téma |
Ha így 8 - 10- 12- xx db 1 cellásakat kötök össze párhuzamosan,
( mint pl. http://www.nethirlap.hu/forum/userimgs/nhgalrzZLlz.jpg ) ami "kintről" csak 1 cellának néz ki, akkor 1db miniáramkör elég lenne?
Oké, akkor már tudom pontosítani a gondolataimat
Olvastam egy helyen: " A PowerBank 1 vagy 2 db 18650 típusú Li-ion akku befogadására képes,..." (párhuzamosan) " Nagy előnye, hogy a félig hibás/halott laptopakkuk új életre kelhetnek segítségükkel...." (http://shop.tavir.hu/product_info.php/tapellatas-powerbank-haz-30006000-mah-p-366?osCsid=jknifvdlru249qqjpvpndr0ph0) akkor akár a 8db párhuzamos cella eredője lehetne összesen 1 cellafeszültsége, aztán majd abból olyat csinálok, amilyen éppen kellene, 5V USB, vagy 6V kerékpárlámpához, vagy akár 315Voltos, (békebeli orosz vakuhoz) ha nagyon kellene, stb
A totál lemerült LiPo cellák inkább halottak. Kár velük az idöt tölteni
Ezek li-ion aksik. Csak valamiért 2 hónap alatt így lemerültek.
Csak akkor ha valamennyi cella egyforma és egyidös. elvben az uj cellák igy elég megbizhatoan müködnek ( berendezéseinkban 3+3 cella van párhuzamosan kötve és átlagban 3 évig birják napi 8 ora használattal). A laptopokban is igy vannak a cellák bekötve 2+2+2+2.
A te esetedben azonban vigyázz, mert pl a 18650-böl ha 6-t párhuzamosan kötsz akkor az elektronikának is ki kell birnia a várhato terhelést ( >10A) - a rövidzárat amugy sem birja ki. Ilyen esetben jobban jársz egy sipolo felügyelövel (2-3 $ voltméterrel), amin nem megy át az áram, csak a kisütésre reagál éktelen sipolással.
Az mindegy, megbizhatoságuk nagyon egyforma.
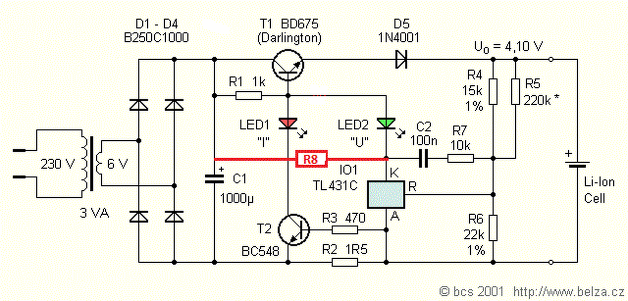
A Belza akkutöltőjét megépítettem, de a töltőáram kicsi (nem a shunt ellenállás által meghatározott értékű, főleg a már töltődő akku esetén). A kapcsolás hibája, hogy a shunt stabilizátor nyugalmi árama (0,5-1 mA) is átfolyik a zöld LED-en, ezáltal leszabályozza a Darlington tranzisztort. A hiba megszüntethető az R8 ellenállás bekötésével, ami bitztosítja az IC nyugalmi áramát (értéke 4,7kOhm lehet.) Az R1 ellenálást 470Ohm-ra cseréltem, hogy a LED-ek jobban világítsanak.
Mivel én 1A töltőáramot akarok, az R2 ellenállást 0,68Ohm-ra, a diódákat is nagyobbra cseréltem, a C1 elkót 2200mikroF-ra. A nagyobb áram miatt a trafó feszültségét is megemelhetjük 7,5V-ra, a Darlington hűtését is megfelelően biztosítsuk! A módosított áramkör:
Sziasztok,
Mivel szabad illetve mivel a legegyszerűbb töltenem egy 3,7V / 300mAh-s li po akksit aminek van túlmerítés és túltöltés védeleme? Bővebben: Link Köszönöm. A hozzászólás módosítva: Jan 16, 2016
Ha valoban minden ott van ( a link nem megy) akkor USB portrol vagy töltöröl. ( teöefon töltö).
Hali!
A leírásban nem látom hogy van benne elektronika... az hogy látszik ott egy panel, az még nem jelenti hogy minden rajta van. én mindenképp normális töltőt javaslok hozzá, pl már itt is említett tp4056-os ebayról, de ellenállást kell rajta cserélned a kívánt töltőáramnak megfelelően. Egy mezei telefon adaptert nem kötnék rá mindenféle korlátozás nélkül, ki tudja mekkora áramok folynának, a túltöltés védelmet (ha van) illik meghagyni védelemnek, nem pedig töltésszabályzónak használni
Töltőd van, vagy csak egy tápegység, amire csatlakoztatva a telefonba épített töltésvezérlő dolgozik?
ha a TP4056 szóba került
TP4056-1A-MN akár már itthon is megvehető lenne http://www.hestore.hu/prod_10035604.html Bruttó ár: 470.01 Ft kérdés: az adatlap szerint Regulated Output (Float) min 4.137 - 4.2 - max 4.263 V háááát, az a max 4.263 V eléggé ciklusszámgyilkosnak néz ki ![]() http://www.richtek.com/~/media/Richtek/Design%20Support/Technical%2...01.jpg ha tényleg 1A-t nyom a töltő, akkor egy R= U/I = ( 4.263 - 4.137 ) /1 = 0.126 ohm ellenállást is be kellene iktatnom a regulated output és az akku közé feszültségcsökkentőként, hogy az akkum kapacitása ne 500ciklus környékén pusztuljon le felére?
Bízzál az IC-ben. Tökéletesen tölt. Float - lebegő kimenetet jelent, akksi nélkül. Amint rárakod az akksit, elkezdi áramgenerátornként tölteni, az akksi kapcsain mérhetsz 4.3V-nál nagyobb feszültséget is. Ez nem baj. Akksinak van belső ellenállása, ezért kell egy feszültség különbség, hogy 1A tudjon folyni. Aztán a töltés végefelé átvált feszültséggenerátoros töltésre, majd ha kész van, le is kapcsolja a kimenetetét. Vedd csak meg az IC-t nyugodtan.
Egyébként ha beraknád a soros ellenállást, pont akkor robbanna fel az akksi. Én egyszer 0.1ohmcot raktam be, monitoroztam az áramot. A töltés végefelé elkezdett az áram csökkenni, majd ismét növekedni, és melegedett az akksi. Még jó, hogy észrevettem. A soros ellenálláson eső feszültség miatt a töltési végfeszültséget nem tudta rendesen mérni az IC. Ezért kell aránylag vastag és rövid kábellel bekötni az IC-hez az akksit. Inkább az IC kapjon 1m kábelen 5V-ot, és legyen az akksi közelében, mint fordítva. A hozzászólás módosítva: Jan 16, 2016
Csak egy akksi lesz beépített védelemmel.
A beépített védelem csak arra jó, hogy ne gyulladjon meg az akku. Az élete valószínűleg rövid lesz, ha nem szabályozott töltőt használsz. Egy MCP7382 vagy TP4056 alapú töltésvezérlő már jó lehet.
Nem felejtettem el. Az, hogy valami x értékig terhelhető, nem jelenti azt, hogy szereti, legfeljebb azt, hogy elviseli. A gond a töltés vége felé jelentkezhet, amikor már a végfeszültség környékén járunk. Töltésvezérlő nélkül csak a tápegység terhelhetősége korlátoz.
tudtommal az védelem ami rajta van, és nem egyenlő a töltésszabályzóval
Azt állítja hogy:
Over charge - over discharge protection. Azért merek vele majd kísérletezni, mert kb. 1800 HUF- ból házhoz jön. Ez persze ahhoz sok pénz hogy szándékosan tönkretegyem, de ahhoz nem hogy elsőre tegyek egy próbát.
Sziasztok!
Remélem nem tér el nagyon a kérdésem a fórum témájától. Adott két elektromos golfkocsi és egy LED-es kapcsolást kellene építeni hozzájuk ami jelzi ha tölteni kell őket. A golfkocsik 48V-al mennek. Találtam egy ilyet Bővebben: Link viszont ez ugyebár csak 3,6V-ra jó. Valami ilyesmi kellene nekem 48V-ra illetve megvásárolható kész termékek is érdekelnek. Ebben a kapcsolásban nem tudom hogyan kellene méretezni az alkatrészeket, hogy nekem megfelelő legyen illetve más megoldás is érdekelne. Bár a potméteres állítási lehetőség mindenképp jól jönne, hogy lehessen hangolni.
http://www.tubecad.com/2005/January/18/Shunt_Regulator_3.gif
szerintem itt akár 400Voltot is figyelhetsz, a +2,5V ADJ lábat egy potival behangolhatod
Én meg pont ezen akadtam ki, át is alakítottam a töltőjét TP4056-os IC-vel. A minden ami modellben írtam, de szeintem olvastad. Jobb a biztonság, ez a 3-400Ft-os IC csak javíthat a helyzeten. Én így is sajnálom a kis akksit, jól megnyúzza a helikopter menet közben, legalább töltés közben pihenjen!
Sziasztok!
Sok éve már, hogy áramkört építettem, és sokat felejtettem. Ezért szeretnék segítséget kérni. Van két Li-Ion akkumulátor csomagom. (Egy csomag 4 darab 18650-es cella. Kettő-kettő sorba kötve, majd ezek párhuzamosan. Így jön össze a névleges 7,4 V.) Ezeket szeretném felváltva használni. Tehát, ha az egyik (A) lemerül, akkor váltson át a másikra (B). Ez első (A) kivehető legyen, és be lehessen tenni egy feltöltött csomagot. Ne használja (A), amíg le nem merül az, amelyiket éppen használja (B). Kéne visszajelzés, hogy épp melyiket használja (LED oldalanként). Kéne töltöttségi szint jelző (3-4 LED oldalanként). Nagyon szépen köszönöm!
Egy tipp:
Dual battery charger És egy másik: (túl sok lába van az IC-nek ) Dual Battery Power Manager
Köszi!
A második ígéretes... Azért biztosan van itt olyan szakember, akinek lenne teljesebb megoldása a problémámra.
Szia!
Mennyi a max kimeneti áram? Hány voltnál szeretnéd ha kapcsolna? mi legyen ha mind a 2 lemerül? stb Ezeket írd már le mert így könnyebb lenne tervezni.
Szia!
Teljes terhelésen olyan 2A terhelés lenne rajta. A lekapcsolás olyan 6,6-6,7V körül lenne, ugyanis az 5 voltos stabilizáló áramkörnek legalább 6,5 bemeneti feszültség kell. Innen gondolom, hogy 6,7V lenne az üres állapot jelzése is. Ha mindkettő lemerül, akkor kapcsoljon ki. A lemerült csomagot jellemzően cserélni fogom menet közben, de ha mégsem cserélném, álljon le. Két okból: 1. Úgysem lenne benne elég feszültség a rendszer táplálására. 2. Nem szeretném tönkre vágni az akkumulátort. Köszönöm!
ha Vout=5V stabilizátorhoz kellene, akkor az még Vin= 5,01V esetén is tudna stabilizálni,
http://i.stack.imgur.com/57nMB.gif , ez "FET-based voltage regulator with TL431" tehát (szerintem) le lehetne meríteni az akkupackot 6,6V helyett akár 5,01Voltra is Idézet: csak erősen ellenjavallt. Nem hosszabbítja meg az akkucella méretét a mélykisütés. „le lehetne meríteni az akkupackot 6,6V helyett akár 5,01Voltra is”
Szerintem 7805-ről, vagy hasonló analóg feszültségszabályzóról van szó, amit Te linkeltél az is feleslegesen fűt. 2A esetén tiszta pazarlás 10W kimenő teljesítményhez 5W-os elfűteni. A hatásfok rettentő rossz. Én párhuzamosan kötném a mindkét akkupakkot, és mehet rá egy kapcsolóüzemű step down. Vagy minden cella párhuzamosan, és a 3.7-4.1V-ból pedig egy step up konverter előállítja az 5V-ot. Sokkal egyszerűbb a töltés is, az akku cellafeszültség figyelés is 1 cellára korlátozódik. Nem kell az átkapcsolással szórakozni.
A hozzászólás módosítva: Jan 19, 2016
|
Bejelentkezés
Hirdetés |







)





