Fórum témák

» Több friss téma
Fórum » Li-Po - Li-ion akkumulátor és töltője
 
Témaindító: yokesz, idő: Máj 30, 2006
Témakörök:
Lapozás: OK   140 / 336
(#) rascal válasza RobyBoy hozzászólására (») Jan 20, 2017 / 1
 
Az, hogy elérte a 4.2V-ot csak annyit jelent, hogy már nem a töltő mondja meg mekkora áram folyjon, hanem az akku. Ennél a pontnál kb 70% a töltöttségi szintje és a maradék 30% már lassan, 2-3 óra alatt tud csak belemenni. Keres rá a li-ion töltési karakterisztikára, és akkor hamar megvilágosodsz.
(#) RobyBoy válasza rascal hozzászólására (») Jan 20, 2017 /
 
Elvileg ahogy olvastam ez egy automata töltő ic lenne,ha az akku elérte a feszkót az IC-nek ki kellene kapcsolnia. Beiktattam közbe egy árammérőt a töltés folyamatába és szép 0-ra lemegy az áramfelvétel ha az akku töltöttsége kész.De a led akkor se kapcsol ki.Viszont az IC hőfoka üzemiről szinte 0-ra csökken.Úgyhogy lehet mégis csak jó?
(#) mex válasza RobyBoy hozzászólására (») Jan 20, 2017 /
 
Az ic jó,és a led is ki fog "aludni", csak legyél türelemmel.
(#) nemgyuri válasza RobyBoy hozzászólására (») Jan 20, 2017 /
 
Szia! Ha lemegy 0-ra az áramfelvétele akkor az rendben van. (Nekem is ilyen van, de nálam kikapcsol a LED.) Ha hosszabb ideig rajta hagyod akkor sem alszik el? Lehet, hogy a bemeneti kondinak nagy az ESR-je. Az IC adatlapját érdemes átnézni. Elég nagy frekvenciát használ..
(#) RobyBoy válasza mex hozzászólására (») Jan 20, 2017 /
 
Rendben,igyekszem...
(#) RobyBoy válasza nemgyuri hozzászólására (») Jan 20, 2017 /
 
Igazából miután lement 0-ra kb még 2 percig hagytam rajta.És ez alatt nem aludt el.De akkor várakozok hátha.Egyébként azért van erre a töltőre szükségem mert elég gyakran hoznak nekem olyan tabot javításra melynek az USB aljzatát olyan szépen szétgyilkolják,hogy padestűl van kitépve,ráadásul le se lehet követni,hogy hova mennek a vezetősávok mert a láb után közvetlenül egy VIA-hoz kapcsolódnak,ott pedig köddé válnak.Így azt találtam ki hogy ne legyenek ajtótámasztékok,hogy külsőleg töltöm az akkut.Tudom így a tab áramköre nem látja hogy például töltés alatt van a készülék,stb stb,de legalább használható marad.
(#) Kovidivi válasza RobyBoy hozzászólására (») Jan 20, 2017 /
 
A tablet-ekben általában nagy kapacitású akkumulátor van, 3000mAh áltagosnak mondható. Ha te ezt 500mA-rel töltöd, minimum 6 óra kell a teljes töltöttségig, de inkább több, mivel a töltőáram csökken a töltés vége felé. Nem lett volna célravezetőbb 3-400Ft-ért beszerezni egy TP4056-os 1A-es töltőt, nyákkal, USB csatlakozóval, két LED-del, ami jelzi a töltést is és ha készen van, azt is? Ekkor elég lenne fele annyi idő is, ha minden passzol.
További javaslat, hogy a töltő áramkör és az akksi között vastag vezetéket használj (pl. 0.75), hogy azon ne sok feszültség essen, és ki tudjon alakulni az áramgenerátoros üzemmód, plusz az IC a lábainál méri az akksi feszültséget, aminek az akksihoz a lehető legközelebb kellene lennie, hogy az akár 50mA-es áram se okozzon jelentős feszültség esést.
A hozzászólás módosítva: Jan 20, 2017
(#) RobyBoy válasza Kovidivi hozzászólására (») Jan 20, 2017 /
 
A próba töltést egy 150ma-es mp4 akkun próbáltam,itt sem aludt el a led.Azt sejtettem hogy 500ma-el legalább 6 óra lesz a töltési idő,de egyenlőre csak próba lett volna az egész,hogy működne e a dolog.Jelenleg vezetékkel van kihozva a tabon kívűlre az akkunak a sarkai,kb 10cm hosszan.Ebben igazad lehet hogy hosszú.Van hely benne bőven,úgyhogy bele is fog kerülni egy áramkör,csak mint ahogy írtam ez csak próbaüzem,nem akartam fixre egyenlőre.Ezt a TP4056 ic-t nem ismertem,a gugli egyből az általam használtat dobta fel(vagy ez volt szimpi),elég egyszerűnek tünt a próbához,ezért őt választottam.Jelenleg 370ft a TP-s áramkör:
TP4056 töltő
Ha én ezt tudom.... Csak kár hogy a postaköltség a termék árának sokszorosa.
(#) Kovidivi válasza RobyBoy hozzászólására (») Jan 20, 2017 /
 
Látom, nem sokat olvasgatsz az interneten: Bővebben: Link. 5db kerül 2.3$-ba, átszámítva 700-800Ft, darab áron 150Ft maximum. Postaköltség nincs. Ha 10-et veszel, 110Ft db-ja.
A hozzászólás módosítva: Jan 20, 2017
(#) RobyBoy válasza Kovidivi hozzászólására (») Jan 21, 2017 /
 
De,azért szoktam néha. Csak én vagyok maga a megtestesült türelmetlenség.Kitalálok valamit és azonnal szeretném minnél költcség hatékonyabban.De hogy tegnap írtad az ICT-t,már meg is rendeltem.
Bővebben: Link
(#) rascal válasza RobyBoy hozzászólására (») Jan 21, 2017 /
 
Azt figyeli, hogy ha a maximális feszültség közelében van az akku amikor rákapcsolod, akkor nem kezdi tölteni. Pár százalékkal alatta kell lennie a feszültségnek, hogy hajlandó legyen rá. Ezt olvashattad. Neked nem feltétlenül kell a 100% töltöttség, ezért nem kell megvárnod míg magától leáll. A válaszodból úgy tűnik nem értetted mit akartam mondani, ez talán jobban elmagyarázza: Bővebben: Link. A töltő ic-d minden áramszintet a programozó ellenállással beállított maximális áramhoz viszonyítva határoz meg, és csak ezen belül automata. Azt nem tudja, hogy mekkora kapacitású akkut kötöttél rá. Erről nem írtál semmit, csak remélem, hogy a 150mAh-s akku töltésekor a töltőáramot is hozzá igazítottad.
(#) RobyBoy válasza rascal hozzászólására (») Jan 21, 2017 /
 
Igazából sosem foglalkoztam ezzel a témával,nem is nagyon értek hozzá,de örülök hogy idetévedtem muszályból,mert sok hasznos infóhoz jutottam,amit köszönök mindenkinek.A töltőáramot valóban nem állítottam be,2kohmos ellenállás maradt a programozó ami ugye 500ma-t jelent.De ez is részben a türelmetlenségemnek köszönhető,kíváncsi voltam megy e vagy sem.
Tudatlanságom jegyében engedj meg még egy kérdést : ahogy írtam tablethez kellene leginkább a töltő,te melyik áramkört javasolnád,mi lenne az ideális?
(#) nedudgi válasza RobyBoy hozzászólására (») Jan 22, 2017 /
 
Tablet töltéséhez nem kell töltő, hanem egy 5V körüli tápegység.
(#) rascal válasza RobyBoy hozzászólására (») Jan 22, 2017 /
 
Vettem pár tp4056-ot, de még nem próbáltam ki őket. Az 1A-ig használható. Kevesebb áramot adhatsz az akkunak, csak többet nem szabad. Ha van labortápod, akkor megteheted, hogy beállítod 4 - 4.1V-ra (ha nincs hitelesített műszered, akkor inkább 4.2V alatt legyen, mint felette) és az áramkorlátot a kapacitás függvényében. Azt is vedd egy picit alá, pl. az elvi maximum 80-90%-ra és azzal hibátlanul feltöltheted. Ha gyanakodsz, hogy már vacak az akksi, még kisebb áramot is beállíthatsz. 3V alatti akku feszültségnél pedig mindenképp pici árammal (I<=10%) töltsd. Ha külön árammérőt is beraksz, akkor alacsonyabb méréshatáron a belső ellenállása már számottevő lesz, emiatt lassabban fog tölteni.

Nedudgi: korábban írta, hogy amiket kapni szokott javításra azokban a táp/usb csatlakozó rész már elég tropa, mögötte sem fér igazán hozzá, ezért kénytelen az akkukat közvetlenül tölteni.
(#) RobyBoy válasza rascal hozzászólására (») Jan 22, 2017 /
 
Pont azzal van a gond hogy nem saját tablet. Magamnak megoldanám a labortáppal,de nem minden háztartásban van,ezért kellene egy uni töltő,hogy bárki aki ilyen problémával jön áthidaló megoldásként ezt tudjam ajánlani.Egyébként a kis töltőt tovább járatva lekapcsolt a led,úgy ahogy illik.Egy negatívum viszont még van,mégpedig az,hogy ha az akkut külön töltöm,úgy,hogy nincs rákötve a tabra akkor 100%-lesz a töltöttség(android szerint),ha rajta hagyom akkor viszont nem nagyon óhajtja tölteni kikapcsolt állapotban se,csak nagyon nagyon lassan,de nem is megy feljebb max 65-70%-nál(android szerint).Úgyérzem megvárom a TP4056-os icvel szerelt áramkört.
(#) Kovidivi válasza RobyBoy hozzászólására (») Jan 22, 2017 /
 
Szerintem eléred azt a pontot, ahol ugyanannyi áram folyik az akksiba, mint amit a tablet felvesz. Lithium ion akksit tölteni úgy, hogy közben terhelés van rajta nem annyira korrekt megoldást. Pl. a TP4056 figyeli, hogy a töltőáram kisebb-e, mint a beállított, és csak akkor kapcsol le. Ez 1A-nél 100mA-es határ. Ha a tablet ennyit folyamatosan fogyaszt, amikor már régen fel van töltve az akksi, nem fog lekapcsolni az IC soha. Mondjuk 100mA-t ne fogyasszon egy tablet alvó üzemmódban!
(#) RobyBoy válasza Kovidivi hozzászólására (») Jan 22, 2017 /
 
Az IC lekapcsolt,terhelve is meg terhelés nélkül is(miután tovább hagytam érvényesülni).Csak a gond az hogy terhelve hiába lekapcsolt,nem volt teljesen feltöltve az akku.De ez még az MCP-s töltő ic-vel.Azt akarom elérni hogy terheléssel is fel tudja tölteni legalább 90%-ra,hisz pl egy nyugdíjasnak,vagy egy unokának nem fogom tudni úgy visszaadni,hogy forraszd le az akkut.De a házat se akarom megrongálni,és kiegészíteni plusz mikro kapcsolókkal.Bízok ebbe a TP4056-os áramköbe,elég apró akár be is férhet a burkolat alá,és remélem a töltőárama is megfellő lesz.
(#) antikzsolt hozzászólása Jan 22, 2017 /
 
Bocsánat hogy csak úgy beleugatok. De mi lenne ha egy univerzális wireles töltőt használnátok töltésre. Az elég vékony hogy az usb töltő helyére lehessen kötni és a dobozban is elfér. Pl.

Természetesen van olyan is amihez van a töltő egység csak hirtelen nem találtam.
A hozzászólás módosítva: Jan 22, 2017
(#) rascal válasza RobyBoy hozzászólására (») Jan 22, 2017 /
 
Ja, én valahogy úgy képzeltem, hogy a javítás idejére kell valami tápellátás a teszteléshez, nem pedig a felhasználónak.
(#) RobyBoy válasza rascal hozzászólására (») Jan 22, 2017 /
 
Igen,a felhasználónak kellene,hogy tudja használni semmi hozzáértés nélkül,ezért is kértem tanácsot.
(#) RobyBoy válasza antikzsolt hozzászólására (») Jan 22, 2017 /
 
Nem beleugatás,hanem hasznos és jó tanács,amit mindig szívesen fogadok.Bár igazából ezeket se nagyon ismerem.Felbírná tölteni a tabot?Valaki használt már ilyet?Mi a tapasztalat?Ha nem jön be a TP4056 akkor lehet ez lesz a következő lépcső.
(#) Kovidivi válasza RobyBoy hozzászólására (») Jan 22, 2017 /
 
500mA-nál többet nem nagyon adott le, melegedett, és sípolt üzem közben. Ez már legalább 2 éve volt, azóta lehet fejlődött a tudomány, de én ugyanilyen QI töltőt vettem, direkt 1A-esnek hirdetett vevővel. Ha nem mm pontosan az adó fölött volt, akkor már nem töltött 500mA-rel sem. A hatásfok szörnyű volt, az adó része csak úgy szívta az áramot. Cserébe melegedett is, az egész teló meleg volt rövid időn belül, ami egyenlő az akkumulátor korai halálával.
(#) antikzsolt válasza RobyBoy hozzászólására (») Jan 22, 2017 /
 
Sajnos nekem nincs róla tapasztalatom. Nézegettem van tabra is dokkoló abban van a töltő. Ráteszed közben használhatod is. Olvasás és filmnézésre jó mivelhogy döntött.
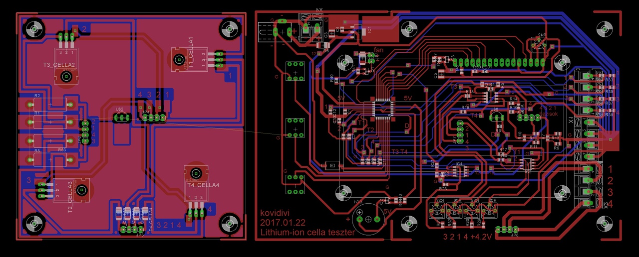
(#) Kovidivi hozzászólása Jan 22, 2017 /
 
Helló.
Ez egy lithium ion akkumulátor tesztelő készülék. Eagle 6.5-tel készült.
Tudom, hogy a képen nem látszanak az értékek és/vagy pozíciószámok rendesen, de ezért raktam fel az eredeti fájlt is. Ha valaki el akarja készíteni ezt a tesztert, a programot is szívesen megosztom hozzá, de a kalibrációs rész még nem teljes.
A hozzászólás módosítva: Jan 22, 2017
(#) pjg válasza Kovidivi hozzászólására (») Jan 22, 2017 /
 
De kár. Ezen a gépemen nincs Eagle. A kapcs.jpg hibás. Látom közben javítottál.
A hozzászólás módosítva: Jan 22, 2017
(#) Kovidivi válasza pjg hozzászólására (») Jan 22, 2017 /
 
Tudom, időközben töröltem, mert semmi sem látszott. PDF-ben felraktam. Még azon gondolkozok, hogy visszarakom a kristályt, és akkor ha fog az ember egy Arduino nano-t, amin van USB csati, felprogramozza Arduino IDE-n keresztül, kiforrasztja az AVR-t, majd berakja a nyákba, már menni is fog a teszter. Nem kell se külső programozó, se semmi. Aztán pedig lehet frissítani soros porton keresztül, másik Arduino-val. Ezt még belerakom a nyáktervbe.
A hozzászólás módosítva: Jan 22, 2017
(#) Kovidivi válasza Kovidivi hozzászólására (») Jan 23, 2017 /
 
Itt van a módosított, 99%-ban végleges nyákterv, kijavítva a hibák, az alkatrészek értékei alapján be lehet ültetni, AVR-hez kell szerezni egy Arduino mini pro-t (ha van már a háznál nano, uno, vagy mega), vagy egy Arduino nano-t (ekkor semmi más nem kell). Lehet használni üres Atmel328-at is, de akkor kell hozzá egy programozó is.
A hozzászólás módosítva: Jan 23, 2017
(#) pjg válasza Kovidivi hozzászólására (») Jan 23, 2017 /
 
Nem tudom mi ez? De kiírja:

Figyelmeztetés(ek):

3230. sor: Contact 'P$1' of element 'R4' is connected to several signals: 'N$2' and 'N$2'
3372. sor: Contact '1' of element 'R15' is connected to several signals: 'N$21' and 'N$21'
(#) Kovidivi válasza pjg hozzászólására (») Jan 23, 2017 /
 
Hibajelentés. Nem kell vele foglalkozni. Pl. már a nyák oldalán levő RT TX stb. lábaknak sincs se valós forrpontja, se semmi. Ugyanúgy a két nyák csatlakozási pontjai is hibát fognak jelenteni, ott pl. a gumikötelek el is vannak tüntetve (hide airwires). Működést nem befolyásol.
A hozzászólás módosítva: Jan 23, 2017
(#) RobyBoy válasza Kovidivi hozzászólására (») Jan 23, 2017 /
 
Akkor ezek szerint nem a legjobb megoldás.bár az ára is feltűnően alacsony.
Következő: »»   140 / 336
Bejelentkezés

Belépés

Hirdetés
XDT.hu
Az oldalon sütiket használunk a helyes működéshez. Bővebb információt az adatvédelmi szabályzatban olvashatsz. Megértettem