Fórum témák
» Több friss téma |
Hellosztok, lenne egy-két kérdésem (kezdő vagyok még)!
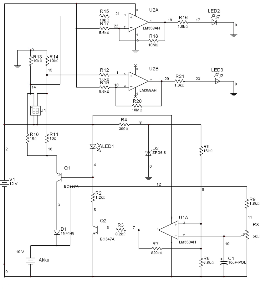
Szóval találtam egy kapcsolást Novák Gábor honlapján: Idézet: „A töltő feszültségét a 47 kohmos trimmerrel lehet beállítani, a tölteni kívánt cellák számától függően. A töltőáram a megadott értékekkel kb. 120 mA. Ezen a 12 Ohmos ellenállás cseréjével lehet módosítani, szükség esetén. Ha a töltő kimenetére csatlakoztatott akkuk feszültsége eléri a beállított értéket, akkor az áramkör automatikusan átvált csepptöltésre (kis áramú, rövid impulzusok). A töltés folyamatát a LED jelzi. Mindaddig amíg az akkuk fel nem töltődtek, folyamatosan világít. Ha a töltés befejeződött a LED elkezd villogni. Nagyobb töltőáramnál a BC557-et érdemes lehet kicserélni egy olyan típusra, ami nagyobb áramokat is elvisel. Az LM358 is tetszés szerint helyettesíthető egy hasonló műveleti erősítővel.” Szóval van benne ez az lm358, meg tudnátok mondani, hogy melyik lábára mit kell kötni? Na meg ha nagyobb töltő áramot akarok, akkor BC557 helyett jó a BD140? Mindkettő PNP-s akkor gondolom jó. A BD140 bír 1.5A-t azért lenne jó. És még egy kérdés: erről a kapcsolásról más oldalon olvastam, hogy zselés akksikhoz jó, jó lenne kis savas akksikhoz is (motorba való)? Válaszaitokat előre is köszi!
Nem rég csináltam meg ezt a kapcssolást némi módosítással a 2 db tarnzisztort kihagytam és egy BUT11-es fet-et raktam bele ami max 30 Ampert bír maximum. Az IC helyett bármilyen erösítő IC jó Pl:741-es is. A töltő áramot az ellenállás értékével tudod változtatni.
Ez eddig ok, ez az adatlapban is benne van, de úgy kérdezném meg, hogy a rajzon melyik láb melyik? Magyarul: pl ami a 8,2k-s ellenállásra csatlakozik az hanyas láb? Ha így meg tudnád mondani annak nagyon örülnék
Hi!
Ez is benne van az adatlapban.Ahol az ic ben + jel van az a 3as láb, ahol - az a 2es láb, a 8,2K-ra megy az 1es láb, a a táp negatívja a 4es láb és a táp pozitívja a 8as láb.
Sziasztok.
Ma raktam össze ezt a 358-as töltőt. Az a gond vele hogy nem tudom a töltő feszültséget lejebb állítani 10 voltnál. Amit tölteni kéne aksit meg 8.4 voltos NiMh. Gondolom ellenállást kéne cserélni az áramkörben, de nem tudom melyiket, és nagyobbra vagy kisebbre. A tápegység fix, nem bírom állítani. Help
Hali
ezt én is megépítettem még anno azóta is fejleszgetem..nem is tom mennyi féle akksit tudok vele tölteni... ...én úgy oldottam meg h a műveleti erősítő neminvertáló lábán (+os láb) levő 18K os R-t variáltam...aszem egy potit kötöttem vele sorba 8vagyis kettőt (kapcsolhatók))....meg a 68k os 39k -osra cseréltem...jah és mekora a tápod..mert én úgy csináltam h ha nagy akupakkot tőltök akor a tápot átkapcsolom 18Vra (h a led is működjön) amugy meg 12Vról használom...
jah...ha gondolod akor holnap megrajzolom a kapcsolást aszt velteszem ide...
A poti előtti 68Kohmos ellenállás értékét kell csökkenteni, mivel ezen keresztül méri az akku feszültségét. A 68K helyett tegyél be egy 10Kohm-ost és biztos működni fog.
A tápomra 9v van ráírva, de üresen lejön róla 11-12v is. Rajzot megköszönném, gondolom 8.4v aksit elég 9v-tal tölteni nem? És ha most 9v-ra szeretném beállítani, akkor csökkentsem az ellenállást vagy növeljem? Köszönöm, hogy válaszoltatok
Hali
gondolom az a 8,4V-os akupakk 7 db cellábol ál...akkor annak 10,08V töltőfeszt kell beállítani (7 cella * 1,44V). Én is szoktam ezzel a töltővel ijen akupakkot tőlteni (modelrepülőbe való ) ...bár én azt vettem észre h a akupakkot töltök akkor nem mükszik a csepptöltés..kár , ha viszont 1 v 2 cellát akkor igen.Meg azért is kell ijenkor nagyobb táp h maradjon fesz a lednek meg a tranyónak (huroktörvény..) , ha beállítod a 10 V ot és nem világít a led mikot rátaszed az akupakot akkor biztos nagyobb táp kell neki (15v)...amugy nekem mükszik 12Vról is..Jahh és a töltőáramra figyelj ,(az aksi kapacitásának tizedrészével kb14óra a töltésidő, ahogy növeled a töltőáramot ugy csökken a töltésidő....viszont (ha jól emlékszem ) NEM szabad 5-6óra alá menni ...de ez akutípustól függ, vannak olyan aksik amit direkt ijen céllal készítettek szal h rövid időre jó nagy árammal meg lehet őket küldeni...
Helló, szóval 10v kell neki. Tegnap töltöttem és nem váltott át csepptöltésre. A led szépen világít, de csak akkor ha rajtavan az aksi. Ja nekem is modellrepülőhöz van az aksim
. Köszi a rajzot, 10 voltot bebírok állítani úgyhogy ezt a részét nem variálom. Viszont kicserélem a 12 R ellenállást 7-8 R-ra, így ha jószámolom a töltő áram 200 mA. Az aksim egyébként 1000mAh-ás. Tranyót kell cserélnem, vagy bírja a 200 mA-ert?Ha nem műkxik a csepptöltés ilyenkor, akkor túltölti, vagy micsinál? Egyébként miért nem műkxik akupakkoknál a csepp töltés?
Szia !
Kicsit tovább gondolva az eredeti kapcsolást. J1 kapcsolóval kétféle töltüáramot állíthatsz be. rajzon ez kb 50mA és 140mA Ha ezt növelni szeretnéd akkor R10 - R11 értékét kell csökkenteni. Természetesen Q1 tranzisztornak is bírnia kell ezt az áramerősséget. Elvileg 12V -os tápfeszen az 2db AA akkutól - 10V -os pack-ig működik. Érdemes az R8 potit skálázni az akku tipusához. Üdv!
Végül is megépítettem normális nyákon (eddig próba nyákon volt). És másképp működik, 10 v a max, és lejebb tudom vinniegészen 4,5 v-ig!!! Szerintem biztos hogy jóvan össze rakva. Most töltöttem az aksit 9 voltal, és azt vettem észre hogy a led elkezd baromi gyorsan villogni, majd elalszik (rajta volt 2 órát, eddig folyamatosan világított). Ez elvileg azt jelenti hogy kész a töltés?
hali
de ne 9V-al akard tölteni az aksit!!! hisz akor lekapcsol a töltés ha eléri az aksifesz a 9V-ot!!! Számolj utána...9V/7db cella=1,28...kb...azaz még nincsenek feltöltva a cellák...(a töltő meg azt hiszi)....cellánként meg kell lennie az 1,44V-nak...jahh és ugye úgy állítod be a töltőn a feszt h nincs rajta az akupakk???...az a fesz amit beállítasz az jelzi h mekkora aksit kapcsolsz rá (cellák), és akor kapcsol le a töltő ha azt eléri a tölteni kívánt aksi. Jah és az természetes h csak akor világít a led amikor ráteszed az akksit....
Hy! Persze hogy úgy állítom hogy nincsrajta a pakk! De hiába teszem fel 10v-ra valamiért nem képes addig feltölteni! úgy 9,5 v-ig szuperál, ott még lekapcsol. Lehet hogy az aksival van gond? Pedig nem régi a géppel 2x repültem. Vagy próbáljam 10 voltal tölteni egész nap?
hali
hmm...érdekes.. mondjuk az igaz h ha ráteszed az aksit akor hiába állítod be a 10V-ot..ahogy közeledik az aksi fesze a 10V-hoz ojan mintha lehúzná ezt a beállítot 10V-ot és tényleg nem akarja elérni...ijenkor én azt szoktam csinálni h 1 kicsit magasabb feszt állítok be...ezt lehet mondhattam volna előbb is.... De nem hinném h az aksival lenne gond...a tőltő az nem tökéletes...
Akkor jóvan, 10 voltnál magasabbra nemtudom állítani. Ha szeretnék állítani rajta magasabb feszt, akkor a 68K ellenállást kisebbre vagy nagyobbra cseréljem?
Bár lehet hogy maradok a 9,5 v-nál, pontosabban 9,25 v-nál (megmértem)
Szia !
Még szerencse hogy lerajzoltam,(#90259) hogyan tudsz 2db AA akkutól 11V -ig tölteni Üdv!
Sziasztok.
Valaki tudna adni egy panel rajzot? pl azt ami a képen van""kép" létszíves segítsen valaki. köszi!
Itt lesz egy dupla panelrajz a töltőhöz.
Köszi szépen.
építettem ennél jóval bonyolultabb kapcsolást is de ez kifogott rajtam ... egyszerűen nem tudtam elrendezni az alkatrészeket. Még 1x szer köszi és 1000 hála. amit adtál ezzen is lehet állítani a töltő feszt?
Örülök hogy segíthettem, 8,4V 200 mAh NIMH akkuhoz
készült a panel, a fesz. állítható.
ez az egész ugye működik TL072-vel? és hogy ha a trimert állítom akkor hogy tudom megnézni hogy jó-e a töltő feszültség mert az akku helyénél nem változik.
nekem 7.2v 400mAh es aksihoz kellene. köszi.
Működnie kell TL sorozat me-vel is, a lábkiosztás ha nem egyezik, a panelt át kell tervezni.
A kapcsolás 40 mA töltőáramra van tervezve, ha több kell a BC303 emiterellenállását csökkenteni kell. a 80-100 mA-t ne lépd túl, de ez esetben is a BC-t és az 1N4148 diódát cserélni kell nagyobb teljesítményűre. Pl. BD sorozat pnp tagjai, 1N 4000 sorozat diódái. Beállításához az akku helyére csatlakoztass szabályozható feszültségű tápegységet, és állitsd be a szükséges fesz-t. Esetedben 7,2 V 6 cella x 1,45 V= 8,7 V. Természetesen másik tápról vagy elemről biztosítani kell a kapcsolás 15 v körüli tápellátását. A trimmert addig állíts amíg a LED elalszik, ekkor a töltési végfesz. 8,7 V. Akku rákapcsolása után a LED világít, majd a 8,7 v elérése után kialszik, később ha az akku továbbra is a töltőn marad, pár tized volt fesz. csökkenés után újra tölteni kezd, tehát az akku akármeddig rajta maradhat.
A TL sorozat +/- 18 v tápfesz.-t igényel, a kimenete nem
nulla hanem fél tápfesz azért nem működik. Az LM358 + táp és GND, a kimenete 0 és táp között beállítható, egyébként két mv. van egy tokban, én csak az egyiket használtam a panel tervezésekor. :heureka:
Szia.
Segitségre lenne szükségem, elkészitettem egy panelt a közzétett töltőkapcsolásból,egyenlőre csak 2db 1,2voltos cellához használnám. Mik lennének az ideális értékek a kapcsolásban ebben az esetben? Köszönöm előre is. |
Bejelentkezés
Hirdetés |





...én úgy oldottam meg h a műveleti erősítő neminvertáló lábán (+os láb) levő 18K os R-t variáltam...aszem egy potit kötöttem vele sorba 8vagyis kettőt (kapcsolhatók))....meg a 68k os 39k -osra cseréltem...jah és mekora a tápod..mert én úgy csináltam h ha nagy akupakkot tőltök akor a tápot átkapcsolom 18Vra (h a led is működjön) amugy meg 12Vról használom...
. Köszi a rajzot, 10 voltot bebírok állítani úgyhogy ezt a részét nem variálom. Viszont kicserélem a 12 R ellenállást 7-8 R-ra, így ha jószámolom a töltő áram 200 mA. Az aksim egyébként 1000mAh-ás. Tranyót kell cserélnem, vagy bírja a 200 mA-ert?






