Fórum témák
» Több friss téma |
Egy ic hangzásának megítélése mindig szubjektív. A Gainclone sok-sok kellemes meglepetést okozott már, de önmagában nem tud csodát tenni. Hangrendszerben kell gondolkodni, ha a hangszórók és dobozaik nem különösen sokat tudnak akkor nem a Gainclone lesz a gyenge pont, mert a legjobb minőség, ár/egyszerűen építhetőség + teljesítmény arányú ic. Egy mono csatornának kell egy szimmetrikus tápegység +-30V ami ugye két szekunder tekercset jelent. A négy szekunderű trafó megfelelő két-két kivezetéseinek összekötése eredményez 2 szimmetrikus szekunderű trafót, Az egyenirányításhoz a diódákból mindegyikhez ugyanannyi kell, az egyenirányítás módjától függ, hogy két vagy négy híd kell.
Kezd egyenesbe érni a projekt. Holnap élesztek.
Bocs, hogy csak most válaszolok. Köszi a választ Neked is és pont fórumtársnak is. Volt egy kis képzavar a trafóval kapcsolatban, most már hogy jobban elmélyültem a témában, és segítettetek, világosodik ennek mikéntje. Mivel ez lenne az első végerősítőm, sok a hiányosságom, amiket próbálok betömni.
Ezzel az LM4780 ic-vel felkeltetted az érdeklődésem, úgyhogy nagy eséllyel ez lesz a kiválasztott. Egy külföldi diy oldalon írták a kiadás sorrendjét: 1875 - 3875 - 3886 - 4780. A mostani kérdésem továbbra is, hogy 200VA-s 2 szekunderű toroid elég-e neki, illetve 22VAC vagy 24VAC lenne jobb? Utóbbi ahogy láttam szabvány, előbbit gyártatni kell. Köszi előre is!
A transzformátor felépítés mindig kompromisszum kérdése. A legjobb a sztereó erősítőnél, ha négy független szekunderről megy, pláne ha a 2-2 tekercs külön vason van. A legrosszabb ha a trafód "középmegcsapolásos" és egy darab graetz hidat használsz, ettől óvakodj! A tápfesz mértéke a 4780-nál nem kritikus 22 vagy 24V , a nagyobb tápról általában szebben szól.
Bár elég kényes ez az ic, mégis ezt ajánlom megépítésre. Kis kedvcsináló: a képen az 1.1 változat, brutál jól szól...
Köszi, így már értem miért láttam több helyen 4 szekunderű kivitelt, akár más ic-jű erősítőknél.
Hogy érted azt, hogy elég kényes az ic? Nagyon pofásan néznek ki a képen látható darabok! Megkérdezhetem a hűtőborda méretét? A hozzászólás módosítva: Aug 22, 2014
A borda mérete 200*75*40 mm, a tönk 10mm vastag.
A kapcsolás több embernek sem indult be, valamiért gerjedt. Első változatban invertálóra készítettem, de nekem sem működött, valamiért az egyik kimenet tápfeszre ült ki, (lehet valami általam nem észlelt nyák vagy forrasztási hiba miatt) a másik csatorna MHz-es tartományban gerjedt(talán lehet összefüggés a tápkiülés miatt). (Erre a változatra még visszatérek hamarosan.) Aztán többen panaszkodtak a magas offset fesz miatt is, nekem evvel nem volt gondom a második verziónál 100mV alatt van. A megoldás marha egyszerű: DC szervo alkalmazása. Legcélszerűbb elsőként a levegőben össze építeni a kapcsolást, közvetlen az ic lábaira forrasztani az alkatrészeket, így nem lehet gond a nyák. Lehet kísérletezni a visszacsatoló ellenállásokkal és kondikkal, megkeresni a legoptimálisabb beállítást,stb.
Nekem is magas az offset 3875-nél.
(-120; -135mV csatornánként) A hozzászólás módosítva: Aug 24, 2014
Érdekes, nekem 3886 és 3875-el nem volt ilyen gondom. Mindegyikből többet is össze raktam, de jut eszembe, invertáló üzemű mindkettő. Az lm3875-nél így 1mV az offset terhelés nélkül. Ezért sem kellett a szervo eddig...
Sziasztok!
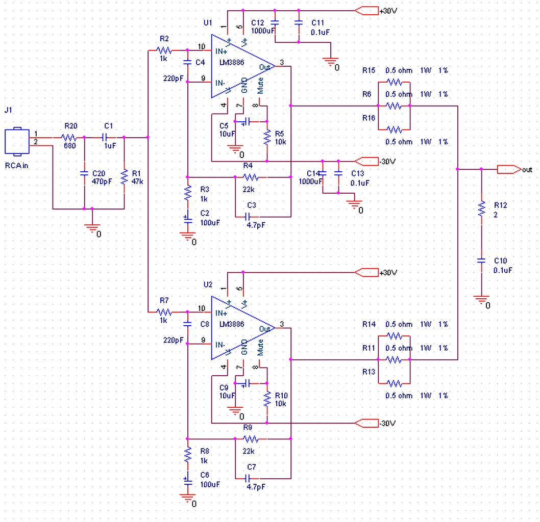
Hozzáértőktől, illetve tapasztaltaktól kérdezem, hogy ezeknél az IC-knél az adatlapban lévő kapcsolás mennyire megbízható? LM3886, 1. oldal, LM3876, 1. oldal. Nekem egy olyan kb. 50W-os erősítő kellene, ami hangzásban TDA fölött van, de olcsó legyen. Ami még fontos, hogy lehetőleg ne legyen alapzaja. Tehát 0 hangerő mellett ne legyen semmi búgás-zúgás (jó, mondjuk ez inkább a bemenet, földhurok stb-től függ). És mivel jókat hallottam ezekről a TI IC-kről, arra gondoltam, hogy ilyet kellene építeni, de a lényeg, hogy egyszerű legyen, lehetőleg kevés alkatrésszel. Ezeknek a kritériumoknak megfelelne amit linkeltem. Csak kérdés, hogy a gyakorlat mit mutat. Előre is köszönöm a válaszokat!
Csak az elkok egy kisebb vagyonba kerülhettek...
Már nagyon régen érik a gondolat bennem, hogy a következő gainclone erősítőm (8db lm4780-nal) 2db szinkronizált smps tápról fog járni, és alig lesz benne elko.
Szia!
A gyári beállítások teljesen jók, használhatók, ha nem működik csak a Te hibád lehet. Építsd meg valamelyiket parallel módban és tökéletes lesz 50W-ig. Pl. 3886-ot. A kétféle ic még Zobel kör nélkül is stabilan megy az adott erősítésnél, ez ritka ! A TDA2003 v. 2005-től jobban fog szólni bármelyik.
Köszi a választ!
Idézet: „parallel módban” Ezt hogy érted?
Az ic párhuzamos kapcsolása.
Pl.
Ha nem muszáj, maradnék az egyszerűbb verziónál.
Idézet: Ekkora kivezérlésnél már logaritmikusan nő az ic torzítása. A tda7293 egy kicsit többet tud, stabilan megy, nincs vele gond. „Nekem egy olyan kb. 50W-os erősítő kellene,”
Na ezért nem építettem én sose rendesen erősítőt.
Mindig kitalálok valamit, aztán kiderül, hogy teljesen másikat kell csinálni. ![]() Bár ez a TDA olcsóbb. Csakhát TDA...
Ha szobába kell zenehallgatásra, PC-hez akkor jók az trad. LM-ek olyan 25-30W-ig.
Az általam épített 3875-nél meglepő, hogy szkópon 2mV/Div-nél halványan kirajzolódik egy 4mV-os brummhullám, de fület rátéve a hangszóróra sincs semmi alapzaja. Nagyon jó a jel-zaj viszonya. A hangzása olyan "digitális" "steril". Viszont tényleg javasolt invertáló kapcsolásban megépíteni, ha rászánod magad.
Igen, szobába kéne, de néha azért oda lenne tekerve a hangerő.
4mV az nem sok ![]() Tudnál esetleg egy bevált kapcsolást mutatni? Előre is köszönöm!
Nincs semmi gond a TDA7293/94 hangjával sem, talán félretájékozott vagy. A nagy nevű LINN cég a Chakra erősítőiben használja pl. Chakra C3200, ami az 1,2 millió forintos árával már nem a belépő kategória a high end világába sem.
Bizony, hogy nem semmi!
Mindennek a tetejébe elsőként bebizonyították be, hogy lehet kapcsolóüzemű (valószínűleg rezonáns) táppal is hajtani a végerősítőket.
Pl ez egyszerű. Én ezt a hangerőszabályzót építettem meg elé.
A hozzászólás módosítva: Szept 10, 2014
Ez tényleg jó egyszerű.
![]() Köszönöm szépen!
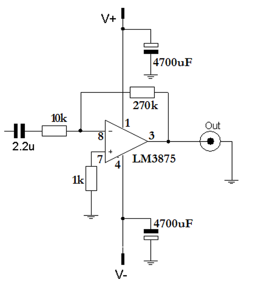
Szia! A végfok rajzon a 2,2u és 1k bemeneti tag 70Hz-es felüláteresztő.
Egy "munkaközi" de már működő állapot az aktív hangváltós LM3875-ösről.
|
Bejelentkezés
Hirdetés |








(-120; -135mV csatornánként) 










